Fórum témák
» Több friss téma |
Sziasztok!
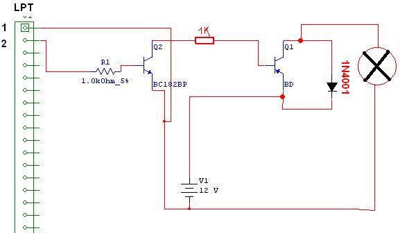
Kezdő vagyok, de érdekel az elektronika. ![]() A gépemben lévő ventik kapcsolását szeretném megoldani az oprendszer alól. Ehhez összeállítottam a csatoltban lévő "kapcsolást". Azt szeretném kérdezni, hogy ez az áramkör így jó-e, vagy valamit nem jól rajzoltam (kezdő lévén), és ha nem jó, mit kell rajta megváltoztatni. A válaszokat előre is köszönöm! Üdv, Solfrutta
nem jó. pill és lerajzolom hogy lenne jó.
hy
nem jó a rajzod. Úgy kelle hogy a tranyó bázisát egy 220-1k közti ellenállásal rákötöd arra a lébra ahonna kapja a vezérléshez kívánt jelet. A collektor pedig a relé egyik tekercs kivezetésére a másik tekercs kivezetést pedig egy külső 12V os tápra. A tranyó emmiterét pedig a LPT GNDpontjára kötöd
Tessék, itt a javított rajz. Ha valami nem tiszta kérdezz, nehogy valami bajt csinálj!
A relé lehet 12V-os is, de akkor értelemszerűen 12V-ot köss a tekercs egyik felére.
A AZ LPT és az optocsatoló ledje közé é raknék egy kb 200-ohmos ellenállást, Meg a relénél a védődiódát fordítva kötötted be
De amúgy jó.
hupsz.
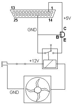
na szóval Solfrutta! A GND-k összekötve, az 5V-ot ne az lpt-ről szedd. a kapcsolás csatolva. Az optokapcsolót jól kötöttem be?
tranyóra raknék 1 R-t még
![]() bázis - emiter (föld) -re :yes:
deszerettek kötekedni!
Azért köszi az útbaigazítást! Ezt már nem rajzolom bele, Solfrutta majd beépíti.
Értem a kapcsolást, köszi.
Ha minden igaz, akkor ez lesz belőle (ugye? ):
még azért azt megemlíteném, hogy ha XP oprendszer alatt LPT portozol, akkor sztem IO.DLL-t használj, mert problémák szoktak lenni ezzel kapcs: a 98-ason és az XP-n másképp megy az LPT... :yes: bővebben: prog.hu
nem azt mondtam, hogy 1 ohm
, hanem 1(egy) R(resistor)-t ui: azért 1 R-t írtam, mert tessék kiszámolni a feszosztót... :yes:
Nem feltétlenül kell oda relé!!!! Én is csináltam ehhez hasonlót csak nekem refiizzót kapcsol!!! A kapcsin BC182van de az a refit nem birná el. A lényeg kell egy olyan tranyó ami elbírja a venti áramát a BC182vel kapcsolod a BD250-et (ha hiba van a kapcsiban akkor boccs, gyorsan skicceltem) Amugy van rtöbb megoldás is!!! Valami nagyobb NPN tranyó pl BD249- és akkor nem kell másik tranyó amivel kapcsolsz hanem egyből!!! Ha esetleg érdekel vezérlő progi az oldalamról le tudod tölteni (névjegyben ott a címem!!!)
Jah az lemaradt!!! Szerintem az opto csatoló fölösleges oda.... nem nagy áram megy át rajta. Jah és az előző hozzászólásomhoz a BC182 nem fogja elbírni a számcsógép tápját. Ezekszerint marad a BD249
|
Bejelentkezés
Hirdetés |






A relé lehet 12V-os is, de akkor értelemszerűen 12V-ot köss a tekercs egyik felére. 
De amúgy jó.


, hanem 1(egy) R(resistor)-t 




