Fórum témák
» Több friss téma |
Szia!
Én még annyit csinálnék, hogy a relé tápjának leágaztatása után, de még a stab IC elé a tápvezetékre betennék sorosan egy diódát, és utána a táp és a föld közé egy elkót. Így ha a relé kapcsolásnál megrántja a tápot, nem tudja a mikrovezérlőt resetbe küldeni, mert a dióda nem hagyja, és addig a mikrovezérlő a pufferről működik. Ha mégsem jó ez az ötlet, akkor majd az okosok úgyis kijavítanak A hozzászólás módosítva: Ápr 1, 2014
Nem rossz az ötlet, csak nem biztos, hogy sok értelme van. Egy egyenáramú relé bekapcsolása kevésbé rántja meg a tápot, mint egy ugyanakkora áramot felvevő led bekapcsolása; a relé tekercse mint tekercs korlátozza az áram felfutását, az egyenáramú relé pedig nem olyan, mint a váltakozóáramú, hogy a bekapcsolás pillanatában nagyobb áramot húzna, mint amikor már a mágnesköre bezáródik.
Inkább a gond abból van, hogy a relén keresztül kapacitív illetve induktív úton a kapcsolt készülék bevisz valami zajt a táp illetve GND vonalra, amitől aztán fejreáll a világ a panelon. A különválasztott, de galvanikusan továbbra is kapcsolatban levő relétáp bár mutathat némi javulást, összességében nem sokat jelent. Lehetne galvanikusan leválasztani, és optokkal vinni át a vezérlést a relékre, az egy plusz védelmet adna, azután teliföldes nyák, majd érzékeny alkatrészekre felül is árnyékolás, mint az analóg tunereken, árnyékolt kábelek, stb. Kérdés, egyáltalán mekkora vezetékek vannak a panelen, antennaként is össze tudják szedni a hosszú vezetékek a zajt.
Egész világosan érzékelem, hogy mekkora baklövés történt. Ennek ellenére nem érzem konstruktívnak az ilyen "naugyézós", "miért nem tudtad már alapból" megközelítést. Amikor valaki ilyen hozzászólást ír, akkor inkább számolni kell tízig mielőtt elküldi, aztán meg kitörölni inkább. Én így szoktam, és ajánlom másoknak is.
Sziasztok
Egy kis segítséget kérnék, van egy panelem amin több relé is van (12V-os behúzó tekercses) és 230V-ot kapcsolnak. A kérdés milyen egyszerü szikraoltot kéne betennem a 230V-oságba hogy ne okozzon nekem galibát a bekapcsolás?
Kb 80-100W-os szivattyuk, és annakidején már valaki mondta az R-C tag-ot de nem tudom milyen értékeket használjak illetve mi is lenne a legjobb.
Érdekes, azok nem nagyon szokták szikráztatni a reléket. Megoldás lehet egy fokozattal nagyobb teljesítményű relé, szilárdtest relé (vagy épített helyettesítője, nullátmenettel), esetleg 5 - 10 Ohm-os NTC használata.
Az igazság hogymár kész van a panel és idáig nemvolt nagyobb problémám csak most jött miota betettem egy shiftregisztert, idág csak az LCD-t zavarta de az már megoldodott. Az NTC-t párhuzmosan kell betenni ha jolsejtem.
Az R-C tag nem lehet megfelelőbb? Azért irtam különben mert most a proba során egy 30W-os cirkulációsszivattyut teszteltem és az is bezavar mégpeedig úgy hogy 4*-5* váltogat a relé. A relével nem lehet baj, 250V 10A-t tud (siemens).
Az NTC-t a motorral sorba kell kötni (5 - 10 Ohm). A relé tekercsével párhuzamosan Shotky diódát tegyél (pl. SB 160), az sokkal stabilabban nyeli a visszarúgást, mint a normás diódák. Hasonló zavart tapasztaltam már én is. Ezt én úgy oldottam meg, hogy a C sínre szerelhető reléket vezetékekkel kötöttem a panelba, nem pedig arra építettem rá. A reléket pedig a lehető legtávolabbra raktam a vezérlőtől. Gond lehet akkor is, ha nem elég stabil a tápfeszültség.
szerk.: Nincs mese, pár melót végig kell sz.....i, mire az ember rutinossá válik az ilyen apró hibák elkerülésében. A hozzászólás módosítva: Aug 17, 2014
Rendben köszönöm, akkor holnapmegprobálok bezerezni néhányat.
Amúgy ez a Shotky dioda ennyivel jobb? Nem szivesen tenném ki areléket mert aznöveli a költséget illetve rontja az esztétikát. Szerinted melyik a jobbmegoldás szivattyú kapcsolásra, egy relé vagy egy optocsatoló? Szilárdtestreléről azért nem beszélek mert drága és nekem illik bizonyoskereteken bellül maradni hogyütöképes maradjak.
Én úgy tapasztaltam, hogy mikrokontrolleres környezetben mindenképpen jobb a Shotky. Én szivattyúkat mindig relével kapcsolok, de a reléket mindig jól elkülönítve rendezem be, akár egy kis Faraday kalitkába (bár ez tapasztalataim szerint már túlzás). Segíthet az is, ha a behúzótekercsek vezetékeit (már ha nem a panelen vannak) ferritgyűrűn tekered át párszor.
Lehet optocsatolót is használni, de ahhoz, hogy annak az előnyeit tudd élvezni, egymástól két független tápegység kell, különben nincs értelme a dolognak. Ütőképes nem lehetsz úgy, hogy a munkád nem működik, még akkor sem, ha ingyen csinálod. Ha jól tippelek, fűtésvezérlést készítettél. Eltaláltam?
Igen eltaláltad. Idáig mindig sikerült megoldanom a problémáka, csak mindig fejlesztek jelenesetben shiftregiszter beiktatással. Asztalon mindig jól müködnek a dolgok csak amikor kiviszem telepíteni akkor üt be a krakk és jön a baj. Amúgy Faraday ketreccel már sikerült hibát javítanom, mint írtam is az LCD problémámat, hát konkrétan azt úgy oldottam meg.
Az analog reléfüzügetös modszer a legtutibb de egyre több extra kell illetve a csillivilli ami viszont másképp nem elérhető.
Pedig elérhető más módszerrel is. Ipari termosztátok (füstgáz termosztát is), 230 V-os tekercsű relék. Ha lehetőség van rá, csak ezt a módszert használom.
Az NTC-t hogy találom meg bármelyik web-shop-ban?
Esetleg ha vannak rossz PC tápjaid azokban van NTC.
Ezt már megkaptam de nekem sok kell és csak egy felesleges PC tápom van.
Ha nekem alkatrészre van szükségem és a környezetemben lévő boltokban nem tudom megvásárolni akkor én mindig a TME-től szoktam rendelni. Elég korrekt cég.
Én is onnét rendelek de most 3 darab kell és 1600 a szállítás
3db rossz PC tápot biztosan tudsz kérni a környezetedben fellelhető PC bontókból. Egyszerűbb és olcsóbb megoldás nincs.
Szia
A uC miről kapja a tápot, trafóról vagy kapcsoló üzemiről? Nem kéne bezavarnia a szikrának, hasonló teljesítmányű motorokkal működő kapunyitókkal foglalkozom és nem szokott bezavarni, még ha rommá van égve az érintkező is
Vanegytápom és arrol vanegy 7805 és egy 7812, értelemszerüen a 05 a uC a 12arelé.
Szia
Megrendeltem és ma meg is jött az NTC (10 ohm), kiprobáltam és tökéletesen müködik, nagyon szépen köszönöm a segitséged.
Ezt egy kicsit bővebben le tudnád írni, hogy hova tetted az NTC-t?
Üdv
Szerintem oda ahová javasolták neki.
Olvass vissza. Idézet: . „Az NTC-t a motorral sorba kell kötni (5 - 10 Ω)”
Sziasztok!
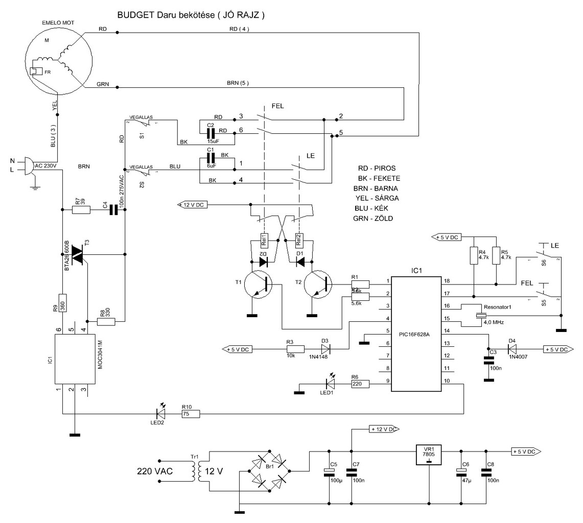
A véleményeteket kérném az alábbi művemről,mert ritkán,de kifagy a pic. A motor rúg vissza a hálózatra és ez okozza? Esetleg VDR,vagy/és fojtó berakása a trafó elé? Az segítene? Amúgy szépen működik a kapcsolás. A PIC vezérli a kér irányváltó,illetve SSR reléket. A pic időzítést és reteszelést végez. Az időzítés úgy történik,hogy az ssr be és ki csak a relé zárt állapotában kapcsoljon. Várom a véleményeteket mind a program,mind a külső dolgokkal kapcsolatban. Szerintetek lehetne-e még jobbá tenni a kapcsolást. Előre is köszönöm hozzászólásaitok.
Elsősorban azt kellene kideríteni, melyik műveletnél fagy le a PIC. Hasonló kapcsolásnál én úgy oldottam meg a hibát, hogy a kondenzátorokkal párhuzamosan kötöttem egy-egy 1 Mohm/2W ellenállást. Ez kisüti a kondit kb. egy perc alatt, a bekapcsoláskor nem szikráztatja a relét. Továbbá, amit én változtatnék: A 7805-ös bemenetére 1000 - 2200 µF kondi, a kimenetéről pedig levenném a 47 µF-os kondit (78xx után nem kell szűrni). A PIC Reset lábára elég csak az ellenállás, nem kell a dióda. A kvarc mellől hiányoznak a kondenzátorok (30 - 33 pF).
A hozzászólás módosítva: Aug 23, 2014
Szia!
Köszönöm hozzászólásod. Megcsinálom a javaslataidat. Esetleg az 1Mohm helyett kisebbet betenni,ami előbb kisüti lenne értelme? Mert mivel irányváltó kondikról van szó,pár másodpercen belül is lehetséges váltás. Így az 1 perces kisütésre nem marad idő. Nem kvarc van benne,hanem rezonátor,csak a rajzjelét nem találtam. A kis testvonal,meg a kiírás van csak. |
Bejelentkezés
Hirdetés |









