Fórum témák
» Több friss téma |
Sziasztok !
Keresek egy olyan KIPRÓBÁLT +- tápról MŰKÖDŐ végfok-kapcsolást amelyben a vég-FET-ek N-csatornásak. A lehető legkevesebb alkatrészzel.
Hi
Én mondjuk FET-esben a VF2-őt és a VF3-at tudnám ajálani. Bár ezek nem tiszta N-csatormás FETekkel vannak hanem egy P-s és N-es IRF FET párral. EZ csak egy ajánlat mert egész jók... A VF2-nek van itt is topic. Isa
Köszi, Én is néztem őket, de ilyenekből van annyi, mint csillag az égen - ne érts félre biztos, hogy jók ezek is... csak Nekem N-csatornásokból épülő kellene (kicsi terhelő impedanciához-nagy áramokhoz-kevés alkatrésszel... két-vagy négy izmos N-csat. Fettel...)
Miért olyan életbevágóan fontos hogy N-csatornás fetekkel legyen megépitve, hogyha tucatszámra lehet N-P párral felépitett végfok leírásokat találni?
:awink:
Mert egy fix kicsi helyre kell beépíteni, és 4db Fet-nek van hely a hűtőn (nem TO3-asok). És 400W -ot kell tudnia 1 ohmon sinus rms. Az eredeti egy digitális-pwm végfok volt, aminek a vezérlője kinyiffant és már nem gyártják (Tripath), és nem akarok ilyet fejleszteni mert arra nincs időm
pedig de jó is lenne...Összefoglalva : -kicsi a tápfesz -kicsi a terhelő impedancia -kicsi a hely -nagy a teljesítmény -kicsi a tudás (mármint a stabilan működő-kipróbált pwm végfokhoz)-de nagy az érdeklődés
hjaaaaaj, valami rosszat írtam ?
((((Egy kipróbált működő PWM végfok is megfelelne... de arra gondolom azt mondjátok : "álmodik a nyomor" ... ((
Végülis mennyire értesz a dologhoz? Bemérést meg tudnád csinálni? Van felszerelésed?
Biztos hogy megéri annyit rááldozni. Egy csomó idő , idegesség, pénz, és még lehet nem is lesz jó. Én akárhogyan nézegettem, nagyon nicsen olyan végfok ahol 4 Fet lenne ekkora teljesítménynél. Áálltalában több van. De mégis mi az ami 400Wattot zabál 1Ohmon?? Ilyen speckó digitális végfok kapcsirajz nem terem a neten olyan könnyen... Bocs, sajnos nem tudok segíteni,lévén a digitális végfokhoz nem konyítok. De kiváncsi vagyok mi az amibe ez kell.
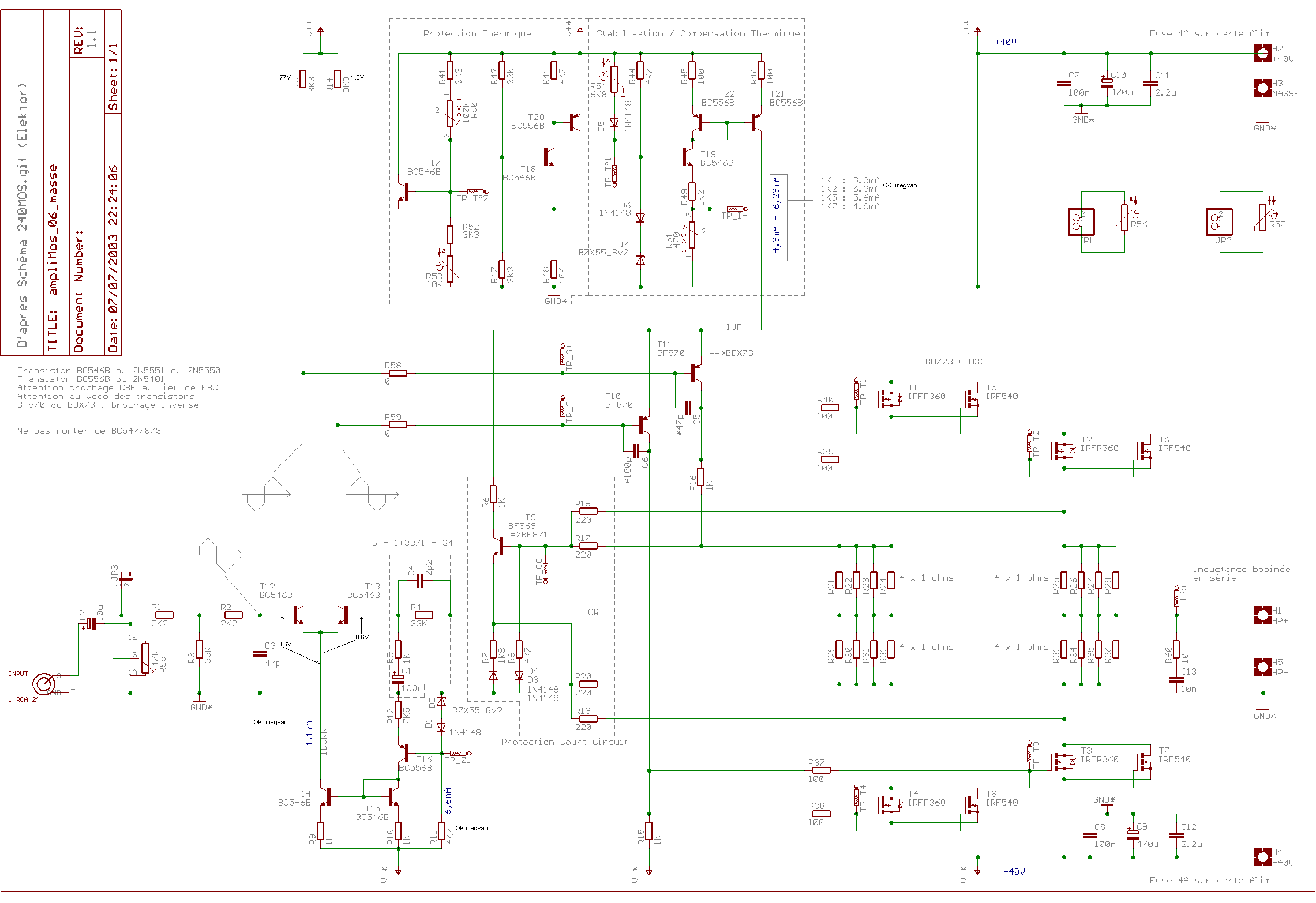
Nézd meg ezt. Én már megépítettem IRF540 Fetekkel. sztem korrekt. Bár nem digit....nemtudom mennyire kivitelezhető egy házilag készített PWM, 1 ohmra.... 2 ohm esetleg pl FDP2532 fetekkel....SPAFI nevű embert keress ő vágja ezt nagyon, és gyárt is pwm erölködőket
Meg tudnám csinálni akármelyiket, csak a hosszú-hosszú hibakeresésre nincs időm. És eddig olyan kapcsolásokat találtam, aminek már rajz alapján is véres a torka... Amiket megépítettem (2 db) azok sem szóltak, és nincs időm babrálni velük napokat
Ezért kerestem kipróbált kapcsolást.Egy TL494-ből saját-tervezett pár wattos D osztályú végfokot már csináltam, és szólt is. De azt csak azért, hogy lássam az elv működik-e a fejembe, sajnos annyira nem volt korrekt, hogy megépíthetném több száz wattban is. Egy autó-erősítő egyébként, aminek a tápját kicsit megpiszkálva (gyári 120A bizti volt) most 150A vesz fel 13.8V-ról... Amúgy meg már régóta szeretnék egy N-csatis végfokot építeni, hogy lássam lehet-e kisebb helyen nagyobb teljesítményt kihozni STABILAN. Nem muszály, hogy pwm legyen, de az is jó, mert az is érdekel. "röviden" ennyi ![]()
Köszi a rajzot ! A végén gondolom nem muszály az irfp360-irf540páros, csak egy N-Fet-dióda páros, nem ?
Spafiról már sokat hallottam/olvastam, és asszem az terminálos autóhifis-táp topikban olvastam sok hozzászólását... De ahogy írtam is SAJNOS nincs időm nagy fejlesztésekbe belemenni. Ugyhogy megpróbálom ezt a kapcsolást, ha Neked már működött akkor legalább a kapcsolás hibátlan ! Köszi !
Mégsem ezt csináltam meg. A megoldást magam találtam meg a neten. A neve : ZETA
Mindenkinek kösz mindent, részemről a topik törölhető !
Azért nem kell törölni . Másnak mág lehet pont jó lehet az ötle.
Szal elárulnád mi az a ZETA?? Esetleg link...
Ha jól láttam Google találataiban, akkor egy mára kifutott erősítőtípus volt, más fórumokon emlegették párszor.
De valószínűleg olyasmi lehetett, mint amiket ezen az oldalon lehet találni. Egy-két év, és mindenre van megoldás
Sziasztok.Szintén n csatornás fetes müködő erősitő kapcsolást keresnék,amit ne5534 müveleti ic hajt meg ,nincs nagy teljesitmény igény csak az n csatorna a végfeteknél,ezekből nekem is felgyült az évek során..
Minden információ jól jön,köszönöm előre is. |
Bejelentkezés
Hirdetés |






:awink:
(mármint a stabilan működő-kipróbált pwm végfokhoz)






