Fórum témák
» Több friss téma |
Ni-Cd akkukhoz elvileg nem kell állandó áramú töltő, állandó feszültségről is tölthetőek...
A legeslegegyszerűbb módszer, ha van egy tápod, arra teszel egy soros ellenállást és az akkura kötöd és kész... A 7,2V az névleges érték, egy cella névleges értéke 1,2V--> azaz 7,2/1,2=6db cella van benne valószínűleg, ha jó a felirat... a feltöltéskori max feszültsége egy ilyen cellának 1,5V körül van, mondjuk láttam már 1,6-ot is a töltőmön, a töltés vége környékén, amikor ni-cd-t töltöttem legutóbb... Ha 1,5V-ra akarjuk a cellákat, akkor 1,5*6=9V-os töltőfeszöltség kell... Amit az olcsó akkutöltők szoktak azt te is el tudod követni házilag akár , ezekben lényegében 1 szál dióda található, amit a töltőcsatlakozó +ával kötsz sorba, a katód az akksi felé néz...(a negatívokat meg simán összekötöd) Ez elméletben szabályozza a töltőáramot is, mivel ha az akku feszültsége alacsony, (a töltőé állandó) ,akkor a diódára nagyobb fesz jut, jobban kinyit nagyobb az áram a töltés elején, és amikor meg az akku egyre jobban töltődik, a diódán lévő fesz csökken, az áram is... -Ami ezekkel a baj, hogy a sima tápoknál a terheléstől erősen függhet a kimeneti feszültség, így ha az akku töltődik, és csökken a terhelés. Mivel a táp feszültsége is növekszik a csökkenő áram miatt, amit a növekvő akkufesz okoz, így valójában nem csökken az áram, mert a táp feszültségének a növekedése miatt a diódán ugyanakkora a feszültség. -Így az áram mégse csökken--> eredmény túltöltés-->akku kuka... sokkal hamarabb, mintha olyan töltőd lenne, ami a töltés végént érzékeli és lekapcsolja a töltést... Ami megoldás lehet, vagy jó tápot használni, ahol nem változik jelentősen a feszültség a terhelés függvényében, vagy esetleg valahol szerezni pl Bosch akkutöltőt, ha találsz pont 7,2V-os akkupakkhoz valót, azokban jó elektronika van... én legutóbb 3eFt körül láttam ilyet az egyik árverős oldalon (a töltőfesz-re nem emlékszek mennyi volt) Ennyi ha eljutottál idáig az olvasásban, akkor talán tudsz minden szükségeset
Sziasztok!
Van egy Ni-Cd aksim. Ha lemerült (mélykisülésben van)(Tegyük fel, hogy 0.5V) akkor azt, hogyan mi módón kéne elkezdeni tölteni? Kis árammal és lassan emelni az áram értékét ameddig el nem érjük a névleges töltő áramot? Nem szeretnék a névleges töltőárammal rárontani... Segítségeteket köszönőm!
Sziasztok
Van egy fúróm (Straus ausztria Cordless Drill 18V ST/CD18-402) és hozzá egy akku töltö és egy töltőállomás( gondolom amolyan túltöltést megelőző elektronika van benne) na és ezt a töltőállomásban 2 vagy 3 ellenállást sikerült kiégetnem. Bevallom nem rendeltetésszerűen használtam. Meg kellene javítanom de nem találok hozzá megfelelő áramköri rajzot És pont az lenne a kérésem hogy segítene valaki megtalálni aki otthonosabb a témában?
Hello!
Minek ehhez áramköri rajz? Ha ezen nem tudsz kiigazodni, akkor a rajzon sem. Kb két perc alatt kirajzolható.. De fényképezd le a másik oldalát, és lerajzoljuk, ha nem kucorog a másik oldalán egy 100 lábú IC. De nem valószínű.. De mind össze az ellenállásokat kell kicserélned. Ha szakadt lenne a nagyobbik, akkor is általában egyik feléhez megmérhető a fele, és már is tudod az értékét. üdv! proli007
A bajom konkrétan az hogy ami 2 ellenállás kiégett az el is barnult és egyikről szerintem lekopott az a rész ahova írták az értékeket, a másik meg olyan kicsi színkódos, és az is teljesen elbarnult, nem tudom kitalálni milyen színű lehetett. Ezért gondoltam megkeresem az eredeti áramköri rajzot és leolvasom pontosan az értékeket.
Hello!
Elég egyszerű lelkületű dolog ez. Lerajzoltam számodra a kapcsolást. A piros Led a trafó feszültségét mutatja. A zöld pedig, hogy van töltőáram. Vagy is az R1 áramkorlátozó ellenálláson eső feszültséget. Mivel a zöld Led nyitásához minimum 2,2V szükséges, úgy gondolom a trafó feszültsége 3..4V-al magasabb, mint az aksi. Így a Led-el soros ellenállás 100..220ohm körül lehetett, míg a 350mA töltőáramhoz, trafó feszültségétől függően 4,7..10ohm/1..2W ellenállás lehetett benne. (De nem próbáltad megmérni, ahogy javasoltam.) Mivel Te vagy erről "fúrtál" aksi nélkül, vagy rövidre zártad, R1 leéget, és mivel így a zöld Led-re jókora feszültség jutott, az R2 is erre a sorsra jutott. Viszont előfordulhat, hogy a zöld Led is megadta magát, a túláramtól. (De minimum a fénye lesz a töredéke.) üdv! proli007
Sziasztok!
Végig olvastam ezt a topicot és rágugliztam a problémámra, de elég eltérő infókat kaptam, így legyetek szívesek és segítsetek kibogozni az összevisszaságot a fejemben. Összefoglalva az eddigieket a NI-CD aksikról: - kisütni 1V-ig lehet cellánként (ha valamelyik helytelen, javítsatok ki) - töltési áramerősség a kapacitás 1/10 része lehet - töltési idő a fenti áramerősséggel: 0.1 * C Ha feltételezzük, hogy egy aksis fúró akkujáról van szó, ami 1400 mAH és 12 V-os, akkor a gyári HITACHI töltője miért tölt 30 percen keresztül 2.5A-el? Ez a gyors töltés ... nemde? 30 percig folyamatosan 2.5 A-el tölt, utána elalszik a led, de 50mA-el továbbra is tölt. - Ez a csepptöltés. - mivel új az aksi, formáznom kell legalább háromszor. Ezzel a gyors töltővel így lehet? Összesen 14 órát hagytam a töltőn, amiből 30 perc 2.5A, 13ó30p pedig 50mA. Az aksi hőmérséklete 30°C volt. 4 kivezetés van, 1+, 1-, 1T és 1S jelölés. Vagy venni készülök egy IMAX B6 töltőt, és azzal szeretném normál módban tölteni. Pontosan hogyan kell számolni a FORMÁZÁSOS töltést, és hogyan a normált? Gondolom minden 5. gyors töltés után érdemes egy normál töltést. Ehhez jó lenne a fent említett töltő? (Egyéb oka is van annak, h azt a töltőt tervezem megvenni) - valamint Ti a lemerítésnél az 1V-ot javasoljátok cellánként, viszont a fúróm 0.5V-ra meríti cellánként. (Bár ez a cellánkénti érték csak sacc, mert totálban 5.5V-ot mérek.) (Feltételezem, hogy 10db 1.2V-os akku van benne) Köszönettel: ipcuvb
Hello!
- Általában a gyártók is 1V-ig írják a kisütést. (Hogy a fúró gyártója nem azonos az aksiéval, az egy más dolog.) - A kapacitás szerinti áram tizedével történő töltés, általános "ökölszabálynak" mondható. Hátránya a hosszú töltési idő, és hogy számítani vele csak akkor lehet, ha ismert az aksi kapacitása és töltöttségi (kisütöttségi) szintje. Ami biztos, hogy nem annyi, amennyi.. - A töltési idő, "idő". Nem 0,1*C. Hiszen az aksi kapacitását csúfolják C-nek, így a 0,1C azonos az előbb írt felső sorral, csak egyszerű számokban. (A kapacitás Amperóra, a töltőáram pedig Amper. A töltési idő, pedig óra.) - Hogy a Hitachi miért és hogyan tölt, azt tőle kellene kérdezni. De az egyszerű megoldás az, hogy egy lúgos aksit nem igazán lehet un. "feszültségre tölteni". Csak akkor, ha ismertek azok a paraméterek-állapotok, amit a második pontban írtam. A megoldás, ég is az, hogy töltés alatt, a töltés végi feszültségcsökkenést figyelik. De ez általában akkor mérhető csak, ha a töltőára, legalább 1C értékű. Mivel ez egyben gyors töltést is jelent, egybeesik az elvárásokkal. Ez után, valami csepptöltés kezdődik, amihez azért a 13óra, meg a 50mA elég sok. Mindenesetre az aksi hatásfoka nem 100%, tehát betölteni, kb. 130%-ot kell, hogy a 100% kivehető legyen. A többi kérdésedre, inkább nem válaszolnák. üdv! proli007
sziasztok van egy Bosch fúróm amit nem használtam 3 hónapig (NiCd akksi ki volt szedve és hűvös helyen tárolva). Most szerettem volna használati és megpróbáltam feltölteni, de a gyári hőmérséklet-figyelős töltője fél nap alap se töltötte fel (0 Volt), pedig régen 2 óra alatt fel szokta. Ráraktam egy B6AC multitöltőre és azzal sikerült feltölteni majd még 6 Voltnál átraktam az eredeti töltőjével ami 11.9 Voltig szépen feltöltötte és jó lett. Utána gondoltam megint lemerítem a fúróba és erőltetve 10 perc alatt lemerült totál (nem forgott a fúró már). Akksi kicsit meleg lett beraktam gyorsan kicsit a hűtőbe. Majd később akartam tölteni, de akkor már csak 3.5 Voltig tölti a B6AC akármit csinálok, többször is próbáltam (memória-effektust csináltam lehet), a gyári meg mégsem kezdi a töltést. Mindez 1 nap alatt. Meg tudom menteni valahogy? Van egyébként egy rossz gagyi 14.4 Voltos fúrógép töltője és akksija.
Hello!
Szedd szét, és egyenként mérd meg a cellákat. A rossz aksik, általában totál bezárlatosodnak. Ha gagyi, akkor a töltő is az. Vagy is egy trafó és egy egyenirányító. Ha cella zárlat van, túlmelegszik a trafó, és a hőbizti kimegy. Ez után már tényleg nem tölt.. üdv! proli007
Üdv,
egy kölcsönbe kapott idős, de gagyi kézi-csavarhúzó töltőtalpában lévő elektronikát sikeresen leamortizáltam, mivel a gyártó nem gondoskodott a helyes polaritásmegőrzésről. A nagy sietségben fordítva is sikeresen csatlakoztattam az akkut. (Simán, még csak nem is erőltetve.) A töltőkörben lévő két, (szerintem ellenállás) teljesen leégett, és az akkumulátoron (14,4V 2004W) is 0 feszültséget mértek az egyik szaküzletben. Tehetek még valamit az akasztásom előtt, vagy mivel az akku "0-ás", lehetetlen tölteni még ha cserélve lettek a kiégett alkatrészek is? /A táp:18V 400mA/
Sziasztok!
Egy kis segítségre lenne szükségem. Van egy régebbi Black&Decker csavarbehajtóm. Eredetileg volt benne 2db 1,2V-os NICD akku"pack", ami sajnos az évek folyamán megadta magát. Vettem két új akkut, de sajnos mielőtt elkezdtem betenni, azelőtt méregettem meg a töltőt. Furcsa adatok jöttek ki (5,8V üresjárati váltó feszültség és kb 1,25A üresjárati áram) de mint írtam is, váltó. Jobban megnézegettem a gyári akkut, és úgy tűnik, hogy az akku egyik pólusára "ráintegrálva" volt az egyenirányítás, tehát nem szimpla akku való bele. Így sajnos hiába forrasztom be a két új 1,2V-os NICD akkut, nem tudom tölteni. Mivel a töltő olyan, hogy polaritástól függetlenül bele lehet tenni a csavarbehajtót, így abba nem tudok elektronikát beleépíteni, így arra gondoltam, hogy az akkuk mellé kellene tenni valami egyszerű diódás megoldást. (tényleg csak valami nagyon egyszerű kellene, mert nincs hely) proli007 rajzát átrajzolgattam, hogy mit is képzelnék el (remélem, nem haragszik meg érte proli007). Sajnos nem tudom, hogy az ellenállások milyen értékűek lennének, meg azt sem, hogy egyáltalán ez működhet-e. Tudna valaki segíteni? Előre is köszi!
Az eredeti elektronikával mi a baj? Nem lenne egyszerűbb azt használni?
Köszi a választ!
Sajnos nincs eredeti elektronika. Mikor szétkaptam úgy tűnt, hogy egy sima sorba kötött akkupakk van benne. (ilyen papírburkolatos) Most mikor össze akartam rakni, meglepetésként ért, hogy a töltőn nem mértem egyent, csak váltót. Szétszedtem a dokkolót, de abban nincs semmi, csak a vezeték közvetlenül rákötve az érintkezőkre. Gondoltam az adapterben lesz, így azt is szétvágtam. Semmi. Egy sima trafó. Ekkor kezdtem el nézegetni az eredeti akkut és azon úgy tűnik, hogy ponthegesztéssel rá van hegesztve a pozitív pólushoz egy kis valami fém "dobozka". (szétszedtem, de azt nem tudom használni, szerintem valami dióda lehet) Mondjuk az érdekes, hogy az adapterre rá van írva, hogy 4.35V= és 1,25mA, de mégis csak váltót mérek rajta és nincs benne semmi (mivel kb 5-8 éve csak én használom, így más nem nyúlhatott hozzá ) A hozzászólás módosítva: Márc 10, 2013
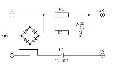
Az 1N4007 helyett valami combosabb, 3..6A diódát tegyél bele. Az ellenállások értéke nem látszik, de remélhezően megfelelő.
Hello!
Kicsit össze vissza írtad a dolgot. - Üresjárati feszültség, lehet 5,8V, de hogy "üresjárati áram", az a semmiképpen nem lehet semekkora, mert a fogalom azt jelenti, hogy terheletlen a trafó. Vagy is nincs áram. Lehetne így írni a dolgot, de akkor az "üresjárati feszültség" a trafó szekunderére, az "üresjárati áram" a trafó primerére vonatkozna. Vagy is, hogy terheletlenül mekkora a trafó szekunder feszültsége, és eközben mekkora áramot vesz fel a hálózatból. - Az elég érdekes és félrevezető, ha a dobozon egyenáram jele van, belül meg csak a trafó. De egyébként egy trafót, egyenirányítót (pufferkondi nélkül) mindig minimális terheléssel mérünk. Ahol 1..2mA terhelés is bőven megfelel, csak azért terhelünk, hogy a digimulti 10Mohm-os belsőellenállásán ne mérjen össze-vissza mindent, ami talán nem is létezik. Trafónál szakadt tekercsen is mérnénk feszültséget, egyenirányítónál, meg a záróirányú uA nagyságrendű áramok miatt mindenféle helytelen egyen/váltó értéket. - A trafónál, nem csak a "terheletlen" feszültséget kell megmérni, hanem a terheltet is. Ugyan is a kis trafóknak a vesztesége elég magas, következtetés képen a feszültségesése is magas. Akár a 30%-ot is meghaladhatja. Tehát célszerű megterhelni azzal a töltőárammal amit szeretnél beállítani, és úgy is megmérni. Képes-e leadni a töltéshez szükséges feszültséget, és nem melegszik-e túlzott mértékben. Egyébiránt ha híd-egyenirányítót használsz, a soros diódára semmi szükség. Az R1 értékét úgy kell megállapítani, hogy mekkora töltőáramot szeretnél elérni. Ezt legjobb próbával megállapítani és ellenállás helyett ha mód van rá izzót alkalmazni. Annak hideg-ellenállása miatt, közel állandó értéken tartja a töltőáramot. Persze ha az aksihoz tennéd be, akkor lehet nincs annyi hely. De az izzót elhelyezheted a váltó oldalon is a trafónál, sorosan. Ez az egyszerű kapcsolás úgy működött a tervező elképzelése szerint, hogy az R1 korlátozza a töltőáramot, és ha az R1-en a Led nyitófeszültsége alá csökkent a feszültség a töltőáram csökkenése miatt, kialszik a Led. Persze ez nem egy határozott dolog. De az aksit feltöltöttségi szintjét úgy sem lehet pontosan a töltési végfeszültsége alapján megállapítani, sok jelentősége nincs. Minden esetre a Led kb. 2,2V nyitófeszültsége miatt ez a "töltést jelző megoldás" csak akkor használható, ha a töltő minimum 2,5V többletfeszültséggel rendelkezik, mint az akis(v. pakk) maximális feszültsége. üdv!
Köszi!
Tudnál ajánlani? És egyenirányítónak? Ellenállások értéke azért nem látszik, mert nem tudom, hogy milyen kellene. (csak átrajzoltam az ötletem alapján egy rajzot) Azért ezt az áram kérdést megmérem mégegyszer, mert ha igaz ami az adapteren van, akkor ez max 1,25mA-es. Tehát bőven 1A alatt van. Sajnos gépészmérnök vagyok, nem műszerész :S Jah, és jól gondolom, hogy ez így nem nyírja ki az akkut? Mennyi idő alatt töltheti fel? Mégegyszer köszi a segítséget.
Ezek közül válogass. A nem automata töltők kivételével mindegyikkel ki lehet nyírni az akkumulátort.
A hozzászólás módosítva: Márc 10, 2013
Hello!
Az 1,25mA-nek semmi értelme, trafó nem lehet ennyi. Az vagy 125mA, vagy 1,25A. A feltöltési idő, a töltőáramtól és a aksi kapacitástól függ. A kettő hányadosa lenne a töltési idő, ha az aksi hatásfoka 100% lenne, de nem annyi. Hanem ezt az időt, még meg kell szorozni 1,2..1,3-al. Általános szabály, hogy a kapacitás tizedével szokták tölteni, így 12..13óra a töltés. ez teljesen lemerült aksira vonatkozik. De NiCd aksinál le is kell meríteni teljesen, mert különben memória effektus lép életbe. Avagy megőrzi az utoljára betöltött mennyiséget, és ez az új csökkent kapacitással fog tovább üzemelni. A töltőáramot maximum a kapacitás ötödéig lehet emelni, mert különben nagyon melegszik. Az meg nem lehet kb. 45 foknál több. Vagy is nagyobb töltőáram esetén a hőfokot is figyelni kellene stb... üdv! A hozzászólás módosítva: Márc 10, 2013
Na akkor nekifutok a méricskélésnek ismét.
Az áramot amúgy digit multiméterrel mértem 10A-es állásban, de valóban nem használtam műterhelést. A leírásod alapján a ledes részt ki kellene hagyni. Ezek alapján annyi kell, hogy beteszek a nyélbe egy híd-egyenirányítót semmi mást, a "dokkolóba" pedig egy soros izzót.
Hello!
Igen az is megteszi. De az a gyanúm Te zárlati áramot mértél. Ez maximum egy elemnél "szokásos" a töltöttségének megállapításához. Másnál óvakodni kell ettől! Trafónál értelmetlen, egy bikáz aksinál meg esetleg ki is nyírja a műszert. Áramot mindig egy terheléssel sorba mérünk. Ott a terhelés korlátozza a körben folyó áramot, nem az eszközök saját belső ellenállása. üdv!
Igazad van.
mindkét dologban. (úgy tűnik, hogy a szemem sem a régi már) A feliraton 125mA van. A műszerrel műterhelés nélkül 1,25A-t mértem. Mivel nem volt jobb, így egy 12V 20W G4 izzót használtam műterhelésnek. Ezzel 2,5V-ot mértem. Sorba kapcsolva pedig 1A alatt (0,8-0,9) De továbbra is váltó, tehát úgy tűnik, hogy az adapterben nincs egyenirányítás. Azt hiszem, hogy az egyszerűség jegyében továbbra is tudom használni ezt az izzót sorba kötve (ez vígan elfér a dokkolóban). Esetleg egyenirányítót tudsz ajánlani?
Köszi, de úgy fest, hogy proli007 leírása alapján nem lesz rá szükségem. Sajnos az a baj, hogy nem is fér el sehol, meg hát középiskola óta nem is foglalkoztam ilyenekkel, így sajnos nem is értek ennyire hozzá
)
Hello!
Ha a felirat 125mA, akkor a trafónál azt nem lehet meghaladni. Vagy is az izzó túlzás, mert az 1,66A áramot szeretne beállítani. (Persze nem tud, mert a feszültség ehhez túl kicsi.) Minden esetre meg kel mérni majd vele az aksi felé folyó áramot. Mert az nyilván nem lesz 0,8..0,9A, mert az izzóra a trafó és az aski közötti feszültség különbsége fog csak jutni. Plusz, még a diódák vesztesége is számottevő lesz. Diódaként szinte bármi jó az 1N400x sorozatból, ha komplett egyenirányító hidat használsz, azok között alig akad amelyik ne tudná a 125mA áramot. Ha sokkal többet tud, az egyáltalán nem gond. Vagy is egy 1A-es híd már bőven megfelelő lehet. üdv!
Köszönöm szépen! Megcsinálom égővel, max. ha nem jó, kihagyom az égőt is.
Még egy kérdés: Elég egy dióda sorba kötve, vagy inkább híd?
A híd esetén kétszer annyi feszültség esik az egyenirányítón, Viszont mindkét félperiódust használja. Első esetben gyorsabban tölt az elején, a másodikban magasabb feszültséggel, a végén tölt gyorsabban.
Köszi!
Ebben az esetben egy az diódás megoldás (úgy tűnik) jobb választás! Ezek alapján úgy fest, hogy leegyszerűsödött (bár semmi nem kapcsolja le a töltést, de ha jól gondolom, akkor az égő miatt nem fog túltölteni)
Hello!
Nem jobb, mert a trafó nem szereti az egyoldalas terhelést, főleg ha csak épp annyi áramot tud, mint amit kivennél belőle. üdv! |
Bejelentkezés
Hirdetés |




, ezekben lényegében 1 szál dióda található, amit a töltőcsatlakozó +ával kötsz sorba, a katód az akksi felé néz...(a negatívokat meg simán összekötöd) 
















