Fórum témák
» Több friss téma |
Értem, akkor ez a megoldás kell.
Ezt amúgy jól gondolom? "bár semmi nem kapcsolja le a töltést, de ha jól gondolom, akkor az égő miatt nem fog túltölteni" Üdv.: P.
Az égő csak a töltőáramot fogja korlátozni, a túltöltést nem. Akkor nem foga túltölteni, ha a trafó feszültsége nem elegendő a túltöltéshez. De szinte minden csavarhúzóban ilyen "parasztos" megoldás van. "Addig használod míg bírja, aztán alig várod, hogy feltöltse"-című általában a használata.
üdv!
Értem.
Igazából nem sajnálom az akkut (ma már filléres téma az akku ... bár maga a csavarhúzó is, csak baromira nem szerek kidobni semmit), csak ne "robbanjon" fel. Elképzelhető, hogy ez nyírta ki? Azért volt olyan, hogy 2-3-4 napig is rajta volt "felejtve" a töltőn. A leírásában ezt nem írták, és hát ilyen felcsavarozható dokkolója van, én úgy gondoltam volna, hogy abban kell tárolni. Így amikor nem használtam, töltőn volt...hétköznap akár több napig is. (Bár ahhoz képest jól bírta, vagy 8 évig)
Nem szabad az aksit a töltőn hagyni, kivét ha "erre van kiképezve". Itt csak a hálózati feszültség értékétől függ mi fog történni. De nem tudhatod mi volt az aksiba elrejtve..
Tudna nekem tippeket adni valaki arra hogy a gagyi akkumulátorokat hogyan lehet úgy használni hogy a lehető leghosszabb élettartamú legyen?
Pl vannak a kínai vacak fejlámpák, ilyen vásáros meg piacos, van benne ólomsavas akkumulátor. A használati útmutató 14 óra töltést meg hasonlókat ígér illetve 24 óra világítási időt. Persze egyik sem igaz, sőt 1 óra töltés után már hallani hogy pezseg az akksi. Akkor gondolom véletlenül sem kell 14 órán át tölteni... mert az ilyenekbe nincs töltéselektronika, sőt trafó sem, sima ellenállással megy az áram közvetlen az akksira. A ceruzaakkuk is, vettem noname de magyar feliratos, 2750 mAh kapacitűsú ceruzaakkumulátort. Persze a fényképezőgép 20 kép után kikapcsol, töltés közben meg 2 óra hossza után forró lesz, sőt mikor kiveszem a töltőből akkor még sziszeg is az akksi tehát sikerült túltölteni hiába van az írva hogy teljes lemerülés esetén 14 óra a töltési idő. Mit javasoltok, az ilyen kritikán aluli akksikat hogyan töltsem illetve meddig?
Hello! Vegyél egy új zselés aksit, és mérd meg a súlyát, milyen arányban van a lámpádban lévővel. Gagyi aksival, meg a szelektívet töltsd.
Ha használni is akarod a készülékeket, ne noname piacos izéket vegyél. Ha túl nagy kapacitás van írva ilyenre az már eleve okot ad a gyanúra. De C/10 alatti kis árammal töltsed és figyeld a hőmérsékletét, az árulkodok hol tartasz. Ha 2 óra után forró az aksi, akkor vélhetően a töltő is túl nagy árammal tölt. üdv!
Olyan akkutöltőt használj, ami egyesével tölti az akkukat, és feltöltés után átvált csepptöltésre. Az nem fogja tönkretenni az akkukat, mint a mostani izé.
Fényképezőgépek nagyon kényesek tudnak lenni az akkumulátorra. Bekapcsoláskor komolyan terhelik egy ideig, ha az akku ezt nem viseli el, még nem nevezhető gagyinak - más célra lett tervezve, gyártva. Fotózáshoz az Eneloop, vagy hasonló kategóriájú, de alacsony önkisülésű akkuk valók. Ilyen egyszerű töltésű lámpával én is találkoztam, hatodik éve használom, igaz két éve kapott új akkumulátort. A probléma az, hogy nem a megfelelő trafót kaptad mellé. A lámpában (nagy valószínűséggel) 7.2V 4Ah akku van, ez nem 12V trafót igényel. Ha a lámpa egyébként megfelel, akkor szerezz hozzá kifejezetten az akkumulátorhoz való töltőt.
Sziasztok!
Most vásároltam egy B&D akkus fúrógépet. 12V, 1Ah akkuval. A töltő hozzá 15,3V, 210mA-es. A kérdés az, hogy mi a teendő a friss akksival? Formázni, kisütni, teljesen lemeríteni stb... Illetve hány óráig kell tölteni? Köszönöm szépen!
Szevasztok! Szeretnék megosztani veletek (azoknak meg pláne akik hasonló "cipőben" járnak) egy tapasztalatot, ill. kisérletet.
Kaptam egy Black&Decker csavar behajtót, aminek 9,6V-os, 1200mA-es NiCd akkuja teljesen le volt merülve. Mivel a gyári hozzáadott töltőjében ami 12,2 Volt és 220mA -es, leégett a "pindurka" trafó, - amúgy ezen kívül csak 4db 1 Amperes egyenirányító dióda van - ezért elkezdtem feltölteni egy 12V/5A stabil kapcs.üzemü tápegységgel úgy, hogy sorba kötöttem egy 10 Ohmos, 10 Wattos ellenállást. Nagy pontosságú multiméterrel (1500 Ft-os nem biztos, hogy jó) 15 percenként mértem az akku feszt és mikor elérte a 11,2 Voltot, (8x1,4V) befejeztem a töltést. Töltési időt és áramerősséget nem mértem közben - tudom, nem szép dolog - de az akku végig "hideg" maradt. Vissza jött bele egy kis erő. Annyi, hogy fúró állásba állítva le tudtam fogni, de "20-as leracsnizóra" tekerve elforgott. Ez után a saját motorjával lemerítettem (nem terhelve, ill. erőltetve) 8 Voltig. Ismét töltőre tettem, de most egy Bosch 2 607 224 típusúra, ami 7,2V---12V -ig, 1,3A -al tölt. Persze csak krokodilcsipeszes kábelekkel megoldva. A töltő +/_ érintkezőjén kívül van egy 3. is amin valószínű, hogy azt érzi, van e rajta akkumulátor. Mivel a szóbanforgó akkupakkban semmi passzív, aktív alkatrész nincs, ezért kívűlről a negatívról lehozva, egy 3,9K Ohmos ellenállaton át kötöttem a 3. töltő érintkezőre és egyszerre elkezdett tölteni. Kiváncsi voltam, illetve vagyok, (ha megengeditek a végén kérdezek) honnan tudja a töltö, hogy 7,2V - 9,6V - 12V -os akku van e rajt. Ezért a 3,9K ellenállást kicseréltem 10K -s potenció méterre. A poti csúszkáját az akku minussza felé tekerve elaludt a piros töltést jelző LED, pontosan 2,3 KOhm elérésekor így a töltés is megszűnt. Visszatekerve, növelve a minusz és a töltő 3. érintkezője közt az ellenállást, ismét elkezdett tölteni, így a LED is ismét töltést jelzett. Ha mégsem indult el a töltés, akkor egy pillanatra megkellett szakítani a 3. érintkezővel a kontaktot és újra vissza, aztán már töltött is. A mellékelt képeken illusztrálom. A nálam jobban hozzáértőkhöz lenne néhány kérdésem: Honnan tudhatja a töltő, hogy hány voltos akkut tettek rá, talán mindegyiknek más 3. érintkezőre menő kontakt ellenállása lehet? Vagy az ellenállás értéke csak az akkut engedi tovább tölteni? A 12V/5A-es kapcs. tápegységem kimenetén pontosan 12,15 Volt stabil van, hány Ohmos ellenállás kellene, hogy 240mA -el töltsön? Az én számításom a következő: 12,15V ből 9,6V=2,55V osztva 0,240mA -al=10,625R kellene? Az ellenállás, vagy 12V/5W -os izzó jobb -e áramkorlátozó söntnek? Köszönöm, hogy elolvastátok és hogy válaszoltok a kérdéseimre! Üdv!
Ja! A másodszori töltés 170mA-al, 5 óra elteltével automatikusan befejeződött (LED is elaludt) pedig közel 10 órát kellett volna töltenie. Lehet, hogy a 3,9 K ellenállás kevés és nagyobb kell? Amúgy egy kicsit még jobb lett az akku. Sziasztok!
Ez a kísérlet szép példája annak, hogy a NiMH nem minden helyzetben jobb a NiCd akkumulátornál. Egyben kezelted a sorba kötött akkumulátorokat. A nagy valószíűséggel valamelyik cella gyengébb, A harmadik kivezetés a töltővel tudatja a cellák (pontosabban egy kipécézett cella) hőmérsékletét. Ha elkezd intenzíven melegedni (percenként 1o hőmérsékletváltozás), vagy a 45-50o hőmérsékletet eléri, a töltést be kell fejezni. Ezt a visszajelzést kerülted meg külső ellenállás használatával.
A nikkel alapú töltők egy részénél majdnem mindegy, hogy hány voltos az akkupakk, a cellahőmérsékletből, vagy a kapocsfeszültség csökkenéséből állapítja meg, hogy a töltést be kell fejezni.
Szia! Az biztos, hogy igazad van, de a szóbanforgó ellenállás elenállásának köze van még valamihez a hőérzékelésen kívül tuti, mert nagyobbal tovább engedi tölteni és épp úgy nem melegszik az akkupakk.
Az a helyzet, hogy minden cellában 1,316...1,324 V közt van a fesz, azaz össz:10,56 Volt mikor ez a fránya Bosch töltő lekapcsol, pedig még nincs kész töltés. Viszont, ha a 3,9K-t 4,7KOhmosra csrélem, tovább tölt. Az akkupakk minden esetre ugyan olyan hideg marad mindt a környezete, tehát melegedést nem érezhetett az én kisérletemben. A 170mA -es töltőáramtól (akku kapacitás 15%-a) meg végkép nem, főleg 5 óra eltelte után. Üdv, Szia!
A cellák feszültségét egyenként kellene ellenőrizni, ezt megkerülni nem lehet. Valószínűleg akad köztük gyengébb, ami az egész pakk teljesítményét visszafogja.
Az akkupakkban nem ellenállás, hanem hőmérsékletfüggő alkatrész van. A hozzászólás módosítva: Jan 17, 2014
Szia! "Az akkupakkban nem ellenállás, hanem hőmérsékletfüggő alkatrész van." Ez így van, a 12 Voltos akkupakkban pl. egy 20K Ohmos NTC termisztor. Tudom. Lehet, hogy mivel a hő hatására csökken az ellenállása, mondjuk 2300R -re ezért lekapcsol. A 3.9Kilós miatt pont ezért kapcsol le nekem, mert aszt hiszi, hogy... pedig dehogy. A cellák feszét persze, hogy külön-külön egyesével mértem. (Mertem volna írni különben.) Sőt még a teljesítményüket is egyesével, egy mütyürke izzócskával is, és egyfomán tartják az 1 Volt feletti feszt a terhelésen. Üdv!
Akku és töltő érintkezők. 12V pakkban. Na de a 9,6V-7,2-14,4Voltosokban? Üdv!
Sziasztok!
Van nekem is egy 9,6V-os akkum. Kisütöttem. (persze nem a sütőbe) ![]() Van ez a kapcsolás Bővebben: Link Ezt megcsináltam próbapanelon és odaraktam tölteni az akkut. Kérdésem hogy ha majd feltelik akkor kialszik a led? KB 12 órája megy a töltés egy 12V-os 400mAh es adapterről. Köszönöm a választ előre is!
Köszi! Georgee-re gondoltál? Azt proli007 írta,erre gondolsz? Bővebben: Link
Megmértem az adapter kimenő feszültségét töltés közben és 13,80V-ot mértem és 200mAh.
A led még nem halványult el(mint ahogy a leírásba is van "de a Led nem biztos, hogy jókor fog jelezni") akkor gondolom ez a 15 óra töltés gondolom ez már elég.
Próbáld meg a töltés közbeni feszültség visszaesést detektálni. Mondjuk 10 perces mérésekkel. De állandó áram mellett.
Szerintetek ez milyen lehet ez a kapcsolás? Bővebben: Link
Sziasztok! A fentebb megjelölt kapcsolásnál az 1.2V-os akkunál használhatom a 12V-ot?
Köszönöm a választ.
Hello! Elméletileg működhet egy ilyen kapcsolás. Ez is -dV/dT alapon érzékel, csak analóg módon. De az aksinál, a kontakthiba-átmeneti ellenállás kizárja a jó működést. Mint ahogy a kondik szivárgóárama is. A tápnak is stabilizáltnak kell lenni, de az áramgenerátornak is tartani kell az áramot, mert különben lekapcsol, vagy ellenkezőleg, épp nem.
Használni használhatsz 12V-ot, csak a többi elfűtődik.. üdv!
Szia!
Elég ide egy 12V 500mA -es? vagy rakjam a 12V 4A-es adaptert? Üdv!
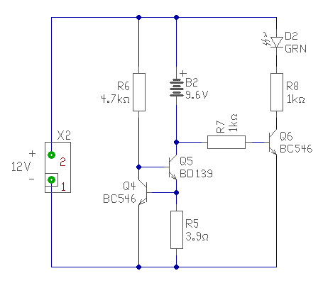
Hello! Ez kb. 600mA-el tölt, de azt az R7-el megváltoztathatod. üdv!
Azt olvastam (már amennyire értek englisül) hogy a bemeneti feszültség 12-16V és 800mA.
Csak nem tudom hogy az R7-et mekkorára kell megváltoztatni hogy megfelelő legyen. Üdv!
A kimenőáram megközelítően Iki=0,6V/R7 értékű. Mert a végfok egy áramgenerátor, melynek bemenő feszültsége a két dióda nyitófeszültsége, ebből levonódik a tranyó bázis-emitter feszültsége. Ebből lesz a kb. 0,6V ami a képletben van. üdv!
Sziasztok! olyan kérdésem lenne hogy a belinkelt képeken látható töltőt és aksit össze tudom e kötni, és ha igen hogy?
Üdv! Én ezt egy sima hálózati adapternek nézem. A kép alapján 6db 1,2V-os akku van a cellában, ami 7,2V. Ezért szerintem 9V-os állásba kapcsolva megoldható a töltés. Feláldozol az adapteren egy kivezetést, levágod, és azt összekötöd az akkuval.
A hozzászólás módosítva: Feb 18, 2014
Levágás nélkül is össze tudod kötni, ha készítesz egy kábelt, aminek egyik vége az adapter valamelyik csatlakozójára megy, a másik pedig az akkumulátor csatlakozójára. Azonban, a töltőáramot korlátozni kell, közvetlenül nem szabad összekötni őket, mert a kialakuló nagy áram tönkreteheti az akkummulátorodat. A legegyszerűbb megoldás az LM317 integrált áramkörrel könnyen elkészíthető. Bővebben: Link
A hozzászólás módosítva: Feb 18, 2014
|
Bejelentkezés
Hirdetés |




















