Fórum témák
» Több friss téma |
Fórum » NYÁK terv ellenőrzése
Én így próbáltam megoldani, illetve előtte van két másik megközelítése is problémának.
Ha időd engedi, esetleg tanulmányozd a tervem, talán látsz benne jó megoldásokat.
Nekem egy kis (nagy) segítségre lenne szükségem, hátha te tudnál segíteni, hátha lenne rá egy kis időd.
Mégis miben kéne a segítség?
Adjak vért, vagy küldjek pénzt, vagy autómentésre van szükséged?
A pénzt válaszd!! Bízva benne, hogy gazdag!
Egy különleges alakú nyák tervére lenne szükségem. A terv alapján már le tudom gyártatni, csak a befoglaló méret eltalálásával küzdök. Minta van, azt kéne lemásolni.
Köszönöm a válaszodat, de ezek közül egyiket sem várnám el tőled.
Tippelgessek tovább, vagy elmondod miről van szó?
Természetesen elmondom, pontosabban csak idézni tudom önmagam, korábbi válaszommal: Egy különleges alakú nyák tervére lenne szükségem, minta után.
Azt ugye te is érzed, hogy nem közöltél ismét semmi számára hasznos információt?Idézet: „különleges alakú nyák tervére lenne szükségem,” Ez relatív, semmit nem mond, ami előttem van nyák az számomra különleges lakú (kis lapos téglatest). Idézet: „minta után.” Van hozzá nyáktervem, meg beültetési rajzom, sőt képek is az elkészült áramkörről. Így aztán úgy gondolom mintám is van. Erre lenne szükséged? Ha nem akkor fejtsd ki bővebben, hogy mit szeretnél, milyen minta után? Esetleg csatold a mintát, ha viszont nem publikus akkor írd azt, hogy nem publikus a minta elküldöm privátba.
Szia!
Mérd le, rajzold le a formát és a kivezetések helyét jelöld meg és tedd fel a kapcsolási rajzot. Ezek nélkül senki nem tud segíteni.
Gondolom a minta rendelkezésedre áll. Ezen kívül merem remélni vannak mérő eszközeid pl toló mérő, vonalzó.
Leméred egy darab papírra lerajzolod körbe vágod és megpróbálod. mennyire hasonlít az eredetire. Papirból van sok nem kell egyből az alapanyagot használni.
Sziasztok!
Végre megcsináltam ezt a D.I. Box projektet ESP Projectje alapján. Viszont erőteljes búgást tapasztalok és a hangfrekis jelet is csillapítja úgy, hogy a pad része nincs használva. Átnéznétek légyszí mégegyszer ezt a tervet én nem látom már a fától az erdőt! Köszönet! A hozzászólás módosítva: Jan 27, 2016
Szia.
Ennek a kapcsolásnak nincs erősítése. A két 6,3 -as Jack alzat közül egyik be, a másik pedig kimenet, de azok párhuzamosítva vannak, azokon emiatt eleve azonos a bemenő és a kimenő jel. Az IC pedig jelkövető módban van, vagyis ott sincs erősítés. Csak annyit csinál az áramkör, hogy az aszimmetrikus kábeleden érkező jelet (Jack aljzat) szimmetrikusra konvertálja, amit utána úgy tudsz a keverőbe továbbítani -akár egy hosszú kábelen keresztül is-, hogy ne szedjen össze zajt (XLR aljzat). A tápellátását pedig a rajz szerint egy kapcsolóval kiválaszthatóan helyi telepről, vagy a keverőből érkező fantom tápról tudod megoldani. Az áramkört jól szűrt tápfeszültségről kell járatni. A telep is, meg a fantom táp is zajmentes, úgyhogy a búgást az általad rákötött tápfeszültségforrás okozza valószínűleg. Erősítést pedig ne várj az áramkörtől, mert nem arra van. Miről táplálod, mit és hogyan kötöttél rá? Arra a célra építetted, amit leírtam? Aszimmetrikus/szimmetrikus jeltovábbításhoz? A hozzászólás módosítva: Jan 27, 2016
Nem érzem, hanem tudom. Egy másik topikban már említette, de nem jött rá válasz, ezért nem akartam spamelni, hogy párhuzamosan megszórom a topikokat a problémámmal. Előbb megkérdezem, tud-e valaki segíteni, mielőtt tele írom az oldalt
![]() Már elkezdtem egy nagyon régi tervezővel (2000-es, semmi támogatás nincs hozzá), tolómérővel megmértem, felvittem, kimentettem a nyomtató file-t, elvittem kinyomtatni, ráraktam a panelt, nem stimmelt. Ezt már néhányszor eljátszottam, ezért írtam ide. Vagy folytatom így, elég sziszifuszi, vagy megismerkedek egy másik tervezővel, vagy segítséget kérek. Na, ez most az ![]() Egyre égetőbb a dolog, úgyhogy aki esetleg gyakorlott panel tervezésben és tudna segíteni, akkor természetesen valamilyen viszonzással, sokat segítene rajtam, ha csak a kontúrt felviszi. Talán a képen nem látszik, de vannak rajta ablakok és vonalak is marva, melyek pozícióinak nagyon pontosnak kell lenniük.
Igen ez volna a cél tehát nem erősítésre akarnám használni hanem aszimmetrikus jel szimmetrizálására illetve a -20dB csillapításra és a földhurok megszüntetésére (ill. csillapítására) A búgásom megszűnt rövid kírérletezgetés után rájöttem hogy a jack ajzatra az ideiglenes jelkábelemet rosszul forrasztottam rá na mindegy azon túlvagyok az újabb gond viszont az hogy a nagyobb peakokra hallható torzítás lép fel lehet hogy ic csere? egyenlőre csak 2*9volt os elemről tesztelgetem
Ez elég egyszerűnek tűnik, szerintem vidd papírra a méreteket, és rakd fel. Sprint-Layout programmal pár perc alatt meg van a nyákod váza.
Igen azt tudom, hogy nincs erősítése, de a kimenetem kisebb volt mint a bemenetem, de ezt sikerült megoldanom. Most már csak az a torzítás aggaszt kicsit. Egy ic cserét megpróbálok szerintem.
A hozzászólás módosítva: Jan 27, 2016
Ezen már túl vagyok és nem megy. Ha passzolna, akkor nem írtam volna ide.
Pedig ezen csak te tudsz magadnak javítani .Ugyanis mi itt hiába csinálunk itt akármilyen méretet a rendelkezésre álló nyák méret csak nálad van meg .
Megpróbálom másképp leírni....
Mi innét a monitor elöl nem tudjuk a kisujjunkból kisz..ni a méreteket, ezeket neked kéne megadnod. Erre céloztam a papírra vetéssel. De beszéljenek a képek helyettem. Az X helyekre kellene a méret, meg a felső rész is, de az nincs a képen... A műszaki rajz tanárom felvágná az ereit ezt látva, szóval becsüld meg!
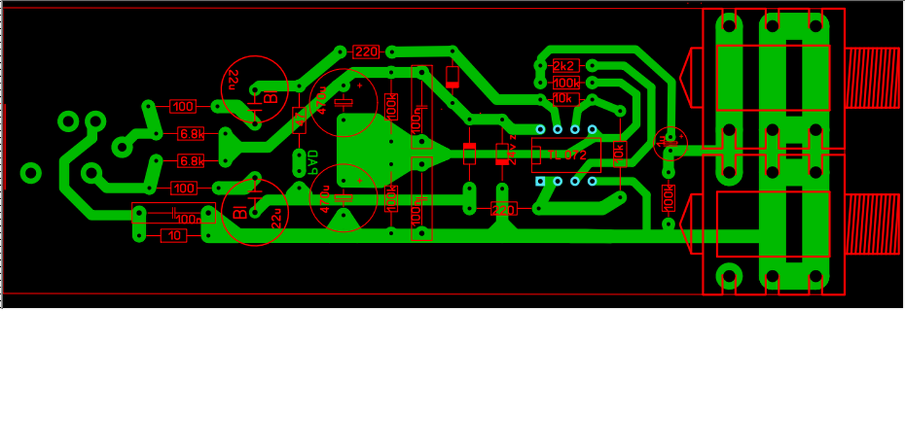
A 24V -os zéner fordítva van benne, más problémát nem látok a nyákon.
ja köszi! Holnap megnézem, hogy tettem be.
Helyesen van benne a zener, csak a rajzon van fordítva.
Idézet: A rajzon jól van, a nyákterven van fordítva. „csak a rajzon van fordítva”
Sziasztok.
Elkészitettem ennek az áramkörnek a személyre szabott verzióját. Le tudná valaki ellenőrizni hogy jó lett-e? Előre is köszönöm!
Szia.
A stab. IC kimenetén lévő 100nF mindkét lába GND -re van kötve, és a LED elé áramkorlátozó ellenállás kell. |
Bejelentkezés
Hirdetés |




Azt ugye te is érzed, hogy nem közöltél ismét semmi számára hasznos információt?





