Fórum témák
» Több friss téma |
Fórum » NYÁK terv ellenőrzése
Nem volt itthon semmi!
De amúgy most is recsegett benne valami zeneféleség, csak közben megunta a munkát a cucc.. Ja, és benyomtam a kiszedett tranyókat bétamérőbe, és jók.. Tehát csekély logikával arra következtetek, hogy vagy még mindig rossz a nyákterv, vagy én ültettem be valamit rosszul. Ennek utána nézek ![]() Sz: igen, midnen a nyákterv szerint van ültetve..
Szia!
Biztosan gerjed. Hidegítsd le az IC táplábait a GND-hez egy-egy 100nF-os kerámiakondival.
Szia!
Csak fóliám van, és szutyok multilayerem, mehet bele a fólia?
Raktam a kimenetre egy bucherotot 100nf+10ohm kombinációval, de ez sem segített..
Hol kellene mérni?
A tápfeszek megvannak, majdnem szimmetrikusak is.
A negatív visszacsatoló 100k (R3) ellenállással párhuzamosan tegyél egy 22pF-os kondenzátort! Kerámia! Ha akkor is gerjed akkor növeld míg le nem áll a gerjedés. A műver elméletileg 10X-es erősítésre van beállítva, ennél még nem kellene gerjednie. Esetleg az R1 ellenállást cseréld ki 10K-ra, hogy a két bemenet azonos legyen.
Nem láttam a nyákrajzot, de ha hűtőbordán van a végtranyó akkor azt szigeteld le és a hűtőbordát testelni kell! Ha kicsi a nyák (és miért ne lenne az) akkor a szigeteletlen tranzisztorral a hűtőborda elég nagy kapacitást képvisel, ami visszapofázik a bemenetre. Esetleg az IC két bemenetét felcserélted....
Mérd meg a műver kimenetét hogy egyenáramúlag null ponton van-e...Aztán a kimeneten is 0 fesznek kell lenni ha a bemeneten nincs jel.
Az invertáló és nem inverttáló bemeneteknek is azonos potenciálon kell lennie bemenőjel nélkül! A nyák az jó, bár én nem így csináltam volna, de ez csak ízlésbeli különbség, nem technikai!
A kimenet 8v körül van terhelés nélkül, terheléssel 1,2. Kimeneten 9v, + bemeneten 8v körül, - bemeneten 9v körül.. 22pf volt csak itthon, bolt már bezárt,s zóval azt tettem bele. Újabban már a zene sem cincog belőle, csak 50hz. Lassan elindulok a konyhába egy nagy késért, hogy tökön szúrhassam magamat..
Szerintem meggyújtom a nyákot és visszaépítem levegőbe..
Akkor egy zárlatot csináltál valahol a nyákon!
"2-3V max a kimeneten!" AC!-t! Nézd át, a nyákot mert elméletileg jó, csak lehet hogy a maratással volt gond! Lehet hogy zárlat lett valahol!
Végigsípoltam az egészet.
Amúgy kétoldalas nyák volt csak itthon, az alaktrészoldalt nem martam le, viszont a furatok körül besüllyesztettem 6-os fúróval, de minden forrpontot átsípoltam közvetlenül a beültetés után..
Vazzeg ha ezt előbb írod!
Le van testelve az alkatrész oldali fólia a nyákon? Lehet hogy amiatt gerjed az egész!
Le.. Gondoltam a kapacitásra már az építés elején is..
Regel csinálok a Tinával egy szimulációt, meglátom mit mutat... Amúgy ez csak egy fejhallgató erősítő?
Igen. De mint említettem, légszerelve egy hónapja ezt hallgattam.
De befirkálom tinába, ne fáradj vele.
Szia!
Felesleges szimulálni, valami alapvető gond van(nem fordítva raktad bele a műveleti erősítőt?). Az IC két bemenetén 0V-nak kell lennie, a kimenetén kb. 0.5V-nak, a tranzisztor emitterén pedig 0V-nak. Ameddig az IC munkapontjai nem állnak be nem is fog szólni. A neminvertáló bemenetnek be kell állni 0V-ra hibátlan OPA esetén, mivel a másik vége földre van kötve. Csökkentheted is az R1-et. Csodálkoznék, ha gerjedne az erősítőd, inkább elképzelhetőnek tartom, hogy a telefólia valahol átvezet valamelyik alkatrészre. Gyakran előfordul pl. IC foglalatoknál. Le is nyúzhatod a telefóliát.
Szerintem nem olyan nagy a nyák és tényleg érdemes volna kipróbálni telefőlia nélkül. A telefóliát utáltam mindig is, csak GHz felett használtam mert ott kell...
Amúgy annyira egyszerű kapcsolás, hogy tényleg csak valami átvezetős hiba lehet. Ha meg van benne IC foglalat akkor anélkül is! Vannak rossz tapasztalataim az IC foglalatokkal....
Az egyik ic-nek raktam egy gagyi foglalatot, hogy lehessen cserélgetni, a másik pedig be van forrasztva. Na mindegy, letolom róla a telefóliát. Az egyik + tápfesz vonala elég közel lett a gnd-hez, első nekifutásra össze is húztam az ónnal, de persze sípoltattam azt is.. Addig itt van két kép róla, hátha ti kiszúrtok valamit
Az odaheftelt ellenállás és az átkötés utal az alpha verziós nyákra.
Azt hiszem, megvan a hiba. Éppen nyákot marok, inkább kidobtam a régit. Ha betalált akkor majd írok!
Megnéztem a képeket....
Szóval: kétoldalas nyáknál ami telefóliás, sosem ültetünk a nyákig alkatrészt... A Telefongyárban erre spec lábhajlítót alkalmaztunk. De ha rájöttél mi volt a hiba akkor oszdd meg velünk is! Nehogy mi is elkövessük!
Megvan, éppen zenét hallgatok!
![]() A hülye, ostoba fejemmel az egyik balance lábra kötöttem a - tápot, nem a tápbemenetre.. Most már tökéletesen működik, az eddigi segítségeket pedig köszönöm! A nagy tanulság az, hogy ami felülről az első láb, az alulról nézve a negyedik..
Sziasztok.Valaki át tudná nézni a nyákrajzom,hogy működőképes e?Kinézetre tudom hogy elég gyenge majd még alakítgatni kellene.Köszönöm
arra gondolsz hogy elég lenne bele 1 komparátor is?
Igazad van.Átalakítottam,így már jó lesz szerinted?
Nem sajnos. Nincs táp, a 470K - 1M sem jó ....stb
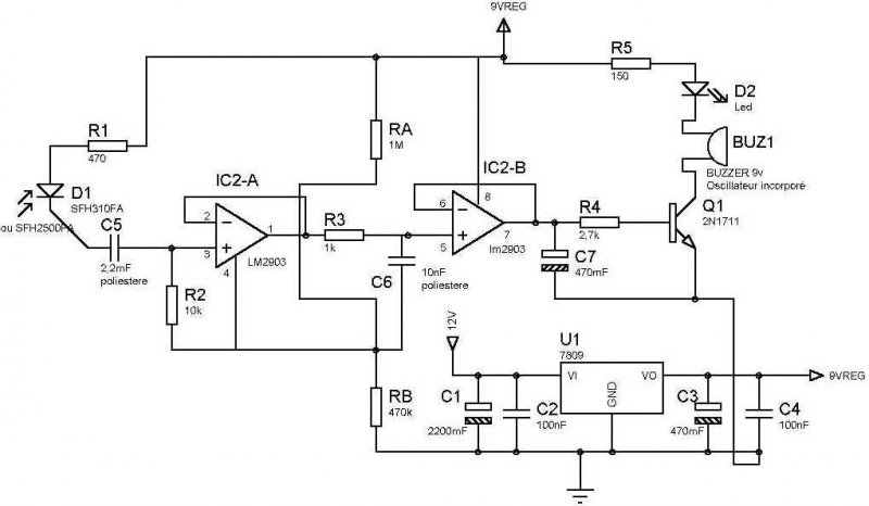
Szia! Megcsináltam egy nyákrajzot mert unatkoztam!
![]() De azért nézd át! üdv
Hali. Ezt a nyákteret megnézné valaki hogy van e benne hiba?
Bár a BRD-n nem látszik de az R2-es ellenállás R4-R5-C6 pontja nincs bekötve az elvi rajzon.
A TDA2005-ös adatlapjában levő elvi rajzból készítetted a nyáktervet? |
Bejelentkezés
Hirdetés |





Az odaheftelt ellenállás és az átkötés utal az alpha verziós nyákra. 








