Fórum témák
» Több friss téma |
Nem tévedek. Megrajzoltam CAD-ben is...
Várok....
még egy kérdés:
Az ugye megengedett, hogy az egy tokon belüli kapukat felcserélhessem úgy, ahogy nekem jobb? (PL IC1 ben a kapcsarajzban a D helyére a nyákon B-t teszem, mert PCB szempontból úgy jobb...)
Énszerintem azok a 40-es számok nincsenek jó helyen. Sőt, szvsz. nem is szükségesek (hacsak nincs valami kitüntetett szerepe a kör középpontjának az áramkör szempontjából). Elegendő, ha meg van adva, hogy a kör átmérője 90 mm, és ahhoz csatlakozik az a bal oldali rész, és az együttes hosszuk 120 mm. Ez így már kiadná a várt formát. Szerintem.
Akkor meg a 30-as méret megy még szélesebbre...
Nem. 90-es körátmérő + 30 mm-es kiugró a kör átmérőjétől számítva = pont 120 mm.
Értem. Okés legyen így. A 2db. 40-es méretet elfelejtem.
Köszi.
Ebben a versenyben a nyáktervező programok a versenyzők. Ezért nem szempont az esztétikus vonalvezetés vagy alkatrész-elhelyezés, sem például a minél kevesebb VIA és alkatrészláb-közti átvezetés. Azért nem, mert ezek nem a programot jellemzik hanem a felhasználót.
Ezért nem feltétlen muszáj felcserélni a kapukat azért, hogy ezeknek a most felsorolt kritériumoknak a nyák eleget tegyen. Nálam egyébként már csak 1db légvezeték van.
hát jó autórouttal tökmindegy...
Kézzel meg ha úgy adódik nehogymár ne a jobbik "fekvésűt" kössem be. Nekem is jobb, áramkörileg is jobb ha nem szaladgálnak/tekeregnek összevissza vezetékek... Nem szempont, akkor megtehetem.
Vacsoráztam és híradót néztem, így kicsit tovább tartott:
Kapcsolási rajz Beültetés Nos igen, az esztétika nem volt szempont. Idézet: „Ezért nem szempont az esztétikus vonalvezetés vagy alkatrész-elhelyezés, sem” Programok összehasonlítására teljesen alkalmatlan ez a feladat, ráadásul ha úgy szórod össze még az sem látszik, hogy egyénileg ki mennyire van közel a témához.
Az esztétika, a logikus vonalvezetés, a speciális nyáktervezési szempontok betartása (pl.: SMPS), az átkötések és az IC-láb közti átvezetések minimalizálása stb... a nyákot megtervező emberkét minősítik, annak nyáktervezésben való jártasságát, térlátását, elektronikai ismereteit, és még talán az IQ-ját is.
Ilyen szempontok pontozásával szerintem legkevésbé jellemezhető egy nyáktervező program. Mert ezek az embertől függenek, nem a programtól. Idézet: „ráadásul ha úgy szórod össze még az sem látszik, hogy egyénileg ki mennyire van közel a témához.” És pontosan ez a célja ennek a versenynek hogy az eredményben kevésbé játsszon szerepet az emberi tényező. (Mert itt most a programok versenyeznek!) Idézet: „Ilyen szempontok pontozásával szerintem legkevésbé jellemezhető egy nyáktervező program. Mert ezek az embertől függenek, nem a programtól.” Csak egy laikus kérdés, tényleg mindenféle kukacoskodástól mentesen: - mi alapján lesznek rangsorolva a programok? De úgy konkrétan, igazából. Hogy melyiknek szebb kék színűek a forr. oldali vezetősávjai? Ki kéne találni valamiféle logikus pontozási rendszert, ami alapján lehetőség szerint minél objektívebben rangsorolni lehet a programokat... (bár az igazság az, hogy énszerintem ezt a feladat kitűzése előtt kellett volna megbeszélni, közösen, a többiekkel, mindenki együtt elven, akik vállalják a feladatokat). --- Ha nem lesz így (mármint ha nem lesznek értelmes, logikus, érthető összehasonlítási alapokat adó tényezők, vagy tulajdonságok), akkor az egész versenynek egy nagy vicc lesz az eredménye...
Igy van.
Milyen szempontok alapján hasonlítod össze S.layout - multisim multisim - eagle S.Layout - Eagle ..... ... .. ?
Szerintem sehogyan. Leginkább azért, mert hozzád hasonlóan én is azon a véleménye vagyok hogy ezt a verseny kiírása előtt kellett volna meghatározni.
Másrészt pedig szerintem aki kíváncsi a verseny eredményére az megnézi az elkészült nyákterveket és levonja magának azokat a következtetéseket amiket szeretne és szerinte fontosak. Szerintem nehéz lenne objektív pontozási rendszert kitalálni.
Nehéz kérdés, de szerencsére nem válaszolok rá mert nem tudok mit. Csak az Eagle-t ismerem.
Attila!
Biztosan jók ezek az alkatrész méretek? Illetve, ha az esztétika nem fontos, akkor mi a fontos? Az auto route képesség? Ha igen, akkor kiszállok a versenyből.
Nem tudom, én nem használtam autoroutert. Soha nem is használok.
Az alkatrész-méreteket ugyan nem ellenőriztem úgy mintha az életem függne tőle, de úgy emlékszem hogy igen, mindnek a helyes tokozást állítottam be.
Én most kitaláltam valamit, talán ezen az úton el lehetne indulni (ha nem is jelen versenyben, majd talán a következőben).
Egy objektív összemérési lehetőség: - megmérni, hogy az egyes funkciók használatához hány darab kattintásra, vagy billentyűparancsra van szükség - alkatrészeknek milyen paraméterei adhatóak meg (gyártatási szempontokból ez a szempont iszonyat érdekes tud lenni!) - van-e pl. a NYÁK-tervezésen kívül is valamiféle lehetőség az adott programban más műveletekre is? (pl. EAGLE és Protel biztosan képes 3D-s megjelenítésre, ezen kívül a Protelben lehet programot is írni FPGA-kra, ilyesmikre, sőt, szimulálni is lehet benne az áramkört, stb, stb. ezernyi különféle lehetőség az egyes programoknál) - esetlegesen meg lehetne mutatni az egyes programok extra lehetőségeit - mennyire logikusak a billentyűkiosztások, használhatóak-e bőven különféle billentyűkombinációk - mekkora maga a menürendszer (kicsike, könnyen elérhető minden vagy óriási, és mindenkit összezavar, netán óriási lehetőségek, de nagyjából minden jó helyen van és viszonylag könnyen elérhető) - pl. autoroute milyen hatékonyságú, annak beállításához való különféle paraméterek számszerű lehetőségei, illetve hány kattintással lehet elérni azokat Ilyesmi jellegű kérdések azok, amik esetleg objektív összehasonlíthatóságot biztosíthatnak (hiszen ezek a program sajátos tulajdonságai, amiket a fejlesztőik vagy beleírtak vagy kihagytak). Idézet: „- pl. autoroute milyen hatékonyságú, annak beállításához való különféle paraméterek számszerű lehetőségei, illetve hány kattintással lehet elérni azokat” Ez nem verseny hanem statisztikai kérdés. Meg kell számolni ![]() Legjobb lenne ha minden program önmagával és felhasználója képességeivel versenyezne. Akkor objektive lehet különbséget tenni különböző kritériumok alapján.
Ez nem rossz.
Elsősorban szerintem az otthoni, hobbi felhasználó számára fontos dolgokat kellene pontozni. A hobbistáknak valószínűleg nem igazán van szükségük nagyon professzionális funkciókra. Pár nekem is eszembe jutott: - Ingyenes-e a program. - Amennyiben nem ingyenes, akkor a demóban milyen lehetőségek vannak. - Mennyire jó a súgója. - Van-e hozzá magyarítás. - Mennyire nehéz az elsajátítása (itt egy szavazást lehetne indítani...).
Statisztika-nem statisztika, ezek a tulajdonságok mégiscsak a különféle programokat minősítik. És ennek a tesztnek valami olyasmi lenne az értelme(?) , hogy ezeket a minősítéseket össze lehessen vetni.
Khmmm, én legalább írtam valami kiindulási alapot, hol kéne kezdeni az összevetést, milyen szinten.......
Nos, amint attól előre "féltem", meglehetősen megosztotta a kollégákat a tervezői "verseny" (vagyis inkább teszt!), ahogy az váérható is volt.
A kezdet kezdetén tisztáztuk, hogy nem cél annak kimondása, hogy "X" program jobb, mint "Y", hanem csak annak tisztázása volt a kérdés, hogy melyik szoftver milyen "gyors", mennyire "hatékony", illetve milyen megoldások születhetnek a segítségével. Minthogy azonban nem csak a szoftverek, hanem az emberi közreműködés is szerepet játszott a tesztben, így eleve nem lehetett teljesen objektív mérési eredményeket várni tőle. Természetesen, ha a kiírás előt többen átnézzük, bizonyosan jobb versenykiírás születhetett volna, de akkor hol marad a "meglepetés" ereje? A jogos kritikákat tudomásul vettem, és igyekszem a jövőben ennek megfelelően kiírni - ha lesz még ilyen - a következő tesztet. A végkövetkeztetés: Mivel ezidáig csak egy "pályamű" érkezett, Attilától, így nincs még mit mivel összehasonlítani. Továbbra is várom a többiek megoldásait, ha valakinek van még kedve ezzel foglalkozni.
Én meg fogom csinálni, csak idő kell, mint írtam inkább hétvégén érek rá, de megpróbálom összehozni azért 1-2 napon belül. Ami igazán hátáráltatott eddig, az a körvonalrajz "műszaki rajza". Bogarásztam a fórumot mire kiderült, hogy mégis hogy is kell értelmezni ezt a rajzot.
A másik pedig az alkatrészeknél megadott méret jelölések. Lehet hogy egy programban így hívják az ellenállást, meg a kondikat, de más progiban biztosan nem. A tranzisztor tokozások azok jók, mert az szabvány kód. Legközelebb célszerűbb lesz inkább azt írni, hogy 4 raszteres ellenállás, meg 3.5mm lábtávolságú 10mm átmérőjű kondi. Mert akkor mindenki érti hogy miről van szó.
Igazad van, később ez nekem is eszembe jutott. A legközelebbi kiírásnál majd figyelemmel leszek erre is.
szerintem inkább atomi műveletek sebességét kellene lemérni...
pl: -mennyi ideig tart megrajzolni az adott körvonalú nyákot -mennyi ideig tart elkészíteni egy X (ezt majd eldöntitek) felületszerelt alkatrész libraryét (aminek természetesen semmilyen eleme nincsen benne a program alapkönyvtárában) ilyenekben gondolkodjatok.... --- szerk: most látom hogy Norberto is kb ezt akarta írni....
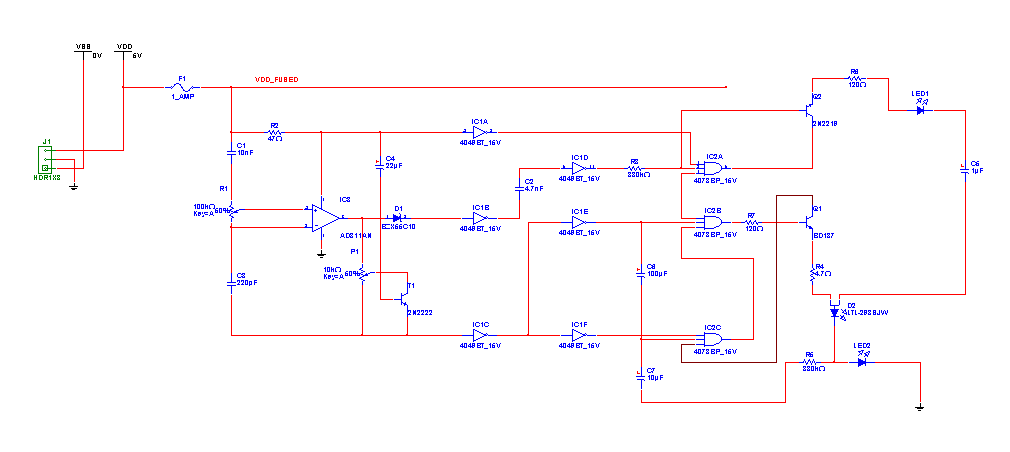
Egy pár gondolat még, ami most jutott eszembe: R3-at elfelejtettem átrakni a másik oldalra, remélem nem túl nagy baj. A program képes rá, pár gombnyomás, de emiatt nem csinálnék új képeket. Azután kicsit fura volt az a megkötés hogy egy bizonyos vonal nem törhet meg. Lehet hogy valamelyik tervező progiban van erre opció, de nem túlzottan életszerű, hacsak nem valami rádiófrekis művonalat tervez valaki. Ezt én manuálisan oldottam meg, úgy pozicionáltam a két IC-t hogy egy vonalba essen a két láb. A kapcs. rajzom is lemaradt, azt mellékelem. Látható hogy multisimben nem látszik a táp kivezetése az IC-knek (nem tudom hogy láthatóvá lehet-e tenni a rejtett pineket, én nem jöttem rá), manuálisan kell a tulajdonságainál hozzárendelni a tápvonalakat adott net-hez.
|
Bejelentkezés
Hirdetés |





Nálam egy sincs!





