Fórum témák
» Több friss téma |
Az INT/SQW kimeneten (nyitott kollektoros) riaszt, ha a feltételek előállnak.
Sziasztok kedves kollégák.
RTC. Már teljesen tanácstalan vagyok, sajnos elveszettnek érzem magam ebben a sok gagyi utánzat tengerben. A valós, gyakorlati tapasztalataitokra volnék kíváncsi. Honnan lehet venni jó minőségű DS3231-es RTC modult. Amik itthon vannak, az egytől egyig mind rettenetesen pontatlan gagyi, hulladék. 24h alatt több perc az eltérés. Azt tapasztaltam eddig, hogy amelyiken az "DS3231SN" jelzés van, az pontos. A "ds3231M" pedig rettenetesen rossz. Szóval, gyűjtöm a valós tapasztalati infókat tőletek. Köszönöm.
Ha már van ilyen pontatlan RTC-d, olvasd ki a 0x10 (Aging Offset) regiszter értékét, hátha csak az van teljesen "eltekerve" valamelyik irányba és a nullázás helyrehozza a csorbát.
Szia!
A DS3231M-nek a 32kHz-es kimenetét használtad? Mert az valóban pontatlan. A lényeg, hogy alapvetően kétféle DS3231 van: -DS3231M: itt a 32 kHz-es kimenet nincs hőmérséklet kompenzálva, hanem nyersen kijön, ezért pontatlan, nincs is szinkronban az RTC-vel, ami viszont már pontos. (5ppm a pontossága) -DS3231SN: itt már a 32 kHz-es kimenet is hőmérséklet kompenzált, tehát ez is pontos. (2ppm a pontossága)
A modult az I2C-n használom, nem a 32K kimenetet. Próbáltam a "M" és az "SN" tipusokat, az SN volt a jobb.
Egy kis szösszenet a DS3231 témához, mate_x hozzászólása felkeltette az érdeklődésem.
Van itthon (távolkeleti beszerzés) egy DS3231 feliratú IC-m. Igen, csak ennyi van rajta, se M se SN a számok után. Készítettem vele egy egyszerű órát, több variációban. Használtam a 32 kHz-es kimenetet, az SQW kimenetet (8.192 kHz-en) és a belső regisztereket is. Minden variációban kb. 0.5 másodpecet sietett naponta, egy GPS alapú órával összehasonlítva. Vettem TME-től 3 db. DS3231SN IC-t, (nem gondolnám, hogy hamisítványokat árulnak). Itt jött a meglepetés. Háromból kettőnek a 32 kHz-es kimenete 3 óra alatt kb. 1.5 másdoperc adott hozzá az időhöz, a harmadik "csak" 0.5 másodpercet. Hasonlóan erős eltéréseket mértem az SQW kimeneteknél is. Ugyanakkor a belső regisztereket már a pontos időalap hajtja, 24 óra után is együtt járnak a GPS órával, legalábbis szemre (SWQ kimenet 1 Hz-re állítva, ez indítja a regiszterek kiolvasását). Magyarán az SQW és a 32 kHz-es kimenetek csak játéknak jók.
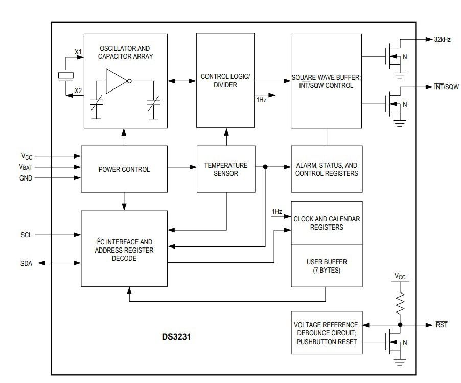
Az adatlapban található blokkvázlatból erre lehet következtetni, mert konkrétan nincs benne szó a két kimenet pontosságáról. Ugyanakkor ha jobban megnézed a CONTROL LOGIC / DIVIDER blokkot, két kimenete van. Az egyik az órát hajtja (1 Hz-es kimenet), a másik csatlakozik a két kimenethez.
|
Bejelentkezés
Hirdetés |












