Fórum témák
» Több friss téma |
Hellosztok!
Meg lehetne azt oldani, hogy ahányszor nyomok le egy gombot annyiadik karaktert jelenitsen meg egy listában pl 3 szor megnyomva a, á , és végül b betűt irna ?
Nagyon köszönöm, erre én is elsőként gondoltam, csak az a bökkenő, hogy a meglevő gépek nagy része nem rendelkizik ilyen BIOS-l. Ezért lenne jó, ha ennek ellenére lenne egyszerű megoldás. Üdv:Ribizli57
Sziasztok
Nem tudom ki vette észre,de nekem egy idő után csinál olyat a girder 3.2.9-es verziója(vagy a távvezérlő hibája),hogy amit betanítok neki kódot az eset tanulásával,azt amit eltárol kódot(amit gondolom a távvezérlőtől kap,amikor megnyomok egy gombot a távirányítón) azt a kódot egy idő után nem ismeri fel,ha ugyanazt a gombot megnyomom a távvezérlőn. Tehát alul a progiban amikor megnyomok egy gombot a távirányítón,akkor lehet látni,hogy milyen kódot vesz a program(4 jegyű) Egy idő után(napok múltával) ez a kód nem egyezik egyik kóddal sem,amit eltároltam ugyan annak a gombnak a lenyomásával az eseményleíróba. Ez lehet,hogy a távvezérlő hibája. Beprogramozom egy másik távirányítóval,és ha ugyan ez lesz a hiba(mert mivel nem egyezik a kód az eltárolt parancsokat nem tudom vezérelni)akkor nem tudom,hogy mi lesz a teendő. Valaki? Remélem a távirányító változtatgatja a kódját Ez a jobbik eset
Bár van két parancs,amit még most is tudok vezérelni ugyanazzal a távirányítóval,csak nem ugyanazzal a gombokkal.
Viszont más gombra elvan tárolva parancs,(ugyanazon a távvezérlőn)és azoknak a kódjai még most sem egyeznek az eltároltakkal... A távvezérlő lesz a kakukktojás ...
Helló. Nekem van egy winfast tuner kártyám a gépbe, amihez van egy Infra, meg távirányító is. Ezt össze lehet hozni valahogy a Girder progival? Mármint h tuner kártyán keresztül menjen neki a jel. Nagy ostobaság ez?
Előre is köszi
Melyik kapcsolást építetted meg? Nekem ezzel csinálta ugyanezt. Letöltöttem a legújabb plugint és úgy módosítottam a kapcsolást ahogy a plugin beállításaiban volt leírva. Ezután tökéletesen működött.
Szia
Nekem is ez a kapcsi van megépítve. Most beprogramoztam egy másik távirányitó IR jeleire,majd meglátom,hogy lesz-e javulás,természetesen utána nézek a frissítésnek. Köszi előre is CsemanAttila: Nekem is Winfast tv tuner van a gépben,és amikor vezérelni szeretném a TV-t,nem működik,mert a girder,és a winfast eggyüt nem férnek meg. Én úgy oldom meg a problémát,hogy mikor TV-t nézek,akkor letiltom a girder vevőjét,és így szépen veszi a jeleket a winfast.(távirányítón)(egyébként nem lehet vezérelni a TV felületét) Szóval nem hiszem,hogy lehetséges a dolog. Amugyis két különböző programról beszélünk. A girder vevőjét egyszerűbb megépítened,és figyelj arra,amit fentebb írtam. Tomi
Ha szabad megkérdezni hogyan módosítottad a kapcsolást?
Üdv mindenkinek!
Van egy TSOP1730-as IR vevő, Girderrel párosítva.A problémám, hogy kb. 60 centiről, nagyon "célozva" működik csak. A távirányító egy T-Home set top box távir, amire egy set top box, egy Tv, és most a PC van programozva. A TV és STB kiválóan működik messziről is (több méter), de a 1730 valahogy nem akar. Mi befolyásolja a távolságot?
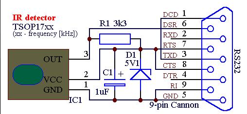
Csatolom a kapcsolást.
Helló.
Pár hete nekifogtam én is a távirányitózásnak... Először vettem 2 régi távirányitót ami megfelelőnek tünt ( az egyik HP mediacenter távcsi, a kettőért adtam 2 eurót ). Próbáltam linux (ubuntu-kiwi) + lirc-t és XP + winlirc vagy girder-t is. Ami nagyon furcsa volt: linux alatt (bár nagyon kezdő vagyok) beállitottam a lirc-t, letöltöttem a HP-távcsihoz a kódokat... teszt: minden gomb jelét azonositja. Találtam egy kis progi-félét ami megcsinálja a főbb média programokhoz a lirc "kapcsolódást". Feltettem az XBMC-t (média center-lejátszó, van XP-s verzió is), és tökéletesen müködik a távirányitó. Próbálgattam ugyanazon a PC-n XP + winlircel... a távirányitót (HP) sehogy se akarja elfogadni/tanulni. Próbáltam a girdert is: az igor-XP-plugin+vevő ( a lirc/winlirc vevő a jelet az 1.-DCD-n veszi), a másik távirányitót nehezen veszi, de a HP-tól "öszezavarodik. Érdekes hogy ugyanazon a gépen ugyanazzal a vevővel ilyen nagy eltérés van linux és win között. Ha lesz időm majd kipróbálom az Igor-féle usb-s vevőt összerakni...
Hello!
Win7-et használok ,és nem akar működni az igorplug.Tudna valaki segíteni?
Hello a Win 7-hez tudtommal van XP emulátor vagy XP mód nem tudom pontosan próbáld ki azzal
Működik.Csak a kompatibilitást kellet állítani
![]() Köszönöm.
Kipróbáltam 2 új infravevőt.
Találtam egy régi PIC16f84A-t és összeraktam egy "UIR" vevőt. Ez is a com1-et használja, de nem az Igor-plugin kell, hanem az "UIR/Irman/IRA...." Kicsit jobban/stabilabban veszi a jelet, de nem találtam nagy különbséget a régi egyszerühöz képest. Vettem ATtiny2313-at az USB-s vevőhöz. Programozni a Ponyprog legutolsó változatát használtam, külsö táppal. Na itt kell nagyon figyelni a "fuse-bit"-ek beállitásánál, ugyanis a kipipált opciók vannak 0-ra programozva ha nincs kipipálva 1-re iródik. A csatolt kép mutatja én hogy állitottam. Eddig ez a legjobb ami win-xp-vel müködik, ha nem is tökéletesen de elég jól felismeri (végre) a HP-mce távirányitót is.
Egy érdekes problémával találtam szembe magam.
A PC távirányítós szerkezetet megépítettem, ATtiny2313 van benne. A lényeg a fuse biteket átállítom low hexa kódja 'DF', azután nem tudok belépni a programozóval újra az avr-be. Viszont a bele írt program működik tökéletesen. STK200assal próbálnám programozni. A DF annyit csinál hogy 8al való osztást kikapcsolja és 8nál nagyobb MHZ-ú külső kvarcra rakja az órajelet. Esetleg a programozáskor kössek rá kvarcot vagy hogy tudnék újra belépni?
Szerintem ha bekapcsoltad a külső kvarcot, csak olyan programozót tudsz használni amiben van kvarc (nekem 4MHz-s van beépitve). Ha különben működik valószinüleg jól vannak beirva a fuse bitek.
Itt van egy LCD-vezérlővel egybeépitett változata az "igor-plug" féle ATtiny-s infravevőnek, lcdsmartie progival megy, csak kellenek a win32 driverek: http://www.xs4all.nl/~dicks/avr/usbtiny/ És itt vannak a win32 programok, leirás: http://www.civade.com/2008/07/06/35-irlcd-lcd4linux-lcdsmartie-real...y-2313 Én most próbálgatom, ha valakit érdekel irok többet róla.
Ha megépítetted a linkelt cuccot és működik, rakhatnál fel róla képet, mert én is gondolkodom ilyen megépítésén
Hello!
Csináltatok már távirányítóval induló és leálló gépet? Én ezt szeretném minél olcsóbban megcsinálni, tuladonképpen nem lenne bonyolult, mert csak két eret kéne zárnia annyi ideig amíg a gombot nyomom. Nincs ötletetek?
Szia
Elméletben szerintem működik a dolog,de kivitelezve nem tudom :S Kell egy audió jel átvivő szerkezet,mint ami egy infrás fejhallgatónál megtalálható. Az átsugározni kívánt "audió" jel lehet pár (mili)volt... (a pár milivoltot pedig ellenállással lehetne egy elemről beszabályozni az adó oldalán) Az audió "átvivő" szerkezet vevőjén ugyanígy megjelenne ez a pár (mili)volt,amit érzékelhetne egy kivezérlésjelző,és a kivezérlésjelző egy bizonyos led helyére lehetne kapcsolni tranzisztort,az után pedig egy relét. Elméletben tehát működik ![]() Szerintem ... és ennek a működése nem lenne szoftverekhez kötve... szóval kékhalál sem fordulhatna elő ![]() Tomi Szép Estét
Aha! Ez sem hülyeség, csak az a baj, hogy nekem is csak ilyen dolgok jutnak eszembe, amihez nagyon meg kell bonyolítani a szerkezetet. Holott tényleg csak annyi kéne, hogy a távirányító gomb nyomvatartása alatt, a vevő behúzva tart egy relét, de akárhogy is gondolkozom a relé elé tranyó kell, ahogy te is mondtad, és ugyan ott vagyok ahonnan indultam
. Én még centrálzár elektronikára gondoltam, ahoz talán nem is kell semmi, és relative egész távolra hat, csak ez is költségesebb a funkciójánál.Mindenesetre köszönöm a hozzászólást!
De szerintem ez behúzva tartja a relét folyamatosan, és az kéne, hogy csak a gomb lenyomása alatti időben legyen behúzva, legalább is így vettem ki a szövegből (lámpát kapcsol be/ki). Vagy csak 2 mp után? Addig meg zár csak nem marad behúzva?
Ha tovább kerestem volna, biztos találtam volna olyat is.
De ha elhagyod a 74LS74 -et, és az 555-ös kimenetére kötöd a tranzisztor bázisát, akkor nem lesz folyamatosan behúzva.
Igen, az egy D flip-flop.
[/OFF]Ha érdekel a működése olvass utána.[OFF]
Köszönönöm, ez hasznos volt!
Márcsak egy nyákot kell csináltatnom hozzá
Relé se kell elég ha a bekapcsolóvezetéket egy NPN el földre húzod...
|
Bejelentkezés
Hirdetés |




Előre is köszi

ha nincs kipipálva 1-re iródik. A csatolt kép mutatja én hogy állitottam. Eddig ez a legjobb ami win-xp-vel müködik, ha nem is tökéletesen de elég jól felismeri (végre) a HP-mce távirányitót is.






