Fórum témák
» Több friss téma |
Hello!
Segítséget szeretnék kérni tőletek. Van egy 12F508-as PIC-em, és nem tudom felprogramozni. Íráskor ezeket a Hibákat kaptam: IC-Prog: Verify failed at address 0000h! (Xp driverek be vannak kapcsolva, beállított PIC: 12C508) PICALL 0.16: Hardware fault 1… Check power, connections and ports!!(beállított PIC: 12C508) FlashOver12: Fehler bei bereichsprüfung(beállított PIC: 12F508) WinPic: itt még az égetőt se ismerte fel. És még pár progit is kipróbáltam de azok se működtek. A válaszokért előre is köszi
Én a 10k felhúzóellenállásokat kicserélném 470ohm-ra, hogy az biztosan ne okozzon gondot, hogy túl nagy.
Hát azt hozzátéve, hogy sem az égetőt, sem a progikat nem ismerem, de
- Nem tudom, más IC-t égettél-e már ezzel az égetővel. - A rajzon az a két "oszlopos sor", gondolom a foglalat az égetőn. (csak néztem mint a moziban, nagyon béna rajz) - Nem tudom, hogyan helyezted be az IC-t, mert az adatlapot tanulmányozva, nekem az jön ki, hogy felülről két lábat a csatiban ki kell hagyni, és úgy bedugni, mert különben nem jó helyre mennek a feszültségek. Ez elég gáz, mert ha előre dugtad, akkor a PIC esetleg már halott is. Minden esetre: 1.) VDD (+5V) 4.) VPP (programozó fesz) 8.) VSS (GND) 7.) ICSP-DAT (adat) 6.) ICSP-CLK (órajel) Ha ezt nézem, akkor az IC 1. lábának a foglalat 3. lábára kell esni. Berajzoltam, hogy gondolom. De várjuk a szakértőket!! üdv! proli007
az égetövel szerintem nincs gond, mert akitöl vettem már programozott vele 16F84-et, és 16F871-et, valami más lehet szerintem.Ha az IC rosz helyen lenne gondolom akkor azokkal se müködöt volna.
UI.:kiprobáltam egy 233MHZ-es gépen és azon is ilyen problémák voltak
Te Jóember!
Ez számomra úgy hangzik, hogy nem lehet rossz a Trabantom amit vettem, mert e barátom már Zsigulit is vezetett. Hát mi köze van az egyiknek a másikhoz? A 16F84-nek lába sem annyi van! Arra nem adtál választ, hogy egyáltalán hova dugtad az IC-t? Van az égetőről gépkönyv, leírás, vagy valami? Vagy rá van a tetejére rajzolva, mit hova kell dugni? Ez vélhetően egy univerzális égető, amibe több típust is be lehet dugni. A párhuzamos portnak bizonyára baromiul számít, hogy a gép 233mHz-es. Lehet hogy a tárgyban semmi igazam nincs, de ebből a hozzászólásból nem lehet megtudni szinte semmit! üdv! proli007
Ez nem egy olyan égető, amit kitben lehet kapni? Mert azzal meg lehet szívni... egy fotó sokat mondana.
A programozót suliban készítettem neki. Ez 16Pro-s programozó. A Picall progival programoztam és a végén valami memória címet ad ki probléma képpen. Visszaolvasás után csak a program töredéke található a PIC-ben.
Peti jól mondta a többi PIC-el nem volt ilyen probléma. Suliban azt tanácsolták nekem, hogy IC-proggal próbáljam ki de személy szerint nem ismerem ezt a programot :S
Egy ismerősőm szintén a picall progival kínlódott, aztán mondtam neki hogy a késleltetést növelje meg. Így tett és azóta jól éget. Az Icprog-nál is lehet ilyen probléma.
A párhuzamos portot állítsd Standardra a Biosban. A propic égetőm csak ilyen beállítás mellett éget jól. Nem is találom az Icprog támogatott égetői között a programozód.
Ez az eszköz megtalálható elektrocsib oldalán is. Itt igaz IC-prog-ot használ. Link
Valóban és gondolom mindent a szerint állítottál be. A Propic2 égetőmet az alábbi beállításokkal használom.
WindowsAPI Invert MCLR Invert VCC I/O delay 10 Gondolom különbözik a te hardveredtől, de lehet mégsem annyira. Szerintem inkább a Picall progit próbálgasd .
Üdv!
Lehet hogy hülyeséget mondok, de én is jártam így 12F508, 12F509 procival, hogy az IC-PROG-al próbálkoztam, 12C508, 12C509-ként égetni, de nem ezzel az égetővel. Az első írás sikerült, de többet nem lehetet törölni egyiket sem. Nekem a WINPIC alatt működik, (persze másik ic). Lehet hogy az ic prog átírja az ic azonosítóját?(a C-sek csak egyszer írhatóak).
A PIC12F508 és a PIC12C508 nem egyenértékű, s ezért más programozási eljárást kell alkalmazni. Mivel a legtöbb általad használt vagy kipróbált progi csak a PIC12C508 ismeri, ezért ha az F sorozatot netán fel is programoznák, azt csak egyszer tennék meg. Mert az ellenőrzéskor egy már felprogizott PIC12C508-ast látna, S uge azt nemillik újraprogramozni törlés nélkül! (S, a C-s sorozatot elég nehéz törölni! Főleg ha az zárt plasiktokos. A quarcablakos UV fénnel törölhető. De drága!
) Ellenőrizd le, h. miket tud a porgramozó szoftver kezelni... Ja a hibaüzenetek: IC-prog: Verify failed at address 0000h! - Ellenőrzési hiba a 0000h címen. PICALL 0.16: Hardware fault 1… - Hibás herdver! (?) - Check power, connections and ports! - Ellenőrizd a tápfeszt. és a prot csatlakozását! FlashOver12: Fehler bei bereichsprüfung(beállított PIC: 12F508) (Még nincs német fordítóm! Talán ha a nyelvi beállítás angol lenne...) WinPic: itt még az égetőt se ismerte fel. - Egyáltalán tudná kezelni??? Igaz van párhuzamos portos beállítása, az OPCTINOS/HARVER-s alatt... Kisérletezni kell. (Én a WINPICPROG16-ot próbáltam és az csak a P16C84 - P16F84 - P16F84-et tudja kezelni. )Ja! S >>> ITT <<< is ez a "vas" és "pirító progik" vannak. ![]()
sikerült az égetés de az IC-prog még mindig ugyan azt a hibát irja ki:S.Oszcillátor:IntRC, és se a CP-t, se az MCLR-t nem szabad bepipálni.
És nagyon köszönöm a hozászolásokat.
hmmm, mégse :no: :no: Egy progit kodot valahogy beleégettem, de utána egy üres részt feltöltötem, és amikor megint az eredetit akartam viszarakni, már nem jelent meg.Vagigy már nem müküdüt teszt közbe.
Miért lehet ez?
Sziasztok!
Én is ezzel szívok, mármint a 12C508 helyett egy 12F508 ba szeretnék égetni, de hiába. A ProPic IIgold-ot én építettem, egy ideje már használgatom, hiba nélkül... Én mondjuk nem nagyon értem még a PIC-eket, most kezdtem el foglalkozni velük. Itt a HEX, amit nem vesz be a "lelkem".
Szerény véleményem szerint a forráskód, a konfigurációs bitek állapota, na meg a "be nem vétel" módja (programhiba, kommunikációs hiba, vagy eszközhiba stb.) csak nagyobb segítség lett volna, mint a hex állomány...
Sziasztok!
12f510-t szeretnék felprogizni icd2-vel és a következő hiba üziket kapom. ICDWarn0044: Target has an invalid calibration memory value (0x0). Continue? Gondolom itt azt irja, hogy érvénytelen kalibrációs memória érték. ICD0161: Verify failed (MemType = Program, Address = 0x600, Expected Val = 0x5E4, Val Read = 0x4) ICD0275: Programming failed. – Sikertelen programozás….. Ide meg azt írta, hogy a Program memória 600 hexa címéről 4 hexát olvasott és a helyes érték a 5E4 hexa lett volna. Ez idáig ok. De ezeket, a hibákat, hogy tudom kijavítani . Már az első felprogizásnál ilyenek irogatott nekem. Kipróbáltam 2db piccel is, de az eredmény ugyan az….Valaki már találkozott ilyen hibával? Még valami. JDM klónnal ki tudom olvasni, és a tartalma megegyezik az icd2 által beégetett hexel. De a progi nem megy benne….. (Ezért a JDM dologgal most engem lefejeznek )
Kicsit állítgattam az MPLAB-ot és a következőkre jutottam.
Most ezt irja ki: Verify failed (MemType = UserID, Address = 0x400, Expected Val = 0x7, Val Read = 0x4) Most másra panaszkodik, de a helyes érték 7f3c hexa lenne. Helyette a Picben 4000 hexa van. Ha WinPic800 progival + JDM klonnal kiolvasom akkor 4000 Hexát kapok a User Id-nek. Ha ezzel a progival beirom a helyes érrtéket akkor benne van töbszőri kiolvasás után is, de ha ICD2-vel progizom fel akkor ez vissza iródik 4000 hexa értékre. Ha WinPic által beirt hexet ICD2-vel kiolvasom akkor is a jó értéket kapom, de ha azn ICD-vel újra progizom akkor ismét a 4000 hexa kerül bele ami szerintem nem jó. Ilyenkor mi a megoldás?.... Hiába teszek a progi elejébe __idlocs 0x7f3c direktivát akkor sem ez kerül bele...
Sziasztok!
Vettem párdarab 12c508-at. ezen az oldalon lévő kapcsolást szeretném megépiteni,de a Pickit 2 ben nincs benne ez a tipus. Bár még nem probáltam de valoszinűleg fel sem ismeri. Tudnátok adni valami ötletet,hogy hogyan égessem be a progit?Bővebben: Link
nekem a winpic 800 -zal tökéletesen ment eddig minden, többek között ez is...
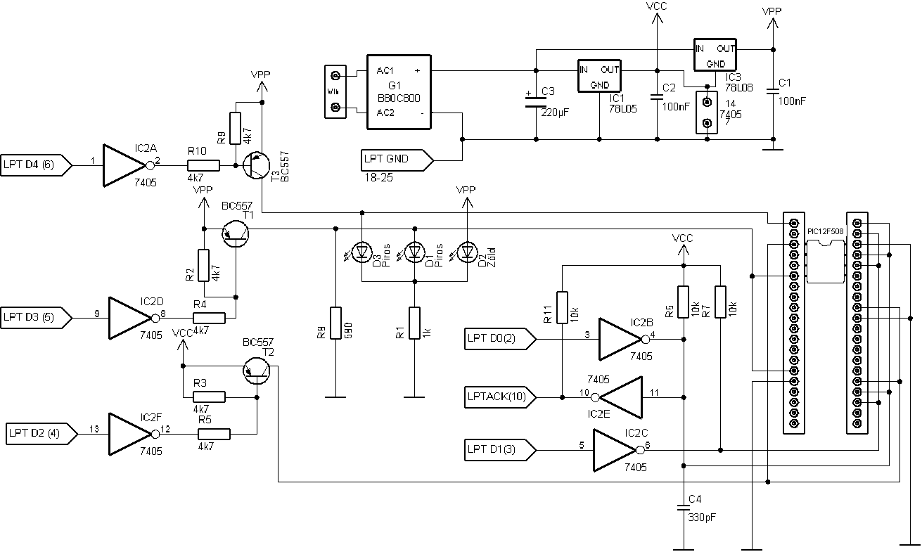
Propic2 Gold -ot, (kicsit átterveztem a gyárihoz képest, ki-be lehet kapcsolni a Gold -részt, illetve a rajzokon már nem a soros port szerepel, hanem a párhuzamos ), ha kell a rajz, akkor itt van:
aZ MPLAB be tudja égetni ha nincs meg le tudod tölteni
a 815 verziót a microchip oldaláról!
Hello!
Akkor sikerült már megoldás találni a PIC12Fxx sorozat égetésére, mert én most futottam ebbe a hibába és nem merem a C-vel egéetni a vásárolt mikrovezérlőt, mert nem biztos helyes a program elsőre és jó lenne ha tudnám törölni. Esetleg van rá valami szoftver ami tudja kezelni a Flash-es sorozatokat, vag yegyszerűen elfeldkeztek róluk ...Köszönöm!
FIGYELEM MINDENKI!
Rájöttem a megoldásra. A picall-ban van egy device.ini file. Itt lehet piszkálgatni az égethető pic-ek listáját. Meg kell keresni a 12C509-es sort, (ilyen táblázatszerűen van, vannak utána oszlopok és azokban számok...) Az egész sort CTRL+C/ENTER/(alá)CTRL+V és átírni a 12C509-et 12F509, és az ALG oszlopban a 4-es értéket 5-re állítani! (Az ALG határozza meg, hogy C-s, F-s, vagy milyen programozási algoritmust alkalmazzon. Nyílván egy régi biztosíték-kiégetős EPROM-nál megint más alg. kell) És így engedi törölni is, sőt nincs letiltva a picall ERASE gombja, mint mikor valamilyen C-s uP-t választunk ki!
Mégse működik a megoldás, de van ami tényleg működik.
A winpic nevű program ismeri az F-sorozatos pic-eket, csak hozzá kell állítani a megfelelő hardverhez. Mellékelek egy konfigfájlt, akinek PIC16PRO hardvere van ezzel tud égetni. Jó kis program, jobb mint a picall vagy akármelyik. Eddig nem rontott el egy programozást sem!
A PicKit2 ismeri a 12F sorozatot, csak be kell állítani neki, mert ezzel nem tud alapban kommunikálni. Device family menü -> baseline és a fő panelen már ki is lehet választani. Ha ez nem lenne ott, akkor pedig régi a program, letölthető michrochipről 2.55 asszem a legújabb.
Sziasztok!
12C508-val kínlódok mert nem tudom se olvasni se írni. Willemmel és JDM PROPIC2-vel is ugyanez a helyzet. Másik gépen se sikerült. Több darabbal is próbáltam és másik willemmel is. Régebben gond nélkül írtam 12c509-et JDM-mel, még azt se tudom kiolvasni. (Win98+P3,ECP+EPP1.9) Ötlet? |
Bejelentkezés
Hirdetés |






)
. Már az első felprogizásnál ilyenek irogatott nekem. Kipróbáltam 2db piccel is, de az eredmény ugyan az….
)




