Fórum témák
» Több friss téma |
Fórum » PIC - USB - PC projekt
Rendeben megcserélem a kettőt és akkor a VDD (1es láb) és a VSS (20as láb) közé rakjak még egy 10µF kerámia?
Nem kapcsolóüzemű, a lehető legegyszerűbb kínai csoda, van egy trafó benne egy kis darab nyák amin a graetz van és egy nagy elektrolit kondi (de kipróbáltam már olyannal is amiben még a kondi sem volt benne). Nagyjából 15-17V-ot adnak. És gyakorlatilag csak a GND közös a PIC-el. A táp és a földvezeték egymás mellett halad a jack dugótól a próbanyákon (kis fémdrót leónozva), a PIC-hez műanyag szigetelésű "átkötés" adja tápot az USB-ről, a földje ugyanilyen leónozott fémdrót.
Igen, de nem kerámia lesz az, tehát ügyelj a polaritásra!
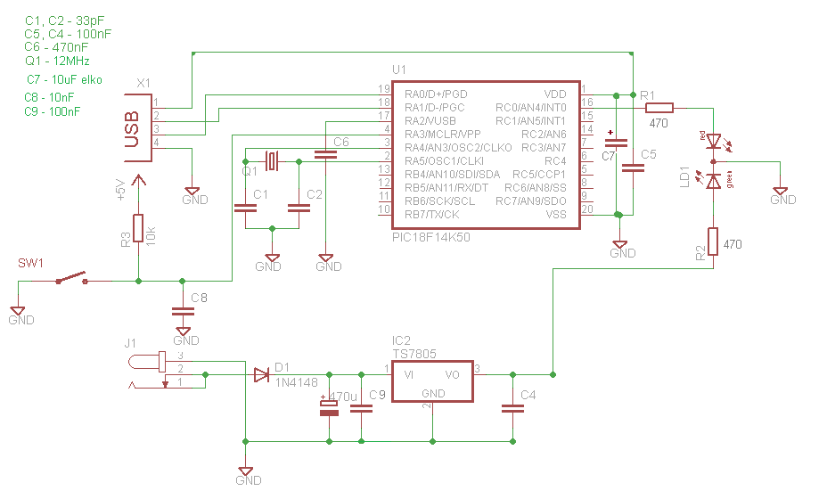
A LED-ek áramkorlátozó ellenállásai szerintem túl kicsik! Én 1 kohm-ot tennék oda, de 470 Ohm a "szokásos" érték. Az LPC kártya kapcsolási rajza egyébként itt is elérhető.
Sajnos nem oldotta meg a problémámat a berakott 10µF elektrolit kondi. Ugyanúgy resetel kikapcsoláskor
A rajz még mindig hiányos. Nem látszik hogyan vezeted rá a Vdd-re az 5V-ot(Ne leírd a hogyant, rajzold!).
A C6 legyen 470n, a C5 100n. A C5-C6 közvetlenül a PIC lábánál kell legyen. A LED-ek előtét ellenállása legyen nagyobb, legalább 470ohm. Az MCLR lábra tegyél egy 10n kerámiát. A védő diódát fedd ki, vagy ha mindenképpen védeni akarsz, akkor tegyél be egy 200mA-s biztit, és a diódát a testre fordítsd anóddal(1N4007). Ez még a viszáramokat is levezetné, széthúzáskor. Ha végképp nem megy, akkor egy induktivitás még segíthet.
Na megcsináltam mindent ami leírtatok (kivéve ezt a biztosítékos dolgot, azom most nincs itthon) és kicsit javult a dolog: ha a dugasztápot határozottan dugom be az elosztóba akkor nincs gond, de ha hozzáérintem a villásdugót a konektorhoz és úgy nyomom be akkor továbbra is reset és úgy is marad. A billenőkapcsoló ki-be kapcsolásával továbbra is reset (megfigyeltem egyébként, hogy a bill. kapcs. egy nagyon kicsit szikrázik)
Viszont miközben ment véletlen hozzáértem a kvarc egyik lábához (a PIC 2-es lába, RA5 CLKI) ekkor resetelt de visszaállt normális működésbe. Mikor megpróbáltam újra előidézni a hibát kicsit tovább tartottam ott az ujjam és akkor újra reset amiből nem jött vissza. /Tudom ne tapizzam az áramkört de ez így elég sz..r/ Lehet, hogy a PIC rossz? Biztos hogy valami a DC dugó földjén jelenik meg amit nem szűr a sok kondenzátor sem és valahogy a kvarcra is hatással van.
Vedd ki a diódát, nem kell oda védelem, ha odafigyelsz.
A rajzon még mindig nincs bekötve a 7805 5V-ja! Azt hová kötöd a panelen helyileg? Kéne egy ikertekercses folytótrafó a dugasztápod és a 7805 közé, felkondizva! A kristályt valóban ne tapizd, ez nem hiba, ez ilyen... Azt persze jó lenne leellenőrizni, hogy valóban 10MHz-en rezeg-e, nem valami más frekin(tesztprogram a LED- re!)!
Írta, hogy csak a Gnd-t kötötte be, a 7805 kimenete egyenlőre szabad. Ezért merült fel bennem a földhurok.
A 7805 5V-ja most még sehova nem megy egyedül a státuszjelző ledbe. A kristály 12Mhz-n megy, anno még ASM-ben kipróbáltam LED villogtatással.
Ikertekercses folytótrafó? Huh Olyat hol lehet kapni és méretben kb. mekkora? Elég kicsi már a hely a nyákon :S Kapcsolási rajzot tudsz hozzá? Egyébként azt nem értem, hogy csak nekem van ez a probléma? Senki nem próbált még USB-s áramkört építeni segédtápegységgel, úgy hogy a PIC megy csak az USB-ről? @pako: Földhurok hogyan tud kialakulni? Mindenesetre köszi mindenkinek a segítséget! Idézet: „Földhurok hogyan tud kialakulni?” A Te esetedben elvileg sehogy! Ezért nézek most én is szép nagy szemekkel. Ami még hirtelen eszembe jutott: megpróbálhatnál a dugasz-tápban az egyenirányítók után is beforrasztani egy 100nF kondit, illetve ha be van kapcsolva a konfig-bitekben a BrownOutReset, azt kikapcsolod.
Ja-hogy-ja! Ez aztán a történet!
Az a kvarckristály még lehet ludas, ha nem jó harmonikuson rezeg! A fojtótrafóról próbálok előkotorni valami képet meg rajzot is(bár nem kimondottan idevág a téma)... Akkor nem fagy le, ha bekötés nélkül ki-be huzogatod a tápot? Lehet nem is a tápkábeleken megy be a zavar! Viszont akkor nagyon bizonytalan a működése. A PC le van földelve?
Zavarszűrők, ferritek a Hestore kínálatában.
Ebben az adatlapban van elvi vázlat is. Egyszerűbb esetben egy ilyet is meg lehet próbálni rápattintani a dugasztáp vezetékére (esetleg visszahurkolva).
Én valami ilyesmikre gondoltam: Bővebben: Link
Van adatlap is mellettük.
Itt is van választék: Bővebben: Link
Javasolt körülnézni autórádiómagnókban, PC tápokban, és egyéb kapcsolóüzemű egységekben. Hálózati frekire jobb a lemezelt magos kivitel.
@watt: Nem sajnos nincs leföldelve, ráadásul ez egy laptop. Olyat is próbáltam, hogy rádugtam USB-re, a DC dugót pedig nem dugtam be a szerkezetbe csak simán lógott és a közelében ki/be kapcsolgattam az elosztót, rátettem a cuccot dugasztáp tetejére de akkor nem csinált ilyet, tehát a DC megy be szerintem a zaj. Közben belenéztem egy kicsit a kódba is és a brownout alapból ki van kapcsolva:
azonkívül ebben az állapotban ragad a ledek szerint:
Ja és olyankor simán látom a gépen a CDC által emulált virtuális soros portot tudok adatot is küldeni, csak nem válaszol rá semmit, a ledek meg gyorsan villognak közben. Egyébként ez a rápattintós szűrő jól szokott működni? (Ez tűnik a legelfogadhatóbbnak) Mert annyit nem ér meg az áramkör, hogy rátegyek mindeféle zavarszűrőt mert eredetileg kis méretűre és olcsóra terveztem, de ha ezzel sem megy akkor hagyom így és használati utasításként mellékelem, hogy először a tápot aztán az USB-t dugd be Mindenesetre azért köszi mindenkinek a segítséget, megpróbálom ezzel a Bővebben: Link szűrővel, aztán majd beszámolok. Idézet: „1. ebben az állapotban ragad a ledek szerint 2. a ledek meg gyorsan villognak” Ez így ellentmondás, a becsatolt kódrészlet ugyanis csak LED1-et villogtatja. LED2-t pedig kikapcsolja (az tehát nem villog).
Szerintem a rápattintós szűrő itt nem lesz jó, de egy próbát megér.
A zavar megszüntetéséhez sajnos kevés az infó, jelenleg nincs több ötletem. Főleg az zavaró és érthetetlen, hogy elég csak a testpontokat összekötni.
Szia! Ha csak a test van bekötve, éppen elég hogy mindenféle zajt továbbítson a pic felé. Ráadásul elég egy földhurok kialakításához is. Ha a két föld között feszültség különbség van, akkor elcseszi az áramkör működését. Nem véletlen hogy a pc hangkártyája és egy erősítő közé lehet 1:1-es áttételű trafóból álló, úgynevezett földhurokmentesítő kütyüt kapni. Ez áll akkor is ha az usb és egy másik kütyü földje találkozik. Itt a pc és a tápja a ludas.
Itt egy laptopról van szó. Nincs leföldelve, és egyéb más úton sincs a földeléssel összekötve, legalább is ezt az infót kaptuk.
qwer85! Akkuról hajtva a laptopot, akkor is ez történik? Tényleg nincs más úton(printer stb) összeköttetésben a földeléssel, vagy a hálózattal?
Akkuról, ethernet kihúz csak wlan megy, hiba továbbra is fent áll. De! Ráraktam szomszéd asztali gépére elosztó ki/be kapcsolgat és ott megy! Semmi sem történik, egyszerűen működik tovább nincs reset.
Ja és ha visszalapoztok ebben a fórumban akkor volt már egy ilyen hülye kérdésem, akkor én voltam a hibás mert a bentfelejtett jumper miatt a VDD-VUSB összekötődött ( ), ennek ellenére azon a gépen működött a félig meghalt PIC, az enyémen már nem. Most ugyanezen a gépen megy ha ki/bekacsolgatom a dugasztápot az enyémen meg nem. /Ez most egy vadonatúj PIC! /Csak azért írtam le hátha ez közelebb visz a megoldáshoz...
Úgy tűnik, hogy pont az a baj, hogy nincs leföldelve a géped és minden zavart összeszed. Az asztali természetesen földelt. Ezt tudom gondolni csak, mert a leírásod szerint földhurok nem tud kialakulni DC szinten, a hiba még is ott van. Esetleg próbáld meg, hogy a PC-d házához(az le van földelve) viszed a testpontot az áramkörödről. Ha ez így működik, akkor le kell földelned az áramkörödet, ha nem is DC szinten, de valami kondival biztos...
Az asztali gép sem földelt konnektorba van bedugva. (Sajnos a házgyári lakások legtöbbjénél jó ha két konnektor van egy szobában, és a föld sincs bevezetve a villanyórától.)
Akkor viszont a gépházon nagyjából 110V mérhető a tápban levő szűrőkondenzátoroknak köszönhetően, ami meg tudja bolondítani a PIC-et. Nem tudsz egy hoszabbítóval valahonnan húzni annak a gépnek földelést legalább egy próba idejére?
Hali!
Most kezdek el foglalkozni a témával. Elolvastam watt cikkét, de amikor fordítanám le MPLAB-ban a programot, ezt írja ki a végén: Link step failed. ---------------------------------------------------------------------- Debug build of project `C:\Mpl\Cxx\USB_HID_Custom_Proba\USB_HID_Wdemo.mcp' failed. Language tool versions: mpasmwin.exe v5.37, mplink.exe v4.37, mcc18.exe v3.36, mplib.exe v4.37 Preprocessor symbol `__DEBUG' is defined. Sat Aug 28 01:33:29 2010 ---------------------------------------------------------------------- BUILD FAILED Mi lehet a hiba?
Közbe sikerült megoldani, Norbertonak hála!
Egyébként a c018i.o fájlnál volt a baj, nem találtam hol lehet beállítani a fordító könvytárát, de mostmár jó.
Watt cikkében ha MPLAB-ban lefordítottuk a progit, akkor belehet égetni PICkit2-vel (mármint a hardverrel)? Tehát beégetjük MPLAB alatt PICkit2-vel, majd berakjuk a cikkben lévő áramkörbe.
Egyébként meg csináltam a cikket pdf formátumban, fel rakhatom, ha beleegyezik Watt. :yes:
Igen, ha beégeted, akkor működnie kell a cikk szerint, ha mindent jól csináltál.
Ha hivatkozol benne a szerzőre, akkor nincs kifogásom, hogy más formátumba másold.
Köszönöm a választ!
A pdf végén ott van hogy: Idézet: „Kapcsolat: Ha kérdésetek vagy véleményetek van, kérem a wattmep@tvn.hu címre írjatok. A hobbielektronika fórumon is feltehetitek a kérdéseket: PIC - USB - PC project Kérem, privátot ne írjatok szakmai kérdéssel! Jó programozást! 2009.07.28. watt” Teljesen egy az egyben ugyanaz, amit az oldalon van, csak pdf-ben. De odaírom a pdf elejére is hogy Te készítetted. :yes: |
Bejelentkezés
Hirdetés |





Olyat hol lehet kapni és méretben kb. mekkora? Elég kicsi már a hely a nyákon :S





