Fórum témák
» Több friss téma |
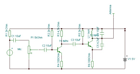
Ok, de az erősítő részhez még úgyis tanulmányozom egy kicsit a kapcsolást, amit linkeltél. A többi rész jó lesz? (felső kapcsolás)
Valami ilyesminek nézzen ki, az elemek értékeit hasra csináltam, használd a te értékeidet
Oké, köszönöm. Ismét sokat segítettél!
Hali!
Elkészítettem a rajzot, az értékekkel. Így ránézésre minden stimmel? Építhetem?
Sokkal figyelmesebb lehetnél. Csak két hibát követtél el, a T2 tranzisztor bázisát RF szempontból hidegíteni kell, az oszcillátor földelt bázisú kapcsolásban dolgozik. A T1 tranzisztor bázisán mi van? Valószínű rajzhiba.
A C1 értékének is elég 10uF, úgysem lesz HI-FI átvitel. Nem árt, ha tanulmányozod az alkalmazott tranzisztor adatlapját, csatolom.
Üdv!
"T2 tranzisztor bázisát RF szempontból hidegíteni kell" Ez azt jelenti, hogy kondezátoron keresztül a földre kell kötni? "C1 értékének is elég 10uF" Igen, elnéztem "C1 10uF" helyett "C1 110uF"-ot írtam. Javítottam.
Így már emberibb formája van. Rajta!
Megrendeltem az alkatrészeket, és elkészítettem a beültetési rajzot forrpont raszteres nyákhoz.
Rakj egy 10 µF-os elkót a 7809 kimenete és a föl közé, a bemenetére meg a 100µF-osat. Ha hálózatról táplálod, akkor ezzel a búgást le tudod csökkenteni.
Milyen programmal készíted ezeket a terveket?
Ha 9-12V elemről szeretném működtetni csak a 10µF-os elkó kell? Szűrőkondinak ott van a C6, ha azt kicserélem 10µF-ra, akkor úgy már jó?
A progin nevetni fogsz, PowerPoint 2007. Mert ezt mindenre lehet használni, például amíg nem tudtam programozni, egyszerű kis 2D játékokat, és animációkat készítettem vele.
Ott van a kondi a 7809 kimenetén, csak 104 pF, nem is tudom miért. Gondolom a csatlakoztatott dugasztápban csak van pufferkondi. A C4 nek is inkább 1 nF kerámiának kellene lenni.
Építsd be azt a 10µF-ot a tápfeszültségbe, jó hatással van elemes táplálásnál is. Ezzel az elkóval párhuzamosan köthetsz még egy 47nF kerámiát is, a nagyfrekis hidegítés miatt. A 104pF-ot viszont nem értem. Olyan kondi érték nincs, hogy 104pF. A C6-ra miért megy négy vezeték? Vagy az antennavezeték csak átmegy alatta? A kötési pontokat is jó lett volna egy pöttyel megjelölni.
Nem gondoltam volna, hogy PowerPoint-al készítetted. Jól néz ki, bár egy szabályos kapcsolási rajz érthetőbb formába önti az elképzeléseket.
Javítottam.
Nem lesz dugasztáp, egy sima 9V csatit szeretnék rárakni.
Igen, az antennavezeték csak átmegy a C6, és C7 alatt. Az ilyen rajzokon sokszor könnyebben kiigazodom, bár tudom, hogy nem szabályos kapcsolási rajz.
Állj! Lehet hogy 104 pF = 100 nF? Merthogy az van ráírva. De kerámiát kellene használni, nem fóliát. (a fóliásra szokott így ráírva lenni)
Van egy pár apró kondim, valami számítógép alkatrészből lett kiberhelve, kék színű, de van sárgás is, kb olyanok mint ez:
http://www.hestore.hu/termek_10027495.html Az van rájukírva, h 104. Szerintem kerámia lesz. De mindegy, mert a legfrissebb rajzon már nem szerepel. http://www.hobbielektronika.hu/forum/topic_hsz_768111.html#768111
Azért jó lenne, ha szabványos rajzjeleket használnál a kapcsolási rajzon, és valódi értékeket tüntetnél fel. Egyértelmű lenne, és nem lenne találós kérdés.
Itt a fórumon találsz jónéhany programmot ilyen célra, és ha ilyen dolgokkal szeretnél foglalkozni, előbb-utóbb szükséged lesz rá.
Kijavítottam a C8-at.
Megrendeltem a hiányzó alkatrészeket. Te melyik programot ajánlanád hobbi célra?
Én elég béna vagyok ezen a területen, ebben ne rám hallgass. Inkább kézzel rajzolok, ez volt az első amit neked rajzoltam mérgemben. Majd mindegyik programmnak van demo, vagy light változata, többen az Eagle -t használják próbáld megtanulni, még fiatal vagy, és a nyákot is megtervezheted vele.
Oké, kipróbálgatok pár progit.
Viszont amik itt a hobbielektronikán voltak, azokat nem találom. Mi lett a "Gyűjtemény" mappával?
Bocs hogy nem ide vág ,de mivel csinálod ezeket a "rajzokat" ?
Eldöntöttem, hogy szerválok egy multisimet, demót, vagy cracket, szóval lesz normális rajz is.
Az alkatrészek egy hiányzó ellenállás miatt még mindig nem jöttek meg. ( Nincs raktáron, visszaigazolásra vár )És jövőhéten elutazok, csütörtökön jövök haza, szóval csak pénteken tudom majd összerakni ezt a kütyüt.
Melyik ellenállás? Nem annyira kritikus alkatrészek ezek, a rezgőköri elemeket kivéve, de azt meg hangolni lehet.
[OFF]A jó isten áldjon meg! Legalább ne nyilvánosan önként és dalolva valld be az illegális szofverbeszerzésre irányuló szándékot
[OFF]
R3 - 34K8
De mindegy is, mert csütörtökre csak-csak megérkezik, és mehetek érte. Ha meg nem, akkor írok e-mailt, hogy cseréljék ki valami olyanra, ami van raktáron. mrex - az egyik topicban csupa ilyen van, hogy melyik progit (és hozzá a cracket) honnan lehet leszedni. És különben is, szabad szoftver 4ever!
33 kohm bőven jó, nem értem minek ide 1 % -os ellenállás (34,8 kohm). Ilyen, csak műszerbe kell, ide nem.
Üdv!
Megépítettem az adót. Így elsőre nagyon úgy néz ki, hogy valamit elrontottam, mert hiába tekergetem a trimmert / piszkálom a tekercset, nem zizzen be az adás. A multiméter eleme eléggé le van merülve, úgyhogy méricskélni csak akkor fogok tudni rendesen, ha veszek bele újat. Csatoltam három fotót, ha kiszúrtok rajta valami gyanúsat, szóljatok! Pl ahol elkókat használtam, nem kerámiákat kellett volna? A kapcsolást, és a beültetést+forrasztást már elküldtem. Bővebben: Link Előre is köszi! [OFF]Esetleg valaki meg tudná nézni a holnapi találkozón?
Úgy látom, a tranzisztorok fordítva vannak beépítve. A kollektornak kellene a + tápfeszültség felé kapcsolódnia. A képek viszont nagyon kis méretűek, alig látszódik valami.
Pff...
Igen, ez lehetséges, mert az eredeti rajzon (az erősítő előtt) fordítva vannak, mint pucuka rajzán. Eggyel több ok, hogy szabályos kapcsrajzokat csináljak. Mondjuk nem lenne rossz, ha "csak" ennyi hiba lenne az egészben, mindjárt megfordítom a tranyókat. Már kétszer rákötöttem a 9V-ot, ettől elromolhatott valami? Bocsi, webkamerával csináltam, mert az volt kéznél. |
Bejelentkezés
Hirdetés |














)
[OFF]



