Fórum témák
» Több friss téma |
Idézet: „keletipu óra” Ne ezzel nem jót mondtál, mert a Keleti PU órái és hálózata 48 V-os ![]() Most szedheted szét, és nézheted meg a tekercsét. De azt úgyis kell, mert a vezetékeket úgyis be kell kötni. Akkor a további áramköri működési elemzéseket hagyom, meg akkor cuccokat sem keresgélek. Ha megvetted a vezérlőt, és gondjaid vannak a bekötéssel, szóljál. Fontos: Ahogyan kocshab002 is írta, a két oldalt párhuzamosan kell majd kötni, DE vezesd ki szerintem mind a két felét (azaz 2*2 vezetékkel), ha jót akarsz magadnak
Már csak azért is, mert nem biztos, hogy egyformán állnak.
ajjaj...akkor ellenfelek leszünk.. igazából a vezérlőre fáj a fogam...
Megosztozhatunk rajta, nekem saját vezérló lesz..
Sziasztok!
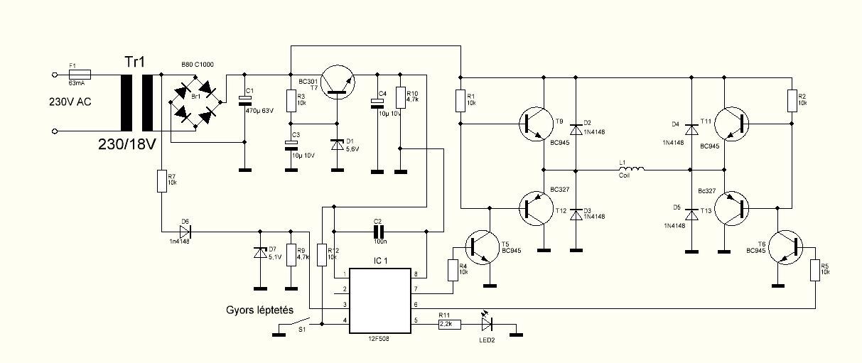
A munkahelyemen én is találtam egy 24V-os lapozós szerkezetet. Hosszú évek óta áll a szekrényben. Eljött az ideje, hogy élet költözzön bele. A vezérlése a szokásos percenként váltott polaritású 1 másodperces impulzus. Egy H-híddal sikerült összehozni, a vezérlés egy 12F508 PIC végzi. Semmi extra funkció nincs rajta. Normál üzem, illetve másodpercenként lép egy nyomógomb megnyomásakor. Az óragenerátornak több lehetőség kínálkozott. Kicsit a retro jegyében született a megvalósítás, így 50 Hz-ről jár a szerkezet. A hálózati frekvencia nagyságrendekkel pontosabb mint amikor az eredeti készült így nincs pontossági probléma. Jelenleg próba üzemben működik. A mechanikát kicsit meg kellett tisztítani, a rugókat a megfelelő helyre tenni és az egész szerkezet kapott egy kis olajozást. Meghálálta. A feszültségen kicsit kellett emelni, mert volt egy két lap ami nehezebben ugrott. Eddig egy hete jár hiba nélkül. Készül a nyák is, de egy kicsit lassabban, idő hiány miatt. Amint letisztult a rajz és nyák felteszem. Üdv: Gábor
Az jo volna. Elosztjuk a költséget ha neked jo úgy. sztiti@hotmail.com az emailom. Szerintem ott megegyezünk mindenben.
Megköszönném a rajzokat stb!
Sziasztok!
Érdeklődni szeretnék, hogy milyen hosszúságú az optimális impulzus ami a mellékórát lépteti? A jelenleg működő áramkörnél 1 perc, hosszabb távon ez nem okoz gondot a mellékóránál? Üdv: Csöpi A hozzászólás módosítva: Jan 6, 2017
Szia!
Nálam 400 msec-re van állítva és stabilan működik. Üdv: Gábor
Az én Uwe Nagel féle meghajtóm is folyamatosan adja a jelet. Sorba van kötve a kimenet és az óra közé kettő darab 35volt 100u elko egymással szemben. Így csak rövid ideig folyik az áram.
"Hivatalosan" 2 másodperc.
Persze kondi meg hasonló huncutságok nélkül...
Ennek a vezérlése milyen lehet?
|
Bejelentkezés
Hirdetés |






ajjaj...akkor ellenfelek leszünk.. igazából a vezérlőre fáj a fogam...
