Fórum témák
» Több friss téma |
Fórum » Propeller Clock
én holnap összerakok egy uj bázist,meg veszek 1,5A-es 12V-os adaptert.
Egyébként az elektrocsibes leírásban szerepel egy D7-es led ami villogva jelzi a program futását,csak látom hogy ki lett hagyva már a kapcsolási rajzbol is. Azt hova kéne bekötni? Lehet hogy hasznos lenne. Ja,még 1 kérdés:a bázis infra ledje folyamatosan ég? Csak mert akkor ha bekapcsolok 1 infra ledet és odateszem a fotótranzisztorral szembe,van rá esély hogy összeálljon a szinkron? Üdv!
Heló
Most mérd meg, hogy kap-e tápfeszt a Tsop a bázison! Nekem is ment a bázis rendesen, de egyszer csak nem reagált a távirányítóra, és valamiért a soros 100 ohmos ellenállás megszakadt. Átkötöttem, és még mai napig is úgy működik. Egyébként sima világító infra leddel is működnie kell.
uhh...köszi szépen...akkor azt még megnézem...
A bázis megkapja az 5v-ot az tuti. Amugy az lehetséges hogy ezért melegszik a trl 530 és a schottky mert a tekercs az álló tekercse rövidre zár? csak mert azóta van ez az egész,amíg nem volt tekecs bekötve nem melegedett...mert ha igy van akkor 12V-ot kap a dióda és a tranzisztor direktbe.
Az a tekercs, mely le van rögzítve, annak elég kicsi az Ohm-os ellenállása (mekkora a tekercs hosszúsága, milyen átmérőjű a vezeték amiből tekerted, de ez apróság ebben az esetben, a működést ez még nem befolyásolja). Arra viszont figyelj, hogy a tekercs egymás mellet lévő kivezetései nehogy összeérjenek egymással, mert az valóban olyan zárlatot okoz, amit sem a FET, sem a dióda nem komál...
Ez egy lehetséges probléma a félvezetők melegedésére, nálam legalábbis ez egyszer előfordult!!!
a tekercs 0,4mm-es 15cm egy menet,igy kb 15m hosszú.
Nálam viszont összeérhet a 2 vezeték úgyhogy remélem ezzel meg is oldódott a dolog. a schottky tönkremehet ilyentől? mert tranzisztorbol van otthon több,de diódábol nincs... és akkor ha jólértettem a 100Ohm-os ellenállást nézzem meg hogy nem szakadt-e? Más tipp arra hogy a távirányító mitől nem működik? 5V van a tsop 2 lába között.
Nekemis lenne pár kérdésem.
A bázis IR-led je nagyon halvány szerintem ez az eggyik baja,ezzel mitlehet csinálni hogy ne legyen halvány?És a távírányítóban a pic 6 voltot kap ,de mikor megnyomok egy gombot akkor világít az IR led és egy pár ms eltetével elis alszik...kb 15 ms.A 68omh os ellenálás nagyon nagyon meleg lehet hogy ez a baja(2 rasztereset raktam oda kicserélem 3 raszterosra)?A bázis tsop-jának a 2 szélső lábán 4,90 v-t mértem ez normális érték?Válaszokat előre is várom! Üdv!
Sziasztok!
ma építettem 1 teljesen új bázist/új nyák,új alkatrészek/de a probléma annyiban változatlan,hogy továbbra sem reagál a távirányító.A kamerával nézva ad jelet az biztos.Átnéztem a tívirányítót,de nem találtam hibát/már korábban működött elvileg mennie kéne most is/ Ja és még egy dolog.Ha nem kötöm be a tekercset a bázisba akkor a kimeneten megjelenik szépen 12V,de amint bekötöm 0.1V-ot mérek,pedig már nem ér össze a két rézdrót... At elektrocsib-es rajz a zener-en kívül máshol nem hibás? üdv!
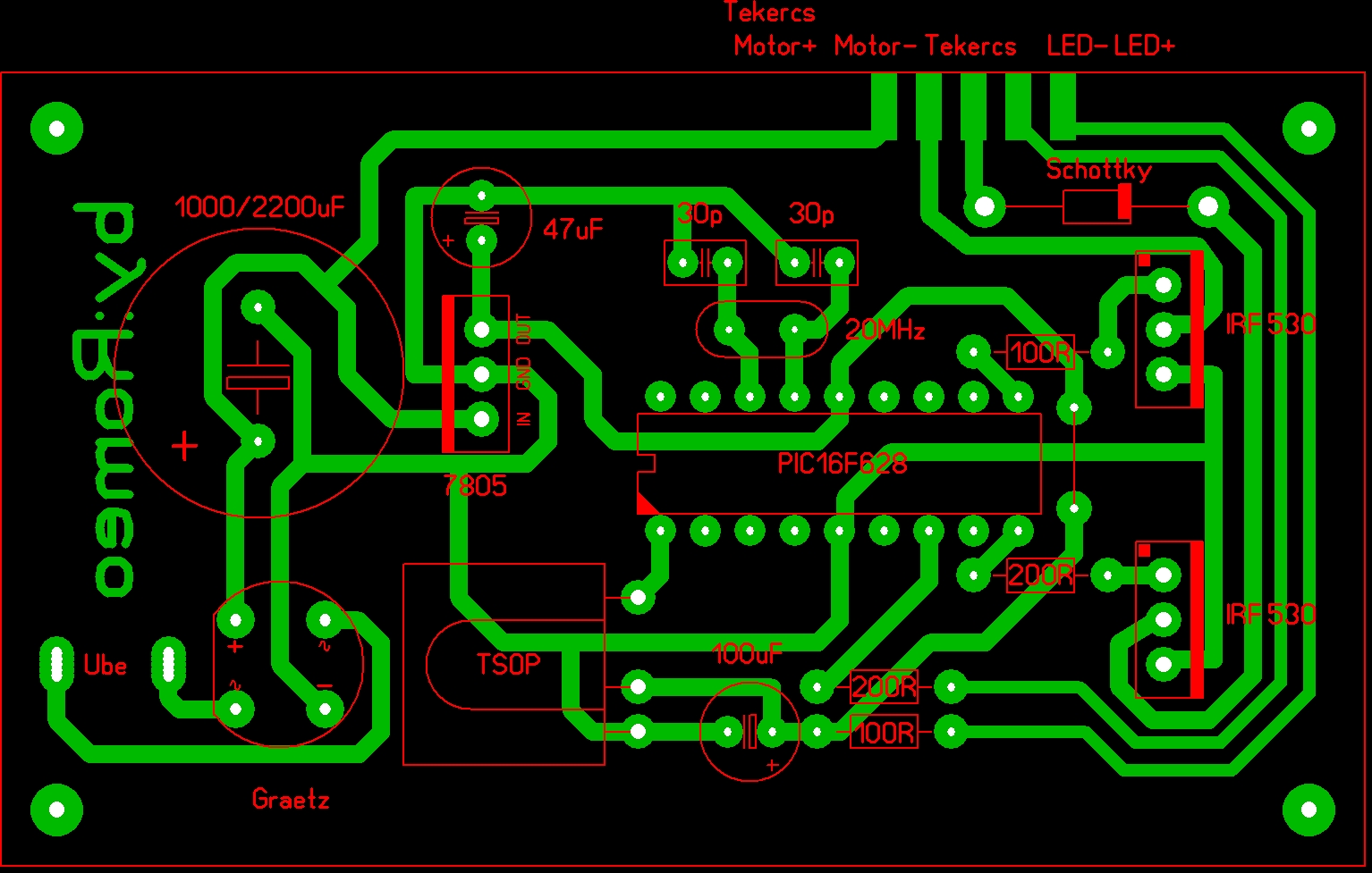
Ha esetleg valaki most kezd az építésbe, vagy csak szeretne egy biztosan működő panelt...
Felteszem az általam megépített óra bázis rajzát, illetve egy képet a megépített áramkörről. A kimeneti csatlakozás egy SUB-9-es csatlakozón történik. A panelon egymás mellett olvasható, hogy hova mit kell kötni!!! (a megépített panelon volt egy tervezési hiba, a nyákrajzon ez már javítva van!!!)
Megvan a hiba!!!!
Amíg összeért a 2 vezeték,addig szegény pic is megkapta a 12V-ot. Tehát kivettem propból a pic-et,átprogizás,bázisba be és távirányító működik és 12V megjelenik a tekercsnél![]() most megpróbálom ujraprogizni a rossz pic-et...bár sztem annak már annyi...mind a lényeg h. ez a hiba is elhárult ![]() Kedden irány a chipcad
Sziasztok
vegre en is elkeszultem a propeller clockkal szerencsere elsore indult minden gond nelkul.Igaz a felfuggesztesen meg nagyon sokat kell modositani de kivancsi voltam hogy mukodik-e.Itt van nehany kep rola. Egy kerdes: Miert van az hogy bizonyos idokozonkent megjelenik egy felirat? hogy lehet kikapcsolni?
Klassz lett... Miért van dupla tokban a proci?
koszi
hat tanultam az elso verziobol ami azert nem sikerult mert letort nehany laba a picnek
Még egy sikeres utánépítő!!! Gratulálok!
Na most tony994 és robbbb el lesznek keseredve!!! De szerintem inkább ez hajtsa őket!! Hajrá fiúk!
Köszi
de a felirattal mit lehet csinalni? vagy hogy lehet modositani?
Csinálj egy fényképet róla, mert el sem tudom képzelni milyen feliratról beszélsz...???
itt van mar amennyi latszik belole valami olyasmi hogy ezt a verziot xy keszitette es xy programozta.
es veletlenszeruen elojon es addig nem reagal semmire. Illetve a fet nagyon melegszik mukodeskozben bar nincs nagy bordaja.
A felirat automatikusan elindul, vagy csak ha nyomogatod a gombokat? Egyik haverom távirányítójával legalább is azt produkálja:ha megynyomja a gombot, akkor lejátsza a szöveget, ha végzett visszatér az óra megjelenítéséhez, majd minden egész percbe újrakezdi...
Erre tippelek, keresd meg azt a gombot és nyomd meg mégegyszer. Ha van egy ki szerencséd, akkor leállítja ezt a funkciót! A srác távirkáján nem ez volt a szitu, ott propclock restart segített csak! A kiírandó szöveget az égető szoftver segítségével tudod módosítani! IC-prog esetén az EEPROM memóriába kell beírni a kiírandó szöveget, majd felprogramozni! Természetesen a programmemóriában a vezérlőprogramnak kell lennie! Asszem ennyi!
Elindul a demó mód. Ilyenkor a szöveg végigfut egyszer, majd asszem' fél perc múlva megint mutatja. Ezt a távirányító egyik gombjával lehet ki-be kapcsolgatni. Ha IC-proggal programoztál, akkor az alsó EEPROM résznél tetszőlegesen átírhatod a szöveget, de csak ékezetek nélkül! Ékezetesen is belehet írni, de akkor a forráskódban kell írogatni, kicsit bonyolultabb...
Hat eddig nem tudtam hogy pontosan hogyan mukodik a felirat igy eleg kaotikusnak tunt.
Az tuti hogy gombnyomasra elojott a felirat de azt nem tudtam hogy akkor folyamatosan kiirja lehet hogy ez volt a gond majd meg tesztelem.Bar a felfuggesztes eleg sufni ugyh nagyon nem akarom meg mukodtetni mert szetmegy a motor es aza baj hogy egyelore meg otletem sincs hogy lehetne jol megcsinalni. Fettel kapcsolatban a hutest kene novelni vagy valamit modositani a programban? A szoveget megtalaltam az icprogban eppen csak a szemem nem szurta ki
Ezt írtad:
igazabol annyi hogy menet kozben borzasztoan forro es ilyenkor csak nehezen tudom ki be kapcsolni a bazist persze ez csak feltetelezes hogy emiatt van lehet hogy rosszul fogom a taviranyitot vagy valami mas...
Sziasztok!
Elkészitettem a távirányitómat,de nem működik.Akármit csinálok(semmi).Végignéztem a panelt minden jónak tünik.Már az infra led helyére sima ledet tettem hogy lássam ha beindul.A Vicsys féle panelt épitettem meg.A pic 16F84A.Már ujraprogramoztam több hex-el is.Semmi. Valakinek valami ötlet??
Mérjél tápfeszt-elsőként- az IC lábain. Megvan a +5V?
Igen meg.Ezt már végi játszottam.A pic megkapja az 5v-ot.Esetleg lehet az a baj hogy a 16F84A van nekem?
Nem, azzal nincs semmi gond-teljesen jó oda.
Ha van szkópod, nézd meg az IC kimenetét van-e rajta tüske, amikor megnyomod valamelyik gombot. Lehet, hogy nem rezeg be a kvarcod. Vagy rezonátort használsz?
Sajnos nincs szópom.Quarc van benne.Szerinted a quarc lenne a hiba?Megpróbálhatom kicserélni vagy még variálhatok a kondikkal.
A kvarchoz tegyél 33pF-os kerámiát. (ugye 4MHz-es kavicsot tettél bele?)
Igen 4.000 Mhz es a quarc, és 33pf kerámia kondival raktam össze.Még egy dolgot megpróbálok.Lemosom a nyákot tiszta alkohollal,egyszer már segitett.
|
Bejelentkezés
Hirdetés |




A bázis IR-led je nagyon halvány szerintem ez az eggyik baja,ezzel mitlehet csinálni hogy ne legyen halvány?És a távírányítóban a pic 6 voltot kap


és 12V megjelenik a tekercsnél




