Fórum témák
» Több friss téma |
Fórum » Proteus
Találtam csöveket, egy részük szimulálható is.
Az alkatrészválasztásnál beírtam TUBE és lett egy csomó találat.
Ez melyik verzió? Nekem a 7.7-et írja ki, nem nagyon frisítettem..
Akkor nemértem, én beírom hogy tube , de csak 4 connector -t dob rá ki :S
Nálam a "Thermionic Valves" -ben vannak
a csövek
Na úgy hogy termotic valves úgy már kijön, de máshogy nem
Köszi mindenki.
Némelyiknek van, működik is, de ne kérdezd mi köze a valósághoz. Azt még nem tapasztaltam ki.
Hello!
7.10-eset honnan vadásztad? Amit én találtam a neten az mind vírusos (.trojan) volt. Én most 7.8-al próbálkozok, de elég gyakran belefutok a "timestep too small" -os hibákba. Ha nem nagy kérés megosztanád? Köszi. Üdv.
Amúgy igen, nekem 25 van, neked ez meg kicsit többnek tűnik
Ha valahogy lehet, eltudod küldeni ezt a Lib -et?Köszi!
Remélem mostmár van! Ha kell még hozzá valami, kiabálj.
Bemásolom a libaryba , ha beírom hogy tube akkor ott lesz 882 , rákatintok valamelyikre , és kifagy
![]() :S
Oh nem, csak azt írja ki hogy: "Pin type $PINNEAR used but not in libary" majd ezt le okézom úgy 8 szor , és tervezésnél tudom használni a csövet, de ezt mindig meg kell csinálni .
De, biztos csak nem találom.
* A link kérésre kivéve, mivel nem működik .
Hát... nem tudom. Nekem megvan, de ide sajna nem megy fel, mert több mint 5MB. Ha jól tudom fent van több helyen is.
Rendben, de csak holnap reggel megy, mert most csak Vo 3G netem van. A feltöltés kb 5 óra.
Csomó helyről törölték a tartalmat, de találtam egy élő linket. A linket rakjam fel vagy a tartalmat?
Itt a tartalom. Egy kicsit összébb nyomtam.
Idézet: „Csomó helyről törölték a tartalmat” Akkor ez a gond, mert nekem a "kedvencek"-ben volt a link, onnan tettem át ide. Legközelebb jobban odafogyelek erre, és megkérem a modikat, hogy töröljék a hsz.-t. Kösz, hogy felraktad.
Nem mai, de hátha hasznára válik valakinek.
ISIS User Manual
Hm, ezt nem is néztem, de tényleg fizetős.
Viszont ha nem törlik a weboldalt, akkor a könyvjelzők közt elfér, és bármikor hozzá lehet férni, csak internet elérés kell hozzá.
Nem kell fizetni csak regisztrálni.
Sziasztok!
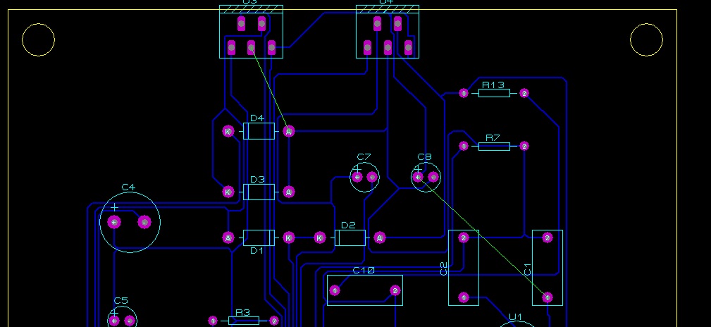
Az lenne a kérdésem, hogy a Proteusban, be lehet e állítani azt h. ha nem lehet 2pont között direktben vezetősávot létrehozni (szigorúan egyoldalas NYÁK), akkor használjon átkötést? Ha igen, akkor hogyan kell beállítani? Mellékeltem egy képrészlete ahol lehet látni mire gondolok
Szerintem nem, mert honnan tudná magától, hogy mit kell a levegőben átvezetni. Használj valami trükköt:
- egy ellenállást próbálj hídként használni. - Rajzold be előre, hogy hol akarod az adott sávot elvezetni. Ehhez először le kell raknod az két összekötendő alkatrészt és beállítanod a "Lock Position" property-t. Válaszd ki a "Track Mode-ot". Ekkor kézzel rajzolsz sávot. Kezd el húzni a vonalat. Ahol átkötést akarsz, ott nyomd meg a bal egérgombot. Ekkor irányt válthatsz, ill. via-t csinálhatsz, ha a végpontra még egyszer ráböksz ballal. Húzd tovább a vonalat, ami ekkor már piros színű, mert úgy veszi, hogy a másik oldalon van elvezetve. Majd rakj le megint egy via-t és folytasd a sávot megint kékkel. Persze így kétoldalas lesz a nyák, de neked elég csak az egyik oldalt megcsinálnod és a viákat vezetékkel összekötnöd. |
Bejelentkezés
Hirdetés |




a csövek 

Köszi! 
