Fórum témák
» Több friss téma |
Helló!
Kaptam egy kapcsolási rajzot,de mivel én nekem ez egy picit földönkívüli megmutatnám itt ezen az oldalon a zseniknek,hogy ezt a projektet hogyan lehet megvalósítani,és megépíteni!! Tulajdonképpen arról van szó,hogy szeretnék építeni egy nem átlagos modellt 1:4 arányban és a súlyához képest picit erősebb és nagyobb szervókra lenne szükségem amik 12V-ról működnének! Kormány+Gáz-fék működtetésére! És még annyit,hogy Ki tudná ezt megépíteni?? Köszi,hogy elolvastad!! Üdv.
A kapcsolási rajzhoz kellene kapnod egy szoftvert is, amit beprogramozol a PIC-be.
Szia!
Vannak komoly gyári servók nagyobb méretben is, tudom kicsit drágán. Vennék 1 "ócsó" gyári servót (csak az elektronika kell). A kapcsolási rajzod jobb oldalán levő Hhíd bemenetére kellene illeszteni a servó kimenetet (ami a motorra megy). Természetesen a kihajtótengely végére az eredetivel megegyező ellenállású potit is fel kell tenni.
Ahonnan ezt a rajzot leszedted, megvan a beégetnivaló hex file is?
Szia.gyári szervóim vannak "HPI" és van több féle 12v-os motorom áttétellel is!!Én is eddig csak ilyen megoldásokat láttam,de Big Servo az igen csak húzós árban,inkább ezt a fajta megoldást választanám.
Itt egy link amúgy Big Servo-ról USA. http://www.tokyo-hobbies.com/tonegawa.html
Szia.
Az nincsen sajnos csak a kapcs rajz van!! Amit "nemgyuri" írt megoldást ahhoz is kell ez a Hex file?
Szia!
Ha nincs HEX, nem sokat ér a kapcsolásod. Ahogy ?nemgyuri?írta, venni kell egy gyári olcsó szervót, a kilencgrammos szervót megkapod kb. 2000 Ft-ért. Ebből csak az elektronika kell, a mechanika alkalmatlan ugye, mert kilencgrammos. Ehhez nem kell semmi féle HEX, ezt már a gyárban beégették. Aztán a kimenő tengelyre, fel kell építeni a visszacsatoló potmétert, ugyan úgy, mint a gyárin is látható. Én, ablaktörlő motorból készítettem hasonlót, nem ilyen feledathoz.
Én is hasonló módon használok ilyen elektronikát motor vezérlésre, csak nekem a folyamatos forgás kell, így a poti fixre van kötve. A szervó motor kimenetére tettem egy H-hidat és arra a motort. Az ablaktörlő motor nem lassú egy kicsit egy szervónak? Gyors reagálásra alkalmatlan szerintem, pl az említett rc autónál vészfékezésnél kell pár másodperc, mire végállásba ér. Addig meg jó pár métert megtesz a jármű. Mondjuk az ablakemelő valamivel gyorsabb lehet.
Szia, neked ebben az esetben a motor sebességét szépen lehet szabályozni vagy sem? Mert nekem is van egy robotom, amiben így van megoldva a hajtás, de ott a sebességet nem lehet szépen vezérelni. (Valamilyen szinten lehet, de nem a legjobb.)
Üdv.: Miki
Szia!
A hozzászólásom, utolsó három szava megvilágosít.
Szia Weend!
Gondolom erre a megoldásra gondoltál,mert én igen!!http://www.youtube.com/watch?v=_iRI5VxCJxU Hex file ehhez akkor nem kell... Csak még mindig ott vagyok,hogy a mechanikai része az stimmel és azt én meg is építem de,az elektronikai részéhez akkor kell az a bizonyos H-híd kapcsolás??? Vagy mi kell hozzá,hogy működjön?? Az a helyzet hogy bevallom őszintén az elektronikai részéhez"nyák készítés"nem értek!! Összerakni összetudnám,ha lenne kész nyáklap,meg minden egyéb kütyü ami kell hozzá,na meg persze leírás mit hova.. Szóval tudna nekem valaki ehhez a mechanikai részhez elektronikát készíteni amivel működne a dolog?? 2db ilyen kütyü kellene (Kormány-és-Gáz+fék) Szervoim vannak gyáriak kb 8-10kg-ak Ablakemelőim is vannak többféle, és adó-vevő.
Szia!
Küldenék neked két linket, az elsőt olvasd el végig. Aztán, a második linken láthatod, hogy már valaki sikeresen megküzdött a feladattal. Ha gondolod, vedd fel a kapcsolatot az emberrel, kérdezz meg tőle mindent a feladattal kapcsolatban, biztos segíteni fog (de lehet tőle kaptad a rajzot?). Sajnos az első linken, már nem látható a kapcsolás, de úgy emlékszem a te áramköröd volt ott. Áramkörépítésben meg tudok segíteni, csak át kell tolnod a biciklit. Bővebben: LinkBővebben: Link
Szia.
Köszi,igen blaskótól van a kapcs,és végig figyelemmel kísértem a témát,csak hát ugye neki is nemrég lett végkifejlett,és messze vagyunk egymástól! Van egy cimborám neki dugtam az orra alá ezt a rajzot,bólogatott aztán ennyi volt a reakció,,nincs időm,,! Hát ezért jöttem ide,hátha van aki segít! Hová is kéne áttolnom a bringámat áramkörépítésre?
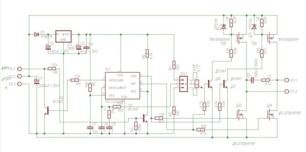
itt egy kész kapcsolás és annyi hogy ugye ezt tudod kalibrálni ha a szervó fordulási sebessége és az ablaktörlő motor sebessége különböző. annyi a kalibrálás hogy a szervó motorja elé teszel egy ellenállást, így az lassabban forog és az ablaktörlő motor több ideig fog forogni. kapcsolom a kapcsolási rajzot.
Bocs elfelejtettem felrajzolni a relék tekercseire az inverz diódákat na de azt majd tudjátok ti is hogyan kel. Nem?
Javaslom ellenállás helyett a több darab soros diódát, az ellenálláson eső feszültség áramfüggő!
Sokkal jobban megmarad a motor nyomatéka diódás feszültségejtéssel. Magam is használom a megoldást ablaktörlő motorhoz a fordulatszám lassítása végett.
Igen ebben igazad van és legalább zudja hogy mekkora feszültség megy a motorra.
|
Bejelentkezés
Hirdetés |





2db ilyen kütyü kellene (Kormány-és-Gáz+fék)

