Fórum témák
» Több friss téma |
Szia
Pont egy ilyen van 3 hozzászolással elötted,Beradan linkelte
az ok, de nekem nem vezérelnem kellene hanem kiolvasni hogy hol áll, mert a szervót egy külső elektronika vezérli.
De ezek a szervók nem küldenek visszafelé semmit,a vezérlés csak bemenet nem kimenet.Esetleg a tengelyre rakhatsz egy forgásjeladót.
Hali
Merni kell a szervoba meno impulzusok hosszat. A '0' helyzet 1.5 msec az egyik vegallas 0.1 msec, a masik 2 msec. Ha ezt meg tudod merni, utana gondolom RS232-on be lehet kuldeni a PC-be. Ha ajanlhatom hasznalj 'F690-et, mert tudod maszkolni a portok megszakitaskereset, es tartalmaz UART-ot. De ennek a programnak a megirasa egy kezdonek nem egyszeru. Udv Vili
Ez jól hangzik, a programozás részét megoldom viszont a HW-hez kellene nekem valami kapcsi rajz, leírás...
Hali
Hat most hirtelen nem csinalok kapcsrajzot, de peldaul beviszed a RA0->RA2 labakra a 3 szervo jelet(gondolom normal TTL szintuek). A TX labat kiviszed egy MAX232-on keresztul a PC-re, ha kell odavissza kommunikacio akkor a RX labat is. Kell meg 5V a PIC1. labra, GND a PIC20. labra es mar szinte nincs is mas dolgod mint megirni a programot. Le kell tolteni az adatlapokat, es azok alapjan nem egy ordongosseg megcsinalni a kapcsrajzot. A MAX232-re van sok kapcsolas a neten, az sem lehet gond.Kell meg hozza egy 78L05 a tapellatasra es mar kesz is van. Udv Vili
Az impulzusok hossza meghatározza melyik pozícióba küldik a szervót, de azt nem, hogy elérte-e.
Az idők is szervónként változnak, 1,5 ms a közép, és a legtöbb helyen 1 ms -2 ms közt szerepel az érték. De ez nagyban eltérhet, pld TowerPro szervónál amit pont most használok 0,8 - 2,2 ms. És az eltérés - póz nem is lineáris sajnos. A legpontosabb helyzetmeghatározás ha a belső potméter helyzetét mérjük, az a tényleges pozíciót mutatja.
Hali
Igazad van, de ezeket az idoket ki lehet varni. Kulonben is a szervo vezerlo impulzus szelessege elegge gyartofuggo. Attol meg az elmelet jo lehet, legfeljebb a programot az adott tipusu szervohoz kell igazitani. A nonlineritast programban is ki lehet korrigalni. Ha a belso potit akarod felhasznalni a pozicio meresehez akkor bele kell nyulni a szevoba, es ez nem mindig szerencses dolog. De vegulis a PIC tartalmaz AD-ket tehat ez sem lehetetlen. Udv Vili
Végül is mindent meg lehet oldani, a tökéletes megoldás úgyis az alapján születik, hogy mi áll rendelkezésre.
Az én problémám is kötődik a pózícióhoz, de nekem a nyomatékhatárolást kell megoldani. A potiból meg a felvett áramból, de megnehezíti, hogy több szervóm van
Hali
Kb ez lenne a teljes HW. PCB felkesz, majd maskor. Kerdeseket jobb ha szemelyesen mert nem mindig vagyok fent a forumon. Udv Vili
Tisztelt uraim !
Lehet hogy nem jó helyre írok, ezért elnézést kérek. Olyan problémám lenne, hogy egy Texas Instuments gyártmányú mikrokontrollerrel szeretnék RC szervókat vezérelni.Négyszög jeleket már sikerült kicsiholni belőle,de mivel ez egy alacsony energiaigényű smd kontroller, így a generált jelek is mV nagyságrendű feszültséggel rendelkeznek.Valahogy fel kellene a jeleket erősíteni 5V körüli értékre mert így nem vezérli a motort. Ez ügyben kérném a segítségüket. Köszönettel: gh86
Sziasztok, úgy látom mindenki hanyagolta a témát beláthatalan időkre
Kérdéssel fordulnék hozzátok. Több szervót egyszerre hogyan lehetne normálisan vezérelni? Megbezséltük már hogy a korszerű szervók igénylik a folyamatossan ismétlődő jeladást. Namost szerintetek azt meglehetne oldani hogy adott két szervó, egy multiplexer ic , csak egy lábat használok fel a picből. Pic-ben olyan megszakítás rutin fut hogy a két szervó, állása levan tárolva az eepromjába, isr rutinban kiolvassa, majd elküldi pwm re. keretidő / szervók száma (ez az idő futna a timerban). Közben lépteti a multiplexert. Egyszerűsíthető a dolog ha huzalozott pwm et használunk, szoftveresen is ilyen egyszerűen menne? (ne értsetek félre már cisnáltam tripla pwm vezérlést is szoftverrel ) Másik alternatíva ha mindegyik szervó külön pic kivezetésre menne, és úgy lenne szoftverből a pwm megoldva. Szerintetek melyik az ésszerűbb? Lényegében minden csak időzítés kérdése. Idézet: „Több szervót egyszerre hogyan lehetne normálisan vezérelni?” Itt egy ismertető. A cikk végén vagy egy mintaprogramtöbb szervó vezérlésére. Idézet: Ágyúval verébre? Használj több PIC lábat! „szerintetek azt meglehetne oldani hogy adott két szervó, egy multiplexer ic , csak egy lábat használok fel a picből. Pic-ben olyan megszakítás rutin fut hogy a két szervó, állása levan tárolva az eepromjába, isr rutinban kiolvassa, majd elküldi pwm re.”
Lényegében igazad van, köszönöm. A cikket már olvastam amit küldtél de azért köszi
Sziasztok!
A topic elején linkelt 555ICvel megépítettem a vezérlőt. Bárki akinek van tapasztalata, nektek megáll egy helyben? Nekem ha abbahagyom a tekerést, akkor zizeg egy milliméternyit. Továbbá nem is teljes tartományban irányítja, de szerintem azt kisebb ellenállással meg tudom oldani. Idézet: Akkor pl. az MSP430 contoller topikba kellene kérdezni.„egy Texas Instuments gyártmányú mikrokontrollerrel szeretnék RC szervókat vezérelni.” Egy példát itt láttam: http://www.43oh.com/forum/viewtopic.php?f=10&t=47 Idézet: Inkább néhány voltos (nagyjából annyi, amennyi a tápfeszültség). Például 3,3 V. Egy 5 V-ra kötött TTL logikai kapu is, vagy egy tranzisztoros inverter is megteszi (ha invertert használsz, természetesen a kimenő jeledet szoftveresen is negálni kell, tehát inaktív állapotban magas, aktív állapotban alacsony.) „Négyszög jeleket már sikerült kicsiholni belőle,de mivel ez egy alacsony energiaigényű smd kontroller, így a generált jelek is mV nagyságrendű feszültséggel rendelkeznek.”
Üdv.
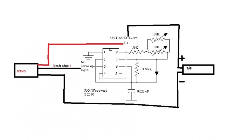
Akkor táppal együtt így kell bekötni?
Hello, inkább leírom: negatív tápot a generátor és a szervó testére, a pozitív tápot a generátor és a szervó + tápjára, a szervó impulzus bemenetét pedig az 555-ös 3. lábára.
Sziasztok!
Olyan kapcsolásra lenne szükségem, ahol egy rc szervómotort kellene vezérelni. Személygépkocsiba kerülne, olyan céllal, hogy egy hideg meleg levegő csonk tengelyét fordítaná el, annak megfelelően, hogy milyen hőmérsékletű levegő van a motortérben. Tehát pl, ha 7°C van, akkor hideglevegőt szív a motor, ha meg 40°C fok a levegő hőmérséklete, akkor szép lasan átfordítja a szervómotor a csonktengelyét. Tudna valaki segíteni ennek a kapcsolásnak a megépítésében? üdv.: sromi
http://www.zsiguli.hu/index.php?action=cikk&id=140
Egyszerű mint a faék. Bimetál mozgatja a tengelyt még táp áram se kell neki.
Igen, csak ez nagyon szűkítí a keresztmetszetet. Nem sok jót hallottam róla. Jó ez a bimetálos dolog, én is ragaszkodnék hozzá, csak olyan csonk kellene hozzá, ami nem szűkítí le a keresztmetszet.
Egyébként köszi a tippet!
Én, biztos ilyet teszek be. Nem kel babrálni. Berakod, működik. Bár hallottam én is, hogy leszűkíti.
![]() Legfeljebb 2 teszek párhuzamosan. Így dupla lesz a keresztmetszet. Esetleg más típusból keresni. Valami jó nagy köbcentisből. Annak biztos nagyobb a keresztmetszete. Csak el kéne jutnom a bontóba.
Esetleg ha mindenképp ragaszkodsz az elektronikus vezérléshez. Ki indulásnak ez jó, itt találtam valahol a fórumban.:http://www.armory.com/~rstevew/Public/Motors/Servos/ServoDriver.gif
Csak a P1-es potmétert kell kicserélned, termo ellenállásra. Ahogy az ellenállást melegíted, nő az ellenállása. csak megfelelő értékűt kell találni. És ha jól tudom valamelyik kondit is hozzá kell igazítani. Nem tudom találkoztál már-e ezzel az egyszerű kis kapcsolással. Ezt szerintem még én is össze tudom rakni. Ahogy változik a P1 ellenállása úgy változtatja a szervó szögállását. A polskimba szeretnék ilyet motorhőfok szabályzónak. Ez http://www.hestore.hu/files/KTY81-2.pdf lenne a hengerfejre tapasztva, és mérné a hőfokot. Csak nem tudom a 160-170 C° hogy viseli mert az adattábla szerint 150C°-ig jó. Persze néztem más fajtát is majd még eldöntöm.
Na köszi!
és akkor ez tuti jó kapcsolás igaz? Amúgy én meg Ladába akarom. Ott van gyárilag ilyen kis állíthatós légtorok. A légszűrő előtt van. Manuálisan lehet átkapcsolni. Annak a tengelyén lenne a szervó, és szépen állítaná a megfelelő írányba. Sokat lehet vele üzemanyagot sporolni...
sziasztok!
megtudnátok mondani hogy a 0.022µF kondi milyen kondi fólia vagy kerámia http://www.hobbielektronika.hu/forum/files/51/517b666658c016a9fb269...a0.gif és milyen típusú a dióda
Hipp-hopp: A kondi fólia, dióda szilícium - 1N4148 pl.
Ha megvagy még és nem oldódott meg a kérdés, elvarrtam a szálat.
A rajzon ugyan a rajzjel szerint elkó van, valószínűleg tantál, de megfelel a fólia kondi is, csak az jóval nagyobb, mint egy csepptantál. Ha a hely kritikus, akkor nem mindegy.
|
Bejelentkezés
Hirdetés |




Kérdéssel fordulnék hozzátok. Több szervót egyszerre hogyan lehetne normálisan vezérelni? Megbezséltük már hogy a korszerű szervók igénylik a folyamatossan ismétlődő jeladást. Namost szerintetek azt meglehetne oldani hogy adott két szervó, egy multiplexer ic , csak egy lábat használok fel a picből. Pic-ben olyan megszakítás rutin fut hogy a két szervó, állása levan tárolva az eepromjába, isr rutinban kiolvassa, majd elküldi pwm re. keretidő / szervók száma (ez az idő futna a timerban). Közben lépteti a multiplexert. Egyszerűsíthető a dolog ha huzalozott pwm et használunk, szoftveresen is ilyen egyszerűen menne? (ne értsetek félre már cisnáltam tripla pwm vezérlést is szoftverrel ) Másik alternatíva ha mindegyik szervó külön pic kivezetésre menne, és úgy lenne szoftverből a pwm megoldva. Szerintetek melyik az ésszerűbb? Lényegében minden csak időzítés kérdése. 





