Fórum témák
» Több friss téma |
SEGÍTSÉG!!
Megépítettem a tl02 kapcsolást 1 leddel. Az eredeti rajz szerinti (NPN tranyós) szuperül működik. De normális, hogy az összes leden átfolyó áram a tranyó bázisán keresztül érkezik? Magyarán ha lehúzom a tranyó kollektorát a tápról akkor is ugyan úgy megy. Megépítettem PNP tranyóval is. A led folyamatosan világít. (ha lehúzom a kollktort a földről, akkor is) Ezek szerint az emitter-bázison folyik át az áram. Normális ez?? A tl072 ic 1-es lába vezérli a tranyót. Ezen a lábon 2,6v és 4v közötti feszt mértem. Mit tegyek?
Üdv megint!
Megépítetem egy pic-es verziót. Cromation systems Tökéletesen, zökkenőmentesen működik!!! Első összerakás után elindult, és pont azt csinálja, amit akarok. Egy potival és egy nyomógombbal lehet szabályozni. Színátmenet sebességét lehet módosítani, illetve színárnyalatot kikeverni. Működik közös anódos és közös katódos ledekkel is! Ehhez először megépítettem a Szilva féle pickit2 klónt. (köszönet neki!) Most visszatérek a tl072 -es áramkörhöz. (bár a pic-est gyorsabban elkészítettem!) További jó építést!
Sziasztok,
Elméleti segítséget szeretnék kérni, hogy valaki elmagyarázza, hogy mi is a lényege a közös anódú ledeknek olyan esetben, amikor negatív feszültséggel vannak meghajtva. Köszönöm
Üdv!
A közös anódú LEDeknek az a lényege, hogy egy műanyag lencse alatt 3db LED csücsül (mondjuk), és ezeknek a pozitív lába össze van kötve egymással ,és így egy lábként van kivezetve. a negatív lábuk a katód, azok külön-külön ki vannak vezetve. Tehát ha azt akarod, hogy valamelyik világítson, akkor a közös pozitív lábra kell pluszt adni, és amelyik szín válágítson , arra a negatív lábra minuszt. És ugye előtét ellenállás mindegyik kis led elé kell, úgyhogy most a negatív lábakra külön-külön kell tenni 3db egyforma értékű ellenállást tenni. Remélem ez az amit kérdeztél, és a válasz is kielégítő volt!
Abszolúte, és köszönöm a gyors választ!
Sziasztok!
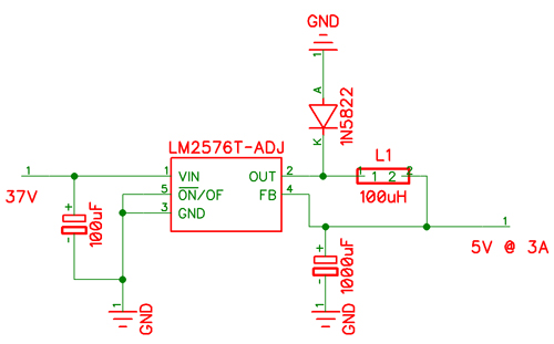
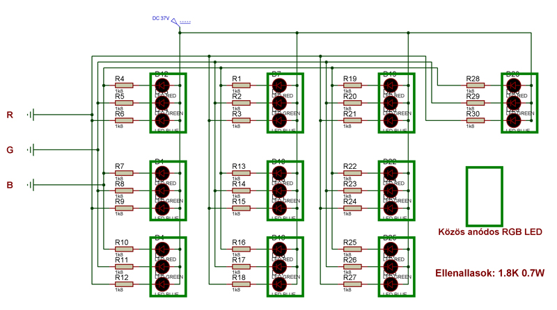
Van egy RGD LED driverem ami infra távirányítós.. ebayes. 10 db RGB ledet akarok hajtani vele. Közös anódosak a ledek. A led driverből 37 V jön ki. Amit rajzoltam kapcsolást működik? kiszámolva 0,72 W-ra jön ki az ellenállások teljesítménye, boltban 0,7 W-ost lehet venni, ezek izzadni fognak? Ha jól kombináltam akkor sorba kötni nem lehet ezeket a ledeket mert 4 láéba van, de párhuzamosan lehet. Viszont ha csatornánként (R, G, B) egy ellenállást tennék akkor 7,2 W jön ki, ilyet meg nem lehet kapni. Mit javasoltok? Szerk.: Most jut eszembe.. az a 37 V nem 12 V csatornánként?
feltöltöttem még egy képet, ilyen ábra van a leddriveren
Villanyfűtést akarsz? A teljesítmény 90 százaléka az ellenállásokon disszipálódik.
Felejtsd el a közös anódos LEDeket ehhez a vezérlőhöz. Használj külön LED-eket, esetleg (ha hozzájutsz) SMD tokban van olyan, amiben a 3 csip egyenként van kivezetve.
Nem akarok fűtést
![]() de fizikailag nem jó az smd vagy külön led.
És ha dc-dc konverterrel csinálsz alacsonyabb feszt?
Mi az akadálya a külön LED alkalmazásának?
Arra gondolsz hogy ledenként legyen egy-egy dc konverter és a 37-ből legyen 5-12V? kicsit költséges... de ha más nincs...
Hogy nem lehet 3 ledet egymás mellé tenni.. ez egy antik lámpa lesz, aminek csöveibe nem fér el semmi csak 1-1 db 3 mm-es led.. 10 ága van...
dc-dc converterrel 100mA elég 1-1 ledhez, viszont a 37V bemenet sok egy 78L05-nek..
Nem ledenként, hanem 1 dc-dc konverter amire rá van kötve utána mind.. LM2676 ic-vel építsd meg az bir 3 ampert
elég nekem a 3A?
rgb lednél hogy kell számolni? 0,2Ax3 1 led? (ha mind a 3 szín egyszerre működik) hehe 0,02A az
Így már nem lesz fűtőtest?
Persze ehhez építeni kell egy dc-dc convertert...
Namost, van ezzel egy kis gond..
dc-dc-t csatoltam, de a gnd vezetéket honnan veszem? mivel a driverből 4 vezeték jön ki, egy a 3 37V a másik 3 db meg az R,G,B csatorna amiket PWM-el piszkál a vezérlő... hogyan konvertáljam a 37V-ot 5V-ra?
Szét kell szedni a drivert és a még nem szaggatott gnd pontra kell kötni a dc-dc konverter gnd-jét.
Sziasztok!
Segítséget szeretnék kérni tőletek. Autóban (12V) szeretném kicserélni a műszerfal és kapcsolók világítását közös anódos rgb ledekre. Vásároltam hozzá, ilyen infrás távirányítót (input: 12V; output: 12V,3*2A) amivel vezérelni szeretném. Az lenne a kérdésem, hogy ezeket hogyan kell bekötni, és elég-e az áramkör elejére egy ellenállást rakni? Az egyenáramú dolgokban kezdő vagyok. ![]() led adatai: http://www.anrodiszlec.hu/images/ledlampa/rgb-led-dioda-adatlap-6002.pdf Segítségeteket előre is nagyon köszönöm! Tisztelettel, Boby
Sziasztok!
Lenne egy 5050-es smd rgb ledekből álló ledszalag. Az lenne a kérdés Hogy miért 6A áram kell neki? Mikor 300led van, ledenként 20mA áram folyik, párhuzamosan 100-100-100 led van sorba kötve (igaz egy ledben van a 3 szín) amik így 2A-áramot esznek. De mindenhol 5-6A áramot olvasok ehhez a szalaghoz. Tudnátok segíteni miért van ez így?
12V és 6A. A ledek (szinenként) hármasával párhuzamosan vannak kötve.
(Ezért darabolható 3, vagy 6 ledjével) És szinenként 20 mA-t vesznek fel. Egy rgb led 60mA-t vesz fel, de három-három párhuzamosan van kötve, tehát három led vesz fel 60mA-t 12V-on. Innentől egyszerű matek: 0.6A * 100 = 6A
És akkor ennél mi a helyzet, itt 2A az egész áram fogyasztása csak itt annyi a helyzet hogy 3 külön led állítja elő a színeket.
az azonos színek vannak sorba kötve és a 3 szín 100-100-100 LED meg párhuzamosan és így kijön a 2A az 5050-nél is ennek kellene lennie.
közben le esett...
este fáradtan nehezen ment De igen én azt néztem hogy az utóbbinál 3 ledenként 1 színnél 20mA folyt, mert 3 ledenként van egy szín, de az 5050-es szalagnál meg egy ledben van mind a 3 szín és akkor 3 ledenként mind a 3 megy egy színnél... és így már kijön, köszi!
Üdv! Egy kis felvillanyozást szerenék kérni rgb ledekkel kapcsolatban:
1: a rgb vezérlőket pl ezt be lehet állítani, hogy automatikusan váltogassa a színeket, vagy csak a távirányító nyomkodásával lehet a színeket váltogatni? 2: Az tiszta, hogy a négylábú rgb ledeknél a színek lábaira a megfelelő ellenállásokat kell kötni, de mi a helyzet azokkal a rgb ledekkel, amelyiknek csak két lába van és automatikusan váltogatják a színűket? Mert ugye a gyártó a színekhez különböző nyitófeszültségeket ad meg... Segítségeteket előre is köszönöm! A hozzászólás módosítva: Nov 13, 2013
Sziasztok!
Van egy 25 kockából álló kis szekrényem /ikea/ ennek minden kockájába szeretnék rakni egy 3 rgb ledet (vagy 6-t az most mind1) tartalmazó ledsort! A tervem az volt hogy +12V-al hajtom meg , és az R,G,B kivezetést azt uln2803-al kapcsolom , ami megy is de akkor sajnos ugye mind az 5 kocka égni fog, ezért azt gondoltam , hogy teszek be a ledek elé minden sor elejére egy FET-t, igy sorokat FET-el , oszlopokat pedig ugye az uln-el tudnám kapcsolni. Eddig szép és jó, de amit vettem MOSFET-t IRFZ24N az vagy nem jó vagy rosszat vettem. Mivel a háttér megvan így jöhet most a kérdés. Jo-e ez a FET, esetleg milyet vegyek inkább. Amit eddig tapasztaltam vele az az hogy 12V-n is van kb 2.4V fesz esése. Így pedig nekem már kicsi lenne :/ Válaszokat előre is köszönöm. Balázs
Miért pont FET? Ha maradékfeszültség van rajta, akkor nincs jól kinyitva, az Ugs túl kicsi. Vagy logikai szinttel vezérelhető FET kell, vagy ha valamiféle PWM-ről van szó, akkor fürgébb meghajtás, kisebb soros impedancia. De ha a másik koordinátához az ULN darlingtonjai jók, akkor emezhez miért kell a FET?
Egy rajz azért nem ártana.Az Nfet az Nes ULN-el ritkán jön össze
|
Bejelentkezés
Hirdetés |

















