Fórum témák
» Több friss téma |
Sziasztok!
Az ügyben kérném a segítségeteket, hogy jelenleg egy 16 bites Shift Register IC-t próbálok megvezérelni és az észrevételeim a következőek. Alapban, ha csak 5V-os tápot adk az IC-nek, akkor is elég jól melegszik és 110mA áramfelvételt mértem rajta. Nem sok ez egy kicsit? Az IC biztos jó megpróbáltam egy másikkal is... A csatolt adatlapon láthatjátok, hogy a vezérlő biteket miként kell megvezérelni az adat beolvasáshoz ill. az adat kiküldéséhez. Én úgy használom az IC-t, hogy sorosan beküldök 16 jelet és egyszerre párhuzamosan kiküldöm. Az adatlapon olvasható, hogy a hibás adatvétel elkerülése érdekében a Shiftelés végén a CS (chipselect) lábat magas szintre kell állítani. Nos, ha én ténylegesen a 16 jel beküldése után teszem ezt meg, akkor ha csak egy magas szintű jelet töltök bele a Q0-as kimenetbe ő akkor is több lábra kiteszi. Olyan mintha brummot (zavart) szedne össze és úgy érzi mintha az SHCP lábat többször alacsony szintre húztam volna. Ha viszont minden beküldött jel után magas szintre húzom akkor jól működik. Szerintetek ez normális? Na és a legfontosabb kérdésem, ha mondjuk a Shiftelés félbe marad, akkor honnan tudja az IC, hogy melyik kimenetre kell tenni a következő beolvasott jelet? Illetve, hogy lehet azt kicsikarni belőle, hogy törölje a beolvasást, nullázzon mindent és kezdej újra a Shiftelést Q0-tól.?! Nekem ez csak tápelvétellel sikeredett. De szerintem ez se normális így. ![]() Kicsit hosszúra sikeredet a leírásom, remélem nem lesztek lusták elolvasni. De így tiszta mindenkinek. ![]() Segíííítsetek rajtam! Köszi előre is! Üdv: Zsolti
Adatlap szerint 5mA-t kellene felvennie szerintem
Supply current 106...160 mA
Feltehetnéd a te összeállításodat is, hogy jobban láthassuk a műveletsort.
Szerintem , amit te néztél az a vezérlő bitek bemeneti árama lehet...
Az IC mukodese nagyon egyszeru. Eloszor is adatot a SI-n olvas be. Az IC-n belul van egy buffer amibe leptetesenkent belepteti az adatot az SI-rol. Azert, hogy tobb ilyen IC-t sorba lehessen kotni rendelkezik egy SO kimenettel, ahova a kovetkezo ilyen IC-t lehet kotni. Az IC-nek mindegy hany bit-et leptetsz be, ugyis csak az utolso 16 bitet jegyzi meg.
Az IC feltoltese igy nez ki: - CS -t alacsonyba huzni. (inicializalaskor nyilvan magasba kell teni) - Jobbra leptetve lehet betolteni a biteket. SI-re bit kirak. SHCP-t HIGH-bol LOW-ra huzni, majd vissza. (Active LOW edge) Ezt nyilvan 16X kell ismetelni. Lehet 100X is de akkor is csak az utolso 16 bit marad bent, nyilvan a kaszkadba kotot IC-nel kellhet többször tölteni min 16. - STCP-t meghuzni (Active Rising edge) Tehat most LOW-bol HIGH-ba huzni majd vissza. Ekkor a belso memoriabol kiirja az IC a kimenetere az adatokat. - CS-t HIGH-ba tenni, hogy zajt ne szedjen ossze. Ugyelj a kesleltetesre. Lehet, hogy nem birja a 40MHz-es jelet. Tehat mondjuk gyors PIC-nel ez kezdoknel gyakori problema, hogy 5Mhz-el leptetik az adatot (20MHz PIC) de az IC csak mondjuk 1MHz. Tehat kesleltetesre ugyelni!
Akkor a 110mA-es üresjárati áramfelvétel normális?
![]() Így viszont a melegedés se meglepő. Egy hűtőborda aztán ez a része meg is van oldva. Na és a többi kérdésemre mit tudtok mondani?
Nos a működése nekem is világos csak nem úgy működik ebben a vezérlési módban ahogy kellene.
![]() Fentebb leírtam részletesen, olvasd el mit tapasztaltam. Jah és kezdőnek azért már nem tartom magam. És nem PIC vezérli hanem S7 PLC. Melynél a beállított úgymond léptetési idő 50ms.
Normális hát...
A többit kyrk leírta... A CS-t H-n tartani... lehet, de miért lenne nagy zaj a bemeneteken? akkor bezavarhat máskor is... léptetés közben.
Kotottel valamit a kimenetre?
Alapnol 5mA lenne az aramfelvetele. He mivel a kimenetek 20mA-et tudnak leadni max ezert nyilvan nohet az aramfelvetele az IC-nek de max 160mA-ig!
Ok... uresjarati 110mA. Az szerintem nem normalis. Esetleg az IC rossz? Vagy gerjedes valahol? De hogyan. Szurve van a tap rendesen?
Ne keverd a kimeneti áramokat... akkor 16 x 20 mA=320 lenne... áááááá.......... az más tészta.
110 okés.... +F-es az IC....
Nos különösebben nincs konfiguráció, amit fel tudok tenni, mert PLC-vel kisérleteztem a megvezérléssel, hogy ki-be kapcsolgattam a vezérlő kimeneteket, úgy ahogy kell. Így biztos nem volt a freki se nagy (rövid az idő) az egyes jelváltások között.
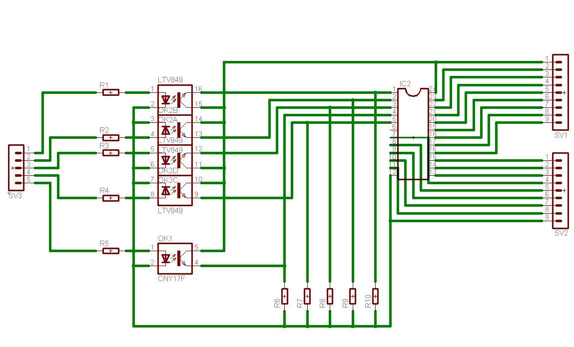
Több másodperc is eltelt. ![]() Mindjárt felteszem a Shift reg. IC paneljének kapcsi rajzát...
Nem biztos. A kimenetek maximalis aramainak osszege nem feltetlenul egyezik meg az IC-re megadott maximalis felveheto arammal. Ez azt jelenti, hogy ket feltetelt kell betartani tervezeskor:
- 20mA max kimeneti aram - 160mA max aramot vehet fel az IC. Tehat lehet olyan kimenet ami 20mA, de nem lehet az osszes 20mA, mivel az IC csak 160mA-t vehet fel.
Az biztos, hogy az IC nem rossz. Ezt is leírtam feljebb. Több új IC-vel is próbáltam. Infó: A felhasznált IC smd kivitelű, nem mintha számítana.
Jah és írtam, hogy a 110mA az üresjárati, tehát nincs rajta terhelés. Csak az IC két "táplábára" kötöttem 5V-ot és úgy felvette már a 110mA-t.
Na, ebből kiszállok.... IOL 20 mA szerintem, ezt nem az IC veszi fel. Belső rajzom nincs, de valszin az alsó tranyón folyik át és a terhelésen ez az áram.
Mi lenne, ha minden kimenet 0-n van?
És itt van csak az IC-s kapcsolási környezet kép formájában.
És, hogy lehet az IC-t alaphelyzeti állípotba hozni? Hogy újra a Q0-as kimenetről kezdje a léptetést???
Tápelvételen kívül!
Sehogy. Mindig az utolso 16 beleptetett bit-et lehet kiirni a kimenetekre.
Tehat elrondot a beleptetest akkor siman ujra kezded leptetni a bit-eket es ha megvan a 16 bit akkor meghuzod a kiiro labat. Elvileg azt is csanalhatod, hogy 100bit-et beleptetsz, majd a 16bit hasznos adatot es akkor huzod meg a kiiro labat.
A te értelmezésed szerint, ha kiküldöt a lábakra a beshiftelt jeleket, akkor utána a beolvasást újra a Q0-as lábon kezdi. Tehát, ha mindíg az utolsó 16 beolvasott jelértéket pakolja ki, akkor az utoljára beolvasott lesz neki a Q16 ugyebár.
Na és mi van a CS-csipszelektel? Írtam, hogy ha nem Q0-ra ki akarok küldeni egy magas szintű jelet, akkor csak abban az esetben teszi ezt csak a Q0-ra ki, ha kiküldés után Cs-t magas szintre húzom. Különben több kimeneten is megjelenik a magas szintű jel.
A PLC felőli csatin nincs test bekötve ez véletlen ,vagy tudatos.Így ki tudja mitől működik.
Egy-két dologról nem beszéltünk... élvezérelt eszközöknél nem szokás csak optóval jelet bevinni, mert az átvitel messze van a meredek fel-és lefutástól. Célszerű az optó jelét formálni.
A táp szűrését is megfelelően kell megoldani az IC mellett. Eagle nem megy, úgyhogy nem látom a nyákot ( vezérlő oldali GND).
Szia!
Hát elég macerás ez az IC. Én lehet két sima 74LS164-et használnék, meg tárolót. Vagy CD4099-et, és a címzést egy számlálóra bíznám. Esetleg egy UCN5818-at és hibás adatsor esetén a elmarad az átírás, vagy a Balnking-el letiltanám az adatot. Végül egy susztermattal PIC-be írnám. Idézet: „Olyan mintha brummot (zavart) szedne össze és úgy érzi mintha az SHCP lábat többször alacsony szintre húztam volna. Ha viszont minden beküldött jel után magas szintre húzom akkor jól működik. Na és a legfontosabb kérdésem, ha mondjuk a Shiftelés félbe marad, akkor honnan tudja az IC, hogy melyik kimenetre kell tenni a következő beolvasott jelet? Illetve, hogy lehet azt kicsikarni belőle, hogy törölje a beolvasást, nullázzon mindent és kezdej újra a Shiftelést Q0-tól.?! Nekem ez csak tápelvétellel sikeredett. De szerintem ez se normális így.” - Ha ilyen alacsony sebességű jelekkel megy (gondolom így szintillesztő is van a PLC-ről), akkor elétennék egy hiszterézises bemneti fokozatot és az elé egy integráló tagot. A zavarokat ki kellene zárni. - Ha a léptetés hiányos, akkor azt csak úgy tudod meg, hogy egy időegység alatt beérkezett-e a megfelelő számú léptető órajel. Ha nem, akkor törlés (csak itt nincs, esetleg beléptetsz erőszakosan 16db "L" szintet, az törli) - A soros átvitelt, meg lehetne toldani egy plusz "H" szinttel, ami aztán a kaszkád kimeneten kilép, ha fel van töltve a léptető regiszter. Ha nem lép ki időben, hiányos a léptetés, akkor törölni kell. (esetleg a fenn leírt módon.) Szóval Én más IC-t alkalmaznék, mert szerintem rossz a választásod. Ennek egyetlen előnye, hogy egybe van a 16 bit. (Vagy van amit nem tudok) üdv! proli007
sziasztok
en most csinaltam ilyet csak mondjuk 2db 4094 használtam hozzá. q's lábat össze kell kötni a masik data lábbal. hát ha segítettem valakinek....
proba írta:
A PLC felőli csatin nincs test bekötve ez véletlen ,vagy tudatos.Így ki tudja mitől működik. Ja, az nem látszik, de a PLC és a Shift regiszteres panel testje közösítve van.
Érdekes, amit mondasz a a jelváltás meredekségéről.
És milyen jelformálóra gondoltál az optó után? A táp az megfelelően szűrve van, gyári cucc ipari használatra. |
Bejelentkezés
Hirdetés |











