Fórum témák
» Több friss téma |
Üdv mindenkinek! Kiműtöttem egy házimoziból, egy tda 8947j-vel működő végfokot táppal együtt, de nem birom megszólaltatni. Az IC adatlapját nézve, valószinű, a MUTE funkcióval lesz a problémám. Ebben szeretnék segítséget kérni.
Szia!
Szerintem a MODE1-es, (de lehet hogy a MODE2-őt is) lábbal kell variálni. Csatoltam a táblázatot ami mutatja a feszültségszinteket a különböző állapotokban.
Valóban próbálj a táblázat alapján a megfelelő lábakra feszültséget adni.
De azért én méregetnék egy kicsit azon a panelen.Lehet, hogy valami nem jó rajta.
ez véletlenül nem egy Hyundai HTS 500-as DvD lejátszo erősítő része??
mert bnekem is van egy ami elég hamar gajjra ment.. (már az egész cucc)... semmi életjel... csak két IC vagy nemtudom mi eléggé melegszik azt kész!.. -.-'
am meg én is megszeretném szolaltatni mert van egy olyan érzésem hogy nem véletlenül van benne eredetileg is Toroid trafo..
Nekem is van egy ,de az enyémben meg az MPEG panel adta meg magát ,a végfok az megy
Egyébként elég ha a mod 1 re feszt raksz, a mod 2-re pedig egy pillanatnyi fesz mondjuk egy mikrokapoccsal, mert akkor indula buli benne. Igy ha semmi mást nem teszel mellé csak egy hangerö potit, az input mögé, tápot, meg hangszórót, s már fut is...
Sziasztok! kellene nekem egy kapcsolási rajz ehhez az ic- hez.:TDA8947.j .sehol nem lehet megtalálni. nagyon nagy szükségem lenne rá. köszi.
Szia! Az adatlapján van két kapcsolási rajz meg egy beültetési rajz is. Nézd meg használható e valamire.Bővebben: Link
Helló!
Ehhez az ic-hez tudna valaki egy épkézláb paneltervet adni? Előre is köszönöm!
Üdv!
Nekem is lenne egy ilyen végfokozat. Megvan a teljes házimozi amiből van csak elveszett a távirányítója és csak azzal lehetett át tenni "AUX"-ra.Nekem is szükségem lenne egy kis segítségre hogy hogy csináljak belőle egy működő erősítőt amiben nincs benne a Tuner és a DVD lejátszó része. Válaszokat előre is köszönöm!
Sziasztok!
Hűha de régen jártam felétek! Kaptam egy a címben említett TDA ic-t, gyári kapcsolást szeretném megépíteni viszont nekem ez a mute és standby funkció nem tiszta. Előttem csatoltak egy táblázatot mely elvileg megoldás lenne a kérdésemre mégsem tudom hogy a mode 1, 2 lábakra milyen feszültséget kell kötnöm ahhoz hogy ne legyen a mute és a standby funkció aktív, hiszen azokra nekem nincs szükségem. Valamint a kérdés másik fele hogy hídba köthetem e a 4 csatornát úgy hogy 2-2 csatornát kapjak. Csatoltam hogy hogyan gondolnám: Remélem erre jár valaki aki tudna segíteni
Szia! A hídkapcsolás természetesen az 1-2 kimenetekre is megvalósítható.
A Mode1,2-t kösd a pozitív tápra.
Köszönöm a választ ki is próbálom, csak ez tartott vissza hogy megépítsem
Ahogy írtam megépítettem a gyári kapcsolást.
Egyszerűségéhez viszonyítva meglepően szép hangja van erőteljes zajmentes . Annyira megtetszett hogy valószínűleg csinálok neki nyákot és dobozolom. Most a próba kedvéért raszteres próbapanelon raktam össze így néz ki: Most látom nekem is ugyanebből a házimoziból van az ic a fent már említett toroid trafóval együtt. A hozzászólás módosítva: Szept 2, 2013
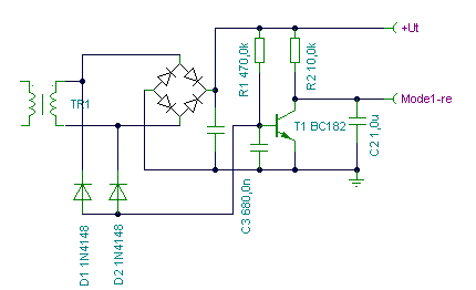
A kikapcsolási gyors némítás érdekében válaszd le a tápról a Mode1 lábat és iktass be egy 10k körüli felhúzó ellenállást. Esetleg a szebb éledés kedvéért kaphat a Mode1 egy 10µF kondit a test felől. A táp AC figyelőjét példa kösd a Mode1-re.
Szia!
Idézet: „Szerintem a Mode1 testre húzható, nyugodtan lehet az erősítőt készenléti állapotba is vinni, bár tényleg csak feszültségosztó kérdése.” Ezt a részt kifejtenéd kicsit? Egyszerű megoldás lenne a cél a "példa" kapcsolás sem bonyolult (bár az igazat megvallva 1-2 jelölést nem értek) csak ha lehet még egyszerűbbre törekednék, valahogy a gyártó is megoldotta a házimozi erősítőjében relé nélkül, bár lehet hogy ők ezt a részt processzorral vezérelték. Ha már relé akkor gondoltam egy olyanra is hogy bekötök az egyenirányítás elé egy 24V-os relét, ami ha nem kap feszültséget nyit és ezzel kapcsolni az erősítő tápellátását. Ez hasonló az általad linkelt kapcsoláshoz csak ez összesen egy reléből áll. Nem tudom hogy ez működhet e.
A relés részre természetesen nincs szükséged, csak az AC figyelőre. Mekkora a szekunder feszültséged? Megrajzolnám konkrétan mire gondolok, és ajánlanék értékeket is.
A Mode1 testre húzása a kikapcsolás pillanatában teljesen leállítja az erősítőt, ezzel a kívánt cél megvalósul
Milyet szeretnél?
18,5 volt a szekunder erről megy az erősítő, de van 2.5v, 9.5v, 14.5v, 17v amik használaton kívül vannak.
Az erősítőt tápláló szekunderről van szó. A leírtak így néznek ki megrajzolva:
A hozzászólás módosítva: Okt 5, 2013
Köszi szépen!
Ki is próbálom és írok hogy milyen lett.
Kondenzátorok nem polarizáltak, konkrétan az egy mikrós? C1 értékét meg tudod mondani? BC546 mehet bele mert az van most kéznél.
Elnézést hogy zaklatlak csak nekem nem egyértelmű.
A C1 az a valóságban egy 10µF elkó, mint azt egy korábbi hozzászólásban említettem. Sajnos nem javítottam rá a Tina által felkínált értékre a rajzolás során.
A tranzisztortól mindössze a minimálisan 100-as béta az elvárás, a BC546 jó lesz.
Na várjunk valami még mindig nem tiszta. Tehát az áramkört a szekunderre kapcsolom az erősítő egyenirányítása, puffere elé? A némító áramkör +Ut-jét a végfok pozitívjával kötöm össze? Ami külön egyenirányított pufferelt tápegységről megy így a + Ut-t 2 helyről kapja?
Szólj ha nem érted mi a gondom. A hozzászólás módosítva: Okt 5, 2013
Az egyenirányító híd és a pozíciószám nélküli kondenzátor a jelenlegi tápegységed maga.
A D1 és a D2 diódák azért kerültek a szekunder tekercsre, mert így a hálózati feszültség periódusa alatt kétszer is kisütik az R1 által töltött C3 kondenzátort. Normál üzemben a C3-on nem tud a feszültség addig emelkedni, hogy a T1 bázisán meginduljon az áram. Mikor megszűnik az AC a pufferek még tartják a töltést egy darabig (ez ami Téged zavar). Az R1 azonnal feltölti a C3-at 0,6V-ra és T1 kinyit.
Köszönöm Szépen reloop!
Nagyon jól működik a kapcsolás gyönyörűen teszi a dolgát! Hamarosan felrakom a ki mit építettbe az egész erősítőt csak még van hátra egykét simítás. A hozzászólás módosítva: Okt 6, 2013
Most csak annyi a gond hogy kikapcsolást, áramtalanítást követően a bekapcsolást jelző led még 4 percig világít mivel csak rajta sülnek ki a puffereket.
Örülök, hogy sikerült
Sziasztok!
Leszögezném,hogy én is kezdő lennék az elektronika mit hogyan miért világában. De lenne egy kérdésem hátha valaki tud ebben segíteni nekem. Van egy mini hifi erősítőm amit szeretnék beüzemelni. Ebben is TDA8947J végfok van. a probléma az lenne,hogy ehez tartozna egy felső rész is amin a tuner cd és a kapcsoló gombja is található,a hangerő balance mély magas ez itt van az erősítőn. Viszont van egy 18 lábú IDC csatlakozóm amin gondolom esetleg kimérhető lenne a kapcsolás "rca" jele. Tudnátok esetleg ebben segíteni? Vagy esetleg van valakinek hasonló hifije? Köszönöm a segítséget. |
Bejelentkezés
Hirdetés |






mert bnekem is van egy ami elég hamar gajjra ment.. (már az egész cucc)... semmi életjel... csak két IC vagy nemtudom mi eléggé melegszik azt kész!.. -.-'












