Fórum témák
» Több friss téma |
Az előfoknak külön tápja van, trafó, diódahíd, puffer... Az eddig beszélteket kipróbáltam, de javulást nem tapasztaltam.
Nem tudom volt-e már? parallel TDA7293
Linkeltem be korábban videót, a gyártó prezentációja szerint grafit ceruzabelet lehet vele felhevíteni. Szerintem is nagyjából arra való. Rémes
A hozzászólás módosítva: Feb 17, 2013
Én komolyan nem értem, mi a rémes benne. Igazán megírhatnád privátban. Kissé kellemetlenül érzem magam, hogy nem értem azt, amit mindenki más igen.
Szerintem is borzalmas, mert a 7 IC párhuzamosan van kötve, tehát viszonylag kicsi kimenő feszültsége, és nagy árama van. Ennek köszönhetően 1-2 Ohm terhelésen tudod kihasználni a teljesítményét, ami sem szobai, sem PA célra nem megfelelő. Nincs normális felhasználási lehetősége. Esetleg terem/folyosó hangosítás sok, párhuzamosan kötött hangsugárzóval, de nem tudod egyenként szabályozni a hangerőt, valamint a nagy áramok miatt nagyobb a veszteség a kábelezésen. Célszerűbb mondjuk 7 különálló végfokként használni. Valóságtól nagyon elrugaszkodott felhasználásként esetleg egy brutális 100V-os trafót raksz a kimenetre, és egy sok hangsugárzós ilyen rendszert üzemeltetsz, de ez sem túl életszerű.
A hét darab TDA7293 párhuzamos kötése 1-1,5 ohm-os hangsugárzót feltételez. Elég ritkaság, de nem ettől szörnyű.
Az 550W leadása során a 40A csúcsáram a képen látható csatlakozókat és vezetősávokat igen megviselné.
Ezeket a képeket tekintsd meg! A nyomtatott áramkörön a betápot +/-30V-nak jelöli.
Erre mondják: nem semmi A hozzászólás módosítva: Feb 17, 2013
Én ezt másképpen látom. Ezt 4 ohm-al kell használni, akkor egyszerűen tönkre tehetetlen lesz és a torzítása pedig eszementen jó ( volt valahol egy torzításmérésem a TDA 7293-ról, ahol 32 ohm volt a terhelés). Van valami korlátja annak, hogy a kapcsolást +-50V-ról járassák? Úgy értem pl pufferek feszültsége, ilyesmi korlát van? Mert ha van, akkor is ez itt egy bolondbiztos 200W-os erősítő hidalva. Még akkor is, ha csak +-35V-os alkatrészek vannak benne. Arról már nem is beszélve, hogy mennyire lecsökken a maradékfeszültsége.
Persze lehet, hogy rosszul látom.
4 ohm-ra három tokot elégségesnek tartok, a képek között megtalálható a hozzá készített NYÁK-tervem. A Linn cég is csak eddig megy el, pedig nincs okuk kímélni a vevőik pénztárcáját ha minőségről van szó.
A TDA7293 szeret ismeretlen okokból elhalálozni, épp úgy mint a '94 kistestvére. Sajnos ilyenkor magával ránthatja a vele párhuzamos tagokat is. A tápfeszültség adta korlátok miatt 2db párhuzamosítását tartom optimálisnak.
A mai sub basszus hangszórók egy jelentős része 2x4 ohm-os tekercselésű. Ezt szokták párhuzamosan kötni ( Azért nem egyszer 2 ohm, mert úgy rosszabb a légrés kitöltési tényezője). Tehát adódik egy 2 ohm-os sub basszus, ezt kellene hídban hajtani, de mivel? Hát pont ezzel a kapcsolással. Szerintem ezért van +-30V-ra specifikálva ez az erősítő.
Én vagy 10 éve ( lehet, hogy több) a 4 ohm-os hangszórót hajtó erősítőt 4x2 TDA val terveztem meg, de úgy, hogy a kimenetekben volt egy biztosíték, amit a hurok átfogott. Itt, ha elszállt egy TDA akkor a biztosítékkal párhuzamosan kötött LED világítani kezdett és a cucc szólt tovább, végigcsinálva a bulit. Ezt a megoldást azért ebből a kapcsolásból nagyon hiányolom, mert egy hangszóró védelemmel együtt nagyon hatásos. A hozzászólás módosítva: Feb 17, 2013
Világért sem szeretnék akadályt gördíteni elébe, próbáld ki nyugodtan. A tárgyalt nyomtatott áramkört azért nem terhelném 10A felett. A csavaros sorkapoccsal szemben is fenntartásaim vannak.
Erősen befolyásolja a véleményemet, hogy egy másik YuanJing panelt rendkívüli erőfeszítések árán sem tudtuk normál működésre bírni. Bővebben: Link
Ebben nem is akarok vitatkozni veled, az hogy 70A-re nem elég a képen látható "hardver" az nem is kérdéses. A gondolatot azért én nem vetem el. Meg kell csinálni jól és akkor jó lesz. JLM-nek vannak KIT-jei, amik (szerintem) nem bírhatják el a specifikációt. Viszont 1800 Ft-ért bedob a postaládádba, egy panelt, amit ő 300W-ra specifikál, ami 100W-ra viszont bőven jó és ennyi pénzért ajándék.
Mindent összevetve egy 2x2-es TDA7293-ért 26 USD-ért házhoz szállítással, dióda híddal, pufferekkel még jó üzlet lehet nekünk is.
Sziasztok!
Van valakinek egy sima, mezei nyákterve a tda7293 - hoz PDF ben? Nem híd, nem párhuzam stb. Lehet, hogy rosszul kerestem, de pdf formátumban sehol sem találom. Jelenleg az áramkörtervezőket nem tudom futtatni, mivel újra kellett építenem az op rendszeremet.
Szia!
Köszönöm a linket. A beültetési rajzot, ha jól gondolom egy kicsivel feljebb találom. Kb 1 hete keresem, de valahogy mindig átsiklottam felette. Egyébként egy pc erősítője lesz szobában. Tehát hangkártya fogja hajtani és főleg mp3 zenéket fog játszani Ahogy a topikot olvasom a hangminőségre nem lesz panaszom. Még egyszer köszi! Főleg, hogy gyanítom a Te munkád!
A beültetési rajzra az "ezen" szó alatti link mutat. Inkább ismét linkelem: Bővebben: Link
Sziasztok! Szeretnék megépíteni egy TDA hidat! Találtam az interneten egy nyáktervet hozzá ami tetszik és könnyen kimaratható! De, van egy kérdésem mert egyvalamit nem értek! A panelre 4 IC lett tervezve ugyanis sztereó hídnak készül! Azt nem értem hogy azt az IC-t aminek a bemeneti lábát földelni kell, miért kötötte össze a tervező a negatív tápfesszel! Mellékeltem egy képet is, hogy lássátok mire gondolok! Jó az úgy??? Meg lehet építeni??? A válaszokat előre is köszönöm!
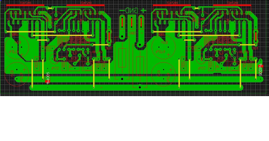
Szia! Tőlem származik. Ezen a NYÁK-terven két független erősítő található. Mindegyik master-slave üzemmódban párhuzamosan kötött TDA7293-at tartalmaz. A párhuzamosítás lényege, hogy kétszeres lehet a kimenő áram.
Híd úgy lesz belőle, ha az egyik erősítő felet fázisfordítóról hajtod.
Szia! Nagyjából értem, csak nem tudom mi az a fázisforditó és miért kell az hozzá! Egyszerűen sztereóban nem lehet meghajtani?
És milyen teljesítményre képes maximum? Mennyi az ajánlott feszültség amiről hajtható? Stabilizált tápegység van hozzá építve, és ha kell potival tudom szabályozni a pozitív és a negatív feszültséget, +,- 25 és 50V között! De, amit mondani szerettem volna hogy sztereóban szeretném ezt a NYÁK-tervet használni! Mivelhogy mondtad is két független erősítő van. Elvben lehetséges! De, talán nem jól gondolom!
A hozzászólás módosítva: Márc 23, 2013
Én ezt terveztem, és azt akarom kérdezni hogy a Te NYÁK-terved működne így? Vagy még ez se jó!
Helló! Alkatrészek nélkül elég nehéz megmondani, hogy jó vagy rossz. Ami biztos, hogy az IC-k lábtávolsága nem megfelelő! Az egyes lábak között 2,54 mm (0,1" ), a két lábsor között pedig 5,08 mm (0,2" ) van. A másik, hogy feleslegesen ne legyen törés a vezetősávokban. (A legszembetűnőbb a GND vezetősávjának bal oldali része.) A nyák méretét én feleslegesen nagynak tartom, fele ekkora méretben is el lehet készíteni. Ha bevállalod a kétoldalas nyákot, akkor tudok adni hídhoz tervet.
A hozzászólás módosítva: Márc 23, 2013
Na ez kell nekem!!!
Köszönöm a NYÁK-tervet! Bevállalom de nem kétoldalasban! Lényegében ami nem a forrasztási oldalon van azt légkötéssel megoldom kimaratás után! Szerintem úgy is jó!
Ebben a formában milyen teljesítményre képes a kapcsolás?
Szia! Hány ohm-os hangszóróval szeretnéd ezt az erősítőt terhelni?
Szia! 8Ω-ossal lenne terhelve! Diszkózásra szeretném építeni! Ithol is lessz használva! Az ithoni hangfalaim pedig 12,5Ω-osak! Eddig mind a 3 erősítőm TDA7293-as IC-vel lett felépítve és az egyik már 3 éve bírja a hosszú diszkókat és lagzikat! De most egy hidalthoz ragaszkodom mivel a két mélynyomómat már nem bírja el 1 IC!
A hozzászólás módosítva: Márc 23, 2013
Nem lesz szükséged IC párhuzamosításra 8-12 ohm-os hangszórók esetén. Csak pár volttal nőne a kivezérelhetőség.
A TDA7294 témában találsz kész kiviteli terveket a hídkapcsoláshoz. A TDA7294 helyére beültethető a TDA7293-as. A tökéletes kivitelhez annyit kell módosítanod, hogy a 6-os lábra dolgozó feszültség-utánhúzás ne a 14, hanem a 12. lábról induljon. Szerk.: A módosítás csak opció. A hozzászólás módosítva: Márc 23, 2013
Értem! Köszönöm a választ! Találtam egy nyák-tervet ami meg is marad, 7293-asra lett tervezve! + - 45V ról lessz hajtva, egy stabilizált tápról! Kb hány W-ot tud majd teljesíteni?
Nagyon melege lesz +/-45V-ról. 100-150W-ot lehet belőle barátságosan kivenni +/-25-35V-tal táplálva. Kollégák mérték, 200W-ot is tud ez a kapcsolás, de az igen kevés hangnyomás többletet jelent. Mivel szabályozható a tápod állíthatod kedvedre
|
Bejelentkezés
Hirdetés |









