Fórum témák
» Több friss téma |
Van pár kérdésem ezzel az IC-vel kapcsolatban.
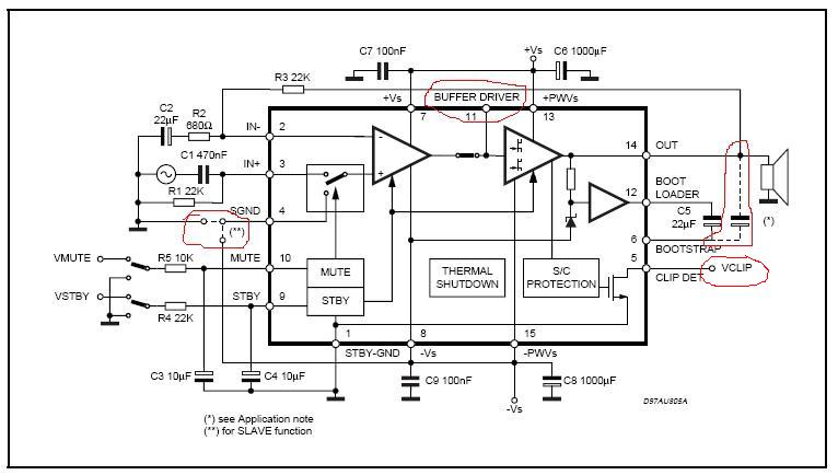
Először is ha 8 Ohmos hangszóró volna rátéve, akkor tápnak kibírná a +-48V-ot??? Mivel a trafóm 2x34V-ot ad váltóban. A trafómról pedig nemtudok letekerni. A gyárik kapcsolásával is volna pár dolog amit nem értek. A pirossal bekarikázott részek. És mit kell kötni a CLIP kimenetre, hogy jelezze, amikor torzít? Egy LED + előtétellenállás elég? És mekkora torzítás felett kezd égni a LED? Egyszerre ennyi, és ide várom mások tapasztalatait, sikereit, építési segítségeit a témával kapcsolatban. További szép napot!
Tápfesz surolja a felső határt de elég lesz neki.A clip ledet nem tudom, hogy lehet bekötni egy urbános rajzomon rajta van de sajnos nincs szkenerem, csak igy leirni mit hova kösél se tudok, mert nem anyira egyszerű.Sajnos csak enyit tudok segíteni.Sok sikert
Aluláteresztő szűrő
És véletlenül nemtudod, hogy ebben a kapcsolásban mire van a mono poti??? Azzal nem véletlenül a kimeneti jelfeszültséget lehet állítani(szóval a hangerőt)?
Szerintem aval a vágást álitod, mármint a monoval.De nem biztos
Szóval mind a két potival a vágást lehet állítani?
Ha esetleg utánna néztetek volna a müveleti erősítők alap kapcsolásaira, akkor tudnátok, h a 47k-spoti az első IC erősítését állítja be.ÉS nem csak a levegőbe lövöldöznétek.
Au=-Rv/Rs Rv=47k-s poti Rs=39K Suliba is oktatták
Jól van na
Nem tanulok(még) elektronikát. Szóval akkor én azt a potit használhatom hangerőszabályzónak, ha az erősítő bemenetére kötöm a szűrő kimenetét?
Egyébként a 47KOhmos potit lehet 22KOhmos potival helyettesíteni a szűrőben???
Fontos lenne tudnom
Nagybaj szerintem nem lesz max hülyén szabályoz vagy nem azon a frekin szabályoz.Probáld ki ha nem jön be meg szerzel egy 47K-sat.Baj nem lesz belöle.
És akkor valaki nem tudja, hogy hogy kell bekötni a clip ledet?
És volna még egy kérdésem:
Ez az IC végig állandó áramot vesz fel, függetlenül attól, hogy mekkora jelet kap a bemenetére, vagy a jeltől függően változik az áram is??? Szóval pl. ha csak halkan hallgatom a zenét, akkor is ugyanannyi teljesítményt fog leadni, áramot felvenni, ugyanúgy melegedik az IC, mint amikor feljebb tekerem a hangerőt?
Van egy csekély nyugalmi áram(értéke nem hiszem, hogy meghaladja a 100mA-t)ezt a csekély áramot állandoan felveszi az erősítő.De nagyobb áramokat a kivezérlés fügvényében veszi fel a tápegységből.Szoval ha te csak halkan hallgatod akkor a nyugalmit veszi fel meg talán pluszba egy kicsit a kivezrélés fügvényében.De ha hajtod akkor is felveszi a nyugalmi áramot, de ilyenkor már nagyobb áramokat is felvesz a tápból.
És ebben a szűrőben mire van az a LED (csak a beültetési rajzon szerepel)? Csak arra van, hogy mutassa kap-e feszt a szűrő?
Igen jól mondod.Azt jelzi, hogy kap feszültséget az áramkör.
Szabad közös hűtőbordára kötni 2 db TDA7293-at? Közös tápról mennek. És a hátsó oldalul az ic-knek negatív tápon vannak?
Az IC hütöfülin negativ tápfesz van, tehát szigeteld el a bordától mindkét ict.
Szia
Negativon tápfeszültségen vannak az ic hütöfülei, szabad közös bordára szerelni de ezért szigeteld el a bordátol mindkét ict.
A 9,10,11-es lábakat muszály használnom? Melyek azok a lábak, amiket feltétlen be kell kötnöm a működéshez?
Nem győztem várni a választ, úgyhogy azt mondtam próba szerencse.. A válasz a saját kérdésemre: A tda7293-nál muszály 5 voltot adni a 9-es illetve 10es lábnak (mute és standby), a tda7294-el ellentétben, ahol ezek a lábak nyugodtan lóghatnak a levegőben. Az 5,11-es lábak bekötése nélkül kitűnően működik az erősítő. Ezekre még nem tudtam rájönni, hogy mire is szolgálhatnak. Ha valaki véletlenűl tudná, örülnék ha leírná.
5ös láb torzitás jelző led, 11es lábra akkor van szükség, ha két IC közül az egyiket slave-nek használjuk, ekkor a két IC 11es lábát össze kell kötni, és a másodiknak nem kell bemenetet adni
helló
valaki meg tudná mondani hogy hogy kell a clip ledet bekötni? köszi
Sikerült szétküldenem a logitech z680-anamat egy bögre teával. Szétszedtem és 7 db tda7293 van benne, amiből az egyik szétpukkant.
Tudom hülye kérdés, de ajánlanátok valami jó elektronikai boltot itt pesten ahol beszerezhetem? kösz
Szia sasfater,
pl. itt is van. Nem is olyan drága. Ja, és vigyázz jobban arra a z680-ra, az nem annyira olcsó cucc, ha jól tudom 70-80ezer körül van az ára... TaTa
Hali! Az lenne a kérdésem hogy 2db TDA7293 ic-nek mekkora trafót szerezzek be? 2x ?volt legyen puffer és egyenirányítás nélkül, ha puffereléssel és egyenirányítással 45V DC feszültséget kapjak!? Üdv.: András
Sziasztok! első ízben nézek be erre az oldalra,de mikor megláttam a közel 7és fél ezer hozzászólást,úgy döntöttem...átugrom.bocsesz
konkrét kérdésem az lenne,épített-e már közületek valaki a TDA7293-as IC-vel végfokot?(biztos) mik a tapasztalatok,mennyire jó a minősége mondjuk a QUAD-hoz képest? állítólag FET-es kimenete van,bár tudom,ez önmagában semmit nem garantál...audiofil célokra alkalmas-e,megéri-e vele foglalkozni?előre is thank.
Udv,
Hogy audiofil vegfokrol van-e szo vagy sem ... ebbe nem mennek bele. Vannak ettol azert jobb erositok is, viszont ez egy praktikus vegfok, mert nem kell hozza sok alkatresz, nem kell bajlodni a beallitasokkal, van beepitett mute funkcio es viszonylag nagy kimenoteljesitmenyt tud. Otthoni felhasznalasra bosegesen elegendo. Legnagyobb erenye, hogy egyszeru, konnyen megepitheto es ha a NYAK is es az alkatreszek is jok, akkor azonnal mukodokepes erositot kap az ember es a minosege is eleg jo (persze az is relativ hogy kinek mi az eleg jo). Szoval a celjaidtol fuggoen erdemes lehet vele foglalkozni.
KÖSZ lamalas-! valszeg'összedobok egy pár-t.mint tudjuk,a puding próbája....
Sziasztok valaki tudna nekem valmi ic-t TDA7350a lábkiosztásra 2X60 watt kőrűl
|
Bejelentkezés
Hirdetés |









