Fórum témák
» Több friss téma |
Még annyit, hogy amit idéztem az adatlapból, az már a hidalt változatra vonatkozik, azért nem terhelném 4 ohm-al.
Tudom.én is onnan írtam. Én meg terhelném
Ízlés kérdése
Ha 1x24V tápfesz van, akkor a hídba kapcsolt erősítők kimenetén, a terhelésen, kb 40V p-p jelet lehet előállítani. Ez, akárhogy számolom, 50W 4 ohm-on. Az mondjuk pont elég, a TDA-nak is bírnia kell, 5A csúcsáramot jelent (adatlap szerint 10A-es a kimenete, ha jól emlékszem).
Szerintem egy járműben, ahol 24V a tápfesz, nem kellene +/-12V-tal kalkulálni, még akkor sem, ha a 24V 2db 12V-os akkuból áll össze. Mi lesz a testeléssel!?
A teljesítmény a tápfesszel négyzetesen csökken. Azaz a +/-25V 150W-ból +/-12V-ra már csak 35W marad, azonos terhelésnél. Továbbá a teljesítmény a terhelés ellenállásával fordítottan arányos, így 4 ohm-on ezekből az alapadatokból 70W jönne ki.
S hogy miért nem ennyi a valóságban: A +/-25V-ból sosem fog kijönni a 150W 8 ohm-on, maximum jelentős torzítással, mert az IC-ken maradékfeszültség is esik. 150W akkor lenne 8 ohm-on, ha a maradékfeszültség nulla, ha egy reális, 2V körüli értékkel számolok, akkor 46V a félhullám csúcsa, ami kb. 130W teljesítményt jelent, ennek a tápfesszel visszaarányosított mértéke 30W@8 ohm lenne +/-12V-on, ami elvileg 60W@4 ohm - majdnem, ahogy korábban is írtam, az eltérés oka, hogy a maradékfeszt nem lehet arányítani.
És ha csinálok egy DC-DC konvertert 40 V-ra (vagy amekkora kell a jó hanghoz) akkor jó lehet?
Köszönöm! Idő előtti figyelmeztetés szerencsére.
Köszönöm a javítást! már máskor is kijavítottál, és akkor is igazad volt. Köszi!
Javítva: Jó lenne az erősítő, ha 35V-ot adok neki?
Ha igen akkor tud valaki küldeni egy 24-ről 35V-ra egy DC-DC konvertert? Ne szimetrikusat! Üdv!
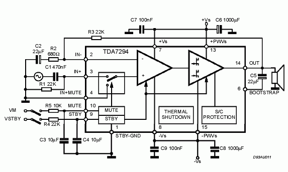
Nézd meg az IC adatlapjában a kapcsolást!
Ott nem szimetrikuskell.
Melyikre gondolsz a 3 közül ? Mert itt mind szimetrikus.
Azt nem is figyeltem. Ezer bocs!
Egyébkét az elsőre gondoltam. Ehez tudsz konvertert küldeni?
Neked egy ilyen kapcsolásra lenne szükséged ehhez az IC-hez, de ez felezi a feszültséget.
Én pont most építettem egy erősítőt ezzel az IC-vel.
Először +/- 12V-al próbálkoztam, de ez kevésnek bizonyult, hamar torzított (4ohm hangszóróval) Most pakoltam össze egy +/- 24V-os tápot, ezzel már rezeg a gatya szára, kb itt kezd el torzítani. Szerintem ez már elegendő teljesítmény. Most megpróbálom kicsit még feljebb tornászni a tápfeszültséget, vagy ha nem sikerül, akkor a hídkapcsolást kipróbálom.
Ez mind szép és jó, de nekem kellene egymegfelelő DC-DC konverter----> egy próbát meg ér.
Ja a kocsiban 24V uralkodikehez kellene táp hogy jó legyen! Remélem sikerült rendesen elmagyaráznom mire gondolok. a mellékletben lévő kapcsoláshoz kellene
24V aszimmetrikus tápfeszről egy hídba kapcsolt erősítő ugyanazt tudja, mintha a szimplát járatnád +/-24V-ról. A TDA-ból lenne célszerűbb inkább egy egy tápfeszes hidat csinálni, mint bármiféle feszültségkonverterekkel kínlódni.
Egy (két) erősítő megépítése és bemérése sokkal kisebb probléma, mint egy kapcsoló üzemű feszültségátalakítóé, ráadásul esetünkben szerintem olcsóbb is lenne.
Én ezt a kapcsolást építettem meg először, de a +/- 12V kevésnek bizonyult, nekem ugye 12V-os az akksim.
Kis átalakítással szerintem működhet ez a kapcsolás 24V bemenő feszültséggel is. Nagyobb feszültségű kondenzátorokat kell választani, a 741 tápját is csökkenteni kell egy ellenállás+zener-rel. DC-DC konverter Én TIP141, TIP146 tranyókat használtam.
Erről mintha lett volna szó korábban itt, vagy egy másik erősítős topicban, hogy nem egy világbajnok kapcsolás. A 741 kimenete korántsem tud a tápfeszültség közelébe menni, úgyhogy elég nagy veszteséggel dolgozik, ha még a tápfeszét csökkented zenerrel, akkor katasztofális lesz. Ilyenről inkább ne járassunk erősítőt!
Szerintem sokkal korrektebben meg lehet csinálni a TDA esetén is a virtuális nullapontos, egytápfeszes működést, adott esetben kicsatoló kondival, amire ugye hídkapcsolás esetén nincs szükség.
Hát, világbajnoknak én sem mondanám, de működik, itthoni bontott alkatrészekből csináltam meg. Hidalt TDA7375 höz képest nagyobb teljesítményt tudott azért ezzel a megoldással. A legnagyobb gondja a földpont, ami nem lehet közös az autóéval.
A hidalás tényleg jobb ötlet, nem bonyolult a hídkapcsolás, csak 2 IC kell hozzá.
Elmondom még egyszer!
nem 12V-ot akarok csinálni, hanem annyit csak hogy nagy teljesítményt adjon le, ne torzítson be--->asszem 24 vagy 35V-on teljesíti. de ehez szimetrikus táp kell és azt nem tudom meg oldani, a 24V meg van. próba ként meghajtom először 24V-rol, de autó aksiról,és az nem szimetrikus. így már érted mire gondolok?
Eddig is világos volt.
Ami kapcsolást belinkeltem, azt gondoltam átalakítva 24V bemeneti feszültséggel kb 2x20-22V-ot kapnál. Tehát +/-20-22V Ennyi már elég lenne. De mivel gond lehet a kapcsolással, jobban jársz, ha hídba kötsz 2 IC-t és sima 24V-al hajtod. Ezt szilva javasolta, és sztem is jobb a hidalt végfok ötlete.
Akkor hidalva lesz, ehen már nem szimetrikos kell?
apropó kipróbáltad már hidalva?
bocsánat!
megoldódott a probléma, de köszönöm a segítséget, másik erősítőt építek, a bss-n van 55W
az csak 20W os "B" osztályban
, "H" osztályban 55W
Minden érték meglegyen (stabilizátorIC;R;C;dioda)és boltban kapható trafoval.
És hogy lehet megoldani, hogy "H" osztályú legyen?
mi a különbség? |
Bejelentkezés
Hirdetés |




Ízlés kérdése 








