Fórum témák
» Több friss téma |
Fórum » LED-es kivezérlésjelzők
Témaindító: KeserűCukor, idő: Márc 27, 2006
Témakörök:
Sziasztok! Bár régi bejegyzés, és azóta az újabbnál-újabb verziók meghaladták (talán) ezt a kapcsolást, de a hozzám hasonló utánépítőknek hasznos lehet.
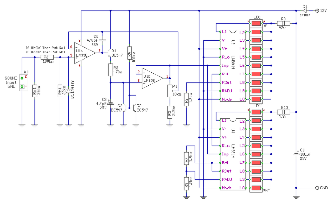
Ezen kapcsolásnál futottam bele abba az anomáliába (mint kiderült, nem egyedül), hogy nagyfényerejű LEDeket ültettem a panelbe, minekután hamar kiderült, hogy: 1, a referencia feszültséggel ugyan lehet szabályozni a LEDekre jutó áramot, ezzel pedig a fényerőt, de! 2, ez a tokon belüli kapcsolástechnika miatt módosítja a kivezérelhetőséget is. Az eredeti referencia ellenállásarányokat betartva emeltem 22k/33k-ra a feszosztó értékeit, viszont a fényerő csak elhanyagolhatóan csökkent, cserébe a kivezérelhetőség teljesen módosult. Pár dolgot átfutva, visszaraktam az eredeti 1k/1k5 párost, elővettem a LEDekhez bekötött 47-68R ellenállásokat (2W-os szénrétegek, ugyan nem "égtek" el, de jelentős hőt termeltek) elkezdtem kísérletezni előbb 10x nagyságrendekkel, utóbb kOhm értékekkel. A 4k7-5k6 (utóbbi van bent jelenleg is) szemkímélőnek bizonyult, valamint 0,6W-os kivitellel nem melegszik szinte semennyire. Fontos megemlíteni, hogy így is módosult a LEDek felvillanásához tartozó feszültségérték, de szubjektív szemszögből mivel nálam inkább díszelem, mint sem műszer, így bőven az elfogadható kategóriába tartozik. Szóval, ha van a fiókban sok-sok nagyfényerejű LEDje az embernek és nem akar normál LEDeket venni, ez is egy megoldás. Tisztelettel, Roland. Az idézésért elnézést kérek, de ehhez a hozzászóláshoz tudnám leginkább csatolni a fönti szösszenetet. A hozzászólás módosítva: Jún 29, 2024
Az sem tul optimális, söt bargraph ( oszlopos) üzemmödban egyenesen rossz, hiszen egy ellenálláson folyik át minden LED árama, azaz gyakorlatilag igy árammoduláciot kapsz. Pontos ( egyszerre csak 1 LED világit) üzemmodban jo a megoldásod.
Ha oszlopos üzemmodeban gondolkodsz, akkor jobb lenne, ha LEDek táplálására egy feszstabit (LM317 stb) tennél oda, ahol egy potival beállithatod a LEDek fényerejét. Az ellenállás nem kell, igy a LEDek akár 4-5Voltrol is mehetnek.
Nem is hangzik rosszul, köszönöm a tippet
. Igen, bargraph volt a cél. Most hogy írod, az első néhány led fényereje valóban csökken, ha magasan van a kijelzés értéke.
Az LM kimenetei áramgenerátorosak, azaz ahhoz fix feszültség kell a LED-ek tápjára. Ráadásul még igy is gond lehet, többszinü LEDek nem egyforma optikai meg elektromos tulajdonságaival. Azaz nem egyforma a fényerejük, a szinük vagy mind a kettö.
Valamikor ilyen kijelzökhöz hölgyek csapatai válogatták a LEDeket ( több ezer darabot naponta és fejenként). Akkoriban a sárgák szinhüségével is baj volt. A cég sok százerer LEDet használt, ha jol emlékszem 48 volt egy kijelzöben - egy berendezesben akár több mint 100. Azokat a LEDeket amik nem mentek át a teszten egy nagykereskedö vette át. A hozzászólás módosítva: Jún 29, 2024
Peak detSziasztok!Szeretném a PEAK-DET kijelzőt megépíteni, és ha lehet 30 ledesre módosítani. Kérdésem, hogy simán csak sokszorozom tovább a ledek számat a hozzátartozó alkatrészekkel vagy egyébb megoldás kell hozzá? Az 50 voltos tápfesz mennyire fontos, lehet-e kissebb feszről is járatni pár alkatrész módosításával? Köszi a válaszokat előre is!!
Nemigen.
40 ledes vu meterSziasztok!Ezt a kapcsolást szeretném 40 ledesre módosítan. Ebben kérném nálam sokkal avatottabb elmék segítségét. A lm 3914-es topikban találtam 4 ic-t sorba fűzve, de az nem pont vu meter kapcsolás. A 20-as verziót már régebben megépítettem és nagyon jól működik, ezen felbuzdulva gondoltam a 40-es verzióra. Előre is köszönöm a segítséget!! A hozzászólás módosítva: Okt 23, 2024
Hello!
Megépítheted a 40 Led-el is, ahogy az antennás rajzon látható. De az alsó LM3914-es RLo-pontját a GND-re kötöd, a legfelső Ic RHi pontjának, meg a tápból stabilizálhatod a referenciáját, egy 2,2k és egy BZX55C6V2 zénerrel. Tehát 6,2V lesz a referencia.
Gondolom a VU meter az kivezérlésjelzőre akarna utalni. Akkor nem lesz zavaró a működés csúcsegyenirányító, és logaritmizáló áramkör nélkül? Ez így hiába 40 led, a lépésköz lineáris, azaz rosszabb lesz mint egy logaritmikus 10 LED-es.
A hozzászólás módosítva: Okt 23, 2024
Nem az én kívánságom, de 40 Led-es logaritmikusnak, maximum egy stúdió indikátorban lenne helye.
Nem néztem az IC adatlapját, de lehet érdemes lenne ez egyes IC-k referencia tartományát "elhúzni"(ellenállásokkal), hogy közelítsen a log. kijelzéshez! Persze 1-1 IC-n belüli kijelzés továbbra is lineáris maradna, csak a teljes tartomány közelítene a logaritmikushoz!
Hello!
Igen, meg lehet próbálkozni törtvonalas közelítéssel, de túlzásba nem lehet esni. Részben a komparátorok 3..15mV-ban megadott offset feszültsége miatt. Részben a csúcsegyenirányító offset és minimális kimeneti feszültsége miatt. Részben, hogy 1V alatti referencia esetén, megváltozik a komparátorok viselkedése, mert "átúszó" jellegűvé válik. Bár lehet ilyen alkalmazás mellett ez nem jelent gondot. De 4 plusz ellenállás használata talán nem lehet gond. (A 10k ellenállások az Ic belső referenia osztót szimulálják. Azokra nincs szükség.)
Sziasztok!
Elkészült a 32 led-es kivezérlésjelző. Igaz nem 40 led-es, de 24-es és 64-es már van. Ez csak annyit tud, hogy a peek-et ki-be lehet kapcsolni és beállítani, hogy 1,2,3 peek legyen. Nem nagy cucc, a tietek sokkal jobb, de hát, ezt sajna én csináltam (mindjárt 5-öt, de 3-ra van alkatrész). ![]() Na jóccakát!
Precíz tervezés, gyönyörű kivitelezés. Gratulálok.
Egy rövid videó link még elférne itt, amin látnák a működést.
Sajna még nincs benne szoft.
Majd kimegyek a börzére és túrok a hex-es Józsinál valamit bele, hátha van neki hozzá. ![]() Akkor majd lesz filmecske.
Furcsa a sorrend. Azt gondoltam első a program, és aztán jön az eszköz, majd a sajátosságok alapján egy programmódosítás.
Jó esetben több dolog megy egyszerre. A kontrollernek, a bele írt programnak, a programírónak, a NYÁK-nak és az egyéb HW elemeknek is vannak határai, ezek kombinációjából születik a masina, egy vagy több személy által.
Márpedig, ennél jobb sorrend, nincsen is.
Valójában, ezt már megcsináltam 2x24 led-esre és 64-esre, csak át kell írni a progit 32-esre, de most nem ér rá a Józsi. Akai kivezérlésjelzőSziasztok!Van egy akai erősítő és kéne egy kis segítség. Ha szét van választva az elő és a végfok, akkor nincs kivezérlésjelzés, mert a hangszóróról kapja a jelet a műszerke. Az előfok jelét, hogyan kössem rá a műszerre, hogy mutassa a bemeneti jelszintet, szétválasztáskor? Gondolom, a mostani 1-es 0.1-es szorzós áramköri panel nem használható. Kell külön mérőegyenirányító és azt kell az LC7555 bemenetére kötni, vagy van egyszerűbb megoldás? Úgy volna jó, ha megmaradna az eredeti funkció is, csak leválasztanám a kivezérlésjelző- ic meghajtóáramkörét egy relével és rákapcsolnék egy Proli007-féle mérő egyenirányítót, ha az megfelel. Elvileg 300mV és 3.6V között vár jelet az LC7555, ha jól értem. Ez megoldható? kivezérlésmérő hangfalhozHello!Van egy ilyen kapcsolás a BSS elektronikán, ezt kellene összeraknom, egyelőre próbapanelen. A kérédésem az, hogy a 'HF be' az a hangfal piros-fekete kábelére párhuzamosan helyezett vezetékpár lenne? A kapcsolásban milyen forrással szimulálhatom, 5V AC szinuszos jellel? Csináltam is egy kapcsolást Tina-ban, mivel nem találtam LM339-es IC-t, így helyettesítettem LM324-es IC-vel. A trimmerek értékeit (százalékos pozíció) hiába állítom, minden LED "világít".
Érdemes mérlegelni, hogy "akármilyen" kivezérlésjelzőt rá lehet kötni a hangszórókra, ha leosztod a bemenetükre kerülő jelet.
Szintén megfontolandó, valóban a hangszóró-e az a pont, ahol érdemes a jelzést elhelyezni.
Hello! Ebben a kapcsolásban nem használhatsz LM324-et. Mert az Ic tápja 5,1V, az OPA kimenete így nem megy fel kb. 3,7V fölé. Mivel a Le-ek meg a 9V-ra vannak kötve, a kettő különbségi feszültségéből a Led-ek vígan világítanak.
Az LM339-nek nyitott kollektoros a kimenete, ott ez a megoldás megtehető. A Tina-ban a Spice Macros / Comparators menünél találod az LM339-et. Próbára 50Hz-et adhatsz egy kis trafóról a bemenetre. A szimulációban ott van az 50Hz-es generátor (de a DC 5V-ot írd nullára), de szimulációban a tranziens szimulációt kell használni.
Hello! Köszi a választ. A Tina-ban a komparátorok között nem találok LM339-et. Próbáltam a világhálón keresni makrót, de nem találtam sehol, csak egyet, ami nem jól van megírva. Valakinek van esetleg makró fájlja? A trafó szekunderfeszültsége mekkora lehet, 9V vagy 12V?
Köszi, JR.
Találtam TLC339-es komparátort, ki is cseréltem a kapcsolásban ezeket. A hangfal bemenet szimulációra tettem be jelgenerátort, 50Hz-el, 0 V DC-vel. A ledek most pedig nem világítanak, a potmétereket állítgattam, de most a különbség pedig a komparátor kimenet és a 9V között 0,1V. Még kezdő vagyok, de azt az infót kaptam, hogy ez a rajz ebben a formában nem jó. Egyelőre a szimuláció sem fut, de én nem tudom eldönteni a jelen tudásommal, hogy ez a kapcsolás helyes, vagy sem.
A hozzászólás módosítva: Feb 9, 2026
Hello!
Első sorban azt kell megérteni, hogy működik a kapcsolás. Aztán, hogy ezt hogy lehet szimulálni. - Az első komparátor bemenetén van az R2/R3-ból álló osztó. Ez az 5,1V zéner feszültségét kb. 3,3V feszültségre osztja le. Ez lesz a komparátor kimenetén nyugalmi állapotban (bemeneti jel nélkül) a C4 kondi feszültsége. - A vezérlés hatására ez a C4 feszültsége fog csökkenni, kb. 0V értékig, a bemeneti jeltől függően. Mert az első fokozat, bár egyből nem látszik, egy csúcsegyenirányító kapcsolás, csak épp "fejjel lefelé van", tehát a kondi feszültsége csökkenni fog a bemeneti jel nagyságától függően. A C4 kondit az R4 tölti lassan, és a komparátor nyitott-kollektoros kimeneti sütögeti ki (gyorsan) a bemeneti jel "negatív" csúcsértékére. A C2 egy galvanikus leválasztást biztosít, mert az osztó pontja 3,3V-on van, de a bemeneti jel pedig a GND-hez képest jön be. Ez tulajdonképpen egy feszültségeltolást biztosít a két alapérték között. - Mivel a C4 feszültsége 3,3V..0V-ig fog változni, az U2/2 fog utoljára bekapcsolni a bemeneti szint szerint. Tehát a potikat úgy célszerű beállítani, hogy a P2 1V-on, a P3 pedig 2V-on legyen. Ekkor a Led3-Led2-Led1 sorrendben fognak jelezni a Led-ek. - A D1 dióda, tulajdonképpen a Led1 komparálási szintjét (maximim) fogja beállítani. Csak ez nem egy korrekt műszaki megoldás. Az LM339 bemeneti árama fog feszültséget ejteni a diódán, de az áram -25..-100nA körül van, ami a diódán kb. 60mV feszültséget fog ejteni. Ez lesz a komparálási feszültség, miközben az első komparátor kimenete, maximum 20mV-ra tud lejönni. (Adatlap szerint ez 4mA terhelés mellett 150mV átlagosan.) Vagy is, ha már diódát használunk, a komparálási szint beállításához, célszerű a dióda anódját pld egy 100k-val az 5,1V-ra felhúzni. És akkor kb. 500mV lesz a dióda nyitófeszültsége és az értelmezhető komparálási szintet fog adni az U2/2 komparátornak. A szimuláció.. Tegyél a C4-re egy feszültségmérőt és minden Led áramkörével sorba egy-egy Amperérőt. Elsőnek bemeneti jel nélkül (vagy a P1 letekerésével) nézd meg a működést. Tranziens 1sec analízissel, a C4 lassan fel fog töltődni 3,3V-ra, és a Led-ek sorba kikapcsolnak. A generátorod nem jó, mert ez egy 10ms-os impulzust ad ki. Neked pedig célszerű egy 100Hz-es 10V csúcsértékű szinusz feszültséget bevinni, a P1 maximális állása mellett. Ekkor a C4 nem fog feltöltődni és az összes Led jelez. Aztán voltonként csökkentve a bemeneti jelet, sorba kialszanak a Led-ek. (Vagy 0..10V jellel próbálhatod voltonként sorba.) Az én Tina programom egy régi Demó, az nem ad tápfeszültséget a négy komparátornak, csak ha a táplábakra bekötöm a tápfeszt. De ha nincs táp, nem fog működni a szimuláció. ERC analízissel meggyőződhetsz, hogy van-e ilyen gond vagy sem. Sajnos kissé hosszúra sikeredett a dolog, tudom nem könnyű a megértés, de a szimulációhoz az áramkör ismerete és a szimulátor (működésének és hibáinak) ismerete elengedhetetlen. Ez van..
Hello! Nem probléma, ha hosszú a válasz, mert így tényleg meg is értem a működést és nem csak összerakom próbapanelen.
- a 'HF be' szimulálására szolgáló forrást lecseréltem, amire írtad ( 10V AC, 100 Hz, DC level 0V) - P2 és P3 úgy van beállítva, hogy P2-GND-n 1V, P3-GND-n 2V legyen mérhető. - P1 letekert állásánál C4 kapcsain 3,3 V mérhető - D1 katódjához tettem 100k Ohm ellenállást és felkötöttem 5,1V-ra. Valamiért a zéner 4,2V-ot állít elő, annyit mérek a szimuláción az U2/1 nem invertáló bemenetén, R4 és R2-n is - P1-et 50%-on hagytam, VG1-et állítom -1V-okkal lefelé 10V-ról, de a LED-eken folyamatosan pikoamperes áram folyik (mert a katód-GND között csak 100mV van valamiért. Sokat segítettél, de még mindig nem működik megfelelően az áramkör.
Hello!
- A zéneren azért van 4,7V, mert az R5 ellenállása túl sok. R5 árama = (9V-5,1V)/1,5k=2,6mA. Egy komparátor tápárama 0,8..2mA az adatlap szerint. És mivel ebből 4 is van, a tápáram meg 3,2..8mA között is lehetne. Pesszimista tervezés szerint az R5 áramát 8mA-ra kellene választani. - Ha a bemeneti jeltől a C4 feszültsége 3,3V-ról 2,5V-ra jön le, akkor annak a komparátornak kellene bebillenve lenni, aminek a leosztott referencia feszültsége az invertáló lábon, ennél magasabb. - "VG1-et állítom -1V-okkal lefelé 10V-ról" Ha ez DC feszültséget jelent, akkor nem csoda, hogy nem csinál semmit. Mert ott a VG1-en váltót kell állítgatni. Ha pedig azt állítottad, akkor azt a C4 feszültségén lehet megfigyelni de csak a tranziens szimulációban. - Próbára, ha a C4-et rövidrezárod (valóságban is megtehető), akkor minden Led-nek világítania kellene. Ha ez nem teljesül, akkor próbálj meg, minden komparátornak 5,1V és GND tápot adni. Egyébként a Led katódokon értelmetlen lenne a 100mV feszültségnek lenni, hiszen a diódák, a 9V-ról "lógnak lefelé" és nyitóirányban vannak. Majd alakul ez, mint púpos gyerek a prés alatt.. A hozzászólás módosítva: Feb 10, 2026
Hello!
- R5 ellenállását 560 Ohm-ra csökkentettem, hogy R5 árama elérje a ~8mA-t - C4 rövidzárására betettem a szimulációba egy vezetéket kapcsolóval, megnéztem, hogy így mind a 3 LED világít-e. Először nem világítottak, majd ahogy javasoltad, a komparátorok kaptak tápot, 4,5V-ot, amennyi a zéner ágán mérhető; (9V-5,1V)/0,560k = ~ 7 mA. A szimuláció 8 mA-t mutat. - VG1-et 12V AC 50Hz 0V DC level értékre válsztottam, hogy egy kistranszformátorral is tesztelni lehessen. Így a P1 potméterrel lehet állítani C4 feszültségét, így az előzetesen a P2 és P3 trimmerrel beállított komparátor invertáló láb-GND feszültségek mérvadóak abból a szempontból, hogy a P1-el beállított C4 feszültség melyik komparátor leosztott referencia feszültsége az invertáló lábon, amely magasabb C4 feszültségénél, így bebillenti azt a komparátort, ami az adott LED-et kapcsolja. - tehát a P1 állítgatásával lehet a ledeket kapcsolni. Gondolom gyakorlatiasabb, ha a VG1 AC feszültségét állítgatom, mert a hangszóró kapcsain is ez történik. De ezt hangszóró megcsapolásával érhetem el, mert ugye változtatható váltakozó feszültségű tápom nincs ( és jelgenerátorom sem). - annyi kérdésem még lenne, hogy U2/2 invertáló láb-GND feszültségét mivel lehet változtatni? R9 változtatásával? köszönöm, ez így már nagy segítség, remélhetőleg lassan össze is tudom rakni próbapanelena kapcsolást. Gondolom egy a rendelkezésemre álló hangszóró kimenetének kapcsain meg kellene mérjem a feszültséget, hogy lássam az értékeit, hogy azzal működik-e
Hello! Akkor még is van előrelépés..
A diódához az R9 ellenállást, mindössze azért javasoltam, hogy az eredeti elgondolásnak legyen műszakilag valami értelme. Mert ennek a diódának semmi értelme/jelentősége nincs. Oda ugyanúgy egy feszültségosztó megfelelt volna, amivel a maximális kijelzési szint beállítható. (Akár itt is egy trimmer.) Mert a lényeg, hogy a maximális kivezérlés a GND körül lesz, de el nem érheti azt, hiszen a csúcsegyenirányító kimeneti tranzisztora eleve nem képes a GND-t megközelíteni. Ezért kell a komparátor referencia bemenetét a GND-től minimális szintre megemelni, de természetesen lehet az magasabban is. De egyáltalán nem kötelező ezt egy diódával tenni. Igen, ha csökkentenéd R9 értékét, nőne a dióda munkaponti árama és ezzel a nyitófeszültsége is. De ez nem egy lineáris változás, hanem a nyitóirányú karakterisztikát követi. ioda_IV_karakterisztika.jpg" target="_blank" rel="nofollow" >Karakterisztika.. Igen, a hangszóró kimenetén mérhető feszültséget kell mérni, és ez szerint beállítani a P1 potenciométert. De a hangjel nem egy statikus érték, hanem dinamikusan változik, így igazából ennek csúcsértékét oscilloszkóppal lehet leginkább látni. (Természetesen egy trafóval és a P1 tekergetésével tudod tesztelni a gyakorlatban is a kapcsolás működését, ahogy írtad.) Amit tudni kell.. A csúcsegyenirányító feszültségerősítése 1 körül van. A bemeneten az R1/P1 osztó a feszültséget a harmadára osztja le. mivel a csúcsegyenirányító 3,3V..0V tartományba dolgozik, ennek háromszorosa lesz a minimális bemeneti feszültség, tehát ez kb. 10V csúcsértéket jelent. Ettől a bemeneti jel csak nagyobb lehet. Hídkimenetű erősítőnél, csak az egyik kimeneti pontra teheted a kivezérlésjelződet, mert ha az erősítő táp és a kijelző táp közös lenne, zárlatot hozol részre.
Azt elfelejtettem írni, hogy a zéner amit használsz MZP4733, egy "nagy áramú" zéner, aminek 49mA a könyökárama. Ezért nincs meg rajta az 5,1V feszültség. Használj BZX55C5V1-et és akkor helyére kerülnek a dolgok.
|
Bejelentkezés
Hirdetés |





. Igen, bargraph volt a cél. Most hogy írod, az első néhány led fényereje valóban csökken, ha magasan van a kijelzés értéke. 



















