Fórum témák
» Több friss téma |
Fórum » NYÁK terv ellenőrzése
Berajzolnád, gyors nekem ! Más hibát te se találtál? Köszi előre is ! Nekem már nincs idegem..
Nem használom ezt a progit, ezért nem is ismerem. Viszont a 19-es lábad, a VSS be sincs kötve, ami szintén nem jó így!
A 8. láb a VSS, és be van kötve, ha jól emlékszem..
Sziasztok. Itt a jelenlegi állás: bekötöttem a másik VSS-t is, de nem értem az MCLR-el mit kell pontosan, meg a 100nF-s kondikkal mi van. Addig oké, hogy az ellenállás egyik felét rákötöm ok, de a másik fele? Az a föld? Berajzolná a többit is valaki, meg végre más is átnézné esetleg van -e hiba? Én egyszerűen nem találok, bár lehet van. Tudniillik a saját hibát a legnehezebb megtalálni...
Hello!
- Miért nem nézed meg az elvi rajzot? A MCRL-t egy ellenálláson keresztül a Vdd-re kel húzni. (R2) De az RA5-re itt minek ellenállás? Nincs az itt használva. A 628-nál az RA5 közös az MCRL-el. Azért van rajta ellenállás. - A 100nF kondinak meg ott van a hely ahol a Vdd/Vss egymás mellett van. Nem? -Amúgy minek egy ellenállás lába közt két vezetéket átvinni, ha még ráadásul szabad út is van hozzá.. üdv! proli007
És most nem akarok beképzelt lenni, de be tudnád rajzolni, vagy ha berajzolom, akkor te leellenőrzöd? Amúgy van-e még hiba benne?
Itt van, felraktam. Kijavítottam mindent, amit mondtál, de azért kérlek nézd át, helyes-e. Van még hiba esetleg? Tudom uncsi lehetek, de elkél a segítség ennél a bonyesz nyáknál..
Hello!
Szerintem van itt elég sok segítő, de ha nem vetted volna észre kicsit szívatnak, mert mással szeretnél dolgoztatni. Most ezzel kicsit megküzdesz, és a többi menni fog mint az ágyba ... Először arra törekedj, hogy minden össze legyen helyesen kötve. Aztán jöhet a rendezés szépítés. De első dolognak az elvi rajzot kellett volna elkészítened, azt megnézték volna, hogy aztán ez alapján tudjad ellenőrizni a nyákot. Nem így jártál el, hanem fejből-fejbe. Ez az eredménye.. üdv! proli007
Nem pontosan értelek. Ahogy én dolgozok: kinyomtattam a kapcsolást, Sprint bekapcs, és használom. Sajnos eddig csak kisebb nyákokat gyártottam egyedül.. Nem értem miért szívatnak. Ha neki ez jó móka, akkor ok.. A legjobb egy tudatlan kicsit bántani.
Én csak azt nem értem, hogy miért kérdezgeted enyit, hogy jó-e. Nézd át alaposan, 1x tedd fel ide, valaki biztos átnézi. Ha pedig enyire nem bízol a saját tervedbe, akkor felesleges tervezni :no:
Hello!
Félre érted.. A "szívatás" alatt azt értem (magam is beleértve), hogy nem készítik el helyetted a nyák rajzát. Teszik ezt több okból. Mert abból nem tanulsz, és továbbiakban sem fogsz jó nyákot tervezni. Mert sokaknak (mint nekem is) nincs Sprint-je. Mert túl sokszor-sokat írsz, kis apró dolgokat kérdezel, kérsz.. Ha megrajzoltad volna, és feltetted volna ide az elvi rajzot, amin az új proci és minden rajta van, akkor azt átnéztük volna, kijavítottuk volna. Akkor, és az alapján lett volna miről beszélni. De itt minden apránként van csepegtetve és az (legalább is számomra) fárasztó. Nem megsértődni kell, mert itt a HE-n a jó szándék vitathatatlan. Legfeljebb nem úgy látod. Azt kell megtanulnod, hogyan kell kiszűrni és felismerni a számodra szükséges információkat a válaszokból. Mert ott vannak azok, ha visszaolvasod az egészet. A segítség bármely kicsi is, önzetlen és rabolja mások idejét is, de nem kötelesség jellegű.. Ennek fényében kell olvasni a hozzászólásokat.. Amúgy ez nem bonyolult nyák, attól még ez igen messze van. Hiszen más kritérium szinte nincs, mint hogy mindenki oda menjen ahová kell. Egyetlen dolog volt, hogy a tápszűrő 100nF lehető leg közelebb legyen az IC-hez.. üdv! proli007
Szia! Elvileg a Sprint általában inkább a kezdőknek szól, de van pár buktatója. Sajnos ha jól tudom az elvi rajz és a nyák köszönő viszonyban sincs egymással. Szemezgetéssel, nyomkövetéssel kell kiókumlálni mit hova kössél. Előfordulhat fordítva bekötött tranzisztor, kifelejtett vezetősáv, egyéb. Akinek van benne gyakorlata, annak könnyű a kezelése, a kezdőknek inkább szívás. Az Eagle csak hangyányit bonyolultabb, de ilyen gondok nincsenek vele. A rajzodhoz annyit, a 7805-öt és a két 10µF kondit forgasd el 90 fokkal jobbra, és a kondik meg a stabkocka között kicsivel több helyet hagyjál, és az egészet kicsit jobbra viheted. Így távolabb kerül a PIC-től, és mivel a háta kifelé néz, szükség esetén tudsz tenni rá hűtőzászlót. A kondik sem szeretik a meleget. A stabkocka lábaihoz közvetlenül illik két 100nF kerámia kondit tenni. A táp vezető sávokat mindig olyan szélesre csináld, amennyire lehet, ugyanis ezeknek is van némi ellenállása, amit a lehető legkisebbre kell csökkenteni.
Proli: én már átnéztem a nyákot, és én nem találtam hibát, ettől eltekintve lehet benne.
Dinokal: Akkor megpróbálom ezeket megoldani. Más hibát észleltél benne, vagy te sem találtál, vagy nem is kerestél?
Kész, berajzoltam amit kellett! Így gondoltad? Valaki még esetleg nem nézné át, nehogy mégis hiba legyen benne?
Én hiába nézem, ha a saját hibámat egyszerűen nem veszem észre. Én már átnéztem...
Őszintén szólva nem is kerestem. Ismerni kéne hozzá a kapcsolási rajzot, mert a tranzisztorok bekötése típusfüggő, és nem tudom ezek milyen tranyók. Ráadásul az SMD alkatrészekről sem derül ki, hogy mi micsoda. A többi elvileg jó lenne, de a PIC táplábaihoz minél közelebb tegyél 100nF kerámiakondikat, ez kötelező! Sok ismeretlen eredetű hibától kíméled meg magad. A másik pedig a tápkérdés. Elég sok ledet használsz, ez bizony megrángatja a tápot rendesen. A stab bemenetéhez 1000µF kondi sem túlzás, a kimenetén lehet hogy elég 10uF, de lehet hogy a hirtelen változó terhelések miatt 100µF jobb lenne. A ledek tápvezetékei is nagyon soványak, gondolj bele, nano vagy milisec alatt következnek be az állapot és terhelés változások!
A tranyók 547-esek, a led előtétek 270R, a többit kapcsolási rajz alapján nézem. Az előző rajzokhoz még-még odaírtam a másik alkatrészek kapacitását, de ennél már nem. Akkor a kondit kicserélem másikra, ahogy írtad. A PIC-re a 100nanót meg nem a VDD-VSS közé kell rakni? Azt raktam!
Nekem a Sprint nincs feltéve, csak kép alapján tudnám megnézni.
Ok. Oda kell, csak az smd alkatrész adatok híján gőzöm sincs néhány alkatrészről. A tápvezetékek még mindég nagyon vékonyak. A 100nF-ek közvetlenül a stabkocka lábaihoz kellenek! Te simán a pufferkondikat söntölöd velük a táplábak helyett.
Mindjárt vastagítom. Miről nem tudsz? Majd mondom! Mindenhova 270R csatlakozik, kivéve a : 6. 7. 27. 28. lábhoz, mert oda 10k megy.. Más hiba?
Ha már annyira SMD-zel, akkor a kvarcnál lévő, illetve a stab IC-nél lévő kondik miért nem SMD-k? Tovább lehetne zsugorítani a NYÁK-ot... És még mindig vannak benne randa összekötések.
![]() szerk.: Tennél be végre kapcsolási rajzot? Vagy linkeld be, ha már fent van...
Mert így lett tervezve,...
Kapcsolás : Bővebben: Link Nem értem dinokal , most mi a nem jó a kondikban? Az elkókat cserélem a megbeszélés szerint, de a többi?
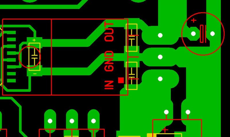
A hidegítő kondit zavarszűrés céljából tesszük az áramkörbe, és ahhoz tesszük a legközelebb, amit védeni akarunk a zavaroktól. Ezért kell a PIC tápjára is közvetlenül, illetve a 78xx lábára is minél közelebb pakolni. Nálad a 100nF-os kondik igencsak messze vannak a stab IC-től. A PIC kondiját is elforgathatnád 90°-kal balra, és akkor sokkal közelebb tudnád tenni azt is... Egy példa, bár ez sem a legjobb:
A stabkocka lábainál lévő 100nF kondikat közvetlenül a kockához kell tenni, a lehető legrövidebb vezetékezéssel! Nálad csak az egyik lábuknál teljesül ez a feltétel, nem a lábakat söntölöd velük, hanem a pufferkondikat. Ez bizony hiba. Van olyan is aki közvetlenül a lábakra forrasztja őket.
Ok, akkor én is inkább majd közvetlenül ráforrasztom. Most a PIC-es kondit is forgattam, igy gondoltad?
Ja meg minden vezető vastagodott.
Szerintem ez egyik esetben sem teljesül, mert hiába van az egyik lábnál közel a kondi, ha a GND-nél "hosszú" a vezetősáv, akárcsak a PIC lábánál.
Ez a kapcsolás nem ehhez a NYÁK- rajzhoz tartozik...
Akkor csináljam úgy, hogy a pic mellé rakom, és a PIC lábára húzom oda, a PIC hasa alatt?
De, csak még multkor irtam ide, hogy a PIC másik PIC, mert a programot átirtuk a PIC-es topikban, és a kolégánk mondta, hogy úgy kell bektöni ezt a PIC-et, hogy arra a lábakra csatlakozzanak , mintha a 628 lenne benne..
|
Bejelentkezés
Hirdetés |






Kapcsolás :
Az elkókat cserélem a megbeszélés szerint, de a többi? 






