Fórum témák
» Több friss téma |
Fórum » LED mátrixos kijelző
Témaindító: Satterhand, idő: Aug 20, 2005
Témakörök:
Sziasztok
Kis segítségre lenne szükségem. 16x16-os mátrixot csinálok. Az oszlopok meghajtásánál szeretném a tranzisztorrengeteget kiváltani valamilyen IC-vel. Olyan meghajtó kéne ami kb. 200 mA-t tud kapcsolni. Ha valaki tud ilyet ajánlani kérem jelezze. Előre ie köszönöm.
8 tranyo/tok, also oldali, parh: ULN2801/2802/2803/2804
8 tranyo/tok, felso oldali, parh: UDN2982/2983/2987 8 tranyo/tok, felso oldali, soros: UCN5895
Sziasztok!
Tetszik a fórum! Én is érdeklődök a LED-mátrixok után. JANI itt a fórumon írtad a közbenső tárolót. Konkrét kapcsolást tudnál nekem küldeni? Segítségedet előre is köszönöm. Üdv.: K
Néhány olcsó ötlet kész LED mátrixra:
Bővebben: Link I2C vezérlésű komplett LED mátrixok szinte anyagárban + szállítási költség. Van itt példa meghajtásra is, PIC16F723-mal, USB felülettel, képtervező programmal, példaprogramokkal kemény 14 dollárért (szinte hardver ár): Bővebben: Link Kiváncsi vagyok a véleményetekre...
Szia! Az elv egyszerű! De az ördög a részletekben lakozik. :smoke:
A rajz csak az alap elvet szemlélteti. De a gyakorlati kapcsolás a 4013-as adatlapjából könnyen elkészíthető. Én a tárolókat kicsi modulonként képzeltem el amiket pixelenként lehet az alap vezérlőkártyába csatlakoztatni. Ez a kis modul a 4013-as tárolót és egy LED-et tartalmazna. Egy ilyen kis modul egy pixelnek felel meg. ( SMD-s alkatrészekkel szerelve.) Az alap vezérlőn lenne elhelyezve a mátrixot dekódoló ÉS logikai hálózat és a vezérléshez szükséges többi alkatrész...
Szia!
Köszönöm a gyors válaszodat! A feladott leckét megtanultam vagy is inkább letöltöttem. Suliban is tanultam ezekről, de csak érintőlegesen. Sajnos gyakorlati megoldásokkal keveset találkoztam, szinte semmit. Így várom a következő leckét tőled! Érdekelne ez a tárolós megoldás, ha a mátrixot gyorsabbá tudom vele tenni. Lehet butaságot fogok kérdezni tőled, de az általad ajánlott IC, a 4013-as, mennyi jelet tud tárolni?Segítségedet előre is köszönöm! S.K.
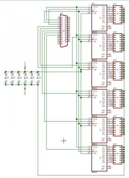
![]() Menet közben, hogy a fórumot olvasom, egy másik kérdés is felmerült bennem. Mivel úgy látom ,hogy te szakmailag toppon vagy így bátran fordulok hozzád. ![]() Mellékelek neked egy pdf-et, ezzel kapcsolatosan lenne kérdésem, mivel PC-t is szeretnék használni a mátrixomhoz. A következő lenne a kérdésem, ami az órajellel lenne kapcsolatos. A rajzon látható, hogy az IC-k az órajelet a párhuzamos portról kapják. A kérdésem ezzel kapcsolatosan az lenne, hogy használhatok-e külön óra jelet vagy a Portnak az órajelét kell használnom? Üdv: Ismét Én!
Jók-jók ezek a rajzok, de nem gondolkodtatok még CPLD-ben?
Ha megoldod a szinkronizálást,(órajel adat,törlésjel) akkor biztosan,de ez elégé bonyolultnak tűnik számomra.Maximum ha az órajelet bevezeted a PC-be ,de az ki tudja mennyi idő után válaszol.A késleltetés pedíg apró hibákat okoz ,ami viszont szerintem látszik.
Szia!
Köszi a felvetést, de mire gondolsz konkrétan? CPLD? Üdv. K.
Felmerült bennem egy újabb kérdés. LED-nek mennyi az a legrövidebb idő, aminél még felvillan a megfelelő feszültség mellett? Vagy a LED-nek is van karakterisztikája és abból megtudhatom? Ha van, akkor hol lehet utána nézni?
Remélem érthető a kérdésem. ![]() Minden választ előre is köszönök! Üdv Mindenkinek!
A tároló láncokat, a multiplexert, stb.. ki lehet alakítani CPLD-vel is. És akkor egy alkatrész összesen. A fűzés, a tárolás, a frissítés.
Kb. mint ha cél IC lenne.
Nem a fesz az érdekes, hanem az áram.
Ha megnézel egy adatlapot, akkor abban benne van a névleges árama (pl. 20mA) és az impulzusban ráadható max áram. Ökölszabály, hogy pl. 1/8-os multiplex fölé nem szabad menni, tehát 12.5% ideig világít a LED 8x-os árammal (így jön ki közel azonos fényesség, a gyakorlatban azonban nem 8x ez az érték, hanem több egyéb okokból.) A max áram jóval kisebb kitöltésre vonatkozik mint 12.5% ez inkább amolyan elvi maximum, amit még károsodás nélkül elvisel, de itt már nem is világít... csak nem megy tönkre
A 4013-ra a modul rendszer miatt esett a választásom.
De biztosan van olyan tároló ami egy tokban több bemenetet is kezelne az elvárások szerint. Ennek még nem néztem utána. S jó ötlet ha a logika és a tárolók egy részét egy tokba lehetne tudni. De mint írtam még csak a tervezési fázis elején tartok s így lenne még mit finomítani az áramkör gyakorlati kialakításán, megvalósíthatóságán. Valóban jó lenne ezt az alkatrész temetőt barátságosabb IC-menyiségre zsugorítani.
A 74373 letárol 8 bemenetet ,egy közös beíró és egy közös kimenet engedélyező lábbal.Ha a törlésről lemondasz ,akkor ezzel akár egy egész 8 bites sort letárolhatsz ,talán még az ÉS kapura sem lesz szükség.
(két max 3 tok 8 ledenként) A kioltás, ha fontos esetleg a nagy impedanciás állapotba hozott tárral lehet.
Nagyon szépen köszönöm mindenkinek a segítséget. összegyúrtam / gyúrattam/ az egészet, és működik. . .
A Programozás következik, de az nagyobb lélegzet vétel lesz majd, és előtte van egy másik projekt egyik ismerősöm vetette fel a kérdést, motorvezérléssel kapcsolatba, nemsokára csatolom a linketÉs még egyszer nagyon köszönöm!
Szia
Azt írtad a hozzászólásodban, hogy "pl. 1/8-os multiplex fölé nem szabad menni" Ez azt jelenti, hogy a teljes mátrixomat 20msec -enként frissítem akkor 1 lednek 2.5 msec-ig világítania kell? Ha 16 oszlopból áll a mátrix, akkor kettőnek kell világítania egyszerre? Köszi
Sziasztok, abszolút zöldfülű vagyok, de én egyvalamit akarok összehozni. ebből a ledmátrixos buliból nekem egyetlen (1) oszlopot kellene működtetnem. azon az egy oszlopon végigfut a kép, persze az ember csak egy hülye villogást lát. de nekem ez kell. sem az elektronikához nem értek, sem a programozáshoz, de a barátaim, akik benne vannak ebben a projektben, annál inkább. (#847847) HeZ bejegyzésében a második link egy ilyen elkészült, multifunkci ledmátrix üzemeltető hardware-nek néz ki, nyilván meg tud hajtani csak egy oszlopot.
áthidalandó problémáink: milyen formátumban adjuk meg a képet, aminek végig kell futnia?fontos, hogy nem szövegről van szó, hanem ábrákról. mikor elkezdtem ezt írni, még sokminden kérdés a fejemben volt, de már elfelejtettem. köszi! andrás
Sziasztok!
Én is kísérletezgetek LED mátrixszal. Már a összejött a karakterek megjelenítése de a gondom az , hogy sajnos eléggé "szellemképes" a kijelző. Tehát nagyon halványan ugyan de azok a LED-ek is világítanak amelyeknek nem kellene. Ez igazából álló képnél a legfeltűnőbb, olvasható marad ugyan a karakter de nem esztétikus így. Tudom, hogy mi lehet a gond de jó megoldást nem igazán tudok rá. Azért lehet mindez mert shift regisztereket használok az oszlopoknál és a soroknál is és ezeken "végigfutnak" a logikai szintek, így ha csak rövid ideig is de nem megfelelő helyen lesznek. Az alapkoncepció az lenne, hogy először beshiftelem a sorok adatait és utána az oszlopét(ez utóbbi csak annyi, hogy tologatom odébb az egyest). Ez rendben is lenne az első oszlopig. Utána ha ugyan így teszek akkor megint csak előjönne a probléma. Pl. törlöm az oszlop regisztert, beírom a sor regisztert a második oszlop adataival, ezután a második oszlop bekapcsolása következne, de rövid időre az első oszlopra is kikerülne a második "képe", ott vagyok ahol a part szakad. Tudtok esetleg erre valamilyen megoldást? Remélem érthetően írtam le a problémát.Köszi!
Erre kellene használni a shift regiszterek után egy tárolót,vagy eleve tárolós shift regisztert használni.Vagy a ledek tápját lekapcsolod a shiftelés idejére.
Köszi! Nem is tudtam, hogy vannak ilyen latch-el egybeépített tárolók.
Sziasztok arra gondoltam, hogy csinálnék egy led mátrixot rgb ledekből ha ilyen lehetséges.
Hogy ne csak zöldbe vagy csak pirosba látszódjon a ki írás hanem lehessen változtatni. Valaki tud ebben segíteni. Az egy színűnek meg van a kapcsolása de én sok sok szint szeretnék
Választhatsz ,vagy kettes mátrixot használsz,ekkor minden led ugyan úgy viselkedik mint eddig, csak az első sor pl az első sor pirosa a második sor az első sor zöldje,a harmadik sor az első sor kékje... .
Vagy nem kétdimenziós hanem három dimenziós mátrixot alkotsz.Soronként három kimenettel.
szoval akkor ilyen rgb-s ről ne is álmodjak ?
Miért ,nyugodtan álmodhatsz,nem bonyolultabb mint a sima,csak harmad akkora csoportokból kell összerakni a teljes képet.
Szerintem ha a vezérlő meg a ledek tápja is 5V akkor így működik,bár a soros ellenállásokat kihagytam (te ne tedd!!) Esetleg a tranzisztorok fetre cserélhetők a kisebb veszteségek miatt
|
Bejelentkezés
Hirdetés |






Remélem érthetően írtam le a problémát.

