Fórum témák
» Több friss téma |
Fórum » Feszültség figyelő erősítőbe
Témaindító: Thomas10100, idő: Júl 16, 2007
Témakörök:
Sziasztok!
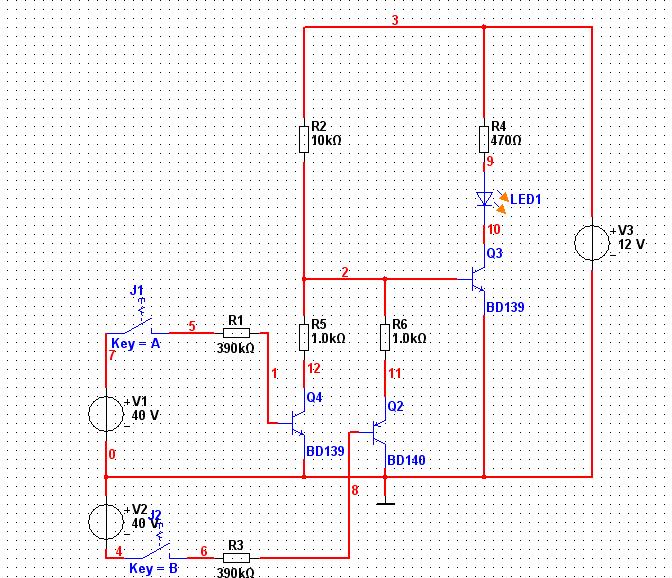
Mertem nyitni egy ilyen témát, mert nem találtam hasonlót. Adott egy erősítő amiben +-40V lesz a tápfeszültség. Ezt kellene ellenőrizni a biztosíték után, hogy megvan-e. Ha a + VAGY - nincs akkor világítson a LED. Meg csináltam ezt a kapcsolást szimulátorral, elvileg működik. A kérdésem az lenne, hogy ez a valóságban is működni fog-e, illetve jók-e az értékek amiket beállítottam. Tranzisztoroknak még milyet lehet használni? Köszönöm a segítséget!
Na ennek most mi értelme?
Ha ennyire szőrözik valaki tegyen egy ledet ellenálással a bizti mögé és ha nincs fesz akkor nem világít na bumm.Vagy tegyél a biztivel párhuzamosan egy baromi nagy ellenálást azzal párhuzamosan mégeggyet amivel sorba kötsz egy ledet és ha kiég a vizti akkor az ellenáláson keresztül csak éppen valamicske fesz fog átmenni de a rajta eső elég lessz egy lednek, de most az értékeket meg ne kérdezd.
Mert az erősítő dobozában benne van a LED ha kiveszem akkor luk lesz
Szóval fel kell használni. De 2db LED van, és 2 csatorna=4 fesz. Szóval ezért kell szerintem, meg amúgy is van felesleges panelom, amire akarok csinálni vmit. Jah és akkor világítson amikor nincs fesz.
A második megoldás épp azt csinálja.
Ettől amugy egy túlvezérlésindikátor jobb lenne nem? Annak talán több haszna lenne. Mikeg építsen az ember olyant bele az erősítőjébe ami legjobb esetben is csak a helyet foglalja és jóesélyel lehet hogy sosem fog rajta működni vagy nem? Szerintem ritkán szál el úgy bizti hogy más gubanc nincs.Ha meg elszáll akkor úgyis szétszedi az ember mert nem szól.
Ha nincs fesz hogy világítson?
Nem értem :no: :no: :no:
Szép rajz de a led csak akkor fog világitani ,ha egyik tápfesz sincs meg .
Ezt a kapcsolást egyébként a kimeneten lévő egyenfesz visszajelzésére jó. Hasonló kapcsolást találsz a kapcsolások>hanfalvédők cimszo alatt.
Na ezt most viccnek szántad?
Van olyan hogy segéd trafó
Szimuláció alapján akkor világít ha valamelyik fesz nincs meg, vagy mind a kettő.
Most ennyire nem akarjátok hogy megépítsem?
Mivel párhuzamba vannak a tranyók, ha csak az egyiknek feszültséget kap a bázisa akkor már nem világít a LED mert ugye a tranyójának a bázisa a földre van húzva nem? Bár jól kiszámolt ellenállásokkal...
Sztem fúrj még pár lukat és csinálj kivezérlésjelzőt vagy 1 led ami ütemre villog. Egyébként előbb fogod meghallani, mint meglátni, hogy nincs meg az egyik fesz. Sztem sincs sok értelme végső esetben használd bekapcsolásjelzőnek.Üdv |
Bejelentkezés
Hirdetés |





Szóval fel kell használni. De 2db LED van, és 2 csatorna=4 fesz. Szóval ezért kell szerintem, meg amúgy is van felesleges panelom, amire akarok csinálni vmit. Jah és akkor világítson amikor nincs fesz.
