Fórum témák
» Több friss téma |
Fórum » APT-100-ból Sub erősítő
Témaindító: Parázs Gábor, idő: Júl 4, 2007
Témakörök:
Sziasztok
Van egy APT-100-as végfokmodulom, szerintetek egy aktív szűrővel jól müködne sub erősítőként, mi a véleményetek? köszönöm a válaszokat
Igen, de pakold le róla a kimenőtrafot szerintem. (neked ugyse kell 100 Voltos kimenet.
Szia
Persze én is kimenő nélkűl gondoltam.Meg sincs már elcseréltem egy toroidra.kösz
Erdemes beletenni vmi egyszerubb egyenfesz figyelo aramkort, mert ha a vegfok elszall jo szokasa kitenni a feltapfeszt a kimenetre es akkor a melynyomodnak annyi.
100V on ezzel ugye nemvolt gond mert a trafon nem megy at...
Relés védelmet mindenkép raknák a kimenetre.
Rakj bele még egy kis pufferkondit, mondjuk 10000µF-ot, hogy legyen miből táplálkoznia az erősítőnek. Sokkal dinamikusabbak lesznek tőle a mélyek, nem fogy el a tartalék.
Szia! Az APT100-as nem csöveserősítő? Ha igen ,miért kell 10000 mikro? Üdv. májkrobi
Hello
Nem szoktam sajnálni a pufferkondit.
Szia
Az APT-100-as az nem csöve erősítő hanem tranzisztoros.Az APX-100 a csöves erősítő.Azért jo ha van plussz puffer mert az erősítő (főleg sub) hirtelen nagy áramokat vesz fel a tápegységből és ha a tápegység ezt nem képes biztositani akkor az üstdob helyet egy aluminiumkondér fog megszolalni.
Elnézést a tévedésemért ,de összekevertem az APX100-al. Bocs! Üdv májkrobi
En APT100 nal ugy szoktam hogy a meglevo 2*4700melle berakok meg plusz 2*4700 ugyanolyan MM csavaros kondit, a tartoba felul meg van pont 2 hely. A GRAETZ hidat pedig lecsavarozom a doboz aljara, igy van egy kis hutese is.
Az abaj hogy nem komplett APT-100-am van mert a doboza meg a pufferei nincsenek meg.De ha megépitem akkor legalább 15 000µF-ot rakok bele.
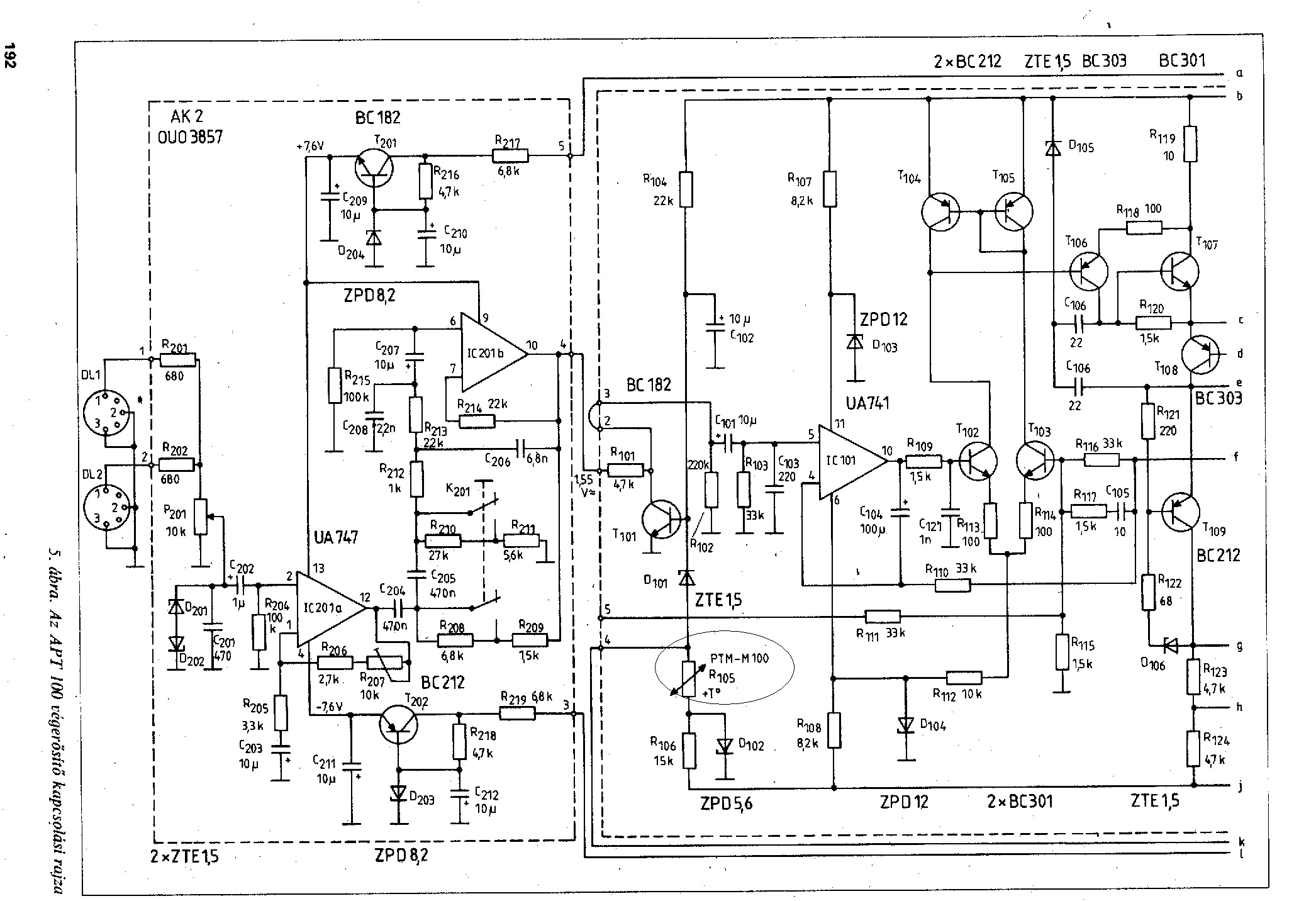
Lenne egy olyan gondom, hogy van nekem itt egy APT100 erősítőpanel, 1-2 alkatrész hiányzott belőle, azt visszaraktam szépen, de mikor szétszedtem még régen letéptem róla valamit, ami két vezetékkel ment a borda felé és "PTM-M100" a neve a kapcsolási rajzon, valami PTC vagy NTC lehet. Akinek van APT100-a az megtudná nekem mérni esetleg hogy mekkora ez alaphelyzetben? R105 a neve panelen, és hogy hol volt ez elhelyezve a bordán.
Szia
Az én APT-100amon 143Ohm szobahömérsékleten.üdv
Szerintem már több mint 20éves technika az APT-100.
Sziasztok!
El tudná valaki küldeni (vagy még inkább ide feltenni, hogy másnak is hozzáférhető legyen) a APT-100 erősítő, az AKT-408 keverő, és az EBE-5310 erősítő (ez utóbbi 250W-os, 100V-os kimenetű, rack rendszerű szerkezet, szintén BEAG gyártmány) kapcsolási rajzait? Köszi! Gábor |
Bejelentkezés
Hirdetés |





