Fórum témák
» Több friss téma |
Mielőtt kérdezel, a következő két dolgot ellenőrizd!
I. A helyes tápfeszültségek megléte.
II. A kimeneten van-e egyenfeszültség.
Élesztés.
Szia, feltettem neked ide KD mester féle védelmet.
Már jó páran megcsinálták, van bent nyákterv is + kiegészítő leírás. Bővebben: Link
Köszönöm szépen!
Sziasztok!
Meg tenné nekem valaki, hogy a Majki féle hangszóróvédő kapcsolást fel tenné .lay kiterjesztésben? Szeretném módosítani a relé-t a rajzon, de csak PDF formátumban találkozok mindenhol a NYÁK tervvel!
Sziasztok. Van egy házilag épitett erősitőm aminek 10 perc után forró a trafója. 55VA 12volt. tda 1557q van rajta. Segitségel előre is köszönöm.
Én mérnék a helyedben egy áramot valamelyik tápágban.
Tudtommal ez az IC 22W-ot tud leadni, ami a trafódra nézve igencsak határeset, igaz csak teljes kivezérlés közelében. Forrónak nem szabadna lennie, viszont ha zárlat van valahol, akkor nem is működne többet...
Üresjáratban 15volt. Nincs zárlat sehol.de akkor is forró. 30000µF van benne.
Már megoldódott a probléma. Kapott egy mások trafót. És nem melegszik.
Hali! Vettem unaloműzőnek egy Ágota DS 1200-as végfokot, de sehol nem találok kapcsolási rajzot.Van benne néhány smd alkatrész ami nem azonosítható be ránézésre.(Kondik, Tranzisztorok, Diódák) Ha valakinek volna ehhez rajza, vagy csinált már ilyet és tudna lényeges infókat, azt megköszönném. Tommy
Köszi, de ez megvan nekem is. Kinyomtattam, levágtam a széleket, összeragasztottam, így 2 db a3-as oldalam lesz, az egyik a táp, az jó is, az alapján csináltam meg és működik, a másik a végfok és a meghajtás, de az nem jó. Ebben 6-6 db irf640 és irf9640 van oldalanként, az én végfokomban viszont 8-8 db irf630 és irf9630 van. Az hogy 630 vagy 640 az mindegy lenne, a 640n erősebb de beépíthetőek egymás helyett, az én tudomásom szerint, csak a darabszám nem klappol és teljesen más a kapcsolás is. Azért köszi. Üdv: Tommy
Nemrég kaptam egy ul1402 izéval (nem tudom minek mondják ) erősítőt és az érdekelne hogy az itt leírtak igazak-e
Sziasztok! Kezem közé került 2 db KSH13009AL tranyó, egyik elektrós kollégától kaptam őket, azt mondta, hogy annó egy monó végfokot akart belőlük csinálni a műhelyébe, de én utánnanéztem, és az adatlapjuk szerint ezek kifejezetten nagyfeszültdégű kapcsolótranyák, kapcsolóüzemű tápokba ajánlja az adatlap, szerintetek attól bírhatják még az analóg üzemet is ? Eléggé combos tranyók egyébként 400V 12A 130W, szóval ha bírnák az analóg üzemet, akkor felhasználnám őket.... A válaszokat előre is köszönöm, mellékeltem az adatlapot
Helo.
Hát ez sajnos nem éppen a lineáris karakterisztikájáról híres sajna... :no: Ugyan sokszor a dc motorvezérléseket is nagy általánosságban lineáris tranyákkal csinálnak, arra ugyan ez jó lehet a karakterisztikáját tekintve. Vélhetőleg egy végfokba is ad majd ki hangot, csak valószínű egy lehetetlen hangképben. Ma már elég baráti áron(kb 600Ft/db) hozzálehet jutni eredeti Japán 2sc5200/1943-as tranyókhoz, amik kimondottan audio célra vannak gyártva. Mindenesetre lebeszélni nem akarlak róla, ha van kedved építs egy N-csatornás kapcsolású szimmetrikus véget hozzá. Későbbiekben még lehet a tarnyákat cserélni bent ha nem hozza azt amit vársz..
Megerősítettél a kételyemben, én is éppen ez miatt aggódtam, hiszen hang mindenképpen jön belőlük, maximum rövid ideig de jó nagy
Végülis "rendeltetésszerűen" soha nem fogom őket használni szerintem, és mivel igyen voltak megpróbálkozom vele, aztán maximum meglátom milyenek belűlről
Ha értesz a kapcsi tápokhoz, akkor az erősítő tápját is képezhetik.
Kapcs üzemű tápokhoz, én jobbnak tartok kapcsolófeteket használni pl IRF, esetleg IGBT, vagy IRFZ 44n stb...használni.
Azoknak ott nagy árammal kell dolgozni, ehhez viszont ez elég silány sajnos.
Én négy 500 wattos véget (2-2 hidalva) akarok 2x1000 wattot. Ehhez félhidas rezonáns tápra van szükségem. Esetleg tudnál valamit erre a célra?
Éppenséggel építettem már kapcsolóüzemű tápot is, de az igazság, az, hogy most itthon vagyok kényszerpihenőn, és megesz az unalom, ezért elkezdtem túrni az alkatrészesfiókomban, és kezemközé keveredett ez a két nyavalyás tranyó, és eszembe jutott, hogy akitől származnak az is ilyen célokra akarta használni, szóval unaloműzésnek jó lessz
A QSC végfokok jó némelyik típusát kapcs táppal szerelik.
Érdemes lenne ellátogatni az elektrotanyára, és megnézni milyen kapcsolás van fent róluk. Azok már bevált dolgok.
Az lenne a lényeg,hogy mik lehetnek a következő sot023 alkatrészek??? DF PI (BCW68F), H1 (BCW69), AK P85 (BCX70K), K1 (BCW71). A zárójelben az én véleményem van, hosszú találgatás után, de elég egyértelmű sornak tűnik
Ja, de még mindig ott vannak a kondik és a diódák is, tehát mindenképp kell a rajz Délután támadt egy ötletem, írtam egy ,mailt a gyártónak.... Kíváncsi leszek, de szerintem nem küldi el, az bizti kincs...
Nna összeállt a végfok a kapcsolóüzemű tranyókból, és rendesen meglepett,
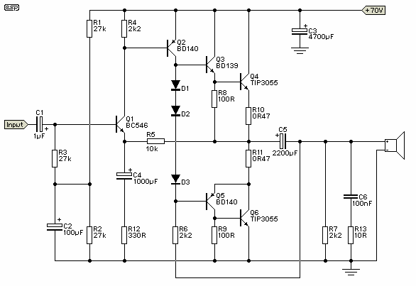
szkóppal és 1kHz-es színusszal hajtva 4 ohmon 70V tápfeszről 83,5W-ra adódott a kimeneti teljesítmény, mikor a színusz teteje kezdett lapulni, a frekimenete 24,5Hz és 17,8kHz között 0,5dB-en belül van, csatolom a kapcsolást, a netről kukáztam, annyi csak a módosítás, hogy a TIP3055-ök helyére kerültek be a KSH13009AL tranyók, minden más a rajz szerinti, elsőre indult, és igencsak meglepett a cucc
Szia.Tudnál adni nyáktervet ehhez az erősíttőhez?
Nekem van egy SMD 2010 nevezetű katalógusom pdf-ben, ha adsz egy e-mail címet ahová elküldhetem akkor már repül is, ide nem tudom mellékletként betenni, mert több mint 2 MB
Szia, éppen folyamatban van a tervezése, ha készen vagyok vele feldobom
Nna, elkészültem a NYÁK-tervvel is, a 3db dióda helyett a panelre csak egyet tettem be, mivel a diódákat érdemes a hűtőbordára fogatni a végfok termikus stabilitása miatt.
Azért nézd át még 1x Te is biztos, ami biztos
Még valami: ha esetleg megépíteg, akkor a hűtőbordával ne spórolj, tud fűteni rendesen, és most próbálkozom a tápfesz variálásával, módosítás nélkül, 4ohmon 50V tápfeszről 48,6W-ot mértem nála 1kHz-es színusszal, a többi paramétere változatlan maradt szerintem az is elég, és felesleges 70V-ról járatni.
Most próbálom 50V-ról 2ohmmal, de itt sajnos nem tudok mérni, mert nincsen műterhelésem, szóval hangfalakat kapott, és úgy néz ki, hogy elviseli a 2ohmot is
Köszönöm a nyáktervet, holnap áttnézem ha hazaérek.Nálam csak 30V-ról fog menni.Remélem nem lessz gond a melegedés.Esetleg mérd meg a nyugalmit lehet hogy sok.
Szia.
A nyáktervben annyi hibát látok, hogy a keresztirányú torzítást beállító 3db dióda nálad 1dB. Ha értékrendileg csak 1Db ból rakod össze aminek nyitófesze a 3-val egyenlő (feltételezem ez volt a kiindulási ok), akkor annak a karakterisztikája (zener-nek) sose lesz olyan jó (ebbe a körbe), mint a soros 3-é. Rood Elliot nem véletlen soros 1n4148-ra tervezte őket |
Bejelentkezés
Hirdetés |




Végülis "rendeltetésszerűen" soha nem fogom őket használni szerintem, és mivel igyen voltak megpróbálkozom vele, aztán maximum meglátom milyenek belűlről
szkóppal és 1kHz-es színusszal hajtva 4 ohmon 70V tápfeszről 83,5W-ra adódott a kimeneti teljesítmény, mikor a színusz teteje kezdett lapulni, a frekimenete 24,5Hz és 17,8kHz között 0,5dB-en belül van, csatolom a kapcsolást, a netről kukáztam, annyi csak a módosítás, hogy a




