Fórum témák
» Több friss téma |
Fórum » Ház vezérlés PC és BUS kapcsolók segítségével
Témaindító: zupermen, idő: Júl 29, 2011
Témakörök:
A paradox imperial szériájú központokkal, nagyon sokmindent meglehet oldani, illetve egy csomó bus-os kiegészítőt lehet kapni. (kapcsolók, szabályozók). Ellenben árban nem a legkedvezőbb.
Szia - ha megfigyelted előzőleg éppen ezért nem javasoltam én sem, és ezért nem is használom. Egy háztartásban nem látom értelmét. A nyomógombok gyengeáramúak - hagyományos kapcsoló nincs, ami zavart keltene, a relék pedig elég gyorsak. Minden tönkremegy egyszer. Talán még a szilárdtestrelék jelenthetnek megoldást - de az sem jó mindenre.
Üdv.
Díjazom az ötletet, de ha ez nem termék szintű elképzelés, hanem "csak úgy otthonra" típusú, akkor komoly, vissza nem térülő költségek elé nézel. Mit nyerhetsz?: - távolról le tudod kapcsolni a TV-t, ha az asszony rágerjed az Ezel-re. - Esetleg, ha nagyon unod a szitut, meg tudod keverni, hogy a WC kapcsoló kapcsolja a tűzhelyet. (így legalább mindíg van mit felfedezni) Mit vesztesz?: - Pénzt.... - Időt..... Jelenleg a munkahelyemen egy komplett hőszivattyús, beléptetős, fűtés-hűtés vezérlős, mozgás és nyitásérzékelővel megspékelt épület felügyeleti rendszert fejlesztek. Valóban időigényes a szoftver és hardver oldala is, nem beszélve az ehhez kapcsolódó költségekről. Egyébként az ethernet-en keresztüli kommunikáció jó út, mivel sok adat mehet át hosszú távolságokra is. A helyedben néhány csomópontot alakítanék ki egy-két ilyen ethernet-es modullal, majd ezekben a pontokban RS-485 buszon keresztül elérhetőek a komolyabb eszközök, a hőmérők pedig Dallas buszon keresztül szintén a "csomópontba" mehetnének. A reléket vagy az ethernet-es modulon lehet elhelyezni, vagy pedig a korábban javasolt Dallas buszos kapcsolókkal. Viszont a dallas busz azért tartalamazhat meglepetéseket, ha a kábelezés nem megfelelő. Ekkor képes a kábel kapacitása a fel és lefutó éleket annyira eltorzítani, hogy az eszköz nem lesz hajlandó beszélgetni veled. Persze tényleg léteznek Mbusz, Modbusz, stb. rendszerek, amik kimondottan az ilyen célú alkalmazásokra lettek kifejlesztve, sőt, van köztük olyan is, amelynek a fizikai átviteli közeg mindegy, mivel bármely szabványos kommunikációra ráültethető a protokoll. Ez azért is jó lehet, mivel vannak olyan eszközök, amit érdemes inkább megvenni, mint drága pénzért megépíteni. Persze lehet még kicsit bonyolítani egy elosztott intelligenciájú rendszerrel is, amelynél bármely eszköz kiesése nem jelent problémát. Végeredményben: Ha valóban elszánt vagy, akkor sok sikert kívánok, de ha csak egy "miért ne", akkor előbb készíts egy kis költségkalkulációt.... Üdv.
Sziasztok!
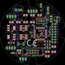
Én csináltam ilyen épületeket tudok mondani kész rendszerre költséget. Nem olcsó - de nem is ez a cél. Mellesleg ahol ez jellemző ott ezek a "családi házak" kb 1600m2-esek..... Ennek ellenére a saját házamban is nekiláttam, mert a központi kábelezés meghozta a rendszer árát - miért? Mert amióta kész a ház, egy szerelvényt sem kellett újravésni, festeni tapétázni stb. Maximum átkötöttem a központi elosztót... Amikor a redőnyökre volt pénz, megcsináltam - nem kellett vésni. Amikor a kapuvezérlést kellett megoldanom - nem kellett vésni. Amikor a LAN-t utólag kellett behúznia a szolgáltatónak - befért a 12 eres vazelines kábel a helyére - bontás nélkül. Aki ilyen rendszereket épít azt mondta - lehetetlen ennyi kábelnek becsövezni az épületet - én becsöveztem. Igaz a mennyezetre 1 napom volt és egyedül 7,2km csövet fektettem le - de megcsináltam -és örülök. A LED-es technológiára állással sem lesz gondom és a napelemekkel sem. Hidd el, megtérült. Igaz, amit másoknak fizettem volna munkadíjat - abból lettek meg a plusszok. Cserébe én voltam a segédmunkás és a mérnök is.... Több rendszerre alkalmas lett az épület, az utolsó verzió a legolcsóbb: Propeller 8x32 vezérlő, DIN sínes modulban, EIB/KNX taszterekkel (nagyon szépek). EZ kompromisszum a részemről, mert eredetileg Isyglt rendszer lett volna, de ennyi volt amiről le kellett mondanom az anyagiak miatt. A kábel bennt van a ház így is működik, igaz a végleges verzióig impulzusrelékkel. Az RS 485 tökéletes megoldás 24V DC-n, mint ahogyan a LAN is. Én mindkettőre felkészítem a rendszert, hiszen csak szoftverfüggő lesz melyiket használom fel. Mellékelek egy képet is a készülő uni modulról (Eagle3D). A képen csak azért van Omron relé - mert még nincs meg a Finder könyvtáram (mellékletben a végleges relé képe)
Szia! fogsz egy asztali pc-t Fel dobod rá a logmein nevű ingyenes progit és neten keresztül úgy tudod vezérelni a gépet mintha előtte ülnél! Így az LPT-t vezérlő progit is tudod kezelni távolról! Ez azért jobb mint a távoli asztal, mert itt a valós user-t tudod kezelni, nem hoz létre új felhasználót! (Feltéve, ha windows-os gépben gondolkodol!
Valóban, a megfelelő, előrelátó kábelezés mindennek az alapja. Ahogy Te is írtad, valóban egy bizonyos alapterület felett van értelme a befektetésnek.
Abban viszont már vitába szállnék, hogy mennyit spóroltál a "nem kellett átvésni a szerelvény helyét" dolgon, mert ehhez elég csak egy nagyobb, az asszony által választott bútor.... ![]() Mindazonáltal egy családi házban kevés, egy tégla társasházban a nullával egyenlő a megtérülési százalék, mivel elenyésző az olyan eset, hogy olyan átalakítás történik, aminél megtérül a befektetés. Jellemzően az átalakítások inkább olyanok, ahol teljes falak kerülnek arrébb vagy tünnek el. Ezek jelentősége inkább hotelek, raktárak, mozik, színházak, bevásárlóközpontok , stb.... A Fehérvári Auchan-ban pl. az egyes hűtők fogyasztása is mérhető, ami megemelkedése adott esetben egy hűtő meghibásodásának a jele is lehet... Nekik biztosan megtérül, de egy 4-5 évenkénti egyszeri lakásátalakítás esetén nem biztos. Természetesen ennek a témának számtalan pozitív és negatív oldala létezik, így ez természetesen mindenki anyagi és szabadidős korlátai szerint tevékenykedhet. Én ugyan napi rendszerességgel foglalkozok a témával sw/hw oldalról egyaránt, láttam profi és egyedi fejlesztésű elektronikákat is. Ennek ellenére továbbra sem gondolkodok a saját házam ilyen jellegű automatizálásán, mivel szerintem még a saját fejlesztés sem éri meg, ha azt tekintem, hogy ez idő a valódi munkám rovására megy. Sajnos a munkámból kerül kenyér az asztalra.
Szia!
Elsőre elnézést kell kérnem - de véleménykülönbség van közöttünk. Jelenleg azért nem éri meg, mert drágák az építőelemek. Én a saját Jó és rossz tapasztalataimat - amit mások házán szereztem meg - más pénzén - szeretném éppen arra fordítani, hogy olcsóbb lehessen a technológia - akár "Csináld magad!" módon. Én nem professzionális High-tec épületfelügyeletet akarok csinálni - erre ott az ISYGLT, vagy a LON stb. Inkább olyat ami emberközeli és használható - megfizethető. Igen, nálunk is van takart szerelvény - azt nem használom Vagy éppen az a jó benne, hogy eltakarja valami, mert így akár beépíthető a bútorba - nálunk a bútorokhoz lett tervezve a szerelvények helye - eleve. Egy Intelligens épület nem a beleépített elektronikától lesz intelligens - hanem a tervezőjétől és a használójától..... Én nem akarom tudni a hűtőszekrény fogyasztását, mert egyrészt van róla adatlap, másrészt 1 van belőle. Nekem nincs szükségem a "Jó marketinges" meggyőzésekre, mert nem kell buta funkciókkal kell meggyőznöm magam arról ami tényleg jó. Mellesleg, ha az A...-ban is arra fordították volna az eszüket, hogy napelemeket szereljenek fel - nem lenne fontos a hűtők fogyasztása..... Nálam ezért épül minden inkább az alternatív energiára. Én nem akarok határidőre használhatatlan elektronikákat és firmwareket gyártani, rövid ciklusidővel, mert a marketing ezt kívánja (kívánja a frászt!) mint a túlfizetett fejlesztőmérnökök - használható és eladható terméket akarok létrehozni - a saját örömömre és másokéra egyaránt... Ezért találtam ki egy olyan rendszert, ami megvalósítható - azzal szemben, hogy megvalósíthatatlannak tartották a volt főnökeim. Az élő bizonyíték a házam lesz. A legnehezebb részét - az építőiparit is meg tudtam oldani - menni fog a többi is. Nekem jelenleg megéri a saját fejlesztés - mert munkanélküli lettem - hála a recessziónak.
Üdv.
Sajnálom, ha nézeteltérésnek érzékeled az eszmecserét, nem állt szándékomban senkit sem "kutyázni". Félreértések elkerülése végett: Az ötletedet igen is támogatom, valamint a zöld energia iránti elkötelezettséged is díjazom, bár ez utóbbihoz egy nagyon frappáns mondat jut eszembe, ami nagyon is jellemzi a Magyar zöld beruházásos támogatási rendszert: "energiát spórolni csak az tud, akinek van rá pénze". Sajnos kis hazánkban a Napelemes, Napkollektoros, Hőszivattyús, netán szélturbinás rendszerek az átlag ember számára csak nagyon kis megtérüléssel működik, bár a tudat, hogy ezzel is javítottam a környezetemen, már többet jelent. Sajnos a szoros értelemben vett környezeti terhelés itt is érdekes eredményt hoz, mivel ezeknek a rendszer elemeknek a gyártása során tetemes energiát, valamint nem egy környezetszennyező anyagot használnak fel. ![]() Ehhez érdekes anyagok lelhetőek fel a Fenntartható Fejlődés és Erőforrások Kutatócsoport oldalán. A szomorú tény, hogy jelenleg munkanélküli lettél valóban lehetővé teszi a fejlesztést. Remélem hamar megtérül a befektetett energiád, időd. Mindösszesen csak szerettem volna felhívni a figyelmet arra a sajnálatos tényre, hogy magánszemélyek esetén ha nem te vésed a falba a csöveket, nem te húzod be a vezetékeket, nem te magad építed a rendszert, nem te írod a szoftvert, vagy az imént felsorolt esetekből bármely részfeladatot nem te magad csinálod, akkor igen is drága a technológia. Ha a rendszeredet el szeretnéd adni másnak, akkor mindent összeszámolva annak a másnak szintén drága lesz, mivel nem biztos, hogy a fentebb említett folyamatok bármelyikében is részt kívánna venni! Ha meg nem akarod másnak értékesíteni, akkor a teljes, sok éves befektetés szintén érdekes eredményt ad. Mindazonáltal továbbra is minden elismerésem.
Ismét ellent kell mondanom - bár nem akarom elvinni a fórumot más irányba mint ami. A zöld energia egy más szemlélet. Nekem sem éri, érte meg - anyagilag - ezért pályázom. Azonban a családi ház építése valaha megéri? Házasság- gyerek, válás- újranősülések, - megéri? - Nem. Első számításaim alapján (full pesszimista megközelítés), a napkollektor 10 éves megtérüléssel lett számolva. Azonban az energiaárak olyan mértékben emelkedtek és a beépített automatika annyi tudott spórolni, hogy lecsökkent azonnal 3 évre a valóságban.... Megérte? - Igen. A meleg vizem nyáron fullra ingyen van, télen kell valamennyi áram - de ezt napelemekkel ki fogom váltani, mert amit megspóroltam az áramszámlán eddig - azt erre fordítom. Ismételten megéri? Igen így már megéri, mert nem a szolgáltatót támogatom - hanem magamat... Visszatérve a fő témához: Az általam kialakított rendszer teljesen hozzáférhető lesz. Örültem volna, ha a fejlesztés is ennek szellemében folyhat - de meglepő módon nem találtam önként jelentkezőket - eddig. Pedig biztosan jobb végeredmény születhetne, ha nem csak az én tudásom lenne benne. Megérné? Igen, mert lehetne olcsón épületfelügyeletet készíteni, akár KIT formájában is. Megérné-e nekem is? Ha a KIT-et nálam is meg lehet venni a Conrad mintájára? - Nyilván, még ha sokan másolnák is, mert nem mindenki van felkészülve a gyártásra, programozásra, stb.... A nézeteltéréseket pedig ne sajnáld - az visz mindent előrébb, nem a folytonos bólogatás
Nekem a saját tapasztalataim és az általam ismert beruházások alapján továbbra is fenntartásaim vannak a megtérülést illetően, de (!) egy tényleg okosan kialakított rendszer esetén előfordulhat egy-egy kivétel, mint amilyen akár a tiéd is.
A fejlesztésben különben szívesen segítenék szoftveres és hardveres oldalon is, de sajnos a szerződéseim megakadályoznak ebben. Így csak tanácsot tudok adni illetve támpontokat, ha az ilyesféle segítségnek hasznát veszed.
Köszönöm a segítő szándékú hozzáállást - ez már jó alap
Így ezúton is mégegyszer köszönöm a szándékot és várom, hogyan lehet közösen, akár a többi fórumozóval is továbblépni - természetesen én addig is dolgozom a rendszeren - maximum kicsit lassabban haladok, mert az én határaim is végesek.
Hol kerestel jelentkezoket? Van internetes oldalad?
Erdekel a tema, de tobb informacio kellene.
Én is ugyanebben a cipőben járok mint Kaméleon2. Jelenleg nagyban folyik a lakás átalakítása. Mindent én csinálok, mert csak ennyire, azaz az anyagokra van pénzünk. A konyha, étkező, folyosó már 99%-osan kész van. Erősáram bekábelezve, a vezérlés előkészítve. Jelenleg a nappali (és leendő "IMAX" 3D-s moziterem) van szétverve, ahol a csövezések már a falban az erősáramnak, hangsugárzóknak, vezérlésnek... Bár még egy vésés ma jutott eszembe, mert most villant be, hogy igaz, hogy a VGA kábel elfér a 16-os csőben, de ráadásul kettőnek kellene mennie (a két projektorhoz), sőt a szerelt csatikkal hogy tömködném át? Úgyhogy, még egy két méteres, 40-es csövet be kell falaznom.
A ház vezérlést én is modulárisra tervezem. Persze minden modult magam tervezem/építem majd meg. A központi vezérlő szerepét egy nagyon kis fogyasztású PC fogja ellátni. Van egy 17"-os érintőképernyős TFT-m. Ezen lehet majd konfigurálni, illetve egy tábla PC, vagy okostelefon segítségével WiFi-n, neten keresztül JAVA aplikációval elérni a kezelőfelületet. A kifejlesztett rendszer áruba bocsátásán már én is gondolkoztam, de lehet, hogy csak az lenne vevő rá, aki éppen szétveri a házát, vagy újat épít. No meg megbízik egy amatőr termékében. Egyébként a gyári modulok árának az 5-10-edéből kijönne a rendszer.
Van internetes oldalam, de eddig személyesen keresgéltem - azt gondolván a személyes kapcsolat megalapozhat ilyesmit..... Bővebben: to.pa.hu. Több infót is tudok adni. Mi érdekel konkrétan? Keress magánban, ha nem akarjuk túlterhelni a listát....
Szia! A PC alapú megoldás működhet, de a tapasztalataim azt mondatják velem - inkább kevesebb csilivili - de betonbiztos legyen az alap. a PC-nél már egy meghibásodás is katasztrófához vezethet: miért? Próbálj mondjuk 2 év múlva egy jelenlegi alaplapot, processzort, RAM-ot beszerezni. Az iparban még standard a 486 is.... Mit csinálsz, ha a beépített monitorod zakkan meg? Az oprendszerről nem is beszélve - no és a vírusokról.... A 40-es cső helyett a minimálisan 60-ast javasolom, azon ugyanis egy villásdugó is átfér - bár a légtechnikai laposcső (téglalap) még jobb megoldás. Jó tanács: magasra - falra - ne telepíts hangszórókat - hacsak nem mennyezeti - rejtett. Túl éteri lesz a hangja. Egyébként jól jönnél te is a csapatba
Persze itt a fórumon is lehetne nyitni egy open projectet... - csak ez moderált.
Sziasztok,
bár nem gyári megoldás használata a cél, de megemlíteném, hogy több gyártónak is van olyan PLC-je ami rendelkezik belső webszerverrel, gsm kommunikációval, valamilyen busz csatlakozási lehetőséggel,stb.És relatíve megfizethető áron.Ha a megbízhatóságot nézzük, ezekkel nem hiszem hogy gond lenne, mivel bejáratott,ipari cuccokról van szó.Fogyasztást tekintve is jóval alatta vannak akármilyen PC-nek. 486-os processzor?Bizony ám.Magam sem hittem a szememnek amikor egy olyan PLC-ben láttam,aminek az ára 7 számjegyű...
Szia! PLC-vel, és intelligens relével próbálkoztam sokat. Mire a megfelelő bemenet és kimenet számot összevarázsolod, az sem olcsó. Még ha a legolcsóbb P....C... nLC-t is számolom az is 15-16.000 Ft alapból 6 be 4 ki relés, kis terhelhetőséggel, max 24be 16 ki ig bővítheted (70-80000Ft!), majd TCP/MODBUS és hirtelen kezd drágulni, mert már ehhez is kell egy 7-8000Ft-os bővítő. Ráadásul, ha programoznod kell - meg kell tanulnod a hibáival együttélni, mert a javítások nagyon lassúak. Nekem 2 már megy a házban, betonstabilak, de pld. az analóg bemeneteshez már barkácsolnom kellett, mert hőmérsékletet kellett mérnem PT1000-el, az nLC pedig 0-10V-ot vár - amit még kalibrálgatni is kell. Arról ne is beszéljek, hogy a 2 nLC programozása ugyanazzal a verziószámú szoftverrel nem lehetséges
. Az sem kevesebb macera. Ráaásul a megírt működtető programot jól mentsd le, mert visszanyerni nem tudod a vezérlőből, maximum további 7-8000Ft -ért klónozhatod memóriakártyára..... A PLC-knél a 6-7 számjegy meg nem ritka - kivétel egy kínai PLC, ami 100.000 alatt van és elfogadhatóan sok a ki/bemenete, cserébe létrában lehet vele kínlódni...
Szia! Ha a PC alapú rendszer jól van megtervezve és kivitelezve, akkor meghálálja magát. A csiliviliket én is utálom, de egy szerény gafikát tartalmazó GUI még mindig jobban kezelhető, mint egy 2*40 (vagy akárhányas) LCD pár nyomógombbal, az átláthatatlan menü-fával.
Idézet: Mint írtam, egy jól megtervezett rendszernél ez nem fordulhat elő. Mindenki úgy képzeli el a PC-s dolgot, hogy a PC a főnök, s ha meghal a főnök, a munkások is meghalnak. Igen, de nem egy intelligens rendszerben. Ott mindenki végzi tovább a maga dolgát, úgy, hogy ne tegyen kárt magában. Persze lesznek a rendszernek inaktívvá vált funkciói, de azok olyanok lesznek, hogy meglehet nélküle lenni addig, amíg helyre áll a központ.„a PC-nél már egy meghibásodás is katasztrófához vezethet” Idézet: 1985 óta nyomon követem a fejlődést. Ha már nincs pótalkatrész, akkor cseréljem az egész deszkát. Kb 15-20 perces művelet, s a rendszer él tovább. Miért? Mert a vezérlő szoftver hardware független. Ami manapság már gond lehet, hogy egyre inkább tűnnek el a jól bevált portok (LPT, RS-232). Ezek miatt már én is elgondolkodom a dolgon.„Próbálj mondjuk 2 év múlva egy jelenlegi alaplapot, processzort, RAM-ot beszerezni. Az iparban még standard a 486 is....” Idézet: Kicserélem„Mit csinálsz, ha a beépített monitorod zakkan meg?” De addig ott a tablet PC meg az okostelefon, meg a világ bármelyik PC-je amelyik netre van kötve.Idézet: Egy ROM-ba írt oprendszer ritkán zakkan meg. De ha mégis, beleteszem a gép mellett várakozó 65536 másolat egyikét. „Az oprendszerről nem is beszélve” Idézet: Tudod? ROM! :smoke: „no és a vírusok?” Csak ismételni tudom magam: "Ha a PC alapú rendszer jól van megtervezve és kivitelezve, akkor meghálálja magát." Elég a 40-es cső. A villásdugót nem akarom áthúzni. Annak majd lesz dugalj az álmennyezetben. Úgyis ott fut az összes power, meg minden. A hangsugárzók az akusztikai előírásoknak megfelelően lesznek elrendezve, "Dolby bácsi" ajánlása szerint. Csak nem akarom, hogy a falak mentén a padlószegélynél futkorásszanak a kábelek. Elég az az 50 centis szabadon, ami a fal és a hangsugárzó között lesz. Én a csapatba? Eléggé egy magányos farkas típus vagyok, de ki tudja.
Szia!
Persze nem említettem, de éppen a PC-k gyors öregedése miatt elkezdtem egy saját PC-n dolgozni. Nem nagy dolog, de sok használható ötlet lesz (van) benne. PC ROM alatt embedded oprendszert értesz? Nem teljesen GYP vagyok, csak nem ismerem a rendszered... Anno én is ZX Spectrumon kezdtem, tehát láttam már pár gépet....
Igen, embedded. A saját PC is szép project. Én alapból egy Z80-ast tudnák elképzelni. Az a proci még ma is kapható. Persze a mai PIC és társai korában azzal ésszerűbb megoldani, de az alap struktúrát a Commodore felépítésére építeném. Ott aztán Epromban benne a vezérlő progi és kész is. 5-6 ezerért kapni pici LCD TV-t, ami bőven elég a GUI-nak. A GPS-ek sem használnak nagyobb grafikát.
Apropó!
Jól megtervezett rendszer! Barátom is ezt hangoztatta amikor Paksot újratervezték, azután jött a Fukusimai katasztrófa és átértékelte magában a dolgokat, amiket mondtam neki....
A kijelző kérdést nem teljesen értem, hiszen az általam használt vezérlőnek van VGA kimenete is.... Miért kellene egy moduláris rendszernek 40 karakteres kijelző? Néhány LED elegendő, csak jó legyen a feliratozás.
Az I/O moduloknak nem is kell, de a partíciós kezelőknek kellhet valami, bár oda is inkább valami korrektebb LCD illene a sima dotmatrix helyett. Persze az okostelefon, mint távirányító is ott van még, de az nem csak az adott területet kezelné. Viszont a központit csak komolyabb LCD-snek tudom elképzelni. De minden az alkalmazott struktúrán múlik.
Hogy érthetőbb legyen miért nem kell kijelző, érdemes megnézni az általam etalonnak tartott ISYGLT rendszer szoftverét. Ez az összes paraméter beállítása után letölt mindent a vezérlőbe és kész. Ehhez kell egy RX és egy TX LED....... maximum a watchdog kijelzője és táp LED. De nem kijelző. A SCADA már más történet, de az lehet Iphone, vagy Philips Pronto, esetleg PDA, PC, érintőképernyő, stb. stb.... Bővebben: Program designer. De mondhatnám a Contatto MCPtools programját is, ahol ugyanez a helyzet....
Nem Z80, de ZiCog is futhat rajta. Parallax Propeller - erre találták ki - nem is rosszul - 8db 32 bites proci.... Mivel 40-44 programozható I/O láb tokozástól függően, lehet, hogy 2 kell belőle az összes perifériának - és i2c eepromban tárolja a programot.... Most rágom át magam egy demo panelem, csak végesek az anyagi lehetőségeim. Ha elkészül - nagyot üt, mert komplett termékként hozom létre, dobozolva. Van hozzá gyárilag LCD mini monitor, de lehet VGA, HDMI, video kimenete is. Commodorra elvből nem építek - az egy analóg processzoros játékgép
a Z80-hoz képest
Nekem lenne egy gyakorlati kerdesem.
Egy izzot szeretnek kapcsolni mondjuk 15m-rol. Egy relevel osszekotom a kozelben. A relet hogyan vezereljem? Tobb helyrol szeretnem kapcsolni, tavkapcsolni szeretnem, esetleg utemterv szerint is. Szoval, csak 2 szal vezeteken szeretnem a vezerlojelet oda vinni.
Hello. Puszta kiváncsiságból érdekelne a megoldásod ha nem titok. Saját SW vagy valamilyen linux alapu megoldás?Ilyen linuxosal egyszer már valahol összefutottam.
Arra en is gondoltam, de olcsobb megoldast szeretnek.
|
Bejelentkezés
Hirdetés |






a Z80-hoz képest 




