Fórum témák
» Több friss téma |
Fórum » Kapcsolóüzemű táp autóba Hi-Fi-hez
Bocsánat, de én pusztán azt javasoltam, hogy vigye fentebb a frekvenciát. Azt nem mondtam hozzá, hogy módosítson a trafón. Ugyanis ha egyik tekercs rossz irányba lenne tekerve, akkor a frekvencia növelése nem vinné lentebb a primer áramfelvételt--> innen már biztosra lehetett volna tudni a rossz tekercselést.
Egyébként ha 400W az átvinni kívánt teljesítmény, akkor az 400W. Ha túl kicsi marad a frekvencia, akkor nem lesz meg a 400W. Egy próbát szerintem megér, veszteségek ide, vagy oda.
Első körben megtekertem a "felső" tekercseket direkt fordítva, de ugyan az volt a helyzet, persze új drótok, meg minden. Aztán ideges lettem, és most megtekertem egyben a primert 2x11 szállal, és most 100mA az áramfelvétel. A fene se érti ezt, de most rátekerem a szekundert, és holnap jöhet a terhelés próba. Remélem bírni fogja a mag.
Sziasztok
Ezt a kapcsolást szeretném egyszer talán el kezdeni, ha lesz időm rá Bővebben: Link De addig kell néhány infó. A primer méretezésénél mi a min. tápfesz, amivel számolni kel. Én úgy gondolom 10.5V, kb. de nem vagyok biztos benne.
Üdv!
Szerintem nyugodtan számolhatsz 11V minimummal is. Egy autóakku 11,9-nél teljesen le van merülve. A maradék fesz. esést jó esetben csak a FETek csatornaellenállása okozza, ami meg már a terhelőáramtól is függ.
Ja, értem mit akartál ezzel kihozni.
Vágom már
Ha valaki még nem látta a Forráskód cimü filmet ajánlom figyelmébe online is néhzhető)ja ez nem mozi topik
:whistle: A következő ilyen akciónál warn-t adok.-- moderator
Sziasztok!
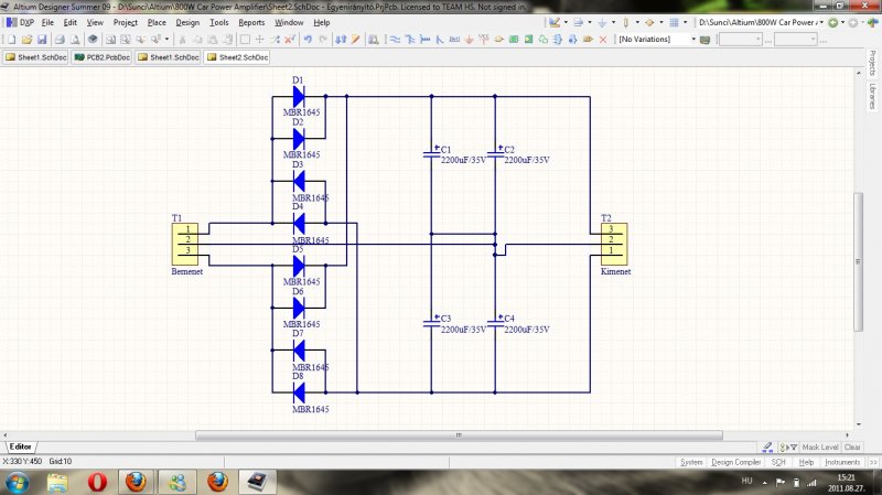
Valami problémába ütköztem. Készülőben van egy inverter kocsiba, erősítőhöz. Az érdekes része a szekunder oldali egyenirányító rész. A szekunderen egy középcsapolásos tekercs található. Adatok: 35V-0-35V és mindez 50Khz-en. Az érdekes jelenség hogy mikor rákötöm a szekundert az egyenirányítóra akkor olyan mint ha zárlat lenne. A primer áram megnő a diódák melegednek pedig a kimenet szakadt, vagyis nincs rá kötve semmi. A puffereket is kivettem. Mi lehet a baj? Külön külön jók, vagyis bekötve csak 1-2,2-3 jó de ha már az 1-3 kötöm be akkor ugyan ez van. :help:
Én csak okoskodok, de a graetz-et megnézném egy sima hálózati trafóról. Rajz szerint jó azonban.
Ha az jó, nincs elkötve a beültetés, akkor a trafót nézném át újra.
Túl nagy dióda kapacitások, esetleg nem bírják a feszültséget.
Snubbert tettél egyenirányítás elé, -mögé?
A diódahíd kimérve jó, digi multiméterrel is, és néztem 50hz sinussal is, rövidzár sincs benne. Ezért írtam ide mert tanácstalan lettem....
Szkópon a szekunderen 35Vp jön 0-35 között.
elej vég között 70Vp. A diódák 45 voltosak. 45+45 az 90 és 70Von nem lenne szabad hogy bajuk legyen, szerintem.
Nincs snubber. Ez lenne a baj?
Azt nem értem akkor hogy egyik rajzon se láttam snubbert a szekunder oldalon ami itt a fórumon fennt van.
Pedig szoktak tenni. A szekunderen túllövések vannak (szkópon jól látni), snubber nélkül erre a feszültség csúcsértékre töltődnek a kondik. Megterheled, aztán olyan, mintha "megzuhanna" a táp.
Milyen kapcsolásod van? Trafóról nem írtál, rendben van?
külön külön működik minden, de ha az egyenirányítót rákötöm akkor olyan mint ha a trafó kimenetére rövidzárat tennék. Egy érdekes észrevétel, rákötöttem a diódahíd bemenetére (ac-ac) a 0-35V kapcsokat és semmi baja nem volt. Áramfelvétel semmit sem változott.
Ha kihagyom a 0 és a helyére a másik 35V szekunder kivezetést kötöm akkor már zárlat van és a diódák is melegednek. Kapcsolásom csatolva. A traó ETD49 magot kapott. 800W-ot akarok rajta áthúzni. Ami 12Vról 66A+veszteségek áramot fog húzni
Milyenek a szekunder oldalon a jelalakok?
pill. Fel kell raknom a szkóp progit a gépre
Itt vannak a jelalakok:
100V-os diódákat tegyél a kimenetre és megoldódik a problémád. Egyébként nem látom az áramkorlátot, de ha van egy zacskó feted akkor nem probléma.
Szerintem elég nagyok ezek a tüskék. Én tennék rá snubber-t. Mondjuk 2.2nF körüli kondi és sorosan vele 20-40Ohm / 2W.
Én kondival megszívtam anno snubbernél, igaz FET D-S közé kellett rakni. Mezei kerámia nem jó, MKP10, FKP1, FKP4. Lehet más fajtának is bírja a szigetelése, nem kísérleteztem vele. Hogyan van ez a szkóp ábra? CH1 a vörös színű és 20V/Div az osztás?
Értem. A szkóp ábra úgy van ahogy írtad.
Nem tudom hogy a kitöltést miért írja olyan kicsinek, szerintem bekavar az a tüske.
Milyen kitöltésre gondolsz?
A primer képen. +duty: 0,6%
Tényleg nincs még.... áramkorlát de, lesz
Ezt hogyan lehet megoldani, főleg nagy áramok esetén?
Van-e értelme, elég gyors-e ahhoz, hogy megvédje a FET-eket? Suncorgo: elég rossz minőségű a rajz amit feltettél, de jól látom, hogy a FET-ek gate ellenállása 2.2kOhm?
Sziasztok! (ismét)
Terveztem egy kapcsolást, szeretnélek benneteket megkérdezni, hogy mennyire lehet életképes a dolog. Felteszem a kapcs. rajzot. A transzformátor egy PC tápból lett kibányászva, ami kb 65kHz-en ment. (vagyis az IC oszcillátora ment ott 65kHz-en). A két 5V-os leágazást használtam, és a közösre kötném a 12V-ot. Az eredeti primer lenne a szekunder (középmegcsapolásos a trafó gyári primer része is, csak nincs rendesen kivezetékezve). Így az áttétel 7szeres. Az egyenirányító dióda 200V-os dupladióda (típust most nem tudom) A folytótekercs szintén eredeti PC tápos sárga, eredeti menetszámmal. A FET-ek IRFZ44N. A többi alkatrész értéke: R1= 49kohm, R2=R5=R6=3,3kohm, R3=3,9kohm, R4=910ohm, R7=33kohm (R8 és C5 nem lesz benne egyelőre), R9=10kohm R10=R12=330ohm, R11=R13=1kohm, R14=R15=4,7ohm. C1=1000µF/16V, C2=100nF (kerámia), C3=1nF C4=10uF, C6=470µF/50V A kimeneti feszültséget 40V körülire várom. A deadtime összesen 30%-ra becsülendő, és a soft start idelyét 100ms -ra próbáltam igazítani. Kérdés: működni fog-e? |
Bejelentkezés
Hirdetés |




:whistle:
Minek iszik aki nem birja









