Fórum témák
» Több friss téma |
Hello all!
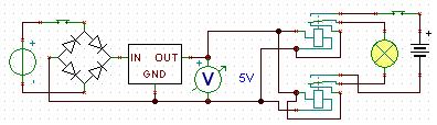
Egy tranzisztoros öntartó kapcsolást keresek 5V-ra, egy biciklinek a lámpáit (ha műxik a dinamó) a dinamóból és nem az elemból működtetném. A kapcs. rajz kész csak az a gond hogy relékkel ami sok áramot fogyaszt és kattog is (nem mind). Tudnátok valami okosat mondani? Előre is thx Geriboss
Megnéztem, de nem erre gondoltam. Gyakorlatilag egy teljesen elektronikus öntartó kapcsolásra lenne szükségem, ami hasonlít egy reléshez, de kevesebb áramot fogyaszt (mellesleg nincs kedvem elmenni a boltba relékért)
Ha meglenne a kapcsolás, akkor már meg tudnám csinálni a többit.
Nos, nem gondoltam át, de sztem Neked elég 2db schottky dióda ( a kis fesz.veszteség miatt) közös katóddal, ami a lámpa egyik felére megy. A lámpa másik vége a telep negatívra, ami közös a dinamó negatívval (netán a vázzal). Az egyik dióda anódjára a telep+, másikéra a din+. Így automatikusan - amikor a dinamód fesze nagyobb kb0,5V-tal a telepénél, akkor a dinamó adja a naftát.
Nagyjából értem, de mivel 3 lámpát működtetnék, és az egyik ledes, ezért egy olyan kapcsolásra gondoltam, ami dinamó, utána graetz, egy 7805 stab., és utána egy tranzisztoros öntartó kapcsolás, csak az utolsó nincs meg, csak az öntartó kéne. . Egyébként meg nem rossz megoldás ez se, erre gondoltál?
bocs nem szokásom beleturkálni, de kijavítottam a
Idézet: -t. De minek is kell? „gräetz”
Igen, így valahogy. Dinamóhoz minek a graetz, egyent ad. Elvesztegetnél 1,4V-ot az emberzsírral termelt villanyodból?
Továbbra sem értem az "öntartó" célját: mi az ami bekapcsolja és mitől kapcsolna ki (írd le). A LED-lámpának kell a stab.fesz, ezt értem. (bár megnézném a tűréshatárát mettől-meddig szereti a feszt). 7805 nem jó, mert 2V-tal kell neki magasabb bem.fesz. a stab. működéshez. LDO a megoldás, ezek 0,3V különbséggel is mennek.
Közben meg megcsináltam relékkel azt a kapcsolást, amit tranyóval szeretnék. Tudtok valamilyen módszert?
(egyébként nem gond hogy javítottál T. deguss, a lényeg megmaradt)
Na, én kimértem, az én dinamóm normál menetnél 6,4V 0,36 Hz váltóáramot az! Attól kapcsolna be, hogy kap áramot a dinamóból és akkor kapcsol ki amikor megállok (ekkor elemról megy minden), ahogy előbbi hozzászólásomnál a rajzon van, a kapcsoló a megállás/elindulás helyettesítője. (persze teszek sok-sok farádnyi kondit a stabilkocka után, de ez részletkérdés)
Aki ezt rajzolta, biztos tele volt relével
Minek kettő?? Hogy többet fogyasszon? Egyáltalán nincs szükség kétsarkú átkapcsolásra. Egyébként ez nem öntartó kapcsolás (ahogy azt az elektróban értjük) Továbbra is a 2 schottky + LDO megoldást javaslom a stabil feszhez. Mivel mérted a 0,36Hz-et? Ez lehetetlen, hiszen a fordulatszámból sokkal magasab frekvenciának kell kijönni! DC lesz ott, én még nem láttam generátort biciklire.
Akkor mégegyszer megemlíteném, hogy elsősorban egy öntartó tranzisztoros kapcsolásért jöttem, és csak megemlítettem, hogy miért is kéne, aztán belebonyolódtunk. Sebi, te pedig figyelj jobban! Oda van írva, hogy én rajzoltam. Szóval nem kell a bringa résszel meg ilyesmivel foglalkozni! Csak erre az egyre kell koncentrálni: öntartó tranzisztoros kapcsolás!
Idézet: „Mivel mérted a 0,36Hz-et? Ez lehetetlen, hiszen a fordulatszámból sokkal magasab frekvenciának kell kijönni! DC lesz ott, én még nem láttam generátort biciklire.” Egyenáramú méréstartományban a digitális multiméter nem jelzett értéket, amint átkapcsoltam váltóra, meglódult. De ez nem lényeg, öntartó tranzisztoros kapcsolás!
Íme. De akkor is túlbonyolítod a dolgot.
Olyan kapcsolás létezik hogy 1 nyomógombról működtetsz valamit.A BEkapcsolás 1 impulzus a KIkapcsolás még1 impulzus.Arretáló kapcsolásnak hívják előkeresem a rajzot ha ilyenre gondoltál.Én megépítettem működött még 24V-on is, de megy kissebb fesz.en is!!!Ja és nincs benne relé a teljesítmény tranyón megy át!
Ilyesmire gondoltam, kösz! Egyébként tudom hogy túlbonyolítom, de én ezt így szoktam!
![]() Ja és érdekelne az az arretáló kapcsolás is, erobi82.
Nem véletlenül a bistabil multivibrátort célozgatjátok? Egy bitet képes tárolni. Be/ki.
Digitális elektronika a biciklimen? Nem rossz...
Ha jól sejtem egy 555-tel is meg lehetne oldani, méghozzá úgy, hogy nem a szokásos elrendezésben használjuk, hanem a 3-as lábat viszed a lámpákhoz, és összekötöd a 7-es lábbal egy ellenállással, a tápfeszültséget pedig rákötöd a 2-es lábra. így mindaddig amíg a tápfesz nagyobb mint a 3-ason kimenő, elleállásson vett feszültségesésel eggyütt vett feszültség, addig bekapcsol, egyébként meg ki. Igaz ez?
Na itt a kapcsolás. Sajna pdf-ben nem találtam, úgyhogy kifényképeztem.
Igen, a rajzod 1 bistabil áramkör: ez már majdnem fedi a téma címét ami "öntartó tranzisztoros" kapcsolás keresése.
A feladatnak azonban semmi köze az ilyen jellegű áramkörökhöz, hiszen mindössze annyit kell megvalósítani, hogy egy-két bekapcsolt fogyasztó szünetmentesen működjön telepről - vagy ha a dinamó (generátor?) feszültsége a sebességből adódóan elegendő - akkor dinamóról. Ezt kettő darab schottky diódás kapu után kapcsolt LDO-stabilizátor tökéletesen, jó hatásfokkal megvalósítja. Ennél kisebb veszteségű megoldást csak kapcsolóüzemű szabályzással lehetne csinálni.
Tyű emberek,
ez egy bicikli, remek megoldások, de mégiscsak inkább egyszerűbb analóg cuccok!
Hello!
Tudna valaki nekem segíteni? 0.2v feszültségem van és azzal szeretnék kapcsolni 12v-ot. Hogyan lehetne ezt megoldani? Tud vki ehhez rajzot küldeni? Ha igen: kovacs830510@freemail.hu. Kösz
Hasonló kérésem lenne :
Bringámon Shimano POWER GENERATOR 6v 6W termeli a delejt. Szeretném kiegészíteni ún. parkfénnyel ami megállás után 30-60s ig működtetné a világitást. Áramforrásként akkukra gondolok, amit tölthetne a generátor, mivel állandóan be van kapcsolva (be van építve az első agyba) Kérnék Tőletek alapfelszereltséggel megvalósítható ötletet ( esetleg kész egység rajzát )
Hello!
Segítség kéne! Nekem is egy tranzisztoros öntartó kapcsolás kéne, de olyan, hogy van egy bemeneti feszültségem, ami egy bc547-est vezérel, hogy vezessen a collektor-emitter irányba, és meg kéne oldani, hogy miután ez a bemeneti feszültség eltűnik utána is zárva maradjon a c-e irányba a tranzisztor ( vagy egy másik tranzisztor, a lényeg, hogy valami legyen zárva onnantól, hogy van fesz a bemeneten). Próbáltam magamtól megtervezni, 2-3 tranzisztorral meg több fesz forrással, de nem tudtam megoldani.
Egy db tirisztor pont ezt teszi: ha katódja negatívon(GND), anóddal sorosan a fogyasztó - aminek másik vége a pozitívra megy. A gate elektródára pozitív fesz (impulzus) juttatásával bekapcsol és úgy marad, ha elveszed, akkor is. Kikapcsolni a rajta átfolyó áram adott értékre való lecsökkenésekor fog. (egy pillanatnyi rövidzár az anód-katód között, fogyasztó megszakítása, vagy a tápfesz. olyan mértékű csökkenése, ami a tartóáram értéke alá viszi a fogyasztó áramát)
Kössz! Ez sokat segített, ki is próbálom amint tudom.
Sziasztok.
A segitségeteket szeretném kérni tranzisztoros kapcsolás elkészitésében. Leirása: http://data.hu/get/4265598/Kapcs1.bmp Ez egy adatkábel lenne PLC hez. Pontosabban a lelke egy MAX232-es icé. De a max 232-es icén az adat küldés és fogadás külön csatlakozási ponton műnködik. Ez sajnos igy nekem nem jó. A PLC-n egy csatlakozási pont van adat küldés, és fogadásra. A rajzon fel van tüntetve a lényeg. A olyan elv szerint kéne münködni-e az egésznek hogy mikor az adatküldés van folyamatban(ic 12-es láb), akkor elreteszeli az ic-én a bemenetet (ic 11-es láb), tehát az egész kapcsolgatást a MAX232 12-es lába vezérli. Másként leirva mikor a 12-es láb HI szinten van akkor adatküldés van és elreteszelve van a bemenet láb(11). Kapcsolási rajzokat kérnék. De ha valakinek van erre ic-és megoldása engem az is érdekel. Ekőre is köszi a help-et.
Bár a "leírás" szó enyhén túlzásnak tűnik, a lényeg szerintem megvan. Nem volna probléma elválasztani egymástól a két irányt, a kérdés már csak annyi: mi fogja "kitalálni", hogy mikor küld a PC, és mikor a PLC? Egy hagyományos aszinkron vonalnál handshaking használható ilyen célra, de erről nem tettél említést; a PLC-vel kommunikálni szándékozó program kezelne egyáltalán ilyesmit?
Szerintem induljunk ki abból, milyen típusú PLC-t (esetleg milyen programmal) szeretnél elérni. |
Bejelentkezés
Hirdetés |




Ha meglenne a kapcsolás, akkor már meg tudnám csinálni a többit. 






ez egy bicikli, remek megoldások, de mégiscsak inkább egyszerűbb analóg cuccok!






