Fórum témák
» Több friss téma |
Fórum » Kapcsolóüzemű táp autóba Hi-Fi-hez
a végfokot le lehet róla húzni egy csatlakozóval!! de nagyon afelé hajlok hogy építeni kellene egy másik tápot ezzel a trafóval ami van benne!! mert ugye adott a primer és a szekunder tekercs is és így legalább nem kell trafót tekernem!
Az eredeti primer és szekunder között van kb. 6uH szórás, ami elég jó. Ha nem úgy lenne tekerve, kb. egy nagyságrenddel nagyobb lenne. Azért jó ha egyetlen sodratot tekersz csak fel primernek és utána válogatod szét mert akkor lesz köztük legkisebb a szórás. Eddig azt írtad hogy szimpla szekundered lesz, most meg azt hogy középcsapolásos. Ha már kettő lesz azoknak mindenképpen egyformának kell lenni. Oszd ketté a szekundert és tekerd be közéjük a primert. Ha a szekunder és a primer közt nagy a szórás, kisebb lesz az áramváltozás, a trafó szekunder feszültsége jobban fog esni a terhelés hatására. Szabályozott táp esetén ez nem akkora probléma, de ezeknél az elrendezéseknél törekedni kell a minél kisebb szórásra. A primer tüskéket a tekercseken folyó áram változásának a sebessége okozza, függetlenül attól hogy éppen hány menetes a szekundered. Természetesen mindenféle parazita induktivitás és kapacitás tetten érhető a működésben, de amíg ezek nem számottevőek addig nem kell foglalkozni vele.
Javítsd meg inkább a régit, amit linkeltél az sem lesz jobb, sőt. A gyáriak elvileg figyelik a végfokokat, és ha valamelyikkel gond van (mondjuk zárlatos) akkor tiltják a táp vezérlését. Ha mindenképpen másikat akarsz építeni akkor gondolj arra is, hogy egy esetleges zárlat esetén is működőképes maradjon és ne kelljen feteket cserélned.
Megpróbálom meg javítani remélem sikerül szenvedek vele már ott tartok hogy zárlatos lett szinte az összes fett!!
Üdv!
Újra itt (is). Elkészült a végfokom majdnem teljesen végleges változata, azért majdnem mert nem tudom rendesen megtáplálni. A végfokra menő visszacsatolt 60V terhelés hatására (5A) visszaesik kb 25V-ra. Ez rettenetes. Az megoldás lehet rá ha újratekerem a trafót? Hogyan is? A szekundert kettéosztva, a primert közéjük és egybe? Vagyis azt meg szétválogatni? Mit tehetek még a trafó tekerésen kívül?
Először is szerezz be egy olyan tápot, amiből kijön 10...14,4 V mellett mondjuk 100 A. Különben, hogy nézed meg, hogy kijön a tápből 800W? ( plusz a hatásfoka a végfoknak. ) Ezt jó néhány PC táp átalakításával, majd párhuzamos kötésével viszonylag hamar meg lehet csinálni...
De az is jó, ha beszerzel legalább egy 300 Ah-s 12 V-os akksit, de ezzel nem fogod tudni a tápot teljes feszültségtartományban végigmérni.
Sajnos nem tudok ennyi pctápot összeguberálni. Szóval nekem maradt az akkuról teszt. A kocsiban van egy 12V 72Ah akksi és arról fogom tesztelni.
Áttekertem a trafót a tápban szoros csatolásúra. Ezzel a tesztet ma fogom elkövetni. Megmérem mennyit esik a tápom.
Üdv!
Azt írtam (vagyis szerettem volna mindenesetre), hogy nem szimmetrikus tápot szeretnék, hanem csak 1×50V-ot. Viszont ezt 1db dupladiódával szeretném egyenirányítani, ezért kell a szimmetrikus primer. Azt hiszem, hogy gyárilag is úgy van, hogy a 2 szekunder tekercs közé van betekerve a primer. (mint ahogy javasoltad) Egy kisebb részt nem kellően értek: Idézet: ... Ezek szerint a jelenleginél is nagyobb csúcsáramok fognak kialakulni azonos körülmények között? Ezt szeretném elkerülni, mert már így is elégett az 1,5mm széles, ónnal vastagon befuttatott vezetősáv.„Ha a szekunder és a primer közt nagy a szórás, kisebb lesz az áramváltozás” Vagy esetleg... Megoldás lehetne az is, ha a 19, 21 menetes szekunder tekercseket azonos menetszámra (mondjuk 14-14 menet) vinném? (Azért gondolom hogy talán javulást hozhat, mert így ugye már-már DC gerjesztés felé megy a trafóvas. Ha jobban belegondolok: épp az a FET melegedett jobban, amelyik megsült) A tápot egyébként 40-50V -ra akarom stabilizálni. A "szendvics" tekercselés jó ötlet lehetne? Hogyan kellene kivitelezni? Esetleg ha valahonnan hozzájutnék rézfóliához, érdemes lenne abból megtekerni a primer tekercseket, vagy az csak macera..?
Ha szabad javasolnom: töltsd fel az akkut, és tegyél vele párhuzamosan egy áramgenerátorosra átalakított PC tápot. Nem sokat segít az "akkunak", de 10-12A-t az is fog nyújtani.
Igen, a trafó szórási induktivitása is csökkenti az áram változásának a sebességét (hasonlóan viselkedik mintha nagyobb fojtót tennél a kimenetre). A 19-21 menet szerintem 18 és 20, ezeket egyformára kéne hoznod a kétutas egyenirányításhoz is.
A szendvics sem rossz ötlet ha elfér, itt nem kell annyira elszigetelni a sorokat mint egy hálózati táp esetén. Azt csinálnám hogy alul meghagynám a régi primer felét (ez lesz a szekunder egyik fele), utána rátekerném egyben több szálból a két fél primert amit a tekerés után szétválogatnék, és legvégül a szekunder másik felét. Ez már így jó kell hogy legyen. Indítani meg áramkorlátos tápról kell és akkor nem teszel tönkre semmit. A kivett teljesítményt is fokozatosan növeld (ha tudod) és közben figyeld a szkópot.
"Igen, a trafó szórási induktivitása is csökkenti az áram változásának a sebességét (hasonlóan viselkedik mintha nagyobb fojtót tennél a kimenetre)."
A trafó szórási induktivitása kieső feszültség-idő területet jelent és ha a kimeneten van simítófojtó, akkor a kimeneti feszültség középértéke pont a kieső feszültség-idő terület miatt lesz kisebb. Ráadásul, mivel a szórási induktivitáson eső feszültség áramfüggő, egyre nagyobb lesz a kieső feszültség-idő terület, vagyis egyre jobban ejti a terhelés hatására a táp a kimeneti feszültségét. Ha csak a kimeneti simítófojtót növeled meg, az a kimeneti áram változásának a sebességét fogja érinteni ( meg egyebeket ), de akkorát úgysem tudsz beépíteni, hogy ez problémát jelentsen. Tehát a két fojtó teljesen különböző hatást fejt ki.
Oké, köszönöm!
Tehát akkor a 2 rézfóliát ki is hagynám a trafóból. Ha valahogyan szendvicsbe szeretném tekerni, akkor miként lenne azt érdemes? Másik dolog ami nagyon érdekel, hogy pusztán attól, hogy növelem a primertekercs szálait, azzal javul-e a csatolás. Mert ha nem, akkor szerintem bőven elég a 3 szál párhuzamosan fogva, és elég lesz azt feltekerni. Írtad, hogy a mostani szekunder menetszámnak a felét vegyem le. Akkor ami ott marad a csévetesten, azt széthúzzam levegősebbre, vagy úgy a jó, ha minél kisebb a tekercselés "hosszúsága"? Katt, köszönöm a kiegészítést. Egyébként eddig is tudtam, hogy egészen más hatása van a két induktivitásnak, és szerintem Ge Lee is tudta, hogy a kimeneti folytó a félvezetők kikapcsolt ideje alatt látja el energiával a kimeneti puffert, és a szórási induktivitás pedig a kikapcsolt FET-et szeretné erőszakosan visszakapcsolni. Csak azt nem tudom elképzelni, hogy ha átnyit a D-S átmenet a túlfeszültség miatt, akkor miért ég rá a Gate a Source-ra?
Nem attól lesz jobb a csatolás hogy több huzalt fogsz össze. A legjobb akkor lenne ha a két primer térben ugyanott lenne. Mivel ez nem lehetséges (legalábbis egy időben), ezért ezen úgy lehet leginkább javítani ha összefogsz több szálat amik szorosan egymás mellett futnak, és a feltekerés után ezeket tetszőlegesen szétválogatod. Ezáltal a végeredmény majdnem olyan lesz mintha a két primer a térben "egymásba fonódna".
Akkor még egyszer leírom, érthetőbben. Tekerd fel a szekunder egyik felét (akárhány menet is lesz, lehetőleg töltse ki a cséve hosszúságát). Utána tekerj !egy! primert több szálból (ez is töltse ki a csévét), majd tekerd fel a szekunder másik felét. A primer szálait szétválogatod, az ekként kapott !két! tekercset pedig sorba kötöd (az egyik végét összekötöd a másik kezdetével) és megkapod a kellően szoros csatolású két primert.
Én csak azt nem értem, hogy miért nem olvassák el a topicot azok, akik nem tudnak valamit. Ez a hogyan tekerjem meg a trafót, legalább ötször le lett írva...
Pár hete kellet csinálnom egy ilyen stabil tápot 24V-os kályhához. A napokban próbálták ki, a hűtés kicsit alul van méretezve de működik. Szakaszos üzemben megy, induláskor és utána egy darabig 13A körüli szekunder árammal, ami később visszaáll 2-3A-re. A 300W körüli teljesítményt egy 27mm átmérőjű gyűrű és 2-2db BUZ viszi át (ezek voltak éppen a fiókban). A szekunder 38-40V körülire van tekerve, így a teljes terhelésen még éppen tudja tartani a 24V-ot.
Én most javítottam egy autós erősítőt és ugyan ez volt a jelenség .Ott is egy power led jelezte az üzemi álapotott.remote rákapcsolt pirosra vált,inverter feltölt majd zöld.Na most ez nem váltott zöldre csak piros volt .Annyival jobb volt a helyzet hogy itt a mélyládára menő vezeték záródhatott össze mivel a gazdája levette a mély ládáról s került egyet a kocsival.Fúl smd volt az egész de arra rájöttem hogy a végfok nem kap elég tápfeszültséget.Vagyis sejtettem mivel csak kétszer 15v mértem.Majd enyhén melegedett a fégfok 8 fettje közül kettő,kiforrasztottam volna de sajna már azt nem élte meg az kapcs inverter két fettje.Tehát vettem négy fettet a kapcs inverterbe.Kicserél mind a négy mivel ugyan azt a tipust nem sikerült vennem. Kiforrasztottam a két fettet a fégfokból és lám egyből zöldre váltott a power led.Mivel a tápfesz fölment 2x25V-ra.Két fett beforraszt 12voltos izzó sorba köt a 12V tápfeszen indit remote és működött.Ezt csak azért irtam le hátha segít valamelyest.
Kellemes Karácsonyt Mindenkinek!!Vigyázni a kínai karácsonyfa izzókkal .Nehogy lángra kapjanak
Közben tervezgetek ) Bár még a Inverter sincs kész
szasz.
Ezzel a tervvel már csak az a baj, hogy nem tudsz otthon furat galvanizálni. A nagy puffer kondik 2 oldalas nyákra kerülnek. Az alsó(zöld) oldalt meg tudod forrasztani, de a fölsőt(kéket) hogy? Miért nem használsz 2 oldalas forrpöttyöket? A Fetnél is el csúsztál.
Csőszegecset forraszt rá, egynél nem gond.
Oó) Én a zöldet terveztem felüre a kéket alura.Vagy ez ennél a nyák tervezőnél nem mindegy?Lehet tükrözni nem?
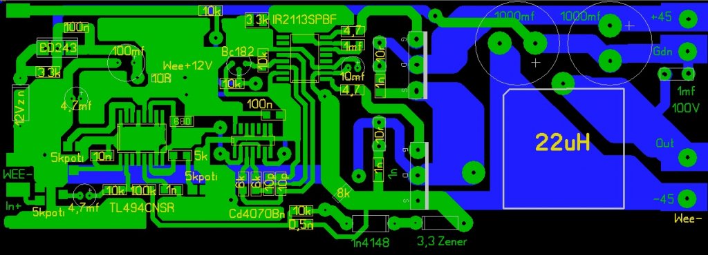
Ez még egy éjszakás nekifutás volt.Fettnél meg a zéner beillesztésnél már szerintem nem láttam kettőig sem.Nem is jó helyre helyeztem .Bár ezt csak most látom A pufferrel tényleg igazad van köszi.Milyen cső szegecsre gondoltál pinyó.Ez valami spec dolog?Vagy simán kétoldalt leforrasztva pl réz huzal?
Sziasztok!
Segítséget kérnék az alábbi autóhifi táphoz amit szeretnék stabilizálttá tenni. Kimenő feszültség jelenleg: 12v-ról: +-25V 14.4v-ról: +-30V Szeretném ha 12v-ról és 14.4v-ról is +-30v lenne a kimenő feszültség. Ha jól tudom a TL494 1-es lábát kell összekötni az ut+ al de azt nem tudom hogyan.Valaki legyen szíves bejelölni a rajzon hogy mit hova hogyan kössek. A mielőbbi segítséget előre is nagyon szépen köszönöm!
A rajzon nem megyek el, az biztos hogy jól át kell kötögetni. Amúgy nézd meg az IC adatlapját, rájösz te is
![]() Áttekerés nélkül nem lesz meg a 30V 12V-ról! Pár menetet dobj még rá.
Nem tudom ki adta az ötletet,de ha eddig nem volt stabilizált táp,attól az átkötéstől nem is lesz.)Gond az hogy 12voltról 25voltot adott le eztán is annyit fog.max 14voltos üzemnél tudnál 25voltos kimenő feszt beálitani.
Ahoz hogy magasabb feszültséget generálj a táp kimenetén a szekunder menet számokat is meg kellene növelni.Akkor lehetne magasabb feszből alacsonyabb feszültséget beálitani. De van egy másik buktató is ,az hogyha a táp teljesitménye pl 100w-at és megnöveled a menet számot a teljesitménye ugyan úgy 100 Wat marad .Tehát nagyobb teljesitményt igy sem tudsz kivenni belőle.Akkor meg mi értelme az egésznek?
Az ic 1-es, és 2-es lábánál van egy műveleti erősítő, ami nincs használatban. Azt meg tudod hekkelni, hogy egy komparátorként szabályozza a tápodat.
Teszek be egy két dolgot, ami segíthet. A TL494 lelki élete Itt pedig egy megoldás, amivel befolyásolni lehet a tápfeszt a 494-...c-nél. Ezt kicsit át kell szabni. Be kell tenni egy optocsatolót, amin keresztül az előállított feszt vissza lehet vezetni a komparátorba, és vele figyelni azt. (A trafót tényleg újra kell majd tekerni, és a snubbert is meg kell változtatni, és a kimenetre is lehet kell majd LC szűrő.) Milyen erősítő ez?
Sziasztok!
Ez egy Magnat 4x140W-os 2ohm stabil erősítő tápja. A képen lévő SAL táp alapján nem lehetne megoldani mert nem sokban különbözik a két kapcsolás néhány részlettől eltekintve.A trafóm az szerintem úgy jó ahogy van de ez majd kiderül. A segítséget előre is köszönöm. |
Bejelentkezés
Hirdetés |












