Fórum témák
» Több friss téma |
Fórum » Aktív PFC
Mondok csak két gyakori példát hogy miért kell nekünk PFC.
1, Sséles tartományok közt tud fogadni bemenőfeszültséget, lásd az új LCD TV-k vagy régebben a plazmák amik még 200-300W-ot fogyasztottak. Szükség van olyan tápra ami 80V-os hálózatnál is és 240V-os hálózatnál is ugyan úgy működik. Flyback táppal ekkora teljesítményben már nehéz lenne kivitelezni a tápot és hatásfokban is rosszabb. 2, Minden kapcsitáp ami csak szimpla passzív PFC-vel van felszerelve lásd pl PC-tápok, valamelyest induktív áramot is esznek amit egy aktív PFC-vel meg lehet szüntetni.
Nemsokára jönnek az "okos" villanyórák. Mérik a hálózatszennyezést, mi meg ezért külön fogunk fizetni... cserébe viszont nem is kell leolvasni, bediktálni, stb. Megy a neten keresztül, vagy sms-ben.
Úgy érzem, mintha egy kicsit el lettem volna marasztalva. Pedig én csak tényeket írok le. Szerintem ez a "fénycső-PFC" is ehhez a témához tartozik. Most mondom az ellenpédáját is. A kompakt izzókban (és még sok másban) nincs aktív PFC, legfeljebb zavarszűrő, (a kínai cuccokban sokszor az sincs, csak a nyákon a helye, mert úgy még olcsóbb) mert aránytalanul megdrágítja az előállítási költséget. A hálózati feszültséget a "sok kicsi sokra megy" el is torzítja rendesen, és ez a jövőben csak rosszabb lesz. Csatolok egymás mellé tett hálózati feszültségalakot, és egy jelgenerátorból származó szinuszfüggvénynek tekinthető jelet... A hálózati feszültségre vissaemlékezve (kb 25 éve iskolai elektrolabor) akkor még az is szinuszos volt...
A kép lemaradt, valamiért nem sikerült csatolni, pedig csak
900KB, max 2MB/fájl lehet.
Talán most így tömörítve sikerült...
Bár még nem kaptam választ az RT-t illeő kérdéseimre (még a TI fórumán sem), vagylósznínűleg ott maradok a 68kOhmnál, megkockáztatva egy kis DCM-et alacsony terheléseknél.
Tovább haladtma a tervezésekben, és kijött, hogy a diódák effektív árama egyenként 1,5A. Ez alapján használhatok DO201 tokú MUR450 ultrafast diódákat. Ami meglepett, hogy a FETek effektív árama darabonként 1,1A. Ez meglepően kicsi érték, persze gondolom ez azért van mert 200-250V között megy a PFC. Ezek alapján úgy gondolom, hogy FETeknek elég lehetne egy D2PAK tokozású, ugyanis kevesebb, mint 0,5W vezetési veszteséggel kell számolnom. Mivel ez transisiton mode converter, ezért a kapcsolási veszteségek tudtommal nem jelentősek, mindenesetre gondolkoztam a számításba vételükön. A kimeneti kapacitás okozta vesztéseg nagy része a leírás szerint megtérül, valamint alapból nagyon modern FETeket tervezek használni, nagyon kicsi kimeneti kapacitással.
Tegnap belemélyedtem rendes a ZVT CCM PFC-kbe. Végeztem is jópár számolást. Tekintettel, hogy a CCM PFC-ben kicsi a tekercs nagyfrekvenciás búgóárama, valamint a ZVT üzem miatt jelentősen felvihető a frekvencia, sokkal kisebb tekercs elég lenne, valamint a zavarszűrési igények is csökkennének.
Azonban ZVT üzem esetén hiába csökkennek óriási mértékben a kapcsolási veszteségek, a vezetési veszteségek jelentősen nőnek. A ZVT FET-en a fő FET áramának fele folyna, tekintettel, hogy ez az áram még egy plusz diódán is átfolyik, valamint a ZVT diódán is jelentős áram folyna, szóval a ZVT FET-nek hasonlóan jó FETnek kellene lenniel, valamitn a ZVT diódán is jelentős áram folyna. Sajnos a SiC diódák még mindig baromi drágák, Amúgy egyre jobban szemezek az egyenirányító híd nélküli PFC vele, ugyanis van egy olcsó 1A névleges áramú SiC dióda (de adatlap szerint többet is elbír). Ebből a hídnélküli PFC-be kettő darab kellene, de az áram osztódna, így elég nagy teljesítményt lehetne elérni. Valamint a hídnélküli esetben gondolkozok egyben a szinkronegyenirányításon is (így a FET rásegítene a body diódájára).
Talán a jpg tetszetőseb formátum.Valahol talán még írja is.
Remek!
És akkor hol itt a probléma vagy a kérdés?
A probléma azzal van, hogy az egyenirányító híd nélküli PFC-nek sokkal nagyobb a zavarkibocsátása, mivel az áramkör lebeg.
MÉg régen rendeltem IR1150-et, úgyhogy ehet hogy a mellékelt cikk alapján elindulok. Sajnos nincsen benne pontos kapcsolás. A kérdés amúgy az az, hogy a szinkronegyenirányítást hogyan tudnám megoldani szerintetek legegyszerűbben? Vagyis az éppen negatív oldalon lévő FET maradjon bekapcsolva. Mert azt könnyű,hogy egyszerre kapcsoljanak, és akkor kicsit rásegí szinkronba, de ez nem teljes. Támadt egy oylan ötletem,hogy a másik FET drain-éről egy idódával és egy RC tagon keresztül szedek jelet, azonban ez problémás lehet.
Szerintem az IR1150 nem egyenirányító híd nélküli PFC-hez találták ki. A 2db fet megfelelő vezérléséhez biztosan át kell szabnod az áramkört. Megfelelő cél IC-t én nem ismerek, inkább mikrokontrolleres vezérlésben gondolkodnék.
A szinkronegyenirányítást elvileg bejövő hálózati fesz. nullátmenetéhez kellene igazítani.
Nem tudom olvastad -e a mellékelt doksit, de abból pont az derül ki, hogy az IR1150-nek a vezérlési módja a One Cycle Control sokkal jobban alkalmas egyenirányító híd nélküli PFC-hez.
Azért, mert ennek a vezérlési módnak nem szükséges a hálózati fesz alamint a folyamatos áram figyelése. Rengeteg elrendezés létezik a hídnélküli PFC-re, de ami elrendezés ebben a doksiban van, ott nem szükséges külön vezérlő jellel hajtani a FETeket. Mikrokontrollerrel természetesen olyan vezérlést alkalmazhatnék, amit csak akarok, de szerintem feleslegesen meg is bonyolítaná az áramkört, így azt csak több kW-ra használnék.
Csak átfutottam a doksit, és a szinkron egyenirányításra koncentráltam. Ennek hiánya miatt írtam amit írtam. Szerintem ahhoz két független fet-meghajtó áramkör kellene, az IR1150-ben pedig csak egy van. Ha nem fontos a szinronegyenirányítás, akkor a feteket együtt vezérleve alkalmazható, csak hát ennél jobbat szeretnél, ha jól értem.
Hello!
Van egy ilyen tápom, a 24V-os változatból. Azt szeretném tudni, hogy fázisérzékeny-e a táp. Mint látható a tápra rá van írva hogy N és L, viszont én olyan eszközbe építem be, aminek egy villásdugója van, és fordítva is be lehet dugni...
Szia!
Nem érzékeny, de a védővezetőt semmi képpen se spórold ki.
Védővezető, vagy helytelenül földelés. A zöld-sárga színű vezeték a három eres kábelnél.
Elnézést, félreolvastam.
A földelés alap,köszönöm a válaszokat.
Amúgy a készüléket vetted? Mert ilyen 150 USD-s árakat látok mellette, ami azért lássuk be, elég combos, hiába profi kivitel.
Sziasztok! Építettem egy aktív pfc-t UCC28019-el. kb 5mH tekercs van benne. E65-re tekertem fel annyit amennyit csak bírtam, jó vastag 48 szálas litzéből. A gyári board kapcsolásán csak annyit módosítottam, hogy izmosabb alkatrészek vannak pl a gratz-be, nagyobb áramú a tekercs (20A egyenáramnál kezdett melegedni picit), két db fet van párhuzamosan, amit egy 9A-es fet meghajtó hajt.
A hibajelenség érdekes. Tökéletesen működik az áramkör, 1400W telejsítményt vesz fel, kb akkörül adhat le, 2db 400W-os reflektor, és 8db 100W-os égő megy róla. Kimeneti feszültséget 422V-ra állítottam be. Kimeneti szűrőkondi 1000µF / 450V, bemeneti 1uF. A probléma az, hogy megy 2-3 percet és az alapból halható 50Hz-hez hasonló hang megmodulálódik valami érdekes hanggal, és kicsit vibrál az izzók fénye is. Olyan mintha gerjedne. Az a nagy kérdés, hogy mi okozhat ilyesmi hibajelenséget, ami csak 2-3 perc után jön be, miután bemelegednek a fetek, és a dióda a végén. Mert ugye csak azok vannak hűtve, más nincs, és nem is melegszik, kivéve a 35A-es gratz, az elég meleg. Előre is köszönöm a segítségeteket!
Az 50 Hz-et azért hallod, mert a tekercs áramának ugyebár van egy 50Hz egy 100Hz és egy 65kHz komponense. Mivel nagy áramok folyank, ezért a párhuzamos tekercsek között taszító erők lépnek fel, arányosan az árammal, szóval az áram szerint rezegnek. Ha az iyleneket géppel tekerik akkor oylan szoros a huzal, hogy ezt nem hallod, de így igen.
Meg kellene nézni szkóppal a vezérlő jelet és a visszacsatolást. Ugyanis lehet el lett számolva a vezérlő passzív elemek, és így vezérlő hurok nem jó. A mintakapcsolás ha jól emléksezm 350W-ra van számolva, univerzális bementi feszre és más kimeneti feszültségre.
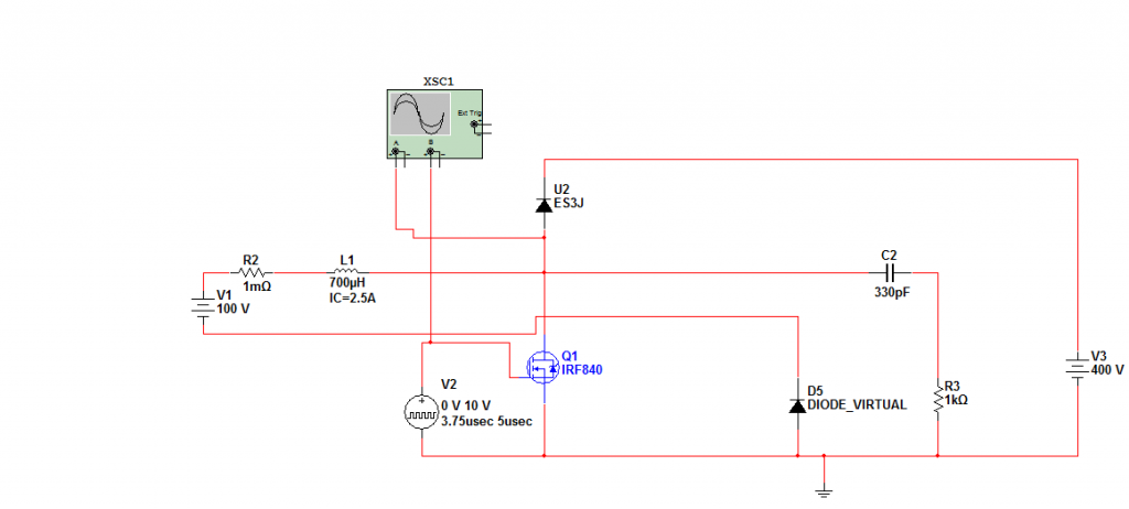
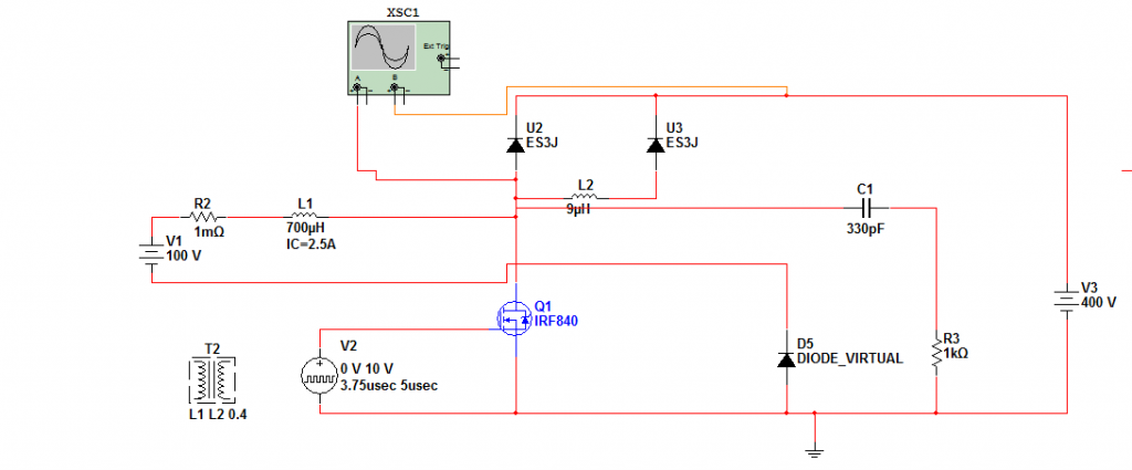
Mivel katt megtanított a multisim szimuláció rejtelmeire, íme két kapcsolás és két szimuláció. A kapcsolás ötletét egy cikkben olvastam, ahol meg van csinálva egyenirányító híd nélkülire. Itt csak a féloldal szerepel. Jól látható hgoy a csatolt tekercs és egy segéddióda segítségével a -35A reverse recovery -1,5A-re csökken.
Dióda, FET, induktivitás satöbbi megegyezik
Ahol beállíthatod az analízis tulajdonságait ( Custom Analyses Option ), ott van egy fül, hogy Transient. Ezen belül állítsd át az integrálási metódust trapézról gear-re. Látszik az egyik jelen, hogy mintha nagyfrekis gerjedés lenne, pedig nincs!
A másik, hogy a szimuláció elején, meg a vége felé csinál hibát. Ez számítási pontatlanság, ha megnöveled a RELTOL-t, akkor ez eltűnik. ( illetve növeled a számítás pontosságát ) A Ms rejtelmeiről én is csak nagyon keveset tudok... ne túlozz el... Ha jól gondolom, ennek az elrendezésnek az alapja a két dióda, két FET. Valahol mintha láttam volna ebből egy rezonáns kivitelt is. A hozzászólás módosítva: Nov 13, 2012
Köszi katt, az eredmény két szép szimuláció.
Itt még jobban látszik a dolog. Már csak ki kellene integrálnom azt a reverse recovery-t, hogy összehasonlítsam a reverse recovery chargeot.
Gondolom, ez a 12-es verzió. Kicsit fura a sugarak feliratozása. Még nem tudtam foglalkozni a 12-essel, talán a hét végén.
Nem ez 11-es verzió. ha érdekel elküdlöm a kapcsolások ms11 fájlait.
Köszi, de nincs rá időm, meg nem is nagyon érdekel a pfc. Meg ennyit azért nagyon gyorsan berajzolok...
Meg az utolsó képnél az Output listába írd be, hogy a 10-szeresét rajzolja ki, akkor a piros sugár is nagyobb, jobban kiértékelhető. ( Add expression/Iv1/Copy/*/copy/10 ) De egyszerűen kézzel is beírhatod. ( legalábbis a 10.1-es verzióban még így kell ) Az a nagyszerű, hogy akármilyen matematikai műveletet beírhatsz az Output listába. A hozzászólás módosítva: Nov 13, 2012
|
Bejelentkezés
Hirdetés |




A földelés alap,köszönöm a válaszokat. 










