Fórum témák
» Több friss téma |
- Ez a felület kizárólag, az elektronikában kezdők kérdéseinek van fenntartva és nem elfelejtve, hogy hobbielektronika a fórumunk!
- Ami tehát azt jelenti, hogy a nagymama bevásárlását nem itt beszéljük meg, ill. ez nem üzenőfal! - Kerülendő az olyan kérdés, amit egy másik meglévő (több mint 17000 van), témában kellene kitárgyalni! - És végül büntetés terhe mellett kerülendő az MSN és egyéb szleng, a magyar helyesírás mellőzése, beleértve a mondateleji nagybetűket is!
Helló!
Ha ide teszek egy motort akkor, miért nem működik a motor amikor a led világit???
Eleve tranyókat kell cserélned mivel nem fogja elbírni a BC182 max 100mA . Persze ez függ a motor teljesítményétől is..
Ákoskám! Na itt tényleg el akadtál rendesen.
Odáig jó az ötleted, hogy egyenirányítod a hálózatot és puffer. A többi bociság. A feszültség áram arányát szépen lehet hozni egy megfelelő teljesítményű trafóval, ami után szoktak egyen irányítást alkalmazni, de nem triakkal. A triakot teljesítmény szabályozásra szoktuk használni váltakozó áramú áramkörökben. Amire Te gondoltál, az dióda, tirisztor, vagy a kettő kombinációja. Tirisztor, vagy tirisztor/dioda modulokat használnak szimmetrikus, vagy félig vezérelt egyen irányítás céljából. Nézd át ( nagy teljesítményű félvezetők) témát. Most viszont nem egyenirányított trafós hegesztőt szeretnénk építeni, hanem invertereset. Ezért javaslom, nézz utána Fet, Mos fet, Bipoláris tranzisztor, IGBT vonalon. Még ezek után sem javaslom, hogy inverteres hegesztő tervezésébe kezdj. Talán majd építésébe, amihez itt biztosan kapsz megfelelő segítséget. Kivan ez már találva, csak nézz körül a fórumon. Nem baj, ha még nem tudod, kérdezz nyugodtan.
Közben ki lett tíltva a fórumról.
Kár érte, még sokra vihetné.
Kösd össze a ttl oldli RX TX et. Így pcre dugva ha azt kapod vissza amit küldesz, akkor jó. Egyébként meg ha nincs adás, akkor magas szint van a ttl vonalon.
SEGÍTSÉG!!!!!FBT LF50A tipusú aktív hangfalban elszállt az erősítő!!!Sehol nem találok rajzot a javításhoz!!!Ha valaki tudna segíteni!!!Nagyon köszönöm!!!!
Bármennyire sürgős, elég egy helyen kérni.
Ne haragudj megkérdeztem , és én általában állni szoktam a szavam , és a céget sem szeretném ahol melózok megadni .Egyébként ez egy régi terv volt a fejembe a kezdet kezdetén amikor talán az első szárnypróbálgatásaimat tettem itt , akkor utaltam erre a módszerre is , hát elég rég volt , ha valakinek van kedve vissza keresheti.
És ugyancsak szeretném kijelenteni , hogy semmi nemű üzleti jellegű , vagy bármilyen ebbe az irányba kérés , vagy kérelmeknek nem szeretnék eleget tenni , tehát csak saját céljaim kielégítésére teszem .
Csak egy nagyon kicsi motorrol van szó, megnézem nagyobb tranyóval.
Szerintetek letett már valamit az asztalra? Csak itt titokzatoskodik és ti meg lesitek mint" zsidók a messiást"
egy hét múlva meg rájöttök hogy ezt a technikát is csak olyan tudja használni aki hozzá tud jutni egy valamilyen anyaghoz ! Szerintem ez a technológia sem fog robbanás szerűen elterjedni magyarországon ,
tikitiki: azért jól elhúztad a dolgot, már nem azért..
De még mielőtt Köbzoli akcióba lendül, kipróbálom az öntapadó tapétával mi a helyzet (amit egyébként Köbzoli ajánlott még régen), ha ráragad a panelra, és leviszi a sósav, akkor leírom a tapéta "típusát".
Na jó Gulasoft igazad volt haza jött 5 kor az asszony
)Ami azt illeti ilyen hordozót nem tudom lehet e szerezni , Magyarországon ezt hozzák kintről nyomás érzékeny bevonatú , és akril ragasztó bevonatú vazze megsértettem a szabályzatot .Na erről többet nem írnék akkor. Inkább nem tudom , hogy ki van még fent ebben az időben , és hogy hajlandó egy másik technikát megcsinálni velem most itt , amit levezetnék lépésről lépésre ami ugyan azt az eredmény produkálja , mert ezen hordozó számomra is véges , tehát kellett találnom másik megoldást nos ?Benne vagytok ? A minőség nem marad el ha ugy csináltok mindent ahogy levezetem kérdem ki van benne ?
Sziasztok!
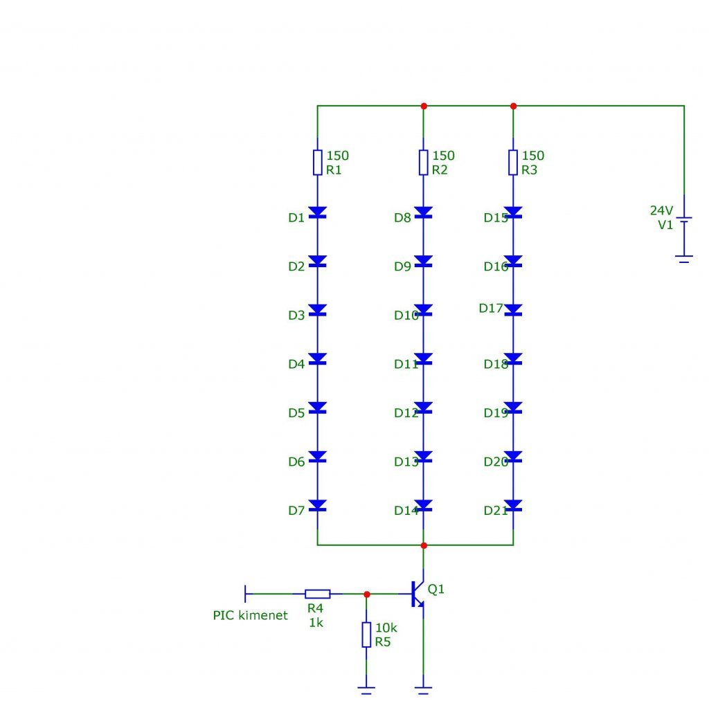
Most jutottam odáig, hogy össze tudjam rakni a kapcsolást, de sajnos nem úgy működik, ahogy kellene. A PIC helyett egyenlőre +5V-ra kapcsolom akkor a ledek halványan világítanak. Ha 0-ra kötöm akkor is. Ha kézzel fogom meg akkor fényesebben. Próbáltam a bázis előtti ellenállás kihagyásával, de akkor is ugyan ez a helyzet. A LED sorokat leellenőriztem, egyenként rákapcsoltam a 24V-ot, úgy tökéletesen tökéletesen működik. Annak van jeloentősége, hogy a 0-át az 5V-os, vagy a 24V-os tápegységre kötöm? Egyedül akkor világít teljes fényében a LED ha a tranzisztor, és a +24V-t is kézzel megfogom. Szerintetek mi lehet a hiba oka?
Zoli_bácsi ugy láttam a ki mit épített fórumban elég igényes munkáid szoktak lenni , és nem ingerellek , de kérdem még 1x akkor kell az igényes technika az igényes munkáidhoz vagy nem?Persze ha van még annyi idöd.
Nem az a baj hogy ötleteid vannak ! Hanem az ahogyan fölvezeted őket ! Fel dobsz valamit aztán egy hét mire kiderül hogy csak és kizárólag te tudod megvalósítani ,mert .... ezt lomiztam -ezt a kukában talátam a cégnél . A tudományban is csak a megismételhető ,dokumentált eredményeket fogadják el
miért olyan nagy kérés az ,hogyha van egy ötleted ami működik akkor azt írd le hogy más is megpróbálhassa?
Kell. Ő ki is tapasztalta a csínnyát-bínnyát, és meg is osztotta velünk. Példa rá a Videók részlegben a versenyre küldött munkája. Én is az szerint dolgozok ...
Ezt direkt csinálod! Vagy alapjáraton is ilyen vagy! Én ha moderátor lennék nem figyelmeztetést adnék mert ez már nem az első hanem kiraknálak innen!
Nem. Én leszek a néző, te és a többiek a versenyzők, Köbi meg a bíró. Azt hiszem kezdődhet a játszma...
Még a végén kiderül, hogy valami kém vagy itt a HE-n.
Még az is lehet
De úgy látom inkább kidobatnátok , hát jó szóljatok a megfelelő embernek , és hajrá, látjátok ehhez nem kell nagy dolog tényleg nem.
Az 1k mindenképpen kell bele, azt ne vedd ki, ez korlátozza a bázisáram értékét. Egyébként nekem nagyon gyanús, hogy a 24V és az 5 V GND pontja nincs összekötve. Jól értelmeztem ezt a leírásodból?
Üdv mindenkinek.
Vettem a napokban egy tolatóradar elektronikás kütyüt, és ahogy átnéztem rájöttem hogy a kocsi hátuljára az ütközőre nem lehet egy vonalba felszerelni, mert ahova két szélső szenzort kellene tenni ott a kocsin a két hátsó originál beépitett ködlámpa van. És felé kb 5 centire már beszerelhető a két érzékelő. Az lenne a kérdésem hogy ez igy nem-e probléma, rendesen fog-e működni a rendszer, hogy a két szélső érzékelő kb 5 centivel (a két ködlámpa felett) feljebb lenne? Lehet hogy nem ide tartozik ez a kérdés de jobb fórumot nem találtam. A segitséget előre is köszi.
Nézd tikitiki, itt nem ilyen emberek vannak mint te. Ezzel a hozzáállással eléggé kilógsz szerintem a sorból.
*
A matricádról meg annyit, hogy egy kissé hihetetlen! A matrica hordozóját egyesek használják a vasalásos technikához. Már akik hozzá tudnak jutni nagyobb mennyiségben. Ahoz teljesen jó, megáll rajta a lézer por.DE! A matricát ha vissza ragasztod, akkor valószínű, hogy beleragad a por, mivel nem ég bele a hordozóba nyomtatáskor, és a ragasztó erősebben ragaszkodik hozzá, mint a papír. Namost, a nyákra történő áthelyezés is ugyan ez a mutatvány, vagyis egy gyengébben tapadó felületről megy át egy erősebben tapadóra. A nyák mi a fészkes fenétől tapad jobban a matricánál, és ki a fene mondja meg a matrica ragacsának, hogy engedje el a festéket???? NA ez kb a lehetetlen kategóriája! Mutass egy TELJES videót a teljes munkafolyamatról vágatlanul!
Hát ha ez jön le sajnálom , bár nem kértem senkit se arra , hogy utánozzon , vagy most , hu ha valami nem sikerül , akkor szedjük , le annak az embernek a fejét.Sokszor találkozok én is itt ott olyan dologgal , hogy illető megrendelésére készült akármi , és ugyan nem egyezett bele a megrendelő , de azért itt ott mutatok belőle metszet képeket stb , ház érdekes az ilyen is.Mint írtam saját magamnak csináltam , és felettem ide , de nem azért , hogy most futótűzként mindenki rohanjon ilyet csinálni.Nyomtatókat nem rohantatok csinálni miért is nem ? Most ha feldobnék , egy még 1x rúbb valamit , akkor azután rohanna mindenki , tudom tetszetős dolog ez, mint írtam senki babérjaira nem törekszem , és a másét se szeretném tönkre tenni.Berci ott az igazság nálad.Jó éjszakát mindenkinek.
Nyugodtan szereld oda, ezen semmi nem fog múlni. (Lehet, hogy még jobb is lesz egy kicsit. Az enyémnek az a baja, hogy nem lehetett elég magasra szerelni, minden nagyobb fűcsomót, útpadkát jelez...Mellesleg a szenzor billentésével is lehet korrigálni akár sokkal többet is, mint 5 cm magasságkülönbség.)
|
Bejelentkezés
Hirdetés |





)





