Nem ismerem ezeket a cél ic-ket, valójában azt sem tudom mit várhatok tőlük. Használt már valaki ilyet?
Mindenesetre eddig sem unatkoztam, rajzolgattam pár kapcsolást.
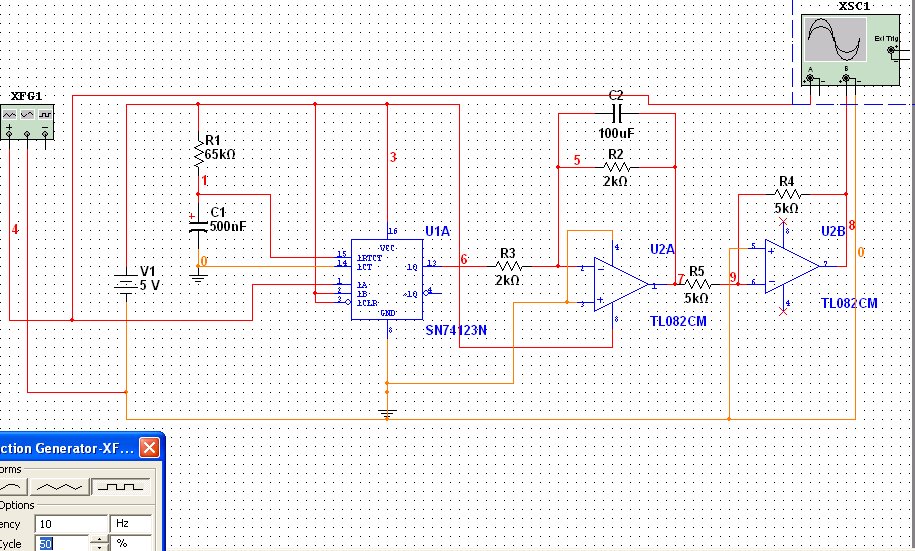
A jeladó frekvenciájával arányos kimeneti jelet állítok elő, amivel majd a motor sebességét szeretném szabályozni.
1Hz..150Hz-re terveztem a dolgot, kb ennyit forog a motor amire használni szeretném. Egy monostabil multivibrátor, aminek a kimenetét aktív szűrővel szűröm. Az utolsó fokozat csak a fázist fordítja vissza a talpára. Szimulátorban nagyon szépen működik, bár meg még nem építettem. Ha gondoljátok akkor véleményezzétek ezt is!
A cél ic-k továbbra is érdekelnek ha valaki már használt ilyesmit!
Szia!
A 2917- tel már épitettem egy frekvenciasaccolót , egész pontosra sikerült .A párszáz forintos bekerüléshez képest kimondottan jó
üdv:hp
És a kimenete valóban dc, vagy valami hullámos bigyó?
Hello
Nem akarod esetleg a működő rajzodat megosztani? Nagyok kíváncsi lennék rá.
Kössz.
Szia!
Az adatlapján található alapkapcsolást dobtam össze, próbanyákon + egy osztót elé. Azóta is úgy van

üdv:hp