Fórum témák
» Több friss téma |
.c nyelvű progit nem igazán tudsz beleégetni, csak .hex vagy .bin-t.
Azaz kell egy fordító(pl. AVR GCC vagy AVR Studio+WinAVR).
Úgy látom, nem lesz ez olyan egyszerű, mint ahogy én azt elképzeltem!
![]() Fordítani, feltölteni, égetni... A leírásokban annyira egyszerűnek tünt minden, a valóságban meg már egy napja görnyedek a gép előtt és semmire sem haladtam. (Olvasok tovább, hátha jutok valamire.)
Sziasztok!
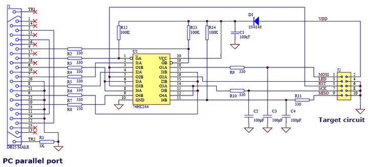
Ezt a kapcsolást, néztem ki magamnak. A rajzról azt olvasom le, hogy az IC-t, vagyis az egész égetőt, kintről kell tápfeszültséggel ellátnom. Gondolom, öt voltot kíván, a kettes csatlakozó pontjára. Ez állandó feszültség, vagy csak égetéskor kell?
Mivel programozás közben az áramkörödnek úgy is tápfeszültség alatt kell lennie, ezért ez az égető onnan "lopja" az 5V-ot is. Magának az égetőnek úgy is, csak a programozás idejére kell táp, addig pedig nyilván rá van dugva a céláramkörre...
Szia!
Köszönöm a válaszod. Tehát, ha jól veszem ki a szavaidat, hat vezetékkel kell csatlakoznom az égetendő, AVR-t tartalmazó, panelemhez.
Így van, mégpedig rendre:
-MOSI -MISO -RST -SCK -GND -+5V Jelen kapcsolásban az égető tápját a céláramkör biztosítja. Ettől függetlenül ha úgy kényelmesebb, megtehetd azt is, hogy csak 5 vezetéken csatlakozol (a +5V-ot nem kötöd be), viszont ebben az esetben magát az égetőt meg kell táplálni 5V-tal.
Értem, én is így gondoltam, köszönöm a megerősítést. Akkor holnap, össze is dobom ezt az áramkört, aztán próba.
Legyen szerencséd! Nekem nem volt szerencsém az lpt és a soros portos égetőkkel. De már nem is érdekelnek.
Zombee társunk jóvoltából lesz normális STK500-am, tisztességes áron.
Köszi, én is építenék inkább STK500-at, csak ahhoz égető kell, vagy programozott AVR.
FTDI FT232 ic-vel is programozhatsz AVR-t
![]() A tuxgraphics.org-on van fenn leírás.... (STK500) Illetve Arduino (vagy avr-duino) áramkörre van olyan SW, hogy programozót gyárt belőle... Mondjuk a SW emulált AVR-USB-t kerüld (AVR-Doper). Több a bizonytalanság vele a kicentizett erőforrások miatt......
Vagy építesz nyomtatóportos/sorosportos programozót erre az egy égetésre, de ha előre programozott
AVR érdekel abban is tudok segíteni. Van Doper és STK500, és Evertool bootloader is(JTAG ICE-hoz). Pár hete építettem egy TQFP-32 "gyorsadaptert", így felprogramozott SMD-tokos ATMega8-al is szolgálhatok.
Programozott AVR chip és leírást is találsz az még pár helyen. Pl. itt is
Kezdőként foglalatos IC-ben gondolkodj illetve USB felületben. szerintem a legjobban egy kész eszközzel jársz. Az tuti azonnal megy (pl STK500, vagy MKII).
Köszi a segítséget! Jó lett az STK500! Valami szoftverhiba lehetett, mert újra rátöltöttem a szoftvert és működik szépen!
Sziasztok!
Az itt megjelent avr doper -hez az atmega8 beprogramozásánál a ponnyprog-nál miszerint kell beállítani a fusebit-eket? Egy képet csatolna valaki, ha nem nagy kérés? Köszi szépen
SUT_CKSEL résznél minden pipát ki kell szedni, ezzel külső nagyfrekis kvarckristályra teszi át.
Tehát, ha jól értem, akkor valahogy így legyen?
igen, ez így majdnem jó lesz. A BOOTSZ részeket még jelöld be(mind2-t), mert ha jól emlékszem,
akkor amit most mutattál az egy "fenntartott" beállítás, azaz nem egészséges.
Ezzel a beállítással megy nekem a doper
Persze ez is jó, meg van még jópár kombináció mivel egyes beállításoknak nincs hatása,
legalábbis a Doper esetében. Csak nehogy összezavarjuk az illetőt...
Most szeretném megépíteni első avr programozómat.
Találtam egy jó oldalt de segítséget kérnék mert nem tudok valami jól angolul . Minden jó lenne alkatrészlistát, nyáktervet és jó tanácsokat. http://electronics-diy.com/avr_programmer.php
Jótanácsot szívesen adok: Ezt NE építsd meg!
Én EZT ajánlom. Az FTDI helyett értelemszerűen egy MAX232 kell.
Ha az ATMega8-at az oldalon látható "bbpg_BitBang_OUT"-on keresztül programoznád fel, akkor nincs más dolgod mint még egy MAX232-t beszerezni, és bekötni a ki/bemeneteket. Az egyik kimenetet az első MAX-ra érdemes kötni mivel csak 2 oda és 2 vissza van egy IC-ben...
Segítséget szeretnék kérni. Megépítettem ezt a 4x4x4-es led kockát: http://www.instructables.com/id/LED-Cube-4x4x4/step7/The-controller/
Én Atmega32 16pu-t használtam, elvileg ugyan az, csak 32kb a memória. Az a baj hogy nem tudom beprogramozni. Valaki esetleg tudna segíteni? A válaszokat előre is köszönöm!!
Idézet: „nem tudom beprogramozni” Pontosabban?
Tápot kap?
![]() A M16-osra írt kód 1:1-ben mehet M32-re.
Kivéve ha a program interruptokat is használ, márpedig jobb helyeken szokás használni.
Tessék megnézni az interrupt táblát, egészen más a kettő.
Tápot kap! Igazából csak hobbi ként csináltam ezt a kockát, nem értem a szaknyelvet annyira... nemtudom mi az az interrupt.. Már több programmal próbáltam égetni(Ponyprog,Winavr), db25-ös csatlakozón keresztül. Nem ismeri fel a gép.
A Ponyprog-al óvatosan. Egy pár AVR-ből sikerült kizárnom magam miatta. Azóta csak AVR studio. Szerintem kizártad magad a programozásból.
És az avr studio-nak van égetője? amit direkt hozzá kell építeni? ugy kizárhattam magam, hogy ha fel sem ismerte még az avr-t? szóval még nem csináltam vele semmit..
![]() elvileg..
Nincs égetője
csak lehet vele égetni AVR-t. Persze ehhez is kell programozó amit a PC-hez kell csatolni. Lehet egyszerű (pár ellenállás) és bonyolultabb is. Sajnos a az égetők többségéhez is AVR-kell amit ugye be kell égetni. |
Bejelentkezés
Hirdetés |














