Fórum témák
» Több friss téma |
Üdv. mindenkinek!
Egy olyan megoldásra lenne szükségem, ahol adott egy DC 0-10V-os bemenet, a kimeneten a bemeneti feszültségváltozással fordítottan arányos lineáris ellenállás változásnak kell létrejönnie 0-100Kohm-os tartományban! A tápnak DC 12-24V közötti feszültség áll rendelkezésre. Köszönöm!
Hali szerintem nézz át ebbe a topikba
Egy fetes elektronikus műterhelés szerintem teljesíteni tudná a követelményeidet. Ha nem jó, akkor többet kellene tudni a megoldandó feladatról.
Mikrovezérlővel vezérelt digitális potméter !?
Steve
Szia nem ártana tudni a pontos felhasználási területet!Ugyan is nem egyszerű. Ha PID rendszerről beszélünk akkor gyök vonó kell.üdv.
Van egy Insta-bus-os rendszer aminek van egy szabályzó aktora 0-10v-os kimenettel. Van egy tuti PWM kapcsolás LED-ek fényerő szabályzására, viszont nincs rajta 0-10v-os bemenet, ezért szükségem van egy feszültségvezérelt potira, a megadott paraméterekkel ahhoz, hogy összetudjam illeszteni a PWM-et az Insta-bus-os aktorral.
Hát én építenék egy tuti PWM kapcsolást LED-ek fényerő szabályzására, 0-10v-os bemenetel.
De szerintem a te tuti áramközödet is át lehet alakítani....
Nagyon át kéne alakítani ezt a műterhelést, hogy használható legyen számomra, ja és szimmetrikus táp sem áll rendelkezésre
Hát igen, pont azon vagyok.......
Csak elkelne a segítség.......
Találtam egy digitális potenciométer névre hallgató eszközt:
http://hu.rs-online.com/web/p/digitalis-potenciometer/5384858/ Valaki el tudná magyarázni, hogyan működik ez??? Sajnos nem jó az angolom.....
Van neki egy digitális oldala, amit mikrokontrollerre tudsz kötni. A mikrokontroller tud neki parancsokat adni, hogy mondjuk akkor most legyen 5/256 a benne levő potméter állása.
Meg van neki analóg oldala, ami az áramkör maradék részének úgy néz ki, mintha egy mezei potméter 3 lába lenne. Azt, hogy milyen állásban legyen a potméter, a mikrokontroller mondja meg. Amit belinkeltél, abban négy darab ilyen digitálisan vezérelhető potméter van, és 256 állása van mind a négy potinak, és amúgy 100kohmos potik vannak benne. Ennél könnyebben (és olcsóbban) beszerezhető ilyen cuccok is vannak, pl. a Microchip MCP4xxx szériája.
Köszi....közben már én is találtam magyar nyelvű oldalt...
Viszont ez nekem nem jó, mert nem feszültséggel történik a szabályzás
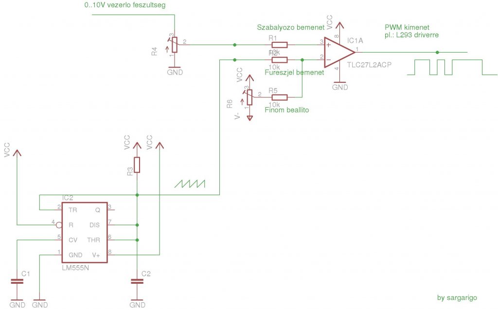
Én úgy oldanám meg, hogy fognék egy komparátort, aminek az invertáló bemenetére rákötném a vezérlő jelet (0..10v) egy 10k-s ellenálláson keresztül.
A neminvertáló bemenetre pedig rátennék egy fűrészjelet szintén 10k-s ellenálláson keresztül, hogy ezzel hasonlítsa össze a vezérlő jeledet. A komparátor kimenetén egy pwm jel jelenik meg, aminek a frekvenciáját a fűrészjel határozza meg. Ezt akár fettel, akár máshogy már adhatod is a ledjeidnek. Fűrészjelet például egy 555-tel tudsz előállítani. Ha másnak nem lesz ettől jobb ötlete, akkor holnap akár rajzolok is egy móriczkarajzot. Igazából már meg is van oldva a dolog. Kapom a pontot? ![]() szerk: Most nézem, hogy neked fordítottan arányos jel kell, tehát a komparátor + és - bemeneteit cseréld meg!
A mikrovezérlő AD bemenetével kell működtetni a digitális potit és "olyan karakterisztikát valósítasz meg, amilyet akarsz" ( persze ide program is kell ! )!
Steve
Na, összedobtam neked egy rajzot. Kis módosítással ugyanezt csináltam meg a napokban, szépen működött. Lehet hogy neked majd igazítani kell rajta, de szerintem jó lesz.
Komparátornak én tl072-t használtam, csak nem találtam ilyet az eagle-ben. Üdv!
Az 555-ös a fűrészjelet elvileg a tápfeszültségének az 1/3 és 2/3-a között billegteti, ezért szükséges lehet a feszültség eltolásra, amit a rajzon az R5 és R6 elemek végeznek. Ezzel elérheted, hogy nulláról emelkedjen a háromszög értéke 1/3 tápfeszig. A bemenetre lehet hogy szükséged lesz egy feszültség osztóra, hogy a 10V-ból csak 3-4V menjen a komparátor bemenetére, így a két feszültség (a vezérlő és a fűrészjel) azonos nagyságrendben mozog.
Módosítottam a rajzot az elvárásaid szerint, így jónak kellene lennie. Mindjárt megkérek egy modit, hogy az előző hozzászólásomból törölje a képet .
Köszönöm szépen!
Jónak tűnik, jövőhéten összedobom......
Üdv.
Átnéztem a rajzot, néhány dolog nem egyértelmű számomra, magjelöltem a rajzon. El tudnád kicsit magyarázni? Köszi! Nem szeretném összekötni az eszköz közös pontját az áramkör földjével. Tl494 melyik lábára kell kötni a kimenetet?
Túl bonyolult, egy nagyon egyszerű kis megoldásra lenne szükségem, de nem rossz..... :yes:
Igazából még egyszerűbb megoldásra gondoltam, ki is ötlöttem valamit......
100Kohm-os foterezisztorral szemben elhelyeztem egy normál fényerejű fehér ledet, kiöntöttem műgyantával. A led kapott egy előtétet 20mA-re. Működött is jól a dolog, csak a feszültségváltozással nem tudom olyan finoman szabályozni a led fényerejét, mint ahogy kéne. A lednek az áramát kellene szabályozni 0-20mA között, adott feszültség mellett, hogy a fényerőt optimálisan tudjam kihasználni. Szóval a 0-10V-os feszültségváltozást kellene átkonvertálni áramváltozásra. Ötlet???
Szia
Esetleg nézz körül az optikai csatolású galvanikus elválasztóknál. Ott ezt a problémát megoldották. ( a LED fotóellenállás jó, de duplázni kell, a második vezérli a LED fényerejét ) üdv.
"kissi" megírta a lehetőséget.
Ezzel a LED-Fotoellenállás kombinációval már próbálkoztam. Relatív jó pontossággal összejött. A LED áram-fényerő karakterisztikája, a fotoellenállás fényerő-ellenállás karakterisztikája, és a mechanikai (helyesebben optikai kapcsolat ) karakterisztikája, képletekkel és egyszerű kapcsolással nehezen oldható meg. PIC-kel már a kissi ajánlása alapján kikísérletezhető. Pl.: egy PIC 12675 AD bemenetére leosztva beadod a 0-10 V jelet. Egy másik kimenet PWM módban kapcsolja a LED-et. Megméred az x kitöltési tényezők esetén a fotoellenállás ohm értékeit. Felveszed a jelleggörbét és megpróbálod a PIC programjában kimatematikázni. Az AD jel - függyvény - PWM - fotoellenállás kialakítását, csak gyakorlati próbálkozások árán lehet megoldani. ( Így viszont egy 250 Ft-os PIC megoldhatja) Üdv mgy
A potenciométerek értéke mindegy, az a lényeg, hogy "elegendően nagy" legyen, így nem terheli a tápot. Például 47kohm.
A Vcc-t azért nem írtam, mert igazából az is mindegy, attól függ, hogy mekkora kimeneti amplitúdót kérsz a PWM-hez. Én 5V-ot adnék neki, mert az 555, és a műverősítő szintén elmegy vele, továbbá a pwm kimeneted így 5V-os tartományban fog dolgozni. C1 csak hidegít, valami picúr kondi jó ide (pl. 100nF), R3 és C2 a frekvenciát határozza meg. Ezt neked kell tudni, hogy mekkora frekin kell dolgozzon az áramköröd. Elvileg f=(1.44/(R3*C1)) lesz az összefüggés adatlap szerint, de az 555-öt jobban ismerők majd kijavítanak ha nem. Én nem számolgattam, hanem megmértem szkóppal hogy jó lesz-e. A "finom beállító" poti segítségével el tudod húzni a fűrészjelet fel, vagy le. Ha az alsó kontaktusát testre kötöd, akkor gnd-re tudod kalibrálni, ha negatívot adsz neki, akkor lejjebb is tudsz vele menni. Ha kell. Szerintem mehet nyugodtan testre, nekem így működik. De ha sajnálod, akkor kicserélheted két ellenállásra is. A tl494 nem tudom honnan jött, az egy komplett pwm meghajtó. De ha már kérded, akkor a 9. lábára megy a fet, egy 10ohmos ellenállással. Ha nem akarod közösíteni a gnd-ket (tényleg, miért is nem?), akkor marad az optós trükközés, de az szerintem max az "elmegy" kategória lesz. Amúgy miért bonyolult ez az áramkör? Van benne egy 555, meg egy műverősítő. Összerakod, és működik. PIC-el sem lesz jobb, és akkor még vacakolnod is kell a görbékkel.. Mondjuk a te életed..
Ezt már fel sem mertem vetni, mert így is "bonyolult"
Többen ajánlották már a PIC-et. Ha a programozás közelebb áll, akkor lehet azt is használni. Egy tiny13 -as avr chip (tudom hogy ez már nem pic, de én avr-es vagyok) például egymagában megcsinálja amit a feladat kér, csak a 10V-ból kell 5-öt csinálni egy fesz. osztóval. De továbbra is fenntartom hogy ez már ágyúval verébre.
Mindazonáltal valóban a kérdezőnek kell dönteni, részemről ennyit tudtam segíteni.
Sziasztok!
Kellene nekem egy áramkör, ami potival állíthatóan 0.5-1.5V-ot ad hozzá egy 0-5V Közötti jelhez. Ezt egy légtömegmérő ECU felé menő ágába kellene beépíteni, amivel rendbe lehetne tenni egy öregebb légtömegmérőt, aminek ennyit esett a mért értéke. A légtömegmérő 4 lába, ami érdekes a dologhoz: 1.+12V 2.+5V 3. GND 4. jel ki: 0-5V (beszívott légmennyiségtől függően) ...remélem érthető voltam... ..ha nem, kérdezzetek, de nagyon fontos lenne ezt megépítenem... Köszönöm!
Szerintem egy egyszerű műveleti erősítős
összeadó áramkörre lesz akkor szükséged! Ez invertál is, ezért utána kell kötni egy invertáló áramkört is. Egy műveleti erősítő tokban általában minimum kettő szokott lenni, szóval egyetlen 8 lábú ic-vel meg is oldható a dolog. Az egyik bemeneti ellenállásra kötöd a 0-5V-os jeledet, a másikra egy potit, amivel előállítottad a 0.5-1.5V-odat. A kimeneten meg is van az összeadott fesz. Én az 5V-ról járatnám.
Köszönöm, és tudnál nekem skiccelni egy kapcsolást alkatrészmegnevezésekkel és értékekkel? Én meg tudom építeni, de megtervezni, számolgatni az már régen volt, amikor tanultam... LM741 jó lenne hozzá?
Üdv: Szaby
Már körülnéztem!
Van olyan optocsatoló, aminek fotorezisztoros kimenete van, csak a paraméterei nem stimmelnek. De azzal ugyanott vagyok, mint az enyémmel, nem tudom a feszültségváltozással finoman szabályozni a led fényerejét!
Eszemben sincs pic-et használni, az már nagyon el van túlozva.
Onnan jött a tl494, hogy erre épül a pwm áramköröm, és ezt nem akarom lecserélni! Az áramköröd kimenetére egy az egyben rá tudom kötni a ledet egy előtétellenállással, és tudom szabályozni a fényerejét, a bemenetre érkező 0-10V-os feszültséggel? Vagy egyszerűbb lenne, hagyni a potméter elvet és az áramköröm bemenetét átalakítani 0-10V-os ra? A gyári led tápoknál, ami 0-10V-os szabályzású dimmelhető, mindkét opció van poti is meg 0-10V. Tuti, hogy valami tök egyszerű megoldást alkalmaztak, ezt kéne megtalálnom, ebben kérek segítséget! Sajnos 30 ropi egy ilyen táp, biztos vagyok benne, hogy 1/3-ad ábol ki lehet hozni! |
Bejelentkezés
Hirdetés |












