Fórum témák
» Több friss téma |
Fórum » Stroboszkóp gyújtáshoz
Üdvözlet!
Szeretném én is megépíteni a watt féle ledes strobit. Weartburg 1.3 nál szeretném használni, remélhetőleg jó lesz A szerkezetet egy biciklilámpában helyezném el, de azt nem tudom, hogyan árnyékolhatnám le? Ha van valami ötletetek, örülnék ha megosztanátok.Üdv: Prometheus
Ti hány mcd-s ledet használtok hozzá?
Hello! Nyugodtan. Még jobb is (béketűrőbb). üdv! proli007
Sziasztok!
Építem a stroboszkópot, egy LED-es lámpa fejét akarom felhasználni, 5db fehér LED van benne, de ellenállás nem volt, csak 4db ceruzaelem. Hogyan tudom meghatározni az előtét ellenállás értékét a kapcsoláshoz? BD139 meghajtással csinálnám. Meg azt szeretném kérdezni hogy a trimmerrel mit lehet majd állítani, és hogyan kell beállítani? Köszönöm!
A potival a villanás időtartamát tudod állítani. Rövidebb idő: kisebb fényerőt jelent, de a jelzés határozott kontúrral jelenik meg, míg hosszabb időtartamnál nagyobb a fényerő, viszont elmosódottabb a vonal, mert a lendkerék nagyobb utat tesz meg ez idő alatt.
Ha 12V-ról hajtod, akkor jó az 560 ohm, ha nem vagy elégedett a fényerővel, akkor lehet csökkenteni, akár 330 ohm-ra is.
Köszi!
Én is ezen agyaltam, de a googli kiadta ezt a topicot, köszönet a megsprórolt időért, én FET ekkel akartam összehozni hasonlót, de mivel ehez ráadásul volt minden a fiókban összeraktam, tökéletes.
Arra amire nekem kellett, ellenőrizni kb hol van a gyujtás most, ill az ECU elhúzza-e tökéletes.
Én sima nagyfényű 5mm es LED ekkel csináltam 3 db al, este lehet használni, de tényleg van olyan megfizethető LED amivel nappal is használható?
Mert arra tippelek hiába nW os egy LED ha csak nagyon rövid időre kapcsolom be az nagyon kis teljesítmény, de van olyan LED amivel sikerült nappalra is alkalmassá tennetek? Gondolom a BC301 a végén cserélendő. BD139? Az elég gyors talán, vagy nem? 100MHz es adóvégfoknak jó volt anno. De inkább a BD329 talán, de erre már nem emlékszem pontosan.
Üdv mindenkinek!
Csipesszel megoldható a jel érzékelése? Én arra gondoltam, hogy egy nagyobb műanyag csipeszre tekercselek vékony rézdrótot. Hogy kéne bekötni? Egyik fele testre, másik a műszerbe? Árnyékolás kellhet? Köszönettel: Csaba
A gyári készülékeken is úgy van. A csipesz két pofájában egy vasmag két fele van. Összecsukva egy teljes négyszög. Az egyik felén van a tekercs.
Nagyobb műanyag csipeszre alufóliát tegyél, és úgy csatlakoztasd a strobihoz. Ez a gyújtókábel réz vezetőjével egy kondenzátort alkot, a dielektrikum pedig a kábel szigetelése. Minél nagyobb a fólia, illetve ezekszerint a kondenzátor fegyverzete, annál nagyobb a kapacitása is, és üzembiztosabban indítja a villanást.
Köszönöm a válaszokat!
Szerintem letesztelem mindkét variációt. Üdv: Csaba
Még egy kérdésem lenne.
Mi lenne, ha a watt-féle kapcsolásban a tranzisztorral egy jelet kapcsolgatva +12-ről, egy áramgenerátort vezérelnénk és az hajtana meg egy power LED-et? Szerintetek működne? Előre is köszi: Csabi
Hello!
Miért ne működne? De ha már van áramgenerátor, az is lehet kapcsolgatni. Egy szabályzó fokozat, egy terheléshez mindig elegendő.. üdv! proli007
Egy 555-ön alapuló áramgenerátorban gondolkodok.
A csipesszel elő lehet állítani akkora feszültséget, hogy "meghúzza a ravaszt"?
Hello!
Ezek szerint kapcsolóüzemű áramgenerátorban gondolkodsz. (nem említetted) Ha annak kimenetében nincs kondi, akkor az 555 vagy a Fet is leállítható. Ha van, akkor nem biztos, mert lassú lesz a reakciója. Tehát tényleg plusz kapcsoló tranyó kell alá vagy fölé. De őszintén szólva nem igazán látom be a kapcsolóüzemű áramgenerátor hasznosságát itt. A mérés csak pillanatokra tart, a fogyasztás meg ez idő alatt nem számottevő. Ha meg nincs szűrés a generátoron, akkor villogni fogy a kapcsolási frekivel. Inkább a kapcsoló tranyóból készített áramgenerátort tennék bele, ami egyben kapcsolható is a bázisárammal. A csipeszhez készítette Watt a kapcsolást. Ha csak a strobi lámpát vezéreled, akkor megfelelő lehet egy mezei kapacitív csipesz is. De ha fordulatot-zárásszöget is mérnénk akkor már nem. Mert lámpánál nem gond ha másik henger gyújtásánál is bevillan a stobi. Mert az vagy ugyan oda esik mint a mért henger, vagy egész máshova (mondjuk 180°-al), amit nem veszel észre. üdv! proli007
Hali!
Találtam egy Skori-féle áramgenerátort. Ez szerinted alkalmas lenne a feladatra? üdv! Csabi
Hello!
Pontosan. Csak az R4 ellenállás egyik végét nem a tápra kell kötni, hanem az 555 kimenetére, és már is egy "vezérelt" áramgenerátort kapsz. Az R4 helyére tegyél egy 470ohm-os ellenállást, hogy a Fet gyorsabban tudjon ki-be kapcsolni. üdv! proli007
Helló!
Na ezt hoztam össze a tanácsaid alapján. Közel 500ms kitöltési idővel egy monostabil vezérli a fetet. 1A folyik a leden (Cree MC-E 4 chipes) Jó lesz ez így? Ha igen, holnap neki is állok a panelterveknek.Köszönettel: Csabi u.i.: Elnézést a trágya képminőségért, telefonnal készítettem :\
Hello!
- Az áramgenerátor jó lesz, de a tranyóhoz lehet egy kis hűtőborda kell. - 500ms! Jó ég az mire jó? Fél másodpercig égni fog a Led.. Watt kapcsolásában maximum 0,7ms az időzítés. Egy strobinak csak az a feladata, hogy rávillantson a jelzésre mikor gyújtás van. Ha hosszan villant rá, "elmaszatolva" látod. 500ms meg semmire nem jó. - A bemenet nem lóghat. Tehát a két ellenállásra mindenképpen szükség lesz, de még egy sorosra is, mert az IC-nek nincs bemeneti védelme. Watt-nál is ott van a felhúzó ellenállás, és a védő dióda.. - Tápra is illik tenni minimum egy 100µF-os kondit. üdv! proli007
Igen, a bemenetről és a tápról valóban megfelejtkeztem a nagy igyekezetben
Kell a 100p kondi is sorosan a bemenetre?
Hello!
Elvileg nem kell, mert a csipesz is egy kondi, tehát biztosítja a DC elválasztást. De jobb a békesség. Ha a gyújtáskábel átütne, még akkor is lehetnének problémák. üdv! proli007
Üdv!
Arra gondoltam még, hogy 6-7 lábat egy 470ohm-os trimmerrel kötöm fel tápra, így állítható lenne valamelyest a kimeneti négyszögjel hossza... Vagy érdemesebb inkább fix értékre beállítani? Köszi! Csabi
Hello!
Még mindig nem gondoltad át a feladatot és a követelményeidet.. Ha egy motor alapjáraton 600 fordulattal forog, akkor egy másodperc alatt, 10 fordulatot tesz meg. Vagy is egy körülfordulás ideje 100ms. Vagy is 360 fokot tesz meg 100ms alatt. Ha egy fok pontosan szeretnénk mérni, akkor csak ezen az elmozdulási idő alatt szabad megvilágítani a jelzést, különben csak az elmosódott képét látjuk. Egy fok elmozdulás ideje, 0,28ms. Vagy is a monostabilnak szerintem kb. eddig kell időzíteni, és ez csak az alapjárat, mert nem tudom igazból mit mérsz, mi a cél.. De az 555-nél ehhez a rövid időhöz, eleve nem szabad ilyen nagy kondit választani, mert kis értékű ellenállások jönnek ki. Az idő kb. T=R*C. 10nF-os kondival is 28kohm jön ki. Ez már értelmesebb ellenállás érték. Természetesen a rövid idejű felvillanás átlag fényereje is kisebb. Ráadásul, gyertyáról levett jel és négyütemű motor esetén, csak minden második körülforduláskor van impulzus. Ezért is szükséges a nagy fényerő ha valamit látni is akarsz. üdv! proli007
Helló!
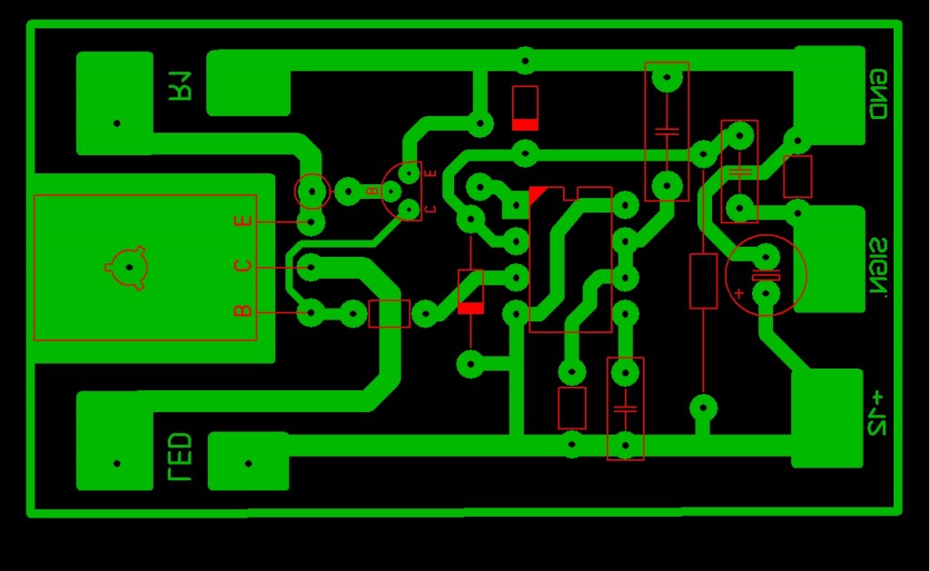
Átgondoltam, átszámoltam. 800-as fordulatra jött ki 10pF-hoz 20,88 Kohm, 0,2 ms-ra.Mellékelem a paneltervemet is ![]() Üdv és köszi: Csabi
Szerintem először építsd meg lógóban és próbáld ki, hogy a jel meg tudja-e hajtani az 555-öt egyáltalán!
Hello! A 10pF az inkább 10nF.. üdv! proli007
Sziasztok!
Megépítettem a V2-est és jól is működik. Épp dobozolom és azon gondolkoztam hogy ha a ledekre rákötök egy frekvencia mérőt akkor az a fordulatszámot fogja mutatni? Vagy ez elvetélt ötlet?
Négyüteműnél a fordulatszám felét, ha egy gyertyakábelről veszed a jelet. Ha a közös trafóról, akkor pont a fordulatot, de akkor nem tudod az előgyújtást ellenőrizni a kétszer annyi villogás miatt.
A v2-es az melyik is? |
Bejelentkezés
Hirdetés |




A szerkezetet egy biciklilámpában helyezném el, de azt nem tudom, hogyan árnyékolhatnám le? Ha van valami ötletetek, örülnék ha megosztanátok.







