Fórum témák
» Több friss téma |
- Ez a felület kizárólag, az elektronikában kezdők kérdéseinek van fenntartva és nem elfelejtve, hogy hobbielektronika a fórumunk!
- Ami tehát azt jelenti, hogy a nagymama bevásárlását nem itt beszéljük meg, ill. ez nem üzenőfal! - Kerülendő az olyan kérdés, amit egy másik meglévő (több mint 17000 van), témában kellene kitárgyalni! - És végül büntetés terhe mellett kerülendő az MSN és egyéb szleng, a magyar helyesírás mellőzése, beleértve a mondateleji nagybetűket is!
Hello!
Ez a kapcsolás, alapvetően egy monostabillal készített PWM. A trigger bemeneten egy lefelé futó tű impulzussal indítod a monostabilt. A kondi el kezd töltődni, és mindig a CONT feszültségéig töltődik fel. A trigger hatására a kimenet magas szintre vált és a töltés ideje alatt ott is marad. Ha a CONT feszültségét változtatod, akkor a töltési feszültség is avagy a töltési idő is változik. Mivel az indítási periódus ideje állandó, de ebből a töltési idő változik, a jel kitöltési aránya is változni fog. (A maximális töltési odő, nem érheti el a periódus időt) Így végül is egy változó kitöltésű állandó frekvenciájú jelet, vagy is PWM-et kapunk. A szinusz csak példaképpen van említve, mint modulátor. De az nem egy váltakozó feszültség, hanem a CONT egyenfeszültségére ültetett váltó. A PWM jel kitöltése a CONT feszültségének beállításával állítható be. (De nem túl széles tartományban.) A zéner csak akkor működik, ha annak feszültsége kisebb, mint a terheletlen CONT feszültsége. Mert ott három darab 5kohm van az IC-ben, tehát a CONT alapvetően a táp 2/3-ad részén van. üdv! proli007
Sziasztok! Tudnátok valami jó megoldást az alu és réz vezetékek összekötésére?
a bojlerhoz menő 2,5-es alu 1,5-ös sodrott rézzel van összecsokizva, a 3 ér külön, de egy év után ismét elolvadt az egyik sorkapocs.
Hello!
A Wago-nak van erre szorítós sorkapcsa, de a hozzá illő pasztával kell használni. (De villanyász topik -->) üdv! proli007
Értem köszi.
Az miért volt hogy a led lábainál 2.4V -ot mértem miután feltöltődött a kondi, de a led nem világított? Hogy lehet az ampert kiszámolni hogy pl: 4.5 V -ban hány Amper van? Minden esetben igaz az hogy 1.7 V ban 0.5 mA van? Ha igen, akkor pl: 12 V -ban 3.5 mA van? Bocs ha sokat kérdezek még csak most tanulom a számításokat.
Ez ebben az esetben nem meghatározható mivel olyan áramforrásról van szó, amit a gyárja válogat.
A jobb fajta lapos elemekben mint Pl a Varta 3 cellás 4,5V , és némelyikben 9 Amper lakozik.Tehát ha elosztod 3 mal , akkor megkapod az egy cellára jutó amper mennyiséget azaz cellánként 3 ampert.A kici Kína elemekre ez nem jellemző sőt meg sem közelíti ezt az értéket.A led azért nem világított , mert a kondiban mértél ugyan 2,4 voltot , de viszont a kondi kapacitása gyenge, mivel nem tudom milyen kodit töltöttél fel így erre gyanakszom.Ha feltöltesz egy kb 2000 - 4700 25v uf kondit elemmel , majd leveszed az elemről ráteszed a kondit a ledre szépen látni fogod ,. hogy sül ki a kondi , amíg teljesen kimerül belőle a tárolt energia , persze egy kis előtét nem árt a led elé nehogy sok legyen neki.
"a Varta 3 cellás 4,5V , és némelyikben 9 Amper lakozik.Tehát ha elosztod 3 mal , akkor megkapod az egy cellára jutó amper mennyiséget azaz cellánként 3 ampert."
Na ez így nem igaz! Egy cella 1,5V. + cella 4,5V. A 9A az cellánként is 9A, csak a feszültség a harmada.
Szia! A LED-nek úgynevezett nyitófeszültsége van. Az előtted levőé 2,4V. Ez színenként típusonként változhat. Ha a nyitófeszültségnél alacsonyabb feszültséget kötsz a lábaira akkor nem (vagy alig) folyik rajta áram. Esetedben a kondenzátor az elem és a világító dióda nyitófeszültsége közötti értékre töltődött.
Köszönjük a helyesbítés valóban , összekevertem a fúrógép akkuval , mert az vegyes kapcsolású , és az akkuk is másak.
Hello!
Igen, ideális kondenzátor feltöltődve nem enged magán át áramot. De egy elkó (elektrolit kondenzátor) Közel sem ideális eszköz. Vagy is az elektrolit tökéletlen szigetelése miatt, szivárgó árama is van. Úgy kell elképzelni, mint ha egy ellenállás lenne vele párhuzamosan kapcsolva a kondenzátorral. Erre a kis áramra már a Led nem világít. A Led dióda, viszont nyitófeszültsége alatt nem vezet. Ezért a kondenzátor szivárgó árama a Led-en beállítja a nyitófeszültséget, de a tényleges áram, nagyon kicsi. A műszered belső ellenállása igen magas, mintegy 10Mohm értékű. (ideális esetben a feszültségmérő belső ellenállása végtelen nagy) Így az nem nyeli le a szivárgó áramot, de mutatja a Led-re jutó feszültséget. A feszültség áram ellenállás összefüggését az OHM törvény írja le. Vagy is olyan nincs, hogy a 4,5V mekkora áram. Mint ha azt kérdeznék, 1kg, hány liter. De ha 4fokos desztillált vízről van szó, akkor tudjuk, hogy 1. Vagy is ha nem ismert az ellenállás, akkor nem beszélhetünk áramról. Mert összefüggések vannak közöttük. Egy elemnél megmérhetjük a terheletlen kapocsfeszültséget. Amikor csak a feszültségmérő műszert tesszük rá. Megmérhetjük a rövidrezárt áramát. (illetlenség) Egy elemnek van látszólagos belső ellenállása. Értéke sok mindentől függhet. De egy ideális áramforrásnak belső ellenállása nulla ohm. I=U/R alapján végtelen áramot kellene mérnünk. De egy valós elemnek van belső ellenállása, ami sorba kapcsolódik a belső feszültség generátorával. A zárlati áramot amit mérünk ez az ellenállás fogja meghatározni. (Az árammérőnknek is van belső ellenállása, még ha piciny is, de pontatlanná teszi majd a mérést.) Vagy is ha egy elem belső ellenállására vagyunk kíváncsiak, akkor a terheletlen kapocsfeszültségét el kell osztani a rövidzárási árammal. Így megkapjuk a belső ellenállását, ami közvetve ugyan, de összefüggésben van annak kapacitásával, és töltöttségi szintjével. A mérés alatt, a teljes belső feszültség, a belsőellenálláson esik majd. Ezért tudjuk számolni. Legnagyobb áramot kivenni az elemből akkor tudunk, ha a terhelő ellenállás sokkal kisebb, mint a belsőellenállás. Legnagyobb teljesítményt (pillanatnyi) akkor tudjuk kivenni, ha a terhelő ellenállás megegyezik a belső ellenállással. (mert hiába nő majd az áram,, mikor a feszültség meg esni fog a teljesítmény pedig a feszültség és az áram szorzata. Legtöbb energiát akkor tudjuk kivenni az elemből, mikor a terhelő ellenállás, sokkal nagyobb, mint a belső ellenállása. Hiszen a belső ellenálláson eső feszültség (ami a terhelő áram függvénye) veszteséget hoz létre az elemben. (hővé alakul) Ha kicsi az áram, kicsi a veszteség is. Szóval kb. ez a helyzet a méréseknél. üdv! proli007
Egy 1000 mikroF -os kondit töltöttem fel, de lehet az lesz a baj hogy nem érte el a nyitófeszültséget mint ahogy azt reloop is mondta.
9 Amper egy elemben? Ezt hogy értsem? Úgy tudtam hogy már 1 Amper halálos, sőt ha jól olvastam akkor már 0.3 A is halálos lehet. Vagy egyenáramnál másként kell értelmezni az Ampert? reloop: Szia! Köszi, azt hiszem igazad lehet. Majd holnap megnézem. A lényeg hogyha feltöltődött a kondi attól még átengedi az áramot? Vagyis folyamatosan kellene világítania a ledemnek?
Értem, és köszönöm a kimerítő választ. Még holnap átolvasom még egyszer hogy jobban megértsem és kérdezni is szeretnék még valamit amit nem értek, de már nem forog az agyam.
Bizony bizony 9 Amper .És 1v 1A már halálos is lehet.Ember , vagy élőlény függő ez is bőr ellenállás stb nem vagyunk egyformák.
Sziasztok!
Nemtom jó helyen járok-e, PIC-es AD konverzióval kapcsolatban szeretnék kérdezni. Egy 18F sorozatú PIC beépített Ad konverterével szeretnék 0 és 5V közötti bemeneti értékeket mérni (alkalmasint például egy elem feszültségét - de ez igazából lényegtelen, mert a mért eredmények szoftveres szűrésén lenne a hangsúly). A kérdés az lenne, hogy egy ilyen kapcsolás esetén előállhatnak-e akkora áramok, amelyek károsíthatják a PIC-et. Azaz kell-e valahova áramkorlátozó ellenállást beiktatnom, vagy például egy 1.5 voltos elemet közvetlenül is ráköthetek a PIC-re. Előre is köszi a segítséget!
:Itt többen tudnak segíteni: Bővebben: Link
Nem a legjobb helyen kérdezed, de általában a proci tápfeszültségéig adhatsz a portra bemenő feszültséget. Magyarul egy 3V-os procira 3V-ot, egy 5V -osra 5-öt. Amúgy az adatlapok konkrét értékeket tartalmaznak, minden kérdésedre. Áramokról szó sincs, hiszen egy bemenet ellenállása igen nagy.
Sziasztok!
Nemhiába a kezdők gyakran bizonytalanok önmagukban ahogyan most én is. Van (pontosabban volt) egy szünetmentes tápegységem ami meghalt. Ezek az adatok vannak rajta terhelhetőségre: 2,61A; 360W; 600VA Mit tudok rosszul? Vagy jók ezek az adatok? Szetném hasznosítani belőle a trafót.
Szia!
Közvetlenül rákötheted, hiszen ahogy qvasz2 is írta, a PIC AD moduljának nagyon nagy a belső ellenállása, így nem kell félni, viszont ne adj az AD bemenetére a PIC tápfeszénél nagyobb feszt.
Van e olyan topic, amelyikben elektromos fűtés szabályozásról esik szó.
Olyan fűtésszabályzót szeretnék építeni, amelyik nem ki-be kapcsol, hanem fázishasításos. NTK érzékeli, a Triac által szabályozott szakasz tartja a stabil hőfokot.
Legfontosabb, hogy azt tanuld meg, hogy az áram, a feszültség igen szorosan összefügg. Ezt az Ohm törvény fejezi ki: U = I * R vagyis, a feszültség egyenlő az ellenállás értékének, és a rajta átfolyó áram szorzatával.
Ebből az is következik, hogy ha ebből az összefüggésből két érték adott, a harmadik adódik. Ezt az egyenlőséget átrendezheted az egyenlet rendezés szabályai szerint annak megfelelően, hogy melyik értéket ismered, és melyikre vagy kíváncsi. Ennek megfelelően semmilyen elemben nincs 9 A, legfeljebb ennyit vehetsz ki belőle, ha a kapcsaira megfelelő ellenállást kötsz. Ezért ahhoz hogy az emberi testen (leginkább a szíven keresztül) ekkora vagy akár 1 A átfolyjon, tekintélyes nagyságú feszültség szükséges tekintettel arra, hogy az emberi test ellenállása pár kohm, és pár száz kohm között változik a körülményektől függően. (próbaként kiszámolhatod különböző értékekkel, amit pl. megmérsz magadon egy multiméter ellenállás mérőjének segítségével) Úgyhogy no para, de azért tudd, hogy mit csinálsz. Egyébként a szíven áthaladó 24 mA áram tekintendő halálosnak, ez azonban a legrosszabb esetet feltételezi. Ezzel az adattal, és a minimális, de normális esetben mért emberi test ellenállásából határozzák meg a feszültség nemeket. Törpe feszültség (biztonságos, mert a feszültség olyan kicsi, hogy nem alakul ki normális esetben halálos áram) kisfeszültség, közép feszültség, nagyfeszültség. mindegyikre külön biztonsági előírások vonatkoznak.
Helló!
Köszönöm, így tényleg egyszerűbb (meg olcsóbb is). Lerajzoltam újra, a biztonság kedvéért megvárom a jóváhagyást, mert ezt az IC-t már sehol nem kapni, nekem is maradékból van, szóval semmiképp nem szeretném tönkrevágni...
Szia! Ha meg tudod mérni a szekunder huzal átmérőjét, akkor minden négyzetmilliméterére számolj 3A-t az a biztos. A teljesítményadatok nem szabályos szinuszra vonatkoznak.
Bővebben: Link
NOVA 600 ami nekem van. Sajnos a trafón semmi adat így a tápegység paramétereiből próbálok kiindulni. Amúgy a trafó jó nagy és nehéz. Egyik oldalon 5db 1,5 mm2 vezeték másik oldalon 3db 2,5 mm2 vezeték.
Ezek a trafók érdekesen működnek. Ha van 230V, akkor akkut töltenek, ha nincs akkor meg akkuról transzverterként állítanak elő 230V-ot. Eléggé ronda hullámformával. Az se nem négyszög, se nem szinusz.
Hello!
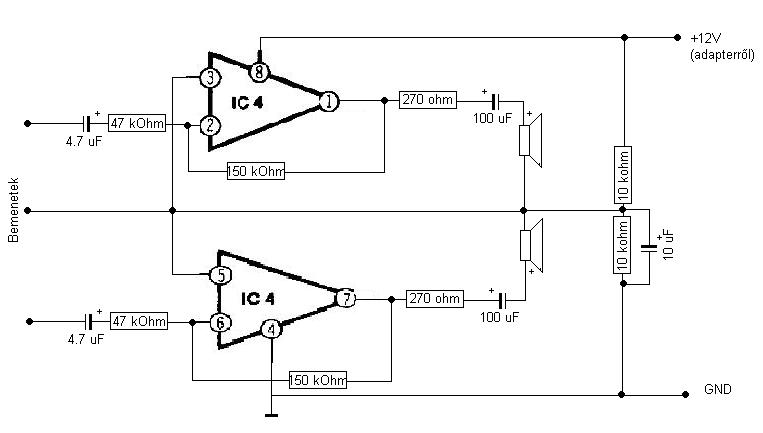
A hangszórókat ne kösd a virtuális GND pontra, hanem a tényleges GND-re. Az csak a 3-as és 5-ös lábra menjen. A bementet vezérelni is lehet a GND-hez képest. esetleg tegyél a bementi kondi és a GND közé, egy 100kohm-os ellenállást. Ugyan így a hangszóróval párhuzamosan egy 2.2kohm-ot. Abból a célból, hogy ha üzem közben csatlakoztatod a hangszórót, vagy a jelforrást, a kondik fel legyenek töltődve. Vagy is ne koppanjon egyet. Tápfeszültségre tegyél egy 470µF-os kondit legalább. üdv! proli007
Pont a számításokat tanultam ma és eddig mindent értek ezzel kapcsolatban. Ami még nem teljesen tiszta az az hogy az amper az "menet közben" generálódik?
Csúnyán fogalmaztam, de úgy értem hogyha van pl: egy 4.5 V -os elemem és egy 1.7 V -os ledet szeretnék meghajtani vele, akkor kiszámolom hogy mekkora ellenállás kell elé. Nem tudom hogy jó-e, de azért leírom majd kijavítotok. 4.5 V - 1.7 V = 2.8 V ennyinek kell ellenállni. Ha mondjuk 5mA elég a lednek, akkor R = U / I azaz 2.8 V / 0.005 A = 560 Ohm. Ez így jó számítás? Mi van akkor (csak a példa kedvéért) hogyha erre az 1.7 V -os lednek 0.5 A szeretnék adni? Akkor egy 5.6 Ohm -os ellenállást kellene elé rakni? De ha most a feszültséget akarom kiszámolni ezekkel a paraméterekkel, akkor U = I * R vagyis 0.5 * 5.6 akkor U = 2.8 V lesz. Ha ezt kivonom 4.5 -ből akkor 1.7 ez teljesen jó, de valójában ha ilyen kis ellenállást rakok a led elé akkor sokkal nagyobb lesz a Volt a led lábainál. Ezt az amper dolgot nem nagyon értem
Gondolkodj a folyadekok relaciojaban.
Feszultseg = nyomas Aram = aramlas ellenallas = cso szukitese vagy csap Magyarul az aram az idoegyseg alatt ataramlo folyadek mennyisege, pl. liter/perc Idézet: „9 Amper egy elemben? Ezt hogy értsem? Úgy tudtam hogy már 1 Amper halálos, sőt ha jól olvastam akkor már 0.3 A is halálos lehet. Vagy egyenáramnál másként kell értelmezni az Ampert? ” Láthatóan ezt Te írtad, erre válaszoltam. Mindennek van neve, (mértéke) és mértékegysége. A kettő nem keverendő össze. A neve: áram, a mértékegysége: amper [A]. Ugyanez a helyzet, a LED lábainál a feszültség fog változni, és nem a volt, de nem lineáris összefüggés szerint. Ezért kell a LED előtt az áramot korlátozni, mert nagy áramváltozás hatására a feszültség alig változik. Az áram (és nem amper) "menet közben" keletkezik, mikor a feszültség forrásra rákötöd a terhelést (ellenállást, LED -et) A LED, meg nem 1,7 V -os, hanem az adatlapja szerint 20 mA maximális áramnál kb. 1,7 V. A számítás menete, ha 5 mA folyik a diódán, akkor olyan értékű ellenállást teszel sorba a diódával, amely az áramot 5 mA -re korlátozza. És ettől kezdve jó a számításod, bár nem pontos, de annak nincs jelentősége. A LED -nek a fényereje alig változik, ha az áram némileg eltér a kiszámolt értéktől.
Úgy tanultam, hogy az áram, egy adott ponton áthaladó elektronok mennyisége. Gondolom a "áram" mint szó, az elektronok áramlását jelenti.
A feszültség, az elektromos "nyommás" vagy "erő". Ez a Volt. Ezt úgy képzelem hogy "mennek az elektronok" szépen fogalmazva , és még ha le is van korlátozva az áram vagy is egy adott ponton nagyon kevés elektron halad át, akkor is van egy fajta "nyomásuk". Ezt lehet mérni ami a Volt.Nem tudom jól tanultam-e, de csak próbálom vizuálisan levezetni. Az Ampernél azt nem értem hogy hogy tudom lemérni hogy meg-e van az is határozva hogy pl: egy elemben mennyi Amper van. Idézet: „a LED lábainál a feszültség fog változni, és nem a volt,” Ezt hogy értetted? Nem a feszültség maga a Volt? Az Amper meg az áramerősség? Végülis Amper csak akkor létezik ha van ellenállás? |
Bejelentkezés
Hirdetés |





, és még ha le is van korlátozva az áram vagy is egy adott ponton nagyon kevés elektron halad át, akkor is van egy fajta "nyomásuk". Ezt lehet mérni ami a Volt.




