Fórum témák
» Több friss téma |
Fórum » Aktív szubláda
Szijasztok!
Nemtudom ki ismeri a a Cambridge Sound Works Four point hangfalrerndszerét. Ebben a kis cuccban van egy olyan áramkör amely mint egy limitter a hangerő - basszus hangerejének növekedését követi s ez a mélyláda hangerejét kompenzálja. (Azaz ha nagyobb hangeőre állítom a cuccot akkor a SUB "erejét" megfelelően csökkenti, hogy ne torzítson be, hangerő csökkentésekor, meg növeli a SUB "erejét") Kérsés a köv. hogy lehetne egy ilyet csinálni házilag, merthogy szeretnékegy szubot csinálni a leendő csöves erölködőmhöz. Ebbe a SUBbba lenne egy 65W-os végfok, egy aktív szűrő. segy ilyen jót tenne neki sztem. Ebben a hangfalrendszerben szépen dolgozik ez a kis ketyera. Minden segítséget szívesen várok
hella
nekem egy asztali Pioneer erölködőben van ilyen és mondhatni tényleg jó dolog csak sokáig utáltam, sőt talán még most is
Sziasztok, azért nyitottam új témát mivel ilyen gyári hangszórók, aktív hangfalakkal kapcsolatban nem igazán találtam témát.
A következő problémával találkoztam, hozzám jutott egy philips SUBG6 kisméretű aktív mély sugárzó mivel ez a kis kütyü egy gyári rendszer tagja, a jack csatlakozó segítségével lehet aktív állapotba hozni. Az egyik meleg pontra valamekkora feszültséget kell kapcsolni hogy standby állapotról ON-ra váltson. A másikon pedig elméletileg az audió jel fut. Sikerült a kis ládát bekapcsolnom egy elem segítségével . Csak a baj az hogy a mélyláda úgy viselkedik mintha hozzávetőleg 10-20 hz es jellel ki lenne vezérelve teljesen. Azaz mikor sikerült bekapcsolnom a hangtól majdnem hátraestem.Ahogy az ellenállás csökken a két pont közt úgy kúszik fel a hang frekvenciája. Gondolom valami kis egyszerű működtető áramkör szükséges a zavartalan rendeltetésszerű használathoz. Bővebben: Link Alig találtam róla infót. Esetleg valakinek hasonlóval volt már tapasztalata?
Heló!
Szeretnék egy mélyláda erősítőt építeni de nincs tervem ha valaki tud , küldjönmár ! :yes: (100W, 4, vagy 8 ohm ,) köszi
Szinte bármilyen félvezetős, vagy elektroncsöves erősítő kapcsolás megfelel a célnak. Van jó néhány ilyen topik. A lényeg, hogy egy jó erős tápegységet építs hozzá, hiszen a mély hangok erősítése nagy teljesítményt igényel.
Sziasztok!
Szeretnék helyet megtakarítani a szobámban ezért kisebbre építeném ládámat. 250es aktív erősítő, 30as mély van benne 30mm-es mdfből. Jelenleg külső méretek 550*550*550.Ha van jó tervetek ami kisebb szivesen megépíteném. Köszönöm előre is.
Sziasztok,
Jó minőségű, professzionális és komplett szubváltó kapcsolást keresek AUTÓBA. Ezeket megtaláltam itt a HE-n: Subwoofer - alul áteresztő szűrő - Subláda De ezek továbbfejlesztett változatát szeretném megépíteni: az "igényeim" :- kiváló hangminőség, min. torzítás, min. zaj stb. - gyújtás utáni 12VDC-ről működjön - autós környezetre : nem stabil táp ~11V-15V, kell megfelelő tápszűrés pl.gyújtási zavarok stb. stb. - TL074 helyett, a külön tokozású "jobbnak" tartott NE5532-re kellene optimalizálni - L+R vonalbemenet - bementi jelszintállítás - "hangszóróvédelem": 20Hz alatti hanghullámok éles vágása - 24dB/oktáv aluláteresztő szűrő (LPF) - állítható LPF vágási frekvencia - 0-180°fázis állítás - "bass boost" opció vagy esetleg 3-5 sávos basszus equalizer, az autó fizikai adottságaihoz megfelelően lehessen hangolni Erre gondoltam kiindulásként de a fenti igényekre szabva és az auto-power funkció nélkül: (Nagyban hasonlít a fenti "Subwoofer - alul áteresztő szűrő"-re): Subwoofer Filter Gainer Tudtok módosított kapcsolási rajzzal segíteni? Várom a javaslatokat. Köszönöm
Amúgy most leírtad mind azt amit amúgy gyárilag egy autós erősítő közép kategóriás, becsukott szemmel tartalmaz, és itt nem értem miért keresel olyat ami amúgy mindenféle képpen kelleni fog a rendszer megépítéséhez. Másra nem csak arra tudok gondolni, hogy inkább egy homemade erősítőt akarsz most beinvesztálni a csomagtérbe a szubládádhoz?
![]() (gondolom ezért nem tartalmazza a "kiegészítő" lehetőségeket?
Szívesen veszek tőled linket olyan erősítőről ami mindezeket tartalmazza
Jelenleg egy régi sony erősítőm van, amit nagyra becsülök, mert valódi masszív 90W RMS, 20A biztosítékkal, nem kínai papíron1000wattos. Ez csak erősít mást nem tud, kiegészítő áramkörrel sok mindenre képes lehet. Amit leírtam max. 5Eből meg lehet építeni. És minőségben testreszabhatóságban felső kategória. Másnak is hasznos, mert a jó "gyári erősítő" ezekkel a funkciókkal sok 10ezer. Úgy gondolom más is többet tudna kihozni a rendszeréből egy jobb minőségű kapcsolással. Ne küldjél már el a boltba, elvégre "építsd magad" oldalon vagyunk...
Sziasztok!
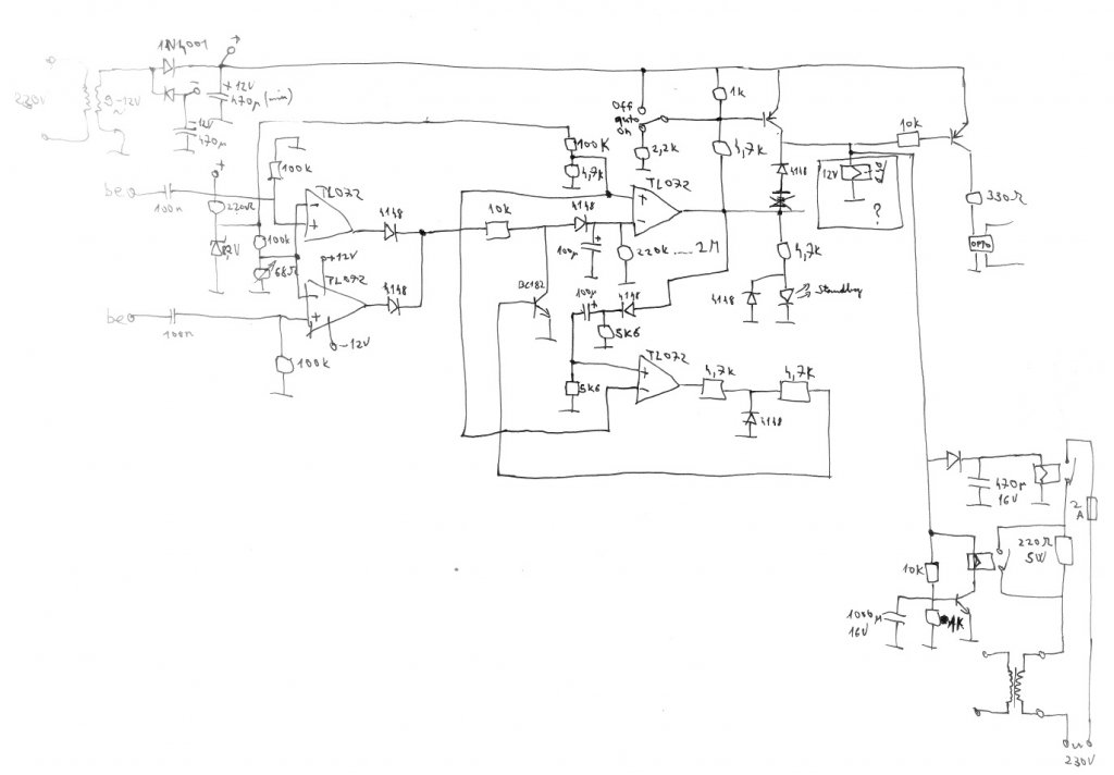
Megépítettem az alábbi linken található subwoofer előerősítőt, és automata bekapcsolót. subfilter Mivel én külön tápról hajtom meg az előerősítőt, és külön egy kis trafóról a bekapcsoló részt, végre kellett hajtanom rajta egy két módosítást. Hosszas kísérletezés után végre kialakult egy működő változat, ennek rajzát itt megosztom. Az alap problémám abból adódott, hogy két 300W-os trafót kapcsolgatok ki be, és még az előerősítőt is kapcsolgatom, ezért aztán kellett csinálnom egy lágyindítót, mert sokszor kinyomta a főbiztit, ki és bekapcsolásnál is, a másik nagyobbik probléma az volt, hogy automata késleltetett kikapcsolásnál az erősítő újra bekapcsolt. Ennek megoldására kiegészítettem az áramkört úgy, hogy kikapcsolás után egy kis ideig mindenre érzéketlen legyen. Tettem még bele egy optocsatolót, ami a hobbielektronikán a védőáramkörök között található hangszóróvédő kikapcsolását gyorsítja meg azáltal, hogy a relét meghajtó tranzisztor bázispontját húzza földre, amikor az erősítő kikapcsol. Ez áramszünetnél nem véd persze, ezért a hangszóróvédő táp részében elég kicsi kondikat használtam, így tápmegszűnésnél is alig kattan valamit. A lágyindító bekapcsolásnál a 200 ohmos ellenálláson tölti a kondikat, majd az ellenállást kiiktatja, kikapcsolásnál pedig a nem nullátmenet idejében kikapcsolódó trafóban indukált nagyfesz áramát csökkenti, hogy ezzel megvédje a biztit. Én kb 400 ohmos reléket használtam, a 470 mikrós kondi ahhoz van méretezve. Remélem másnak is hasznos lesz majd a rajzom. Nekem sikerült összehozni egy 270W fetes végfokkal meghajtott subládát a házimozimhoz. A stereo jelbemenetet csak azért csináltam, hogy többféle módon is beköthető legyen akár más rendszerbe. A nem használt bemeneten nekem rövidzárdugó van. Az onkyo tx ds 595 erősítőm egyes hangerejénél, ami alig hallható, simán bekapcsolja a ládát, ami szerintem elég jónak számít. A bekapcsolási jelszint a 68 ohmos potival állítható. A késleltetési idő a 220k...2M ellenállással, a 2M az kb 10 percnek felel meg. Jó hangfalépítést mindenkinek!
Sziasztok!
Eloszoris bocsi h ide irok de meg csak most regisztraltam es nem nyithatok uj temat..... Na nekem van egy System Fidelity SF-300SW aktiv szubwooferom es volna olyan problemam hogy neha es hova tovabb egyre gyakrabban elkezdi valami zavarni a jelet - valami olyat kepzeljetek el mikor valakinek faj a torka es szakad fel a cucc , meg stand by uzemmodban is - ezt mi okozhatja? az en tippem hogy a kondenzatorokat kell cserelni..... esetleg valami tipp?
Sziasztok,
Kipróbáltam egy aktív mélyládát( 2 féle bemenete van LFE / L, R ) két féle erősítővel egy rádiós erősítővel aminek van mono sub kimenete, és egy sztereo erősítővel aminek PRE OUT kimenete van.(nekem a stereo van) A probléma ott van hogy a mono sub out kimenettel sokkal keményebbet szól az aktív erősítő valószinűleg mert magasabb a jelszint a sub out kimeneten mint a Pre Out kimeneten. A kérdésem az lenne, hogy érdemes lenne e építeni / venni egy aktív crossovert ami megemelné a jelszintemet a pre out kimeneten vagy nagyon zavaros lenne a jel? Illetve milyen lehetőségem lenne arra hogy teljesen kitudjam vezérelni az aktív mélyláddát a stereo erősítőmmel és kikerüljem azt hogy új erősítőt vehessek? Tudtommal a standard line kimenet 775mV, mennyi lehet a mono sub out kimeneti jelszintje ? Stereo erősítő: Harman Kardon HK 970 serviz manual Rádiós Erősítő Harman KArdon HK 3490 Service Manual JBL ES250PW : JBL ES250PW service manual A hozzászólás módosítva: Feb 12, 2013
R316, R317 pozíciószámú 5,1kOhm-os ellenállásokat cseréld ki 15kOhm-osakra, s ezzel ~megháromszorozódik az érzékenység.
Üdv!
Pályakezdő vagyok elektronikából és szeretnék építeni egy kb 5-600w os mélyláda erősítőt. valaki esetleg tudna nekem egy nyákrajzot, alkatrész listát és egy kapcsolási rajzot küldeni? Köszönöm.
Belátogatsz az erősítő mindig... topicba, és átolvasod, ha kezdő vagy nem árt az.
Talán célozz meg előbb egy 100W körülit, ne egyből a nagy falattal kezdj...diszkóba kell, vagy rendezvényre? A mélynyomó már megvan? Milyet vettél? Hány ohmos?
Köszönöm. Olvasgatom és tényleg nem árt
A hozzászólás módosítva: Márc 19, 2013
Van egy 400Wattos Mac mélyládám itt porosodik azért gondolta hogy használatba kéne.vennem.
400W mélyládához nem passzol az 5-600W-os erősítő. Fordítva inkább jó lenne. De egy 100W-os erősítővel is elég jól meg lehet hajtani a 400 mókusW-os ládát.
Hi Mesterek!
A lentebb csatolt kapcsolást megcsinálta már valaki? Itt találtam az oldalon. Házi mozi mély ládájába szeretnék építeni egy olyan kapcsolást ami az alábbi 3 dolgot tudja: fázis fordítás, freki vágás, és autó be illetve ki kapcsolást. A kapcsolásba számomra van egy két érdekes dolog: A Q jelölési poti mi lenne, és az auto on/off funkció sem annyira világos nekem, van aki eltudná magyarázni? Mert ha van jel akkor a BC558 tranyó meghúzza a relét s lerakja földre a kimenő jelet, miért is? Meg van ott egy power down kimenet am i -60 V "kapcsol", az mire lenne jó? A St By led hogy világit 24V-ről 10K előtettel (~2mA)? De valószínű hogy Én nem értem ![]() Segítséget válaszokat előre is köszönöm. A hozzászólás módosítva: Jún 2, 2013
A Q faktor a basszus sávszélessége, Q faktor a neten.
Szerintem akkor húzza földre a végfok bemenő jelét, ha kikapcsolt, így lenne logikus. Elég érdekes az a rész... Az a -60V-os rész gondolom egy spec hozzá tervezett erősítőhöz menne...
Kösz a választ!
Nincs valami bevált kapcsolás , valakinek?
Topi féle Subwoofer - alul áteresztő szűrő
A NYÁKtervben van egy hiba a potinál!
Köszi.
Ezt a kapcsolást már néztem, de nincs benne fázis fordítást, az meg nem árt néha. Szerintem ez lesz a nyerő, csak még kell bele egy autó on/off funkció amire még nincs öltettem A hozzászólás módosítva: Jún 2, 2013
A 180fokos fázisfordítás egy műveleti erősítővel megoldható. Ami ezen, és egyéb kapcsolásokban található potival, megmondom neked őszintén nem is értem, hogyan működhetne...
Az automatikus ki/be kapcsolásra, volt itt valahol egy IC-s kapcsolás. Anno én is azzal terveztem, aztán rájöttem, hogy a házimozi erősítő 230V-os kapcsolt kimenetével fogom megoldani inkább. Egy állandó fogyasztóval kevesebb és egyszerűbb is. Az általad most linkelt rajz leírásában van egy tévedés. Az autós fejegységek végfokai valóban hidaltak legtöbbször, de csak annyi a dolog vele, hogy nem kell a kimenet '-' szála, csak a '+' és a testhez képest kell bekötni. A féltáp sem gond, hiszen a kapcsolás kondenzátorral kezdődik... Tehát, ha nem kötöd a kimenet '-' szálát testre, akkor nem lesz a végfoknak semmi baja szimmetrizáló nélkül sem... A hozzászólás módosítva: Jún 4, 2013
Ebben a cikkben van egy automatikus ki-be kapcsoló áramkör. Már én is nézegettem, de még nem csináltam meg.
Jó lenne tudni működő képes-e. Esetleg valaki kipróbálta-e?
Üdvzletem mindenkinek! Egy aktív mélyláda építésébe kezdtem, de elkövettem azt a hibát, hogy azt hittem 0 tapasztalattal tudok erősítőt építeni. Mára az ötletet elvetettem, a tanulópénzt az alkatrészekkel kifizettem, de találtam egy aktív mélyládát, aminek az erősítő modulját szeretném használni. A kérdés az lenne, hogy jó-e ez a modul az általam választott subhoz? A sub egy Bull Audio BA-PW-12, a subrol viszont, amiből az erősítő lenne annyit tudok, hogy Magnat, Art. Nr. 1424201. A válaszokat köszönöm!
Sziasztok!
Kezeim közé került egy Pioneer S-81W-MK High-End 300W Active Subwoofer. Müködik szépen, csuda szép a hangja, nem torzit, nem sistereg. De ha az erösítőn tv, vagy bármilyen bemeneten amit rákötök váltok forrást, vagy csak simán kikapcsolom akkor egy nagyon szuszog, ugrik a membrán. Szerintetek mi lehet a hiba, mit nézzek meg? A válaszokat előre is köszönöm.
Sziasztok!
Adott egy wharfedale powercube 8 + aktív sub láda és az a probléma hogy egyik este elkezdett recsegni meg súgni. Mi lehet a hiba? Előre is köszönöm!
Szia! Járasd meg a potenciométereket, lehet valamelyik csúszka nem jól érintkezik.
|
Bejelentkezés
Hirdetés |




:








