Fórum témák
» Több friss téma |
Sziasztok
Nem tudja valaki hogy milyen 12V relé kellene nekem autóba. Egyszer meghúzom a kapcsolót bekapcsol, még egyszer meghúzom, kikapcsol. Mivel a kapcsoló ilyen nyomógomb szerű.
De az autóvillamossági szerelőd ! Azt sem tudjuk milyen autód van, és azt se hogy mit akarsz vele kapcsolni .
Golf 3-ból származó bajuszkapcsoló Lada 2101 be szerelve.
Reflektort kapcsolna,autóvillamossági szerelő nincs, magam csinálnám
Egy autóba tök mindegy, milyen tipusú és gyártású relét teszel be, csupán 3 kritériuma van.
1./ 12 voltos legyen 2./ képes legyen nagy áramot kapcsolni (bár ez annak a függvénye, egyátalán mit is akarsz kapcsolni?) 3./ lehetőleg legyen rázkódás- és beázásbiztos. Kocsiba többnyire az egy morzés is elég szokott lenni. Nekem a régebbi Skodámban valaha egy Dacia elektronika volt műanyagházas NDK (Trabant vagy Wartburg - mittudomén) relével. És jól működött. Később meg valami fémházas Zsiguli relét ( lehet hogy Bakony Művek?) használtam a ventilátor hőkapcsolós működtetéséhez a csomagtartó alatt. A reflektorhoz általában legalább 16 A-es relé illik! És külön, külön mind a kettőhöz, mert nem hiszem hogy találnál rá kétmorzésat, ... bár? Keresgélni kell .... Próba, szerencse!
Akkor elmagyarázom mit szeretnék!
Ilyen[/quote]Nyomógombbal akarom kapcsolni a reflektort. Ezen csak akkor van áram ha nyomva van. Szóval ehhez kellene relé ami azt csinálja /Egyszer megnyom bekapcsol, még egyszer megnyom kikapcsol./ A többi relézést tudom! A hozzászólás módosítva: Jan 1, 2013
Impulzus relé kell neked. 12Voltos. Szinte minden villamossági boltban van.
Árgép impulzus relé a relé vezérlő pontjára kötöd a gombot, ha egyszer áramot adsz bekapcsol, ha még egyszer kikapcsol. A hozzászólás módosítva: Jan 1, 2013
Sziasztok!
Összeraktam Tina7 alatt 3 variációt is tesztelésre, de valamiért egyik sem akar működni. Ránéznétek esetleg, hogy mi a probléma? Biztosan bennem van a probléma, csak képtelen vagyok rájönni, hogy hol hibázok. Köszönöm előre is a segítséget!
Hello!
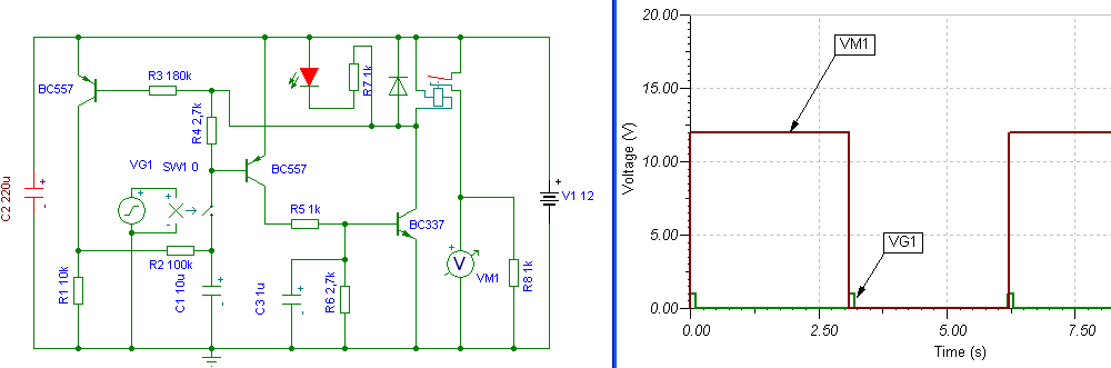
A kérdés nem ide való, hanem a TINA-ba. De én nem így szoktam szimulálni az ilyesmit. A nyomógomb helyett, egy feszültség vezérelt kapcsolót és egy hullámforma generátort használok. Mint látod a generátor 0/1V-os jellel kapcsolja a feszültség vezérelt kapcsolót. A relé kimenetére terhelést tettem, arra a feszültségmérőt. A próbát a tranzies szimulációba hajtom végre, úgy hogy a kezdetekkor a kondik legyenek kisütve. "Zero initial values" Mint látható, a rajzban is van hiba, de egyszerre egy lapra nem teszek fel több kapcsolást. A TINA nem szereti, ha egy láb nincs bekötve, legen az akár egy relé kontaktusa is. Mint látható, így lefut a szimuláció, és nem ír ki egy kazal hibát. üdv! A hozzászólás módosítva: Ápr 7, 2013
Szia!
Köszönöm a segítséged! Így fogom csinálni! Üdv. János
Sziasztok!
Nemrég vettem egy riasztót, azonban nem tartozott hozzá külső sziréna, így vettem egyet ebayen. A lényeg annyi lenne, hogy ezt a két elemet össze kéne hangolnom, de egyelőre még nem sikerült erre megoldást találnom. A dolog úgy működik, hogy amikor a riasztó riaszt, akkor a szirénához vezető kimenetén egy pillanatra 5V jelenik meg, majd végig nulla, egészen addig, amíg a riasztás be nem fejeződik, ugyanis ekkor egy pillanatra újra 5V jelenik meg. (a sziréna 12V-ról működik). Én lehetséges kivitelezésként (programozói fejjel) logikai kapuban gondolkodom, melynek segítségével ki/be lehetne kapcsolni egy kapcsolót. Lenne valakinek ötlete, hogy ezt miként lehetne kivitelezni és milyen alkatrészek kellenének hozzá? Segítségeteket előre is köszönöm!
Szia!
Szerintem egy JK flip flop-ra lesz szükséged, ilyen pl. a 4027.
Köszi a tippet!
![]() Közben olvasgattam még a témában, hogy miként lehetne ezt kivitelezni és szembeötlött a relé. Azzal talán egyszerűbb egy kicsit, nem? (legalábbis elméletet tekintve, mert relével gyakorlatban még nem foglalkoztam)
Hello! Reléként csak az felelne meg, amilyent használtak a fényszóró/tompított váltáshoz. Sima reléhez elektronika kell.. üdv!
A magam esze szerint inkább egy időzítőt kötnék a riasztó kimenetére.Minden impulzusra adna mondjuk 2 perc riasztást. Így elkerülhető volna a szinkronból kiesett szirénázás. ( ha csak egyszer is valami miatt rosszul indul ,attól kezdve felborul az egész.Akkor szirénázik mikor nem kell.)
igen, ez nem lenne rossz ötlet. Viszont ennek is van hátulütője. Mert tegyük fel, hogy élesítve van a riasztó, besétálok az ajtón (ekkor van 10 másodpercem elérni a vezérlőig és beütni a kódot, mielőtt riaszt). Viszont valamilyen okból kifolyólag nem tudtam a kódot 10 másodperc alatt beütni, így a riasztó riaszt és bekapcsolja a szirénát. Viszont ebben az esetben én már hiába kapcsolom ki a riasztót, mert az már bekapcsolta a szirénát, ami így 2 percig már nem hajlandó elhallgatni.
Viszont időzítést mindenképpen szeretnék majd bele, arra az esetre, ha illetéktelen személy hatol be és megtalálja a vezérlőt. Ebben az esetben az első teendője lesz, hogy szétveri, áramtalanítja, vagy bármilyen módon megpróbálja hatástalanítani azt. Ilyenkor viszont a sziréna sipákolna napestig, amíg valaki oda nem ér, hogy áramtalanítsa azt is, mivel értelemszerűen a hatástalanított vezérlő már nem fog törlő jelet küldeni neki. Viszont ez csak a jövő zenéje Először viszont az alap kapcsolást kellene megoldanom, mivel a nyaralónkba készül, ahova hétvégén megyünk le. Ekkor már beszerelhető állapotban kellene lennie.Úgyhogy most bújom a netet és szerencsétlenkedek Multisimben, egyelőre nem sok sikerrel. :/
varttina, tudnál ehhez esetleg egy működő kapcsolási rajzot mutatni? Mert egyszerűen találok sehol
Sajnos továbbra sem sikerült megoldanom ezt a problémát
Viszont már egyre kevesebb időm van a kivitelezésre és elég fontos lenne, így ha valaki tudna erre egy működő kapcsolási rajzot készíteni, azt megköszönném. Persze tudom, hogy nektek sincs korlátlan szabadidőtök, * A hozzászólás módosítva: Jún 5, 2013
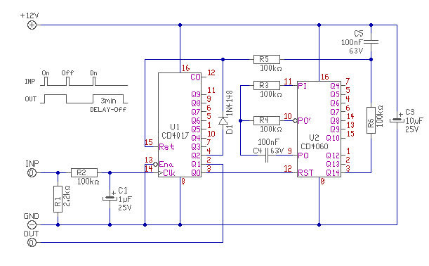
Hello! Nehogy üres kézzel menj haza.. üdv!
Oh, ezer hála!
Látom még az időzítés extra is benne van Viszont annyi kérdésem lenne a működéséről az időzítés miatt, hogyha a sziréna bekapcsolt és 3 percen belül én kikapcsolom a riasztót (tehát küldöm neki az OFF jelet), akkor ki fog kapcsolni a sziréna is, vagy mindenképpen végigvonyítja majd azt a 3 percet? Ki akartam deríteni ezt MultiSimben, de sem a 4017-esnek, sem a 4060-asnak nincs 16-os lába a programban :/* A hozzászólás módosítva: Jún 5, 2013
Hello! Ott a diagram látható, hogy ha a bementi kikapcsoló impulzus 3 percen belül érkezik, kikapcsolja. Ha nem, kikapcsolja az időzítő. Multiban persze hogy nincs 16-os láb, mert az a táp. Ott azt nem ábrázolja a szimulátor. Mint ahogy "normás esetben" egyébként logikai sem is szokás. üdv!
Kedves fórumozók
Egy kis segítséget kérnék az alábbi kivitelezésében. Adott négy nyomógombom (világító), melyek világítását úgy szeretném megoldani, hogy megnyomás után az égve marad, majd az áramkör ismételt zárására elalszik. Hogy lehetne ezt megoldani? A vezérelt áramkör csak impulzust kap a gomb zárásával, nem maradhat állandóan zárva, így onnan meghajtani nem tudom az izzót ![]() Valami ötlet? Előre köszi, Feri
A nyomógombok mit vezérelnek?
Hello! Nem mindegy, van-e szerepe hogy négy nyomógomb van. Vagy is hogy egy-egy gombot önállóan működik, vagy egy megnyomására a többi törlődik. Stb.. üdv!
A 4 azért fontos mert az 1. kapcsolása után a többi 3 sorban kapcsolható, de az első nélkül egyik se. Erre kellene (csak a fényre) valami megoldás. A kütyü különben működik csak a működéséről való feltűnő visszajelzés nincs egyenlőre.
Hello! Miért nem írod le, mit szeretnél, mekkora feszültségről milyen terheléseket és milyen logika szerint? Aztán vagy lesz válasz, vagy nem. Miért kell "csepegtetni" az infót? Hogy húsz választ/ajánlát kapjál, mire mindegyikre azt mondod, hogy "mégsem ilyen lovat szeretnék?"
Sziasztok,
Kerestem ebben a fórumban és a google-el is de nem találtam rá megoldást, ezért bátorkodom itt megkérdezni. A lehet legegyszerűbb megoldással szeretnék egy ledet be és ki kapcsolni egy nyomógombbal. Van nekem egy ilyen szerkezetem, amin 3 felület szerelt alkatrész egy nyomógomb, 2 db elem és a led van. Sajnos az IC-t nem tudom beazonosítani, egyébként nem volna probléma. Köszönöm.
Hello! És ezt például nem találtad meg? Vagy ez már túl komplikált? De nem írtad a tápfeszültséget és a Led típusát sem. Amúgy egy Led-et, minek kapcsolgatni? üdv!
Szia,
Ez komplikáltnak tűnik, itt van egy kép arról ami nekem van. Ezt két darab CR2025-ös elem működteti, tehát 6V. Valamint ez kikapcsol 3 perc után, de ez nem szükséges, csak ki be kapcsolni kellene a ledet, mint egy elem lámpánál.
Most mit mondjak erre.. Akkor vegyél olyan IC-t, de legjobb ha ugyanilyen kütyüt, mert olcsóbban és egyszerűbben nem fogsz kijönni belőle.
üdv! A hozzászólás módosítva: Aug 15, 2013
|
Bejelentkezés
Hirdetés |






Először viszont az alap kapcsolást kellene megoldanom, mivel a nyaralónkba készül, ahova hétvégén megyünk le. Ekkor már beszerelhető állapotban kellene lennie.


üdv! 




