Fórum témák
» Több friss téma |
Fórum » Labortápegység készítése
Zárlatot nem tudom hogy mi okozna, hogyha külön működnek. Olyan, mintha visszahatna az egyik a másikra. Ezt akkor tapasztalom mikor a segédfeszültségeket csatlakoztatom. Próbáltam a vezetékek felcserélésével is, de semmi.
Ha lehet rajzold le mit kötsz össze mivel. Én arra gondolok a 2*26V az nem független egymástól,így a Graetz előtti zárlatot egy másik zárlattal kiegészítve már eléggé furcsa áramok fognak folyni.
A trafón volt egy átkötés amit nem vettem észre. Megszüntetve lett kettő független tekercs. A segédtápok pedig 4 kicsi trafóval lettek kialakítva. Így már szépen működik +/- tápként is.
Hello!!
Most épitettem meg ezt a tápegységet, de véletlen forditva kötöttem be a ledeket, és amikor terhelést kötöttem rá hogy beálitsam az áram határt 0.66A-ig jutottam utána elszált a biszti,megforditottam a ledeket és ujra beinditottam, most világitottak a ledek de 36 voltot ad 24 hejett és a potikat hiába tekerem nem változik semmi, pedig a trafó max 24 voltot tud leadni. Ha tudjatok hogy mi mehetett tönkre benne akkor irjatok.
Hello!
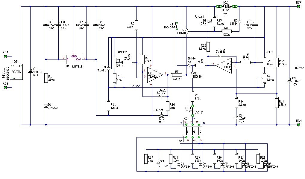
A Led megfordítása nem tesz kárt semmiben, legfeljebb nem világít. Itt a végtranzisztorokat tetted valahogy tönkre. De nem rövidzárral kell egy tápegységet éleszteni, hanem először terheletlenül, majd kisebb, végül növekvő terheléssel (Pld. egy 24V-os 100W-os égő, ha nincs ellenállás.) Kösd le a végfokozat Gate "G" pontját, akkor nem szabad áramnak folyni. Amúgy hűtőbordán voltak a tranyók terheléskor? A Q1 tranyónak BC640-et használtál? Mert annak feladata, hogy korlátozza a maximális áramot, bármi történjék is. Mert ennek a tranyónak más a bekötése, mint a többieknek. üdv! proli007 A hozzászólás módosítva: Okt 9, 2012
Akár merről nézem ,nem hiszem hogy fordított led bekötéstől a leden kívül bármi tönkre mehetett.Ettől kezdve akár szerelési hiba is lehet.A DC off kapcsoló működik?
Hello!
Szeretnéke egy tápegységet építeni, elolvastam Alkotó leírását a 2.7.3 verzióról. A leírásban írja hogy az elektronika 24V-ról működik, így ne vállaszunk ennél kisebb feszültésget. Nekem azonban 15V-os trafóm van és igazából nincs is szükségem magasabb feszültségre. Meg lehet oldani hogy ezzel a trafóval működjön ?
Szia!
Persze, hogy meg. ![]() Csak valaszd mondjuk Prolli kapcsolasat peldaul. /a tiedtol 4-el feljebb/ Bar nem tudom ha a Z3 erteke nem 24V hanem mondjuk 12V lenne Alkoto tapjaban, akkor mi tortene?! Talan eletkepes maradna............ A hozzászólás módosítva: Okt 9, 2012
Szia!
Nem biztos, hogy megéri. Egy csomó ellenállást át kell(ene) benne számolni. Az általad említett 15V-ból még az IC tápfeszültsége sem jön ki, ami ha megnézed a kapcsolási rajzot 24V. (Át kell számolni a zénerek előtét ellenállásait, a referenciafeszültség ellenállásait, a feszültségszabályzó rész ellenállását, belértve a trimmer potit, stb.) Röviden nem érdemes ezzel foglalkoznod. Keress másik tápot, vagy szerezz nagyobb trafót. Ez utóbbira szavaznék mert megéri ezt a tápot megépíteni.
A referencia feszültséggel is akadnak gondok.A negatív táp ellenállásértékeit is szerintem át kellene számolni....
Persze, persze........
At kell szamolni az ellenallasertekeket, hogy a szabalyzas is mukodhessen. (REF; U-limit; I-limit) sot az IC tapfeszt biztosito zenerek aramkorlatozoit is, De elvileg mukodhet a dolog...........? ![]() /en mar nem fogom modositani, da masnak hatha segitseg/
Alkoto-s tap referencia eloallitas reszet szimulatorba tettem.
Eloszor az eredeti 24V betappal mertem az 1es labon 9.982V-t. majd a 12V-ot kapcsoltam a 4es labra, igy az 1-en 9.879V a mert ertek. Lehet, hogy nem jol szimulalok , de ha ezek helyen valo ertekek akkor a szabalyzas nem is megy el olyan veszesen. S beallithato a leiras alapjan. A hozzászólás módosítva: Okt 9, 2012
Biztatóan hangzik, számolok, aztán meglátjuk mi sül ki belöle
![]() Köszi a segítséget.
Változtass a tápon 1V-ot És ha az 1 lábon nem változik a feszültség Akkor jó.Ha változik --újratervezés.
Hello!
12V tápfesz mellett, az LM324 kimenetének maximális feszültsége, éppen hogy eléri a 10V értéket. Így megint előtérbe kerül majd a különböző gyártmányú 324-ek különbözősége. Ha a zéner feszültségét, 6,8-ról 6,2V-ra csökkented, akkor 9V lesz a referencia értéke, és 10,5V tápfesz alatt kezd majd esni a referencia. (Egyébként is a 6,2V-osak a leg stabilabbak a zénerek között.) üdv! proli007
Szep reggelt!
En csak egy sügér vagyok itt koztetek, es epp ezert soha nem kivanok vitaba szallni a nalam okosabbakkal. (Van itt olyan akinek a szava szent es serthetetlen, es te vagy az egyik )Thieneret felvetett egy olyan dolgot amin en magam is elgondolkodtam, mikor még épitettem a v2.7.4-et. Igy gondoltam -hatha tudok- segitek es szimulatorba viszem a dolgot. /ehhez sem értek, csak makogom/ A kollega 15V-rol /hogy AC vagy DC az nem derul ki/ kivanja jaratni a tapjat, abbol a 12V szukosen eloallithato, de a REFnek marad eleg tartaleka. (min 10.5V) Sok sok jo kis tapegysegrajz van erre. Ajanlatom, hogy aki 24V DC alatti feszultsegrol kivanja jaratni az Prolli, mig aki magasabb feszultseggel rendelkezik az Alkoto tapegyseget epitse meg batran. De akkar nem megfeledkezve pl Attila86 tapegysegerol sem! A hozzászólás módosítva: Okt 10, 2012
Elöször a max feszültséget álitottam be 24v-ra
utána kötottomem ra terhelést(12v 4A autó fényszóro) és szép lassan emeltem az áramot. BC640-et használtam Hütöbordat nem tettem rájuk, de figyeltem őket és nem melegedtek A DC-OFF eddig müködött(amikor bekapcsolt állapotba volt akkor kapcsolta le a tapegységet), jelenleg nem működik. Probanyákra csináltam az egésszet, lehet elkötöttem valamit??
TL062-böl tettem bele egy másikat de ugyse megy
Hello!
- Szerintem ott követted el a hibát, hogy nem tetted hűtőbordára a tranyókat. Ha a próba alatt kibírná, akkor minek kellene a végleges helyén hűteni? - A 12V 4A-es izzó, akkor vesz fel 4A-t, mikor már fel van fűtve. Hidegen 5..10-szer akkorra az indulóárama. Így egy 2A-es tápnak ez gyakorlatilag zárlatnak tekinthető. Míg nem bizonyított az áramkorlát működése, végárama, nem szabad így terhelni. - Ha nem működik a DC-OFF, akkor szinte biztos, hogy a végtranyók közül valamelyik (vagy mind) zárlatban van. De nem kötötted ki a Gate vezetéket, ahogy javasoltam. - Próbanyák alatt a furatokkal gyártott panelre gondolsz, remélem nem a dugdosós panelre. Gondolom nem tudsz nyákot gyártani. Pedig ha van már nyákterv, akkor azért célszerűbb lett volna azt használni. Mert akkor ennek "első rúgásra" menni kell. - Ha logikusan gondolkodol, mit köthettél volna el, mikor egyszer már működött? Terhelési próba alatt ment tönkre nem? Vagy kötözgetések után? üdv! proli007
Hello!
Nem azért szóltam bele, hogy elvegyem a kedved, csak felvilágosítás volt. Nyugodtan csináld tovább. Egyébként semmi akadálya nincs, hogy kisebb feszültségre legyen alakítva az egész, mindössze néhány ellenállást-zénert kell cserélni. De elsőként azt kel tisztázni, "milyen paramétereket" szeretne vele elérni a tulajdonos. Mert feszültségről volt szó, (bár ezek szerint az sem tisztázott mennyi) de áramról pld. nem. üdv! proli007
Ki kötöttem a G vezetéket és igyis adja a 36 voltot.
A foraszthatos brobanyakra szereltem, és hogy lehet ellenörizni hogy meik IRFZ44 ment tönkre?? Kiforrasztom és megnezem meiknek zarlatosak a lábai??
Hello!
Sajnos ki kell forrasztani, a DS között lesz zárlat. A D-re (csavarozható rész) kell a műszer plusz vezetékét kötni, mert különben a bent lévő diódát fogod mérni. (Mondjuk az nem lesz 0..2ohm) üdv! proli007 A hozzászólás módosítva: Okt 11, 2012
Sziasztok,
Szeretném megépíteni Attila86 labortápegységét viszont néhány alkatrészt nem tudtam beszerezni... 1db 330p és 1db 680p-os fólikondenzátort helyettesíthetem kerámiával? Egy 4,7uf MKS kondi cserélhető-e MKT kondira? Bővebben: Link A 4,7uf-os kondi c30 a másik kettőt sajnos nem tudom, de mind a kettőből csak 1-1 darab van a szerkezetben Köszönöm.
Hello!!
Kiszettem belőlle a rossz irfz44-et, kiprobálta és ment minden ahogy kell, legalábbis a feszültség része, mert terhelést nem tettem rá ezért az áram beállitást nem teszteltem. Beletettem egy uj IRFZ44 és fogalmam sincs mitöl de amikor beinditottam már 37v-ot ad és a feszültség limitet szabáLYzó helipottal nem lehet álitani semmit, viszont a fesz szabáLYzo potival lehet állitani csak eléggé furán, félig letekerem addig nemcsökken a fesz, utána kezd el csökkenni. Ha beállitok egy feszt akkor nem marad egy szinten hanem ingadozik +-1 voltot, hogy mitöl romlott el azt nem tudom mert csak egy uj IRFZ44 et tettem be. A dc-off most müködik. A hozzászólás módosítva: Okt 14, 2012
Sejtem a választ, de biztos ami biztos megkérdezem: 2*27V középleágazásos trafó van otthon. Tudok ebből dupla tápot csinálni, vagy sohasem lesznek függetlenek?
Mivel a két tekercs össze van kötve, ezért soha sem lesznek függetlenek.
Ha esetleg a két tekercset a középleágazásnál valamilyen nem túl barbár módon el tudod választani, akkor lehet belőle labortápot építeni. Így sajnos csak szimpla tápként tudod üzemeltetni.
Fontos nyelvi szabály, hogy a szabály LY-os!
|
Bejelentkezés
Hirdetés |












