Fórum témák
» Több friss téma |
- Ez a felület kizárólag, az elektronikában kezdők kérdéseinek van fenntartva és nem elfelejtve, hogy hobbielektronika a fórumunk!
- Ami tehát azt jelenti, hogy a nagymama bevásárlását nem itt beszéljük meg, ill. ez nem üzenőfal! - Kerülendő az olyan kérdés, amit egy másik meglévő (több mint 17000 van), témában kellene kitárgyalni! - És végül büntetés terhe mellett kerülendő az MSN és egyéb szleng, a magyar helyesírás mellőzése, beleértve a mondateleji nagybetűket is!
Tévedsz, mert leszakadnak az atomról és nagyon ügyesen el tudnak mozdulni a fémrácsban. Ez a fémek ionos kötésű fémrácsának egyik fő jellegzetessége. Csak forgatni kellene azokat a fizika és kémiakönyveket
A hozzászólás módosítva: Okt 26, 2012
Az előbb írtuk le, hogy a feszültség=töltés különbség, az áram=töltés áramlásával, mikor kiegyenlítődik a töltés. Ami szintén nem megfoghatatlan, mert a világon minden igyekszik kiegyenlítődni, ha kölcsönhatásba lép valamivel. pl. nyomás, hőmérséklet, erő
Bár furcsának találom, hogy Fizika könyvekben nem találod ezeket.
Az áram azért folyik mert kényszerítik rá. A konnektor össze van kötve egy generátorral ami feszültséget generál. Tehát a feszültség mindig ott van a két kábel között. De nem folyik rajta csak akkor ha összekötöd a két kábelt. Ezt mondjuk valami terhelésen keresztül érdemes mert különben nagyon felmelegszik a kábel és meggyújthat valamit. Meg esetleg agyon is vág ha rajtad keresztül megy át ugye.
De arra senkinek sincs ötlete, hogy hogy kell illeszteni az erősítő IC bemenetére a fülhallgató kimenetet?
A hozzászólás módosítva: Okt 26, 2012
De konkrétan erről a kérdésről van szó, és leírtam, mit produkált simán, és mit kondin keresztül. Hogy kell hivatkozni egy másik hozzászólásra?
Idézet: Ezeket a próbákat mobil fülhallgató kimenetéről csináltam, és azon állítottam a hangerőt. „Ehhez hogy kell illeszteni a fejhallgató kimenetet? Ha fél hangerőn közvetlen rákötöm semmi, ha max. hangerőn kötöm rá csak valami torz recsegés van. Ha 10nF-os kondenzátoron keresztül teszem rá, akkor olyan hangos, mintha fülhallgatóból szólna 2 méterről.” A hozzászólás módosítva: Okt 26, 2012
Rossz helyre tettem fel a kérdésem?
Nem csak senki nem akar válaszolni
![]() Na majd utána nézek a fénycsöveknek mindjárt. Itt kell kezdeni mindent amit nem tudsz wikipedia Bővebben: Link A hozzászólás módosítva: Okt 26, 2012
Az adatlap szerint ez egy H-híd jellegű erősítő, amely kapcsolóüzemben működik és PWM jelet vár a bemenetén. Tehát analóg hangkártya kimenettel nem használható.
Bővebben: Link A hozzászólás módosítva: Okt 26, 2012
Na máris többet tudunk a fénycsövekről. Ugye itt az a kérdés, hogy milyen fénycső előtétje. A doksi amit linkeltél nem szól arról hogy váltó vagy egyenáram kéne neki csak hogy 60V. Szóval velem nem mentél sokra. Olyan valaki kellene aki pont ismeri ezt a típusú fénycsövet vagy keresni hozzá egy doksit amiben jobban leírják hogy miről megy. Valószínű hogy a fénycső tartó amibe belemegy olyan feszültséget állítanak elő amilyet ez szeretne.
Szétnézek a G23-as foglalat körül mindjárt, közben már skori lapját olvasom a wikipédia után.
Hello!
Nem rossz ideológiákhoz kell magyarázatot keresni, ha nem megérteni mit jelent egy zárt áramkör. Nem a kondenzátor viselkedését kell a multivibrátorral magyarázni, hanem fordítva. Írtam, hogy meg kellene ismerkedni az alapokkal. Miért nem olvasol utána? Ki állította, hogy a kondi mind két pontja, csak pozitív töltéseket kap? Egyébként ha egy kondi két oldalát ugyan arra a feszültségre kapcsolod (lehet az pozitív vagy negatív vagy bármi) akkor nem töltötted, hanem kisütötted. Hiszen, ha nem lesz a két fegyverzet között potenciál különbség (0V), vagy is nem halmozódhat benne fel töltés. Nézd meg a képletet amit írtam. Egyébként a multivibrátorban a bázis pozitív tartományban csak 0,6..0,8V-ig mehet fel, mert különben kinyit a bázis-emitter dióda, és "lenyeli az áramot. Negatívban elmehet, mert akkor a bázis-emitter dióda zárva van. (El is megy.) A kollektor, pedig feszültsége, 0-tól a tápfeszig mehet. Ezért van a multivibrátornál a kondi pozitív elektródája a kollektor felé. Amikor a kollektor feszültség (vagy is a kondi pozitív elektródája) a tápon van, a negatív meg a bázison, akkor a kondi Ut-Ube feszültségig töltődhet. üdv! proli007
skori?
Egy találomra kiválasztott áramkör esetén gondban szoktam lenni a kondenzátor polaritását illetően, hogy hogyan kössem be, ha nem jelzik rajta. Van valami általános szabály erre az esetre? Remélem nem bonyolult a kérdés.
A hozzászólás módosítva: Okt 26, 2012
Igen. Úgy kell bekötni hogy a pozitív oldalon pozitív feszültség legyen
. Ha fordítva kötöd be akkor kidurran .
Hello!
Ha nem jelzik a polaritást, akkor az általában polarizálatlan kondit jelent. (Kivét lehet pld. a Tina rajza, ahol nincs polarizált kondi.) Ha még is elkó van az áramkörbe (vagy kapacitása miatt az kell) akkor meg kell nézni a rajzon a kondi melyik lábánál van pozitívabb a feszültség. Ha változna a polaritás, akkor megint nem jó az elkó. üdv! proli007
Ha a polaritás nincs feltüntetve, akkor nincs neki, bárhogy bekötheted.
Ugye ha a kapcsolás váltóáramú akkor nem érdemes elektrolit kondit használni mert nem lehet jól bekötni
OK, van SPDIF (az ES8380 96-os lábán) de kell egy másik firmware amivel ki tudod választani bemenetként. Másik topikban említették, hogy a koreai verziónak van digit audio bemenete, esetleg azzal a firmwarerel kellene megpróbálni.
Nem járható út, mert normális FW sincs rá, évekkel ezelőtt kerestem, egyik helyen leírtam, miért. Másrészt, ha lenne is ilyen FW, és nekem krixkraxok közül kéne választanom, és össze-vissza nyomogatnám, akkor még arra se tudnám használni amire most.
Viszont a rajzon a PS9830-ba DAT megy be, és abból megy a 6 csatorna ki, de nem találtam a PS9829B lábkiosztását.
Sziasztok!
Remélem sikerül jól leírnom mit is szeretnék. Motorhoz szeretnék egy átbeszélő szettet készíteni. Úgy hogy lehessen hozzá telefont csatlakoztatni. A telefon zenelejátszó is egyben. Viszont ha bejövö hívás van akkor az egyik sisakkal bontsa a kapcsolatot a hívás alatt, ezt akár kézi úton is jó kapcsolható. Hívás nélküli módban pedig a két sisak között lehessen beszélgetni és közben a zene is hallható legyen. Lehet ilyet csinálni?
Lehet, de ez egy lépés a donorrá válás útján. Sőt, 2!
A hozzászólás módosítva: Okt 27, 2012
Sziasztok!
Most jön Halloween, és egy kis szikrakesztyűt szeretnék csinálni. Ez mennyire veszélyes? Tápnak sorosan kötött gombelemeket gondoltam (Ugye kevés A-val), és ezt akartam föltranszformálni jópárezer Volt-ra. Mivel vannak ezek a hajfelállítós kísérletek, és ott is csak nagy fesz.-ről beszélünk, de nagy áramerősségről már NEM, ez megoldható-e? Két kesztyű között szeretnék szikrákat csiholni, vagy egy csettintéssel egy nagyobbat.
Mi korában beértük egy ceruza elemmel meg egy trafóval. Aztán fogd meg a végét ha mered.
Nekem elég volt egy kondenzátor, amire azt mondták, feltöltötték hálózati feszre.
Lehet. Veszel egy elektromos gázgyújtót a piacon, amibe 1 db ceruza elem megy bele és nem gázos. Igen vastagon szigetelt vezetéken kihozod a nagyfeszt és a testet. Ezeket a kesztyűdön kivezeted és beállítod az elektródák távolságát, hogy átüssön. Gyújtó a zsebedben és amikor megnyomod a gombját okádja a szikrát a kesztyűd. Ha valakivel közben kezet fogsz, érezni fogja
![]() Saját részre ajánlott a bőrkesztyű, a kötött anyagon hamar megtalálja a nagyfesz a legrövidebb utat az ujjadig
Melyik átalakítót egyszerűbb, olcsóbb elkészíteni 5.1-be?
SPDIF-PCM, SPDIF-PWM, Analóg-PCM, Analóg-PWM
Hello!
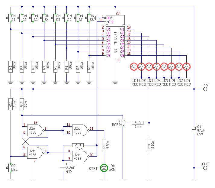
Ha jól értem Te egy Kvíz játékhoz szeretnél építeni elsődlegességi jelzőt. Megrajzoltam neked. Remélem tetszeni fog és még nem adtad fel. De ha igen, lehet más is tudja használni. A működése. - Az alapja egy 74HC574-es tároló áramkör. Ez tudja tárolni az információt, már csak azt kell "elintézni, hogy az elsőn kívül többet ne fogadjon. - A jelfogadás elindítását, az U2a-b CD4093 áramkörből felépített RS tároló végzi. Ha megnyomjuk a DEL gombot, a tároló bebillen, ezt a zöld Led jelzi. ekkor fogadásra kész az áramkör. U2b kimenete engedélyezi U2c oszcillátor működését, ami órajelet ad az U1 infó tárolónak. - Ha valaki megnyom egy gombot az S1..S8 közül, akkor a tároló annak magas szintjét az órajel felfutó élére, bemásolja annak kimenetére. Ekkor a megnyomott gomb megfelelő Led-je világítani fog. - A Led árama átfolyik az R9 ellenálláson, és R10-en keresztül kinyitja a Q1 tranyót. Ekkor au U2a bemenete alacsony szintre kerül, és az RS tároló törlődik. - U2b kimenete leállítja az órajelet, így az U1 több lenyomást már nem tud betárolni, hiába nyomkodja más is a gombokat. - A megnyomott gomb Led jelzése addig fennáll, míg a Del gombot meg nem nyomjuk. ekkor újra "üzemkész" az áramkör a következő jel elfogására, ezt a zöld Led ismét jelzi. - Ha úgy szeretnénk törölni (újraindítani) a játékot, hogy valaki eleve nyomja a gombját, akkor a zöld Led a DEL nyomására nem gyullad ki, viszont a piros jelzi ki volt az. - Elvileg előfordulhat, hogy az áramkör két vagy több infót is elfog, mert a másolást az órajel ütemében végezzük. De ennek valószínűsége oly kicsiny, hogy 10usec idő alatt kellene egy időben megnyomni a két, vagy több gombot. De ekkor tényleg lehet mondani, hogy egy időben nyomták meg, mert ez 100-ezred másodpercet jelentene. - Jelenleg a játék 8 játékosra van kialakítva, de tetszés szerint csökkenthető, vagy növelhető, ha elhagyjuk a nyomógombot és a jelző Led-et, vagy több 74HC574-es IC-t használunk. Még az is lehetséges, hogy csak annyi nyomógombos Led-et csatlakoztatunk az áramkörhöz, amennyi játékosunk van. Ekkor az áramkör csak a csatlakoztatott gombokat veszi figyelembe. - Az áramkör, 5V tápfeszültséget, és kb. 20mA áramot igényel. Nos remélem érthető ez a kis áramkör működése ez alapján. üdv! proli007 A hozzászólás módosítva: Okt 27, 2012
Hello!
Nem a HD-nek van háttérvilágítása, hanem a panelnek amibe be van építve. Vagy is a kijelző adatlapja fogja megmondani mennyi és milyen Led-et tettek bele. üdv! proli007
Sziasztok!
Van egy 12voltos 35wattos halogén izzóm. Egyenáramú tápegységről működtethetem-e? |
Bejelentkezés
Hirdetés |





. Ha fordítva kötöd be akkor kidurran 






