Fórum témák

» Több friss téma
Fórum » Elektronikában kezdők kérdései
- Ez a felület kizárólag, az elektronikában kezdők kérdéseinek van fenntartva és nem elfelejtve, hogy hobbielektronika a fórumunk!
- Ami tehát azt jelenti, hogy a nagymama bevásárlását nem itt beszéljük meg, ill. ez nem üzenőfal!
- Kerülendő az olyan kérdés, amit egy másik meglévő (több mint 17000 van), témában kellene kitárgyalni!
- És végül büntetés terhe mellett kerülendő az MSN és egyéb szleng, a magyar helyesírás mellőzése, beleértve a mondateleji nagybetűket is!
Lapozás: OK   1847 / 4062
(#) pucuka válasza kadarist hozzászólására (») Nov 20, 2012 /
 
Igen, kösz.
(#) xrock12 hozzászólása Nov 20, 2012 /
 
Na van egy 24V (váltakozó),1250mA-os trafóm.Hogyan tudnám lecsökkenteni az áramát 79mA-ra,úgy,hogy megmaradjon a 24V(váltakozó)?
(#) zolika60 hozzászólása Nov 20, 2012 /
 
Az áram felvétel a rákapcsolt fogyasztótól függ és nem a trafó maximális áramától.
(#) Ghoost válasza xrock12 hozzászólására (») Nov 20, 2012 /
 
Kisebb ellanallast kotsz a kimenetere.
Megpedig az URI torveny alapjan.
24/0,079=303,78Ohm-os ellenallast.
De mivel a szabvany ezt az erteket nem tartalmazza.
A kozelebbi a 330R. Igy a trafon atfolyo aram 72mA lesz.
DE.....
A trafokon a max terhetoseget/aramerosseget adjak meg mindig.
Ennyit tud max leadni, ebbol fakadoan a kevesebbet minden erolkodes nelkul abszolvalja.
A hozzászólás módosítva: Nov 20, 2012
(#) Ghoost válasza xrock12 hozzászólására (») Nov 20, 2012 /
 
A valasz megirasa alatt a temaD lezarasra kerult.
Ott valaszoltam neked kerdesedre.

Ezt toroljetek legyszives, mert igy mar felesleges. Koszonom.
A hozzászólás módosítva: Nov 20, 2012
(#) Ghoost válasza Ghoost hozzászólására (») Nov 20, 2012 /
 
Idézet:
„..Kisebb ellanallas....”

Sorry, nagyobb ertekut kell kotni kisebb aramhoz.
Forditottan aranyos az aramerteke es az ellenallasnagysaga.
(#) xrock12 hozzászólása Nov 20, 2012 /
 
Én azért kérdezem mert van egy berendezésem amihez az eredeti trafó 230V/24V,79mA,1,9VA és ha rákötöm a 230V/24V,1250mA,30VA-os trafót akkor nem-e égetem ki vagy valami.Szóval akkor nyugodtan ráköthetem?
(#) kadarist válasza xrock12 hozzászólására (») Nov 20, 2012 /
 
Nem égeted ki, mert mindkét trafó 24V-os, és ezért nem fog a kelleténél több áramot felvenni a fogyasztód.
(#) xrock12 hozzászólása Nov 20, 2012 /
 
Köszi szépen
(#) jdani válasza reloop hozzászólására (») Nov 20, 2012 /
 
De viszont ez az amit én se tudok. Mondom, a kapcsolás annyi lenne, amit küldtem, és még hozzá kér 12Vos relé. Én ezekhez anynira nem értek, azértis itt kérdeztem meg. Mit fogyaszthat max 2 relé áram alatt, és egy LED, ami csak néha villan fel? (A tápot úgy kellene tervezni, hogy 2relé, és egy állandóan világító LED, minimum meg úgy, hogy egy relé legyen áram alatt)
(#) kadarist válasza jdani hozzászólására (») Nov 20, 2012 /
 
Segíts már abban, hogy legalább megadod a relé típusát.
(#) icecream hozzászólása Nov 20, 2012 /
 
Üdv!
Azért regisztráltam erre az oldalra mert egy kis segítséget szeretnék kérni.Nem tudtam hova írjak ezért választottam ez a topicot.
Konkrétan arról lenne szó, hogy egy a memóriáját elvesztett chipet kellene újraéleszteni.Van itt olyan szaki aki tud epromot égetni?
A chipen van valami írás/kód, nem tudom, hogy vajon ez az elveszett memóriára vonatkozik-e.
Ha nem, hogy lehetne kideríteni mi volt rajta?
Ez van ráírva egy ráragasztott papíron kézzel:
Tefi 13.87 1600/46c
Nagyon fontos lenne megoldani a problémát.
A chip egy régi típusú speciális ipari hűtőgép vezérlését végezte.
Köszi előre is annak aki tud segíteni!

(#) lionsec hozzászólása Nov 20, 2012 /
 
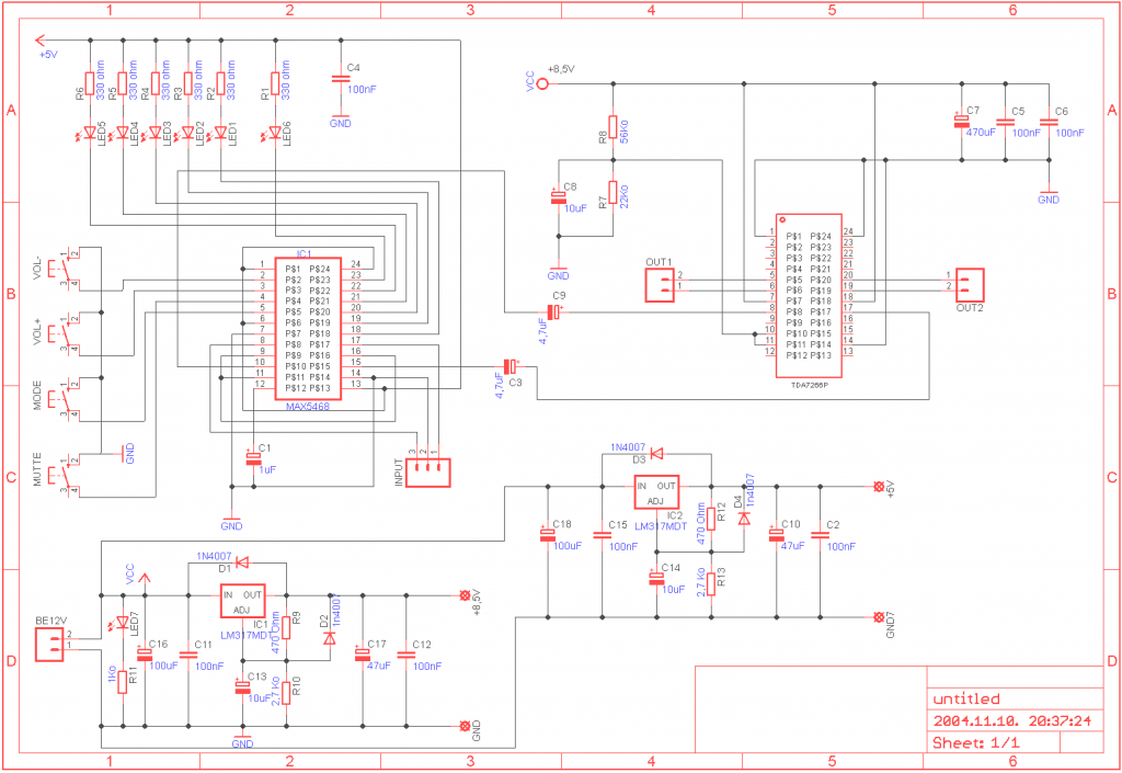
Egy kis segítséget szeretnék kérni olyan ügyben ,hogy építgetek egy erősítőt modellezési célra és megrajzoltam a tápját csak egy nálam nagyobb szakértelemmel rendelkezőnek át kellene tekintenie ,hogy jó e ahogy én megrajzoltam mert csak hobbi szinten építek áramköröket és néha lefagyok. Végülis két azonos táp van összekapcsolva mert két különböző fesz szint kell.
(#) jdani válasza kadarist hozzászólására (») Nov 20, 2012 /
 
Nincs relé kiválasztva, vegyük a 12Vos relék áramfelvételének átlagát. Vagy muszáj pontos adatnak, relének lenni?
(#) kadarist válasza lionsec hozzászólására (») Nov 20, 2012 /
 
Kaptál már választ, az nem volt kielégítő? Van még kérdésed?
(#) kadarist válasza jdani hozzászólására (») Nov 20, 2012 /
 
Ó, hát van akkora relé, mint az öklöm, meg van akkora is, mint egy (volt) egyforintos, ég és föld különbségű tekercsellenállással. Mekkora teljesítményt kell kapcsolnod?
(#) lionsec válasza kadarist hozzászólására (») Nov 20, 2012 /
 
De értem amit írtál köszi de utána még módosítottam a táp részét mert még egy ugyanolyan áramkört berajzoltam. Ránéznél esetleg vagy ha van jobb megoldási javaslat akkor szívesen veszem.
Köszönöm.
(#) kadarist válasza lionsec hozzászólására (») Nov 20, 2012 /
 
Nagyon ügyes a tápkapcsolásod, így már teljesen jó, de a két csatoló elektrolitkondenzátor (C3-C9) polaritását megfordítanám, mert a jelforrás-kimenet szokott pozitívabb potenciálon lenni a fogadó bemenethez képest. Még annyit a tápegységhez, hogy ha jól látom, akkor azonos értékű ellenállások vannak mindkét LM317 körül. Ez nem jó, mert így azonos kimeneti feszültséget fognak szolgáltatni.
A hozzászólás módosítva: Nov 20, 2012
(#) jdani válasza kadarist hozzászólására (») Nov 20, 2012 /
 
Mondjuk egy ilyen egyszerű 10A es.
(#) blackdog hozzászólása Nov 20, 2012 /
 
Sziasztok!

Már a kérdést is félve teszem fel, de megteszem.
Miért akadnak ki páran, ha valaki egy dióda lábaira nem azt mondja, hogy anód/katód hanem +/- ?
Bennek akkor dölt össze egy világ ezzel kapcsolatban mikor megláttam, hogy az Elektronika jegyzetemben is úgy szepel a dióda, hogy +/- láb.
(#) lionsec válasza kadarist hozzászólására (») Nov 20, 2012 /
 
igen mert az alkatrészeket csak átmásoltam és még nem számoltam ki a másik oldalhoz tartozó értékeket de köszönöm az észrevételt.
(#) kadarist válasza jdani hozzászólására (») Nov 20, 2012 /
 
Az adatlapja szerint a 12V-os behúzótekercsű változatnak 30 mA a működtető árama, így ezzel kell számolni.
(#) kadarist válasza blackdog hozzászólására (») Nov 20, 2012 / 1
 
Szia!
A pozitív-negatív jelölést ott kell használni, ahol határozott polaritás áll fenn. Egy diódánál ez a feltétel nem biztosan lesz igaz.
A hozzászólás módosítva: Nov 20, 2012
(#) pucuka válasza blackdog hozzászólására (») Nov 20, 2012 / 1
 
Mert a diódának nem +, meg - vége van, hanem anódja és katódja. Így semmi félreértés nincs, és úgy kötöd be, ahogy az áramkörbe kell. A +/- nem mond semmit, mert ha épp fordítva akarod bekötni, akkor mi is van? PL. túllövés vágásnál induktív terhelésnél, vagy máshol.
No meg illenék tisztán, világosan egyértelműen beszélni. Miért jó egyeseknek, hogy nem nevén nevezik a gyereket.
A hozzászólás módosítva: Nov 20, 2012
(#) reloop válasza jdani hozzászólására (») Nov 20, 2012 /
 
Ha jól számolom 70mA-rel működő képes a kapcsolásod.

230V táp.PNG
    
(#) Tarbur hozzászólása Nov 20, 2012 /
 
Sziasztok!
Ennél az IC-nél az 1 amper azt jelenti, hogy maximum ennyire lehet terhelni, vagy hogy ennél nagyobb áramot nem is enged át? Konkrétan egy USB-s töltőbe kellene, akkor ez azt jelenti, hogy a töltőáram max 1A lenne? Bővebben: Link
(#) run hozzászólása Nov 20, 2012 /
 
Sziasztok!
Van egy BELIMO FM220-as aktuátorom,szeretném megjavítani
a vezérlés le van égve és fogalmam sincs ,hogy
a két motor közül melyik mit csinált (a mechanikából nem látszik semmi a 2 motoron kívül és nem szeretném megbontani mert szegecselve van). A kapcsolási rajzot sajnos sehol se találtam hozzá ,de dolgozom a rajz visszafejtésén. Köszönöm a segítséget.
(#) proli007 válasza Tarbur hozzászólására (») Nov 20, 2012 / 1
 
Hello!
Az 1A a névleges terhelése az áramkörnek. Vagy is ennyivel illik terhelni maximum. Van benne áram és hőkorlát. Az adatlapon ez "Peak Output Current" néven találod meg,ami 2,2A. De nem azért ennyi, hogy túllehet terhelni, hanem mivel ez az áramkorlát pontatlan értékű, így 1A terhelésnél még biztosan tudja a dolgát az IC. De ha nem hűtöd tisztesen, és/vagy magas a bementi feszültsége, akkor a a kimenő áramot a hőkorlátozó fogja lecsökkenteni.
üdv! proli007
(#) Tarbur válasza proli007 hozzászólására (») Nov 21, 2012 /
 
Értem, köszönöm szépen a választ!
(#) jdani válasza reloop hozzászólására (») Nov 21, 2012 /
 
Az ellenallasok lehetnek SMD is? Vagy milyen teljesítményű legyen minimum? És a 330nF kondi hány voltos legyen? Egyébként minek belőle 3 párhuzamosan? Amiket eddig láttam, abba mindbe csak 1 volt.
Még azt kiszamolnád, hogy milyen értékek kellenek, ha csak egy relé a fogyasztó, és semmi egyéb? A PICen kívül.
Következő: »»   1847 / 4062
Bejelentkezés

Belépés

Hirdetés
XDT.hu
Az oldalon sütiket használunk a helyes működéshez. Bővebb információt az adatvédelmi szabályzatban olvashatsz. Megértettem