Fórum témák
» Több friss téma |
- Ez a felület kizárólag, az elektronikában kezdők kérdéseinek van fenntartva és nem elfelejtve, hogy hobbielektronika a fórumunk!
- Ami tehát azt jelenti, hogy a nagymama bevásárlását nem itt beszéljük meg, ill. ez nem üzenőfal! - Kerülendő az olyan kérdés, amit egy másik meglévő (több mint 17000 van), témában kellene kitárgyalni! - És végül büntetés terhe mellett kerülendő az MSN és egyéb szleng, a magyar helyesírás mellőzése, beleértve a mondateleji nagybetűket is!
Helo!
Szerintem pedig igen is érdemes a tankönyvet elővenni és rászánni az időt, mert később abba a problémába fogsz ütközni, hogy megnézel egy kapcsolást, és nem fogod tudni, hogy mit is látsz rajta. Ha már tisztában vagy az alapokkal, akkor érteni fogod, hogy mit miért használsz egy adott kapcsolásban, vagy ha esetleg megépítés után nem működik, akkor hol is keresd a problémát. De ha jobban szeretsz, halgatva tanulni, akkor ahogy resystance is írta a youtube-on találsz oktató videókat.
Az nem tanulás, hanem másolás.
Én építve szeretek tanulni, aztán azt méricskélve, utánagondolva, utánakeresve. Épp, hogy az aktív végét fogom meg a dolognak. Persze nem feledkezem meg az elméletről sem, az építéssel arányosan az elméletet is bújom, egymás nélkül nem megy. Sokan kívülről fújják a tankönyvet, de ami abban nem volt benne, azt nem értik!
Igen,én is ezt akartam írni,hogy oké,hogy meg tudom építeni,de attól még nem biztos,hogy fogom érteni miért csinálta ezt meg azt (sőt szinte biztos nem). A tankönyvem megoldást meg azért nem szeretem,mert én még csak olyant találtam,ahol tényleg egyesével írják csak le az elemeknek az elméleti hátterét,de egy konkrét példán sincs bemutatva. Olyanra gondolok,hogy egy rajzon elmagyarázza.
http://skory.gylcomp.hu/kezdo/index.html Valami hasonlóra gondoltam,hogy ilyen könyv,vagy cikk létezik-e,mert ezekből tudom jól megérteni,de sajnos ez nem valami sok ![]() Azért köszi mindenkinek a választ.
Igen mikor iskolában tanultam, én is sokszor felháborodtam, hogy miért van annyi elméleti óra, de pár évre rá rájöttem, hogy igen is kellett. Persze mellette a gyakorlat is fontos. De hát ez úgyis mindenkinél máshogy alakul.
Sajnos (vagy nem) nálam úgy alakult, hogy már rég kijártam az iskolákat, mire elkapott az elektronika-ékszíj. De általánosban pl. olyan tanárunk volt, akitől ha megkérdeztünk valamit egy adott téma mélyebb értelméről, bevallotta, hogy nem érti.
Úgyhogy a saját fejem után megyek, de programozói logikámnak hála nem eredménytelenül.
Segítséget szeretnék kérni. Megpróbálok mindig egyedül mindent megoldani de ez az egyszerű dolog most kifogott rajtam.
Elkészíteném a PIC-es szúnyogriasztót, de az eagle formátumban van fent. Sajnos én ezt a programot nem ismerem. Odáig sem sikerült eljutni, hogy az alkatrészeket mozgassam normálisan. Ebben kellene a segítség. Ha valaki át tudná rendezni a nyáktervet azt nagyon megköszönném. Téglalapokat már sikerült csinálnom így bejelöltem, hogy hova nem kellene tenni semmit sem, mert megy még bele egy nyáktrafó. A sarkain pedig felfogatás lesz. A trafó méretei(mellékeltem egy képet a trafóról is beméretezve): szélesség: 35mm hosszúság: 41mm Az egész ebbe a dobozba megy majd bele. Remélem a kapcsolás beválik kemo l010-zel mert sajnos sok a szúnyog.
Sziasztok!!!! Segítséget kérnék át szeretném alakítani a fejlámpámat.Jelenleg 1 nyomás erős fény 2 nyomás halvány fény 3 nyomás villog.Csak az erős fényt szeretném használni.
Hello! Szerintem valami triviális hibát követsz el. A tápfeszültség előbb 9V volt, most 4,5V lett? Nem minden 555 hajlandó "normálisan" működni 5V alatt. üdv!
Nagyon szépen köszönöm. Pontosan ilyenre gondoltam.
Esetleg tudnál mondani valami jó leírást magyarul Eagle 6-hoz? Szívesen megtanulnám, de eddig csak Sprint-Layout-ot használtam az meg teljesen más. A hozzászólás módosítva: Jún 23, 2013
Milyen IC vezérli? A kimeneteit kellene összekötni csak jó lenne látni az adatlapját.
SL-t használom inkább mert azzal gyorsabb egy ilyet megtervezni. de ennek a totyiknak a tetején van leírás róla.
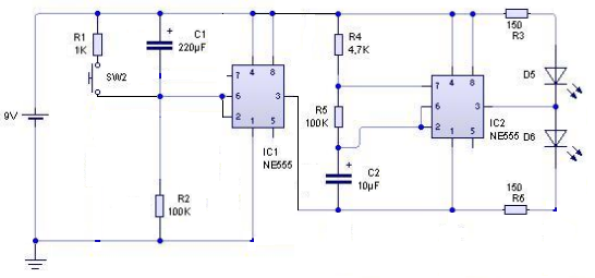
Szia! Bocsánat nem írtam le teljesen a lényeget. Tehát a mostani felállás a rajz az amit te visszaküldtél,az alapján csináltam meg és 9V-rol működik.Ahogy írtam is ki lett cserélve az ellenállás 1M-ra meg a kondi 470µF-ra és még így is csak kb 11mp-et megy. Erre írtam hogy régebb megépítettem azt a rajzot amit linkeltem 4,5V-ról azzal a 4 leddel és működik rendesen 3 db 1,5V-os gomb elemről egy pici kis kocsiba van beszerelve(vagyis markolóba),na erre írtam hogy az be is tartja a kb 24 mp-et és működik 4,5V-rol igaz hamar lemerül(hogyha hogyha gyerek nyomogatja)
,na és erre írtam azt hogy most nem értem ezt az egészet hogy ebbe már 1M ellenállás és 470µF-os kondi azt mégis csak 11mp. Hm.Üdv.
Hello! Most már én sem értem. Tettél a tápfeszre kondit? Mert ezek a "minimál kategóriáknál, lehet gond ha az elem összefossa magát. Én most összedugtam egy dugipanelen, és minden rendesen működik. Igaz nincs 220µF-om, de 100µF és 220kohm-al 22 másodpercig villog.. üdv!
Szia! Így csináltam meg ahogy te átalakítottad a rajzot. k.rajz. A lényeg hogy mikor írtad hogy a 220µF kondi meg a 100K ellenállással lehet variálni az időt,ezért próbáltam és így raktam bele 470µF és 1M alkatrészeket. Így érte el a 11mp-et. Üdv!
Hello! Ezzel az értékekkel, nem 11 másodpercnek, hanem kb. 8 percnek kellene lenni az időzítésnek.. (Ami amúgy túl sok egy 555-nek.) De legalább tegyél egy 100µF-os kondit már a tápra. Mert ez így csak siránkozás, nem más. Valamint mérd meg az 5-ös láb feszültségét, aminek 2/3-ad tápnak kellene lenni. üdv!
Sziasztok!
Gyakorlati elektronikában kezdő vagyok, úgyhogy légyszi ne hurrogjatok le, ha triviális lenne a kérdés! Olyan sok mai eszközben találhatók a mai napig is relés kapcsolási megoldások, noha félvezetőkkel gyorsabban lehet áramköröket kapcsolni, kisebb helyet foglalnak, csendesek, és a POWER FET-ek, IGBT-k elterjedése óta azt se lehet mondani, hogy nem képesek nagy áramot átfolyatni magukon. Mi az oka akkor, hogy sokszor még mindig reléket használnak? Hol és mikor érdemes őket használni a félvezető alapú kapcsolóelemekkel szemben?
A teljesség igénye nélkül:
- Váltó érintkező megvalósítása félvezetővel macerás. - Bontó érintkező. Szintén problémás. - Váltóáramon, kis teljesítményű jel kapcsolása nem egyszerű. A hang-, vagy rádiófrekvenciás alkalmazások úgyszintén. - A félvezetőknek van maradékfeszültsége, tehát a méretük kicsi, de a megfelelően méretezett hűtőborda már sok helyet foglalhat el. - Galvanikus leválasztás bonyolult megoldásokat igényelhet. - A relé univerzális, a félvezető kapcsolóelemet viszont a kapcsolt feszültségnek megfelelően változtatni kell. Egyen/váltó, nagy frekvencia mind-mind másképpen kapcsolható. - A jelfogó kapcsolhat egyszerre több független jelet, félvezetővel ez komplikált.
Még egy indok, hogy vannak bistabil (polár) relék, amik feszültségmentes állapotban is megtartják előző helyzetüket..
Szia! Hát igen ez az,ezért tűnik nekem is furcsának."tegyél egy 100µF-os kondit már a tápra"ezt hogy értsem a 470-es helyére? ami a rajzon 220-as? Az 5-ös láb feszültségét majd este lemérem ha hazaértem. Üdv!
Sziasztok!
Egy Panasonic SA-AK47 minihifiben elhalálozott egy hangszóró. A hangfal 6Ohm-os 4 utas. Mély, mélyközép, közép és magas. Ezek közül a közép hangszóró szállt el, amit kiszereltem, de sajnos a rajta lévő típusjel (T6PH04A6) alapján nem tudtam beazonosítani. Feltöltöttem két képet a fizikai méreteiről és formájáról. Valaki tudna esetleg segíteni, hogy honnan tudnék ilyen hangszórót szerezni, esetleg milyennel lehet helyettesíteni? És gondolom párban célszerű cserélni, vagy tévedek?
Sziasztok!
Opel Astra levegő irányválasztó motorhoz kell egy áramkorlátot építenem, mert a gyárilag beállított áramerősség akkora, hogy eltöri a mechanikát. Találtam egy orosz oldalon leírást a dologról. Két fajta kapcsolást lehet itt találni. Melyiket célszerűbb megépíteni?
Sziasztok, az lenne a kérdésem hogy mi a különbség L7805CV és MCP1702-5002E/TO között? Ha jól tudom elvileg ugyan azt tudják, de árban azért nem ugyan az.
Illetve abban kérném a segítséget hogy Ebből az adatlapból nem tudtam kibogarászni hogy MCP1702-5002E/TO, 5V-hoz milyen minimum bemenet kell. Sajnos nem tudtam átlátni az adatlapot. Mind a konkrét válasznak nagyon örülnék, mind egy kis okosításnak hogy a jövőben kiigazodhassak egyedül is. Köszönöm!
L7805CV agy standard, analóg feszültségszabályzó, 1,5A terhelhetőséggel. Minimum 2V feszültségtöbblet kell neki a bemeneten a kimenő feszültséghez képest.
Az MCP1702 pedig egy LDO (Low DropOut) 500mA terhelhetőséggel. körülbelül 0,5V-1.1V a többletfeszültség igénye, az áramfelvételtől függően. Az LDO feszültségstabilizátorok előnye, hogy kisebb feszültségtöbbletet igényelnek a bemeneten.
Hello! Dehogy! Itt a tápfeszültséget a 9V-os elem biztosítja. Arra kellene tenni a kondit. Egyáltalán elemről működik? Nem valami szűretlen tápról? üdv!
Hello! Amelyik neked szimpatikusabb. Mind kettő működőképes. üdv!
Szia! Ez egy 9V-os újratölthetős akku. A kondit hogy kössem hogy ne csináljak marhaságot? Üdv!
|
Bejelentkezés
Hirdetés |





Úgyhogy a saját fejem után megyek, de programozói logikámnak hála nem eredménytelenül. 










