Fórum témák
» Több friss téma |
Fórum » PIC égető kapcsolás. Szerintetek működni fog?
Témaindító: (Felhasználó 449), idő: Jan 18, 2006
Témakörök:
Hali
Kaptam egy PIC égető kapcsrajzát, de nem vagyok benne biztos, hogy működik. Ha valaki ért hozzá légyszi írjon.
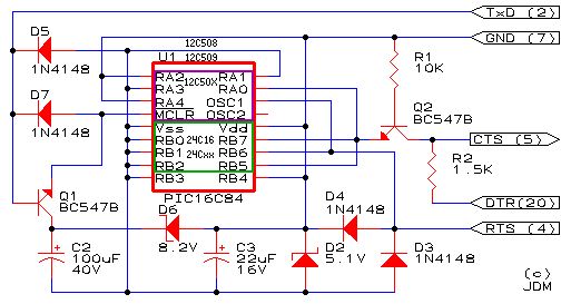
JDM-et ajánlom, elsőre összeraktam 16 évesen(3 éve) azóta működik.
Eddig még amivel kipróbáltam azzal működött. IC-prog-al : 16f876,877,628,84 http://www.jdm.homepage.dk/newpic.htm http://www.ic-prog.com Valószínüleg az is működik a mit te mondtál, ha van hozzá programod is akkor te döntesz, ha nem megy akkor még mindíg megépítheted a másikat:yes:
Szia!
Ez az én kapcsolási rajzom, megtalálod a honlapomon. (Tulajdonképpen IamRob rajzolta.) A leírást is olvasd el, hasznos lehet. Működni működik, én vagyok az élő példa rá. Üdv.
A szoftware-ről is találsz róla leírást.
Én személy szerint a Pony-Progot ajánlom Windows alól.
A JDM viszont abszolut gépfüggő, nem érdemes vele szórakozni...saját tapasztalat...megépíteni se érdemes, olyan hulladék. Sokat szívtam vele, mire legyártottam a gyönyörű panelt hozzá, stb, stb, és a végén kiderült, nem is megy a jobb gépemen. Fölösleges időpazarlás megépíteni.
2 gép van itthon...egy régi 366-os Celeron-os gép, azon működött rendesen. A "nagy"-gépen (AMD 2200+) viszont meg se nyikkan, úgyhogy fölöslegesen csináltam neki szép dobozt, stb, stb, mert a jobb gépen szart se tudok vele kezdeni. Egy külső tápos égető mindig sokkal jobb és biztosabb megoldás.
szerintem is Vicsys!
ha mindenki új témát nyittana, elfogyna szegény Topi adatbázisa. ![]() Tessék már egy kicsit körülnézni. Én már nyitottam elég topicot.
Skacok ez is egy JDM, csak fel van kicsit túrbózva...
Szóval menni fog, no para.
Kérdés!!
Van egy easypic progizom. 16f877 16f84a 18f452 hibanélkül programoz, de a 16f877A abszolute nem akarja . van valakinek 5lete?? miért nem?? Üdv Hilbi
hi!
nekem nem megy! Ez már vagy a harmadik.:no: mostmár vagy: - a PIC 16F628A-m rossz - a számítógépemmel nem stimmel valami. Már próbáltam 20 programmal (Pony;Ic prog 105c;105d;picsimulatoride...)
Hali!
Profiknak ajanlom az ICD2-ot. Programozas es debuggolas mplab alo egy kattintasra. Szerintem ez verhetetlen! Haladonknak: valamilyen PIC programozo es bootloader. JDM is lehet, egyszer kell csak beleszevedni a bootloadert es utana SOROS vagy USB-rol lehet kuldeni a programot. Kezdoknek: JDM vagy barmi mas. JDM: tenyleg szar, de egyszeru megepiteni. Ha lehet inkabb olyan programozot epits meg aminek van sajat tapfeszultsege es parhuzamos portrol megy. Softverek: WinPic, IC-Prog ...
nemtudom mér nem megy senkinek a jdm. nekem elsőre sikerült, megy leptopon is. www.olimex.com féle jdm.
Egyébként a jdm csak egy alapkapcsolást jelent, tehát hogy mit hova, és azt nem hogy hogyan. Tehát lehet jdm-et csinálni 5 cuccból is meg 15-ből is. Itt az én jdmem :2.képen szétkapva is, figyeljétek a mechanikát! (a textool foglalat túl drága, főleg a 40lábas )
hello
van valakinek olyan kapcs rajza amit mar kiprobalt es mukodik?(jo lenne nyak rajz is )en kezdesnek kivetten 1 philips magnobol egy 24c04-et es ha ezt ujratudom irni akkor nagyon boldog leszek ![]() mi a kulombseg az 5+4-es es a 13+12-es csatlakozok kijoveteleiben??nekem lehetoleg 13+12es kellene hogy ne kelljen atalakitot hasznaljak lehet a masik egetonel ez volt a baj. koszike
Hello!
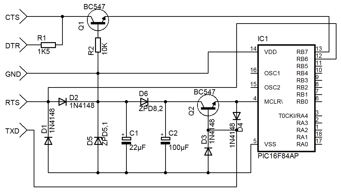
Néhány dolgot tisztázni kéne. PIC égetőt akarsz, vagy EEPROM égetőt. Ugyanis a 24C04 az egy 4kbit -es eeprom. Én eepromot ezzel égetem. A kapcsolás 25 ( ami neked 13+12) pólusú SOROS portra van. De ez ma már viszonylag ritka, a printer portokat szokták inkább ilyenre csinálni, valószinűleg neked is 9 pólusú a soros port a gépeden. Ennek megfelelően máshogy kell bekötni a CTS, GND stb lábakat. Az eepromhoz csak a zölddel keretezett rész kell egy 8 lábú foglalattal. PIC égető topik rengeteg van itt, döntsd el milyen PIC-et akarsz, találsz a fórumokban csomó égetőt, de eepromhoz is. Javaslom hogy mielőtt kérdezel nézd végig a fórumokat, mert ezt már belinkeltem máskor is.
A címet módosítottam, ékezetesre és érthetőbbre.
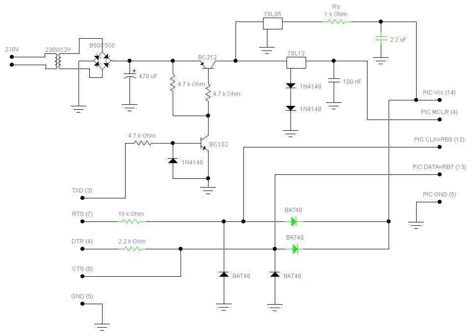
Itt egy működő, erősített, mostani gépekkel is működő programozó. 16F84 - 16F877, F628, 24Cxx bármit tudsz programozni. PGD, és PGC-n keresztül...
en eeprommal kezdtem hogy egyszerubb legyen mert azt tudom kiprobalni.
megepitem azt a masik egetot az mindenre jo ugy vettem ki.... ezzel a 105d vel lehet eepromot is irni igaz??? jah es pic es eeprom kozott mi a kulkombseg??? az alapelve az ugyanaz amit mi ugy nevezunk hogy "digitalis elektronika"... nem??? koszike
Nem baj. Azért van a moderátor, hogy legyen kit utálni....:beka3:
van 25 pinesbe van anya es apa neikbe kell hasznalni???
en abba probaltam ameik az alaplapon van es a labacskak kineznek es en az anyat kellett beledugjam en ezt kellett atalakitsam 4+5-esre egy gyari atalakitoval vajon ezert nem ir???ha felcserelem az egerportal akkor picciroprogram inditasakor lefagy az egesz buli indithatom ujra a gepet. ezt nagyon megmagyaraztam szerintem lelehet szurni nagyvonalakban a lenyegeta fenti kapcsnal mijen mufaval kell dolgozni vagyis anya kell legyen az alaplapon vagy apa??? itt a picciro rajz errol van szo
Csá!
Az a baj hogy nem érthető amit írsz. Csak az információmorzsákat idedobálod. Legalább a mondatot próbáld meg nagy betűvel kezdeni, és logikus összefüggő mondatokban fogalmazni. Mert ebből nem érthető hogy te most mit hova... Te szerintem a nyomtató portba próbálod beleerőltetni a soros égetődet. Mégegyszer leírom: Ha nagyon régi ezer éves a géped, akkor lehet rajta 25 pólusú soros csatlakozó. De kb 8-10 éve nem gyártják úgy. A sorosport csatlakozója a gépedben mindig apa, azaz tüskés. Innét ismerszik meg. Ezel szemben a nyomtató port anya, 25 pólusú likacsos. Érti? Ennek megfelelően ha te valamit hozzá akarsz kötni, akkor az ellenkező nemű csatlakozó tudod rádugni. A számozásra kell figyelni, de az a csatlakozón rajta van. A PIC egy mikrovezérlő vagy processzor, az eeprom pedig csak memória amiből adatot tudsz kiolvasni vagy beleírni, de ezenkívül mást nem csinál. a 24C04 -esed egy I2C buszra illeszthető memória. Az ICprog pedig azt tudja írni amit ott a legördülő menüben látsz. De feleslegesen ne töltögess fel fájlokat, mert foglalja a helyet és a neten ezer felé megtalálható ez a program. Ehelyett inkább a linket írd ide.
Nem, nem fogom "megcenzúrázni" a hozzászólásaidat. De ugye azt Te is tudod, hogy ez a fórum (és minden más fórum is) nem az egyes emberekért van. Így tehát nem csak Érted van, hanem mindenkiért. Gondolj bele, hogy valaki egy "ablaktörlő-motor" kapcsolást keres (csak példa!). Beírja a keresőbe, hogy "ablaktörlő motor", erre a fórum nem adja ki az "ablaktorlo motor" címet, mert az "ablaktörlő" nem egyenlő az "ablaktorlo"-val...
Szal csak ezért javítgatom a címet. (Arról, hogy a hsz.-ok helyesírási hibáit, elírásait kijavítsam, már rég letettem. Csak a nagyon durva hibákat javítom.) A hozzászólásod pedig nem engem, de sokkal inkább Téged minősít... A vitát ezennel lezártnak tekintem.
Oks lapot vettem!
Natehat arrol van szo hogy a nyomtatoport az nyomtatoport oda semmit nem kell tenni. A masik az pont az ellenkezoje oda jar az eepromiro. A rajz vegen amit te kudtel ott a szamok azok a labak ahova jarnak a kivezetesek (PL.:az "rts" az a 4eslabra jon.Igaz?) Az icprongon tehat nemkell semmit alitani csak az ic tipusat;ha minden jo akkor mar kellene is olvassam. Fogok is neki rakom ossze. koszike
Bocsi
Tenyleg fafej voltam. Talan megsem itt kellene levezessem problemamentes eletem-altal felhalmazott energiafoloslegemet.Csak most nagyon osszegyult,es meg ez sem jott ossze pont mint barmimas amibe belefogtam az utobbi 2-3 hetben(nem csak elektronika) Bocsi megegyszer
Semmi gond, el van sikálva! Több szerencsét a következőkre! Ha kell valami segítség, szólj! (Hátha mi se tudunk segíteni, de nagyon együttérzően tudunk nézni... Vagy elmegyünk Veled sörözni!
)
hello
nagyon szuksegem volna a ti segitsegetekre mert en szamitogep kezelesbe eleg gyengus vagyok alig voltam 9 eves amikor elkuldtek az elso tanfolyamra. Akkor nemnagyon erdekelt az egesz dolog inkabb mentem jatszani igy hat most magamtol kell megtanuljam a progik kezeleset.Hat en osszekonbinaltam a "Paint" es az "IPhoto Plus" ismertebb mozzanatait de csak ennyire sikerult. Igyis az egesz naapomba belekerult . a kep minosege rossz de ramegyek vmivel csak eppen tudjam azt hogy jo a rajz. Mi kellene nekem: -atkellene nezni hogy vmit hibaztam e; (az en szemem elot mar fut ossze az egesz annyit neztem) -akkoraba kellene tenni hogy mikor kinyomom a4esre akkor az ic labai talaljanak(csak az ic labai kell jok legyenek) -valahogy megforditani hogy tudjam rasutni a lapra (ne a tetejere kelljen epitsem a lapnak) - ugy probaltam hogy vettem a masodik csatolt rajzot es furtam faragtam vagyis ennyit tudtam kihozni belole koszike
Szerintetek ez az égető használható? A másik amit szeretnék kérdezni, hogy milyen árban vannak a picek amik ehhez az égetőhöz valók?
Szinte az összes picet úgyan azzal az égetővel lehet progizni. A lényeg az MCLR, RB6, RB7, +5V és a GND lábak az égető megfelelő pontjaihoz való csatlakoztatása.
A kapcsolás elvileg jónak tüni....
Én ránézésre JDM-nek nézem, Ilyennel már én 16F84 et, és 16F871et is programoztam
|
Bejelentkezés
Hirdetés |






Szóval menni fog, no para.


:nezze:




