Fórum témák
» Több friss téma |
- Ez a felület kizárólag, az elektronikában kezdők kérdéseinek van fenntartva és nem elfelejtve, hogy hobbielektronika a fórumunk!
- Ami tehát azt jelenti, hogy a nagymama bevásárlását nem itt beszéljük meg, ill. ez nem üzenőfal! - Kerülendő az olyan kérdés, amit egy másik meglévő (több mint 17000 van), témában kellene kitárgyalni! - És végül büntetés terhe mellett kerülendő az MSN és egyéb szleng, a magyar helyesírás mellőzése, beleértve a mondateleji nagybetűket is!
hát ha ügyes vagy akkor burkolat nélkül is ki lehet próbálni csak úgy rizikósabb,egyébként működik,de ha bedugod és nem indul ne lepődj meg mert van egy vezeték (zöld) PS-ON van a nyákon,ezt össze kell kötni a negatívval (fekete)
A hozzászólás módosítva: Júl 7, 2013
müködik.
![]() és eböl már át alakitott áram jőn ki az őszes vezetékből ügye?
A tápbol már egy át alakitott áram jőn ki amire rá kőthetek mondjuk egy ventilátort?
Vannak a kezdők, meg aki még el se kezdte.
A hozzászólás módosítva: Júl 7, 2013
Most nem tudom minnek kell kritizálni "okoska" -.-"
Üdv!
Én már tapasztaltnak tartom magam az elektronikában és a villanyszerelésben. (szereltem már 3 fázisú hálózatot, CMOS áromköröket is) Ha nem vagy tisztában az alapokkal, és bekötöd a 230V-ot oda, ahova fogalmad sincs, hogy miért megy, mi történik vele, abból könnyen baleset lehet. Van FI-relé a lakásban? Engem már mentett meg. De azóta sokkal óvatosabb vagyok. Ha olyan berendezésbe kötök hálózati feszültséget, amit még nem próbáltam, a következőképpen járok el: -lekapcsolom a főkapcsolót (magamnak kialakítottam a dugajzathoz) -bekötöm a vezetéket feszültségmentes állapotban -távol állok, nem nézek farkasszemet a kondikkal, és bekapcsolom a főkapcsolót. Rajta hagyom a kezemet, ha valami füstöl, azonnal lekapcsolom. A 230V ÉLETVESZÉLYES, nem CMOS szintű 20V alatti feszültség. Tiszteletben kell tartani! Ahogy köbzoli már elmondta! A figyelmeztetés sem gond, nekem is van talán 3. De az utóbbi 2 évben nem volt.. ![]() Sinka Balázs A hozzászólás módosítva: Júl 7, 2013
Én szívem szerint azokat a hozzászólásokat, amik tele vannak helyesírási hibákkal azokat nem engedném ki. Hanem jeleznék a felhasználónak, hogy fogalmazza át.
A hozzászólás módosítva: Júl 7, 2013
Egyetértek, sokszor értelmezhetetlenek a hozzászólások...
S.B.
Bocsánat a helyesírási hibákért de csak úgy futólag írtam, igen a tápegységből 3,3V, 5V, 12V DC jön ki,erre köthetsz megfelelő feszültségű és áramfelvételű eszközöket.Még egyszer elnézést a külalaki hibákért!
Üdv. Idézet: „müködik. és eböl már át alakitott áram jőn ki az őszes vezetékből ügye?” Ezen kiakadtam. Én amikor beregisztráltam, akkor a szabályzatot azt hiszem kétszer is átolvastam és itt a vitát lezárom az illetékesekkel.
Sziasztok!
Tervezek egy akkumulátor töltő építését ami 12V-os fúrónak az aksiján figyeli a feszültséget és ha lemerül egy x feszültség alá akkor tölteni kezdi. Valószínűleg NiMH akku cellák vannak benne de nem találtam rajt egyéb jelzést vagy jelölést. (Black&decker aksis fúróról van szó) Szóval lényegében az lenne a kérdés hogy tudtommal káros ha NiHM akksikra rá tölt az ember kisütés nélkül mert elég erőteljes a memória effektus. Akkor végülis mindig szinte a lemerülés állapotáig kéne meríteni az aksikat hogy utána bekapcsolhasson a töltés? Köszi szépen a segítséget előre is!
Én meg éppen azon agyalok, hogy a 12V-os akksis fúrónak 16V-os táp kellett, de nem tudom ehhez mekkora feszültségű trafót szerezzek. Úgy számoltam egy 18-as elég lesz, de ha nem majd úgyis szóltok. A gyári töltője behalt, mivel akkoriban nem arra használtam amire kellett.
Szia!
Úgy gondolom, hogy egy 16V-os trafó éppen jó lenne.
Èn úgy szoktam hogy ha vlmi gond van "füstöl" egy alkatrész egyböl ki húzom a hálozati csatlakozott.
Ès netán zárlatott csináltam volna akkor le vágja az villanyorátt. És nem nagyon szoktam 220v-al szorakozni. ami nincs szigetelve vezeték ahozz se nyulkálok. Ès müködik a PC tápom ![]() Azért kértem segítségett ne hogy valami baj legyen. balukapitany91 segített is!!!
Idézet: „akkor le vágja az villanyorátt.” Na ne! Legfeljebb a kismegszakítót, nem?
Az miért van hogy nem hajtja meg a ventillátort?
peddig van áram a vezetékben? minden polaritást probáltam de semmi eredmény!!! :S
Na igen azt!
![]() újj szot tanultam. ![]() amugy is van biztositék a házban.
Honnan tudod hogy van áram a vezetékben? Méred, vagy jelzi valami? A vezetékben (pontosabban két vezetékben) feszültség van. Ebből áram csak akkor lesz, ha zárod a két vezetéket, valamilyen fogyasztóval. Pl. egy ventilátorral, izzóval.
Van biztosítékból is sok fajta. Az mondjuk nem túl szerencsés, ha csak olvadó van
. Sajnos lassabban reagál. A jó védelem az, amit Sinka Balázs kolléga írt: kell FI-relé is, ha megbarátkoztál az árammal, ha nem. Egy villanyszerelő mondta mindig: "A villanyszerelőt nem bántja az áram!. Aztán jól megrázta! Óvatosabb is. Pucukának is igaza van: Idézet: . Szóval van még mit tanulnod. „áram csak akkor lesz, ha zárod a két vezetéket, valamilyen fogyasztóval”
Kösd össze a zöldet valamelyik feketével és akkor beindul a tápegység. Bővebben: Link
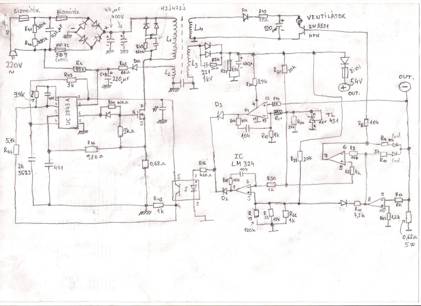
Sziasztok! Jó reggelt mindenkinek!Nekem van egy zselés akksi töltőm,ls mivel nem találtam hozzá kapcsolási rajzot,ezért magam készítettem el a panelról.Az ellenállásokat kiforrasztottam,és lemértem és ezeket az értékeket mértem,amit ráírtam a rajzra is.A töltő kimenetén akksi nélkül 54 volt van.Mikor rákapcsolom az akksikat ,továbbra is a zöld led világít mintha tele lennének az akksik,és nem indul a töltés.Tudna-e valaki segíteni,hogy mi lehet a baj?Leégett a primer oldal,ott mindent kicseréltem.Mellékelem a rajzot.Előre is köszönöm!
Hello! Valami azét nem kerek ezen a rajzon. (Csak a szekunder oldalt néztem, hiszen a primer működik, ha üresen meg van a villany.) Látható, hogy az LM324 "a" fokozata a feszültséget, "d" fokozata a maximális töltőáramot szabályozza. De a "b" fokozat egy komparátor, ami a "c" fokozat kimeneti feszültségét hasonlítja össze a "b" fokozat kimeneti jelével. Vagy is ott szerintem analóg jelnek kellene lenni, ami arányos a töltőárammal. De viszont "c" fokozatnak nincs visszacsatolása. Vagy is komparátorként működne. De bemenetének nincs szinteltolása sem. Vagy is a 0V-ot hasonlítaná össze a 0,68ohm-on eső feszültséggel. Az meg csak nulla fölött lehetne, alatta nem. Vagy is szerintem a C fokozat kapcsolásánál valami nem így van a valóságban. (Mint ahogy az LM324 4-es táplábánál is hiányzik valami zéner-kondi. Mert alig hiszem, hogy egy 3,9k-val csak lazán felkötnék az 53V-ra..)
Egyébként meg méregetni kell az IC lábfeszültségeit, mert abból lehet megtudni ki tiltja le a töltést. Ja, és nem ártana tudni melyik a zöld Led és eredetileg mit jelez, ha már rá hivatkozol. üdv! (Egyébként meg nem a kezdő kérdésekben a helye ennek a témának, mert számtalan aksis topik van többek között 48V-os és bicós is. De ott találsz is gyári rajzot valamelyik bringához ami erősen hasonlít ehhez. Vesd össze vele, a készülékeddel és a rajzzal is.) A hozzászólás módosítva: Júl 8, 2013
Köszönöm a válaszodat,és utána járok ezeknek amiket írtál,mert már átnéztem és mégegyszer átnézem hogy tévedtem-e a rajzolásban.Megnézem a ledeket melyik milyen színű,és le tudnád-e írni nekem hogy az LM324 -es hányas lába az A fokozat,a B fokozat ,a C fokozat,és a D fokozat?A leírásod alapján megpróbálok utána mérni műszerrel.
A lábak sorrendjében. a=1-2-3 b=5-6-7 c=8-9-10 d=12-13-14..
Köszönöm,utána járok! Majd beszámolok róla!
Sziasztok! Van egy trafóm, ennek a trafónak a szekunderének két végpontja között 50 V feszültség esik, a szekunder középen meg van csapolva így 2x 25 V esik a kivezetésekre. A kérdésem az hogy ezekből hogy lehet 1x25V-ot csinálni úgy hogy a teljesítményük összeadódjon ? Az összes feszültség váltó feszültség amit kapni szeretnék az is és ez az effektív értékük, lehet ,hogy butaságot kérdeztem.
Üdv!
Zöldet kösd össze a feketével, ahogy már írták! Ha 12V-os a venti, akkor a sárga és fekete vezetékhez kell kötni. Piros és fekete között 5V van, azzal nem megy. Ha érdekel az elektronika, érdemes beszerezni egy ilyet. Én már évek óta ezt használom, tökéletesen működik. Ár érték arány is egész jó. Sinka Balázs
Szia.
Össze kötöttem ahogy kértétek Idézet: „Kösd össze a zöldet valamelyik feketével és akkor beindul a tápegység.” atx connector Nos össze kötöttem de a vezetékekben még így sincs áram.
A képen nekem úgy tűnik, hogy valami megégett...
Az nem égett meg hanem a nyáklapon vannak fel íratok és ott nagyon sokk van!
![]() De meg tudtam csinálni működik is a te segítségeddel persze. Kapcsolót is raktam rá. ![]() Kérhetnék egy programot amivel tudnák gyakorolni? |
Bejelentkezés
Hirdetés |






. Sajnos lassabban reagál. A jó védelem az, amit Sinka Balázs kolléga írt: kell FI-relé is, ha megbarátkoztál az árammal, ha nem. Egy villanyszerelő mondta mindig: "A villanyszerelőt nem bántja az áram!. Aztán jól megrázta! Óvatosabb is. Pucukának is igaza van: 






