Fórum témák
» Több friss téma |
Először is köszönöm a gyors választ!
Jó a meglátásod, ezek a ledek sabonokat helyettesítenének. Sajnos most még vonalkázott léceket használunk, ezt kellene kiváltani. Újra elolvasva az írásomat valóban nem egyértelmű a leírás. A variációkat a fejlesztési osztály rögzítené a tervezés végén (ezekből jelenleg kb 200 féle van), mentené a vezérlés memóriájába és ezek közül egyet kéne előhívni az általad említett (például) 6-os kóddal. (naponta kb 40 sablont használunk, ami rengeteg keresgélés és macera). A numerikus billentyűzetet arra használnám, hogy előhívjam a memóriából a 6-osa kódhoz tartozó variációt. Azért numerikus billentyűzet, hogy ne kelljen monitort+hagyományos billentyűzetet tenni az asztalra.
Szia! Lehet hogy fapados megoldást írok, de hátha.. Vesztek annyi 40 pólusú dugót ( amilyen az ide kábeleken van) ahány sablon van, ezekben a kívánt kimenetekhez hozzárendelt lábakat összekötitek és ezt a közös pontot megtápláljátok, a ledsor test pontja a test értelem szerűen a ledek kivezetése pedig a 40 pólusú csatlakozóra lenne sorba bekötve. Átálláskor csak a dugót kellene kicserélni amit tetszőlegesen el lehet látni számmal szöveggel stb. Ez egyszerű és könnyen kezelhető és bármikor módosítható!
Ez kissé zavaros. Egy kondenzátor kapacitását nem lehet PWM -el beállítani. Azt gyárilag beállították, vagy léteznek állítható kondenzátorok is, amit tekergetni lehet. Itt nem erről van szó. ALed elé egy ellenállást kell kötni, ami beállítja a LED áramát egy meghatározott értékre. Ez az ellenállás lehet kondenzátor is (reaktív ellenállás) amit akkor használhatunk, ha a ledet magasabb váltó feszültségről kívánjuk használni, és mérsékelni akarjuk a disszipációt. (azért egy ilyen áramkörbe kellenek még alkatrészek, tekintettel arra, hogy a LED -nek, bár dióda, egyenáramra van szüksége)
A PWM -el azt tudjuk szabályozni, hogy a LED mennyi ideig világítson, és mennyi ideig ne. Ennek arányában változik a fényerősség. A kettő összekombinálása elég nehéz dolog, és felesleges is.
Valamiért csak megcsinálták amit csináltak...
Sziasztok.Most néztem végig eszt a forumot,a 2012 március27.én megjelent rajz hibás.Arajzon a BC337 es tranzisztor PNP nek van rajzolva,de ez a tranzisztor valojában NPN tranzisztor.Űdv:gyati.
Szia! Valóban elegánsabb megoldás lenne mikrokontrollerrel megoldani ezt a feladatot. De az igazi gond a 40db LED vezérlése. Mert közvetlen vezérlésnél, sok kimeneti porttal rendelkező PIC kell. PL a PIC18-as sorozatból. De ez ágyúval verébre eset. Mert csak a LED-ek vezérlése és az adatok tárolása nem igényel akkora hardver teljesítményt. S kisebb kapacitású PIC is megoldaná ezt a feladatot. A kisebb kapacitású kontrollernél a kimeneti portok száma lesz kevés. Persze erre is van megoldás. PL: A LED-ek mátrixba kötése. ( A mátrix lefűzése a LED-sornál nem lesz egyszerű feladat. ) Vagy léptető tárolókba ( ShiftRegister: Link ) kell kiírni a 40 LED-et vezérlő kódot. Szerintem ez lenne a legegyszerűbb megoldás, mind a vezérlés mind a programozás szempontjából.
A LED-ek programkódjait EEPROM-os kártyán is lehetne tárolni. Így az adatok szállíthatóvá tehetők. Csak az EEPROM kapacitása ( és a LED-vezérlő vas memóriája ) határorra meg a tárolt adatmenyiséget vagy a tárolt minta számát. Az EEPROM adatok szerkesztése egy PC-n is megoltható. Vagy építeni kell egy programozó hardvert ami az adott LED-hez tartozó DIP kapcsoló állapotát lekérdezi és eltárolja. ( Említetted, hogy a fejlesztés egy külön terület. S a megadott mintákkal egy másik üzemrész dolgozik . ) De biztos megoldható az adatok átküldése más módon is. ( PL: UTP, RS232 soros adatátvitel, rádiós, vagy üvegszálas jelátvitellel. STB.) Megérné a tervező részleg programozói készülékét kifejleszteni először. Mert ez lesz kicsit nehezebb. Az "üzemi terminálnál" csak le kell butítani a programozó készülék feleslegessé váló hardver (és szoftver) elemeit. Így tulajdonképpen csak egy készüléket kell kifejleszteni s több példányban legyártani. Remélem sikerült ötletet adni! Üdv.: _jani_ A hozzászólás módosítva: Nov 9, 2012
Sziasztok!
A segítségetek szeretném kérni egy 30W-os led meghajtó áramkörben. Csatolom az áramkörről készült képeket. Az lenne a kérdésem, hogy melyik alkatrészt kell kicserélnem, hogy az áramkorlátozás változzon? Akár potenciométerre is cserélném, és akkor állítható lenne az áramkorlát. Jelenleg 30-34V-ot ad ki, és 1A-re korlátozza az áramot. Van benne a végén egy LM358-as IC, most nem tudom, hogy azzal szabályozzák-e az áramot, vagy azzal csak a feszt korlátozzák? Fontos lenne szabályozni, mert elég erős a fénye, és sokszor szeretném kisebb fényerővel is használni. Előre is köszönöm szépen a segítségetek! UI: A TL431-es alkatrészről itt van infó: Bővebben: Link *A link gomb, neked van a válaszablakban, nem a moderátornak utólag. A hozzászólás módosítva: Nov 11, 2012
Hello!
A kimenti oldalon látható egy melák ellenállás, ha igaz valami 1,5ohm. Elég nyilvánvalóan ezen eső feszültséget hasonlítja össze a TL431 által képzett referencia feszültséggel. (Mert 1A mellet az 1,5ohm 1,5V, a TL meg minimum 2,5V-ot ad.) Tehát az áramot ez szerint az 1,5ohm növelésével lehet csökkenteni. De az helyett poti nem túl jó ötlet, mert komoly áram folyik rajta. Várhatóan a TL-ről jövő 2,5V és az LM358 között van egy feszültségosztó, ami előállítja az 1,5V feszültséget . Ha így van, ezt is lehetne módosítani. De azt azért szerintem azt ne várd, hogy valaki kirajzolja helyetted egy homályos kép alapján a kapcsolást. Mert ráadásul a felület szerelt alkatrészek alatt is szokott vezeték menni. Gyanítom hogy ez felejtős.. üdv! proli007
Szia!
Köszönöm szépen a segítséged. Ahogy néztem az az ellenállás a negatív ágba van bekötve a kimenetnél. Nekem szerintem elég lesz, ha kisebbre tudom állítani a fényerőt, mert ez most elég erős. De lehet, hogy megoldom egy 2-3 állású kapcsolóval, ha meglehet, hogy mindenhol más fényerővel világít, így lehet max, közepes, és gyengébb fényerő is. Szerinted, amikor kapcsolna a kapcsoló, az bajt okozna az áramkörbe, ha egy pillanatra nincs bekötve az ellenállás, amíg átkapcsol a másik ellenállásra? Igazad van a kép itt elég homályos, mert 1024x768-ra méretezi az eredeti képet az oldal. Feltöltöttem ide, hátha segít, ha valaki nagyobb felbontásban szeretné megnézni részletesebben a képet: http://kepfeltoltes.hu/121112/30W_LED_driver_2012.11.10_001_www.kep...u_.jpg Valahogy sejtettem, hogy az a nagy ellenállás lesz a megoldás, de nem mertem kicserélni. Sikerült írnom a gyártónak is, kíváncsi vagyok ők mit írnak vissza, egyáltalán vissza írnak-e A hozzászólás módosítva: Nov 12, 2012
Hello!
Nem úgy kell kapcsolni a Shunt ellenállást, hogy közben megszakadjon az áramkör. Pld. így.. üdv! prolli007
Szep reggelt mindenkinek!
Nem nyitok uj temat a problemamnak, mert szeretem a fejemet a nyakamon tudni. Egy kedves kollegam tanacsot kert tolem a kovetkezo megvalositasahoz. Adott neki 2db 12V50W halogen izzo [sorositva], ezt szeretne kapcsoltatni a kovetkezo folyamat szerint. - bekapcsolas kb 60sec alatt elerve a teljes fenyerot - szintet tartas kb 10sec-ig - kikapcsolas kb 60sec alatt elerve a zero fenyeroig - szintet tartas kb 10sec-ig S ennek kenne ismetlodnie a vezerles tapfeszultsegenek megszakitasaig. Ha az idozitesek potmeterrel allithatoak az csak elonyere valhat a kapcsolasnak. [harom darab epulne kulonbozo idozitesekkel] Varom megtisztelo valaszotokat es otleteiteket. Szep szombatot kivanok: Ghoost A hozzászólás módosítva: Feb 9, 2013
Hello!
Ez leginkább mikroprocinak való feladat, de azért meg lehet oldani analóg módon is. De arra felhívnám a figyelmedet, hogy ez egy tipikus analóg áramkör, ahol "minden mindennel összefügg". Az időzítést kicsit másképp lehet állítani mind gondolnád. Nem külön a 60 és 10másodpecet, hanem a futásidőt lehet állítani, valamint azt, hogy ebből hol érje el a maximumot és minimumot. De túlzásokba nem szabad esni. itt két fűrészgenerátor üzemel. egyik a PWM frekvenciáját adja, a másik a Ramp generátor. Amíg a Ramp generátor amplitúdója meghaladja a fűrészfeszültség csúcsát (fent úgy mint lent) addig a kitöltés 100%-on vagy 0%-on lesz. Ez biztosítja a "szinten tartást". Mivel a Ramp akkor fordul vissza, mikor eléri a komparátor visszacsatolási szintjét, ezt állítjuk. Így 1perc felfutáshoz kb. 0..20sec várakozást állíthatunk be, de ennek változtatásával, a felfutási idő is változik ugyan ilyen mértékben. A Ramp generátor U1d kimenetén detektálható a futás iránya is akár. Az U1c kimenetén magát a Ramp jelet mérheted, pillanatnyilag hol áll. (De a feszültség a fényerő fordítottjával lesz azonos.) Fet-nek vélhetően azért kisebb hűtőfelületre lesz szüksége. üdv! proli007 A hozzászólás módosítva: Feb 9, 2013
Szia Prolli007 bacsi!
Eloszor nagyon koszonom a segitseged! ![]() Korrekt kis kapcsolas, es nem is igazan bonyolult. Titkon a te rad szamitottam, segitseg szintjen! S nem csalodtam! Most rohannom kell, de ahogy lesz kis idom szimulatorba teszem, hogy megertsem vizualisan a mukodest. /Halvany sejtesem már van rola leirasod alapjan./ Utanna jon az aramkor lapra szerelese majd.
Sziasztok!
Tegnap vegre sikerult addig mokolnom az RAMP-GEN ertekeivel, hogy a szimulator szkopjan tisztan lattam a tortenesek folyamat a PWM ponton. [Megepitve a megadott ertekekkel lesz termeszetesen.] Azon gondolkodtam, hogy az elso irasomban azt irtam, hogy 2db 12v-os izzo sorosba kotve, ami ugye 24V. De ez a feszultseg AC, ide viszont, hogy a vezerles mukodjon DC kell. Ha az eredeti 24VAC egyeniranyitom akkor kapok vagy 32VDC-t, ami az izzoknak ~35%-os tulfeszt eredmenyezne. A szerencse a dologban az lehet, hogy a 2x50W-os halogenek helyett csupan 2x20W lesz a kimenetre kapcsolva. Kerdes:, hogy milyen otlet alapjan legyen a 32V-bol 24V ?[stabkocka fejelve egy tranyoval?] Avagy: a vezerles DC-rol, mig az izzok AC-rol uzemeljenek? [optocsatolo+triak?] A hozzászólás módosítva: Feb 12, 2013
Szia Zoli!
Az otlet jo, de /sajnos/ az alaprendszer mar adott, s azt szeretnem/nenk kiegesziteni ezzel.
Szia Zoli! ismet
Hat kerlek a TE ajanlatod nyert, atbeszelve a lehetosegeket. Igaz egy kis svedcsavar lesz a dologban. Ugyanis nem a szekundert modositjuk kozvetlenul, hanem a primer oldal kap egy teljesitmenyszabalyzos kapcsolot. S a primer feszultseget valtoztatva,modosul a szekunderoldali feszultsegunk is A hozzászólás módosítva: Feb 12, 2013
Hello!
Meg lehet oldani váltóra is, (pontosabban nem szűrt csak egyenirányított váltóra, mert annak effektív értéke megegyezik a váltóval és nem lepkézik a terhelésre). Viszont azt nem értem, ha két lámpa sorba van, akkor lehet három is, és nem kel tenni semmit. Maximum egy cseppet halványabban égnek. A fázis hasítás, már egy másik történet, hiszen váltóhoz szinkronizált vezérlés kell. De az a jó, hogy az ember itt olyan mint a "hülye férj", mindent utólag tud meg. De ha nem nagy titok, áruld már el, mire jó ez a dolog, mert fogalmam sincs. Egyébként vannak itt fiziológiai és fizikai dolgok is. Ugyan is az izzó - kis feszültségre nem világít, csak fűt, legfeljebb parázslik. - Azt hogy elaludt és "várakozik, azt még csak érzékeled, de nem érzékeled, mikor a maximumon várakozik. Főleg hogy ilyen lassú a növekedés-csökkenés.. üdv!
Szia Gabi bacsi!
Elvileg van 6db 12V 20W -os izzo, a kertben elrejtve, targyak megvilagitasara. Ez 3x2es csoportokban van a trafora kotve. Idézet: |Igy igaz! Ez volt az elso gondolatom nekem is, de az otletado aki a helyszint is ismeri, ezt elvetette. „..Viszont azt nem értem, ha két lámpa sorba van, akkor lehet három is, és nem kel tenni semmit..” Idézet: Ezert is nem en epitem, hanem keszen vasaroljak azt. „A fázis hasítás, már egy másik történet, hiszen váltóhoz szinkronizált vezérlés kell.” Idézet: Nem titok, persze. Szoval elvileg van 6db objektum/pontosabban en se tudom/ a kertben amit megvilagit az elejen emlitett 6db izzo.„...De ha nem nagy titok, áruld már el, mire jó ez a dolog, mert fogalmam sincs....” A tulaja azt szeretnek hogy este mikor a teraszon tartozkodik hullamozanak a megvilagitasok fenyei. Roviden ennyi..... De ha van esetleg valami mas otleted szivesen vennem/vennenk ha megosztanad. Elore is koszonom szepen
Hello!
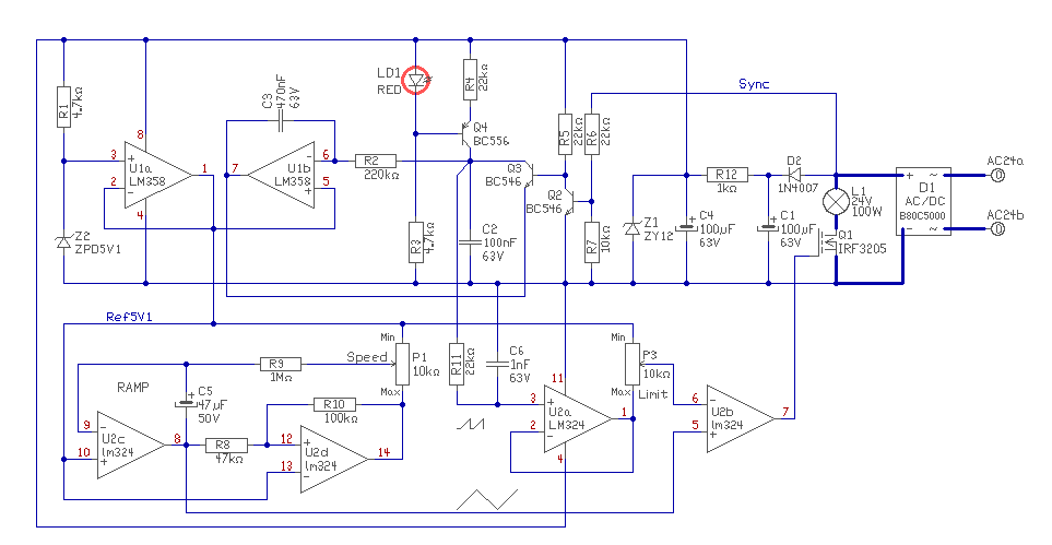
- Értem, akkor az izzó bekötések adottak. - Nem a primeroldali fázishasításra gondoltam, hanem magára a vezérlésre. Nos megrajzoltam. Lehet kissé komplikáltnak találod, de nem akartam cél IC-t használni, mert általában az nincs. Kicsit leírom, hogy működik. Mert néhány érdekességet is tartalmaz. - Az R1/Z1/U1a állítja elő az IC-k munkapontjához szükséges feszültséget. Azért van az IC-vel "megtámogatva a zéner, hogy terhelhető legyen minden irányba (meg volt egy felesleges OPA is) Ennek kimeneti feszültsége 5,1V. Azért ennyi, mert 12V tápfesz mellett, az LM kimenete kb. 0..10V között változik, így 5V körüli munkapontra szimmetrikus a kimenet változása. - Az alapműködés az, hogy egy 100Hz-es "háromszögjelet" és a RAMP jelet bevisszük az U2b komparátorba. Annak kimenetén előáll a PWM jel, aminek kitöltése a RAMP pillanatnyi feszültségével lesz azonos. Ha a két feszültség csúcsértéke egyenlő, akkor a Ramp, 0..100%-ig fogja vezérelni a jelet. Ha a Ramp nagyobb mint a fűrészjel, akkor "túl fogja vezérelni" a komparátort. De mivel, 0 és 100%-nál nem lehet több a PWM, úgy tűnik, mint ha addig állna 0-án és 100%-on. ezért szabályozzuk a háromszög jelet P3-al. (Nullára nem illik egyik potiti sem vinni!) - A háromszög jel előállításának két kritériuma van. Legyen szinkronban a hálózattal, valamint a középértéke egyezzen meg a munkaponttal. (Mert a RMP is ehhez képest értelmezhető.) LD1/R3/R4/Q4 egy áramgenerátort alkot. Q4 kollektorárama tölti a C2 kondi. Így a C2-őn a feszültség lineárisan növekszik. Ez lesz a háromszög felfutó éle. - A szinkronizációt az biztosítja, hogy a szinusz minden nullátmeneténél kisütjük a kondit. A D1 egyenirányító után kétutas egyenirányított jel van. Így ennek R5/R7 által leosztott feszültségét kapja Q2. A tranzisztor a 10ms-os félperiódus alatt nyitva van, kivétel mikor a bázis feszültsége kisebb mint 600mV. Ez csak a nullpont környezetében igaz, Így Q2 kb. 1ms ideig van zárva a nullpont körül. Mikor Q2 lezár, Q3 kinyit és kisüti a C2 kondit. Mikor vége a nullpontnak, a Q3 ismét lezár és töltődik a C2. - U1b OPA összehasonlítja a referencia feszültséget a háromszögjel átlagával (középértékével). És addig változtatja a kisütő tranzisztor emitter feszültségét, míg a háromszögjel integrált értéke meg nem egyezik a refrencia értékével. Így a fűrészjel, amplitúdójától függetlenül mindig szimmetrikus a referenciára. -
Ó, hogy az Úr tegye a kopaszok közé ezt a fórum motort! Véletlenül rákattintottam a küld gombra, így amit utána írtam így a fele szöveg szépen elveszett. Én még egyszer le nem írom..
A hozzászólás módosítva: Feb 12, 2013
Huuuuuuuuu! Ez IGEN!
Ismetelten csak meg koszonni tudom, hogy a megoldas keresesevel toltod draga idodet. Ezt mar nekem mechanikasnak kicsit bonyolultabb. Ilyet meg nem lattam, hogy hogyan kell a NULL atmenethez szinkronizalni. De ha TE azt mondod, en csak elhihetem! Sok sok ev mulva talan meg ertem pontosabban, amit leirtal. Idézet: Bar nem surun lesz allitgatva, de egy soros ellenallassal tehetunk ellene? „...(Nullára nem illik egyik potiti sem vinni!)...” A hozzászólás módosítva: Feb 12, 2013
Sziasztok!
Egy születésnapi ajándékként az egyik csoporttársamnak kicsit kidíszítjük a szobáját. Ennek egyik eleme az lesz, hogy 5 db 3w-os RGB ledet felteszünk a palfonra amit távirányítóval irányíthat majd. A vezérlő egy ilyen lesz: Vezérlő A led adatai pedig: Max. áram: 350mA színenként - Piros nyitófeszültség: tipikusan 2.2V - 2.4V - Zöld nyitófeszültség: tipikusan 3.2V - 3.4V - Kék nyitófeszültség: tipikusan 3.2V - 3.4V Nagyon nagy segítség lenne, ha akár paintben valaki meg tudná rajzolni, hogy hogyan kössük rá a ledeket a vezérlőre(ellenállások, esetleg egy párat sorosan stb...) Ha jól tudom, akkor annak minden csatornán 12v a kimenete, de nem biztos. Köszönöm, Márk
Sziasztok!
Egy születésnapi ajándékként az egyik csoporttársamnak kicsit kidíszítjük a szobáját. Ennek egyik eleme az lesz, hogy 5 db 3w-os RGB ledet felteszünk a plafonra amit távirányítóval irányíthat majd. A vezérlő egy ilyen lesz: Vezérlő A led adatai pedig: Max. áram: 350mA színenként - Piros nyitófeszültség: tipikusan 2.2V - 2.4V - Zöld nyitófeszültség: tipikusan 3.2V - 3.4V - Kék nyitófeszültség: tipikusan 3.2V - 3.4V Nagyon nagy segítség lenne, ha akár paintben valaki meg tudná rajzolni, hogy hogyan kössük rá a ledeket a vezérlőre(ellenállások, esetleg egy párat sorosan stb...) Ha jól tudom, akkor annak minden csatornán 12v a kimenete, de nem biztos. Köszönöm, Márk
Tudom nem nagy segítség de a dokumentációban benne lesz a LED-ek javasolt bekötése is. Sajnos öt LED-et elég nehéz lesz 12V-ra felfűzni. De ha jó láttam 6A-ig terhelhető a kimenet. Vagyis minden LED kaphat saját áramkorlátozó ellenállást... De a számításban segítség a segédprogramoknál a LED előtét ellenállás (Soros LED): Link kiszámítást segítő program.
Szerbusztok.
Egy kapcsolási rajzot keresek melyel teszem fel, 40db ledet egy gombnyomásra tudok léptetni azaz hogy sorba mindig csak egy világítson gombnyomásra ugorjon a következő ledre az áram. Remélem érthetően fogalmaztam. Üdv.
Hello! Hogyne lenne az. Ezt a rajzot megtalálod máshol is. A 4017-es része érdekes számodra. Így már csak a nyomógomb prellmentesítését kell megoldanod. (Két ellenállás és egy kondi is megfelel.) üdv!
Köszönöm szépen a linket.
Sziasztok!
Egy olyan kapcsolás érdekelne, amelyben a potencióméter ellenállásértékének függvényében egy LED sor, mondjuk 10 vagy 15 darab LED egyenként gyullad fel és ha a következő felgyullad, az előző még égve marad. Gondolom ezt PIC nélkül nem lehet kivitelezni, vagy ha igen, abban minden LED-hez 1-1 tranzisztor fog kelleni. Hogy mire akarom használni? Az erősítőm hangerőszabályzó potencióméterét szeretném ezzel vizualizálni, hogy látható legyen, meddig van felcsavarva a potencióméter. Mivel nincs tapasztalatom PIC témában, legalábbis a programírást nézve, így ha mindenképpen PIC használatára kerül a sor, szeretném, ha az itt lévők közül valaki elkészítené nekem ezt a programot, ha egy nagyobb lélegzetvételű ez a project, akkor fizetnék is érte. A netet keresgélve találtam is egy kapcsolást, ami elnyerte a tetszésem, íme: Youtube link A videó leírásában van az első link, amelyet megnyitva megtaláltam a kapcsolási rajzát és ott van szerintem egy forrásfájl is, ha minden igaz. Nekem teljesen elegendő lenne a fentebb leírt egy funkció is. Meg ha jól gondolom, ez a kapcsolás, ami a videóban van, csak azzal az Arduino Board modullal fog működni vagy ettől független? Válaszaitokat előre is köszönöm!
Szia!
A potenciométerrel egyenfeszültséget adj egy kivezérlésmérő vezérlő IC -nek (bar módban). Pl:LM3914 |
Bejelentkezés
Hirdetés |















